ТЯГ. РАСЧЕТ ЛИФТА.ЧПР.ppt
- Количество слайдов: 30
ИСХОДНЫЕ ДАННЫЕ К ТЯГОВОМУ РАСЧЕТУ ЛИФТА
ИСХОДНЫЕ ДАННЫЕ (продолжение таблицы)
ТЯГОВЫЙ РАСЧЕТ ЛИФТА
1. СТАТИЧЕСКИЙ РАСЧЕТ 1. 1. Расчет и обоснование выбора тяговых канатов. Расчет натяжения одной ветви тягового каната производится на статическую нагрузку при расположении кабины на уровне нижней посадочной площадке. Максимальное статическое натяжение каната при нахождении кабины с номинальным грузом на уровне нижней этажной площадки. где соответственно, масса номинального груза, кабины, тягового каната от точки схода с обода КВШ до подвески, - ускорение силы тяжести. кратность полиспаста, число параллельных ветвей каната. -приближенная величина массы каната, кг. приближенная величина массы 1 м каната. При
Выбор тягового каната производится по каталогу с учетом обеспечения запаса прочности на разрыв (1. 2) где коэффициент запаса разрывного усилия(ПУБЭЛ). расчетная величина разрывного усилия каната, к. Н. В качестве тяговых применяются 6 и 8 –ми прядные канаты с диаметром не менее 8 мм. (ПУБЭЛ). Характеристики канатов приведены в Таб. 1. 1 на следующих слайдах. После выбора каната по таб. 1. 1 определяется фактическая величина коэффициента запаса разрывного усилия где Табличное значение разрывного усилия каната, к. Н. -фактическая масса каната, кг. табличное значение величины массы 1 м каната.
N Таблица 1. 1(ИЗ)
Таблица 1. 1(ГБ)
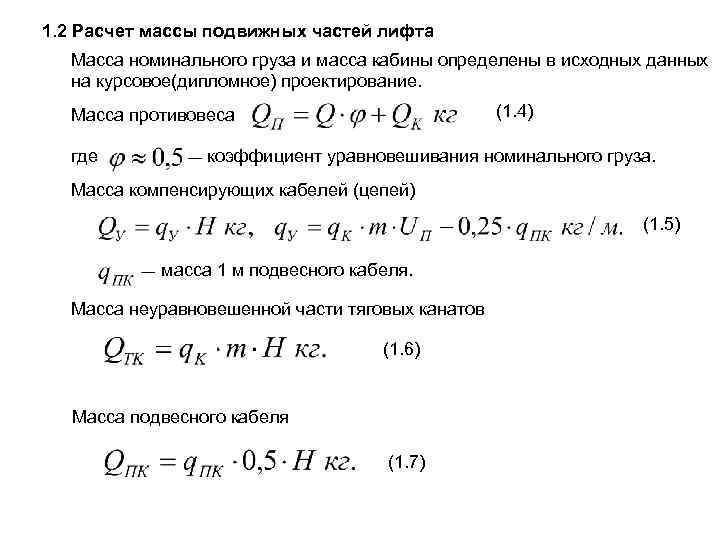
1. 2 Расчет массы подвижных частей лифта Масса номинального груза и масса кабины определены в исходных данных на курсовое(дипломное) проектирование. (1. 4) Масса противовеса где коэффициент уравновешивания номинального груза. Масса компенсирующих кабелей (цепей) (1. 5) масса 1 м подвесного кабеля. Масса неуравновешенной части тяговых канатов (1. 6) Масса подвесного кабеля (1. 7)
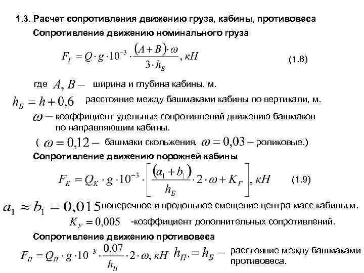
1. 3. Расчет сопротивления движению груза, кабины, противовеса Сопротивление движению номинального груза (1. 8) где ширина и глубина кабины, м. расстояние между башмаками кабины по вертикали, м. коэффициент удельных сопротивлений движению башмаков по направляющим кабины. ( башмаки скольжения, роликовые. ) Сопротивление движению порожней кабины (1. 9) поперечное и продольное смещение центра масс кабины, м. -коэффициент дополнительных сопротивлений. Сопротивление движению противовеса , расстояние между башмаками противовеса.
1. 4. Расчет натяжения канатов, консольной, окружной нагрузки КВШ и соотношения статической величины натяжения канатов РЕЖИМ ПОДЪЕМА НЕУРАВНОВЕШЕННОГО ГРУЗА 1) Груженая кабина внизу, подъем Тяговое усилие каната подвески кабины (1. 10) Тяговое усилие каната подвески противовеса Консольная нагрузка КВШ Окружная нагрузка КВШ Соотношение статического натяжения канатов ПРИМЕЧАНИЕ: -полиспаст, прямая подвеска
2) Порожняя кабина вверху, спуск Тяговое усилие каната подвески кабины (1. 11) Тяговое усилие каната подвески противовеса Консольная и окружная нагрузка КВШ Соотношение статического натяжения канатов 3) Среднеквадратические расчетные значения окружной и консольной нагрузки КВШ (1. 12)
1. 5 Расчетное обоснование и выбор основных узлов лебедки лифта 1. 5. 1 Расчет мощности привода и выбор двигателя Мощность двигателя лебедки (1. 13) расчетное окружного усилия КВШ к. Н. КПД механизма привода лебедки с частотным регулированием. По данным таб. 1. 2 для работы привода на большой скорости выбирается двигатель так, чтобы табличное значение мощности было равно или превышало расчетное значение. Необходимо записать марку двигателя и основные характеристики большой скорости. Из таблицы малой скорости надо выписать момент инерции ротора. 1. 5. 2 Расчет параметров и выбор редуктора Предварительно производится определение рабочего диаметра КВШ (1. 14) допустимое соотношение между диаметром КВШ и каната из условия долговечности каната (регламентпо лифтам).
Таблица 1. 2 продолжение
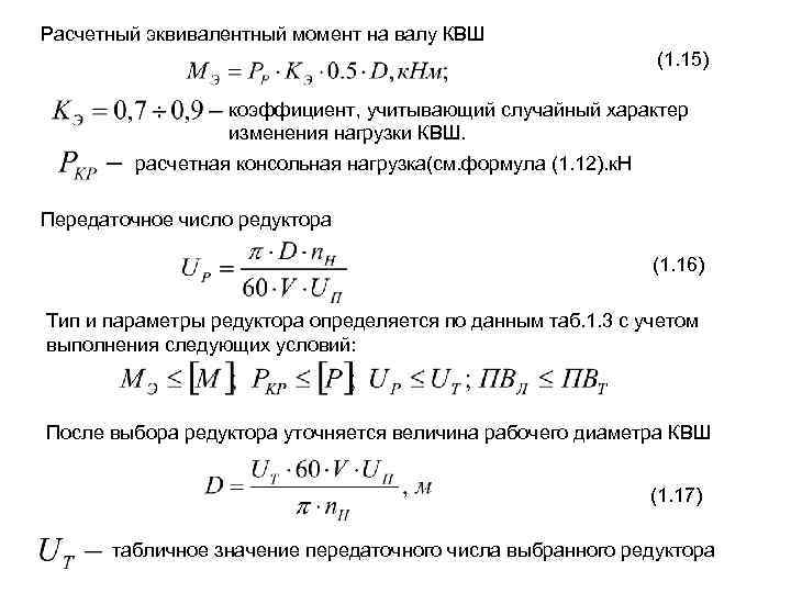
Расчетный эквивалентный момент на валу КВШ (1. 15) коэффициент, учитывающий случайный характер изменения нагрузки КВШ. расчетная консольная нагрузка(см. формула (1. 12). к. Н Передаточное число редуктора (1. 16) Тип и параметры редуктора определяется по данным таб. 1. 3 с учетом выполнения следующих условий: После выбора редуктора уточняется величина рабочего диаметра КВШ (1. 17) табличное значение передаточного числа выбранного редуктора
1. 5. 3. Расчет параметров и выбор колодочного тормоза Расчетный тормозной момент (1. 18) прямой КПД редуктора на номинальных оборотах большой скорости; коэффициент запаса тормозного момента (ПУБЭЛ) Тормоз выбирается по данным таб. 1. 4 и расчетной величине тормозного момента. Момент инерции муфты с тормозным шкивом определяется в зависимости от диаметра тормозного шкива:
1. 5. 4 Разработка схемы размещения оборудования лифта в плане шахты
Дополнительные рекомендации к разработке схемы размещения оборудования лифта в плане шахты Минимальный зазор между подвижными и неподвижными частями принимается не менее 50 мм.
Определение габаритных размеров противовеса в плане шахты Рис. 1. 9. Схема к расчету противовеса Определение размеров противовеса 1. Масса грузов противовеса 2. Общая масса набора дискретных грузов 3. Высота противовеса 4. Условие правильного расчета высоты потивовеса 5. Габаритные размеры в плане (1. 19)
2. ДИНАМИЧЕСКИЙ РАСЧЕТ 2. 1 Предварительные условия динамического расчета Динамический расчет лебедки лифта с частотным регулированием проводится с целью определения приведенного момента инерции, динамических моментов расчетных режимах подъема (спуска) кабины и коэффициентов динамичности соотношения натяжения канатов, которые необходимы для расчета тяговой способности КВШ. Требуемая плавность хода и точность остановки кабины обеспечивается программированием работы частотного преобразователя с учетом предварительного выбора требуемой величины ускорения (замедления) кабины лифта в диапазоне от 0, 4 до 0, 8 м/с2. В целях снижения энергопотребления штурвал ручного привода делается съемным и его момент инерции не учитывается.
2. 2 Размеры штурвала ручного привода Диаметр DШ принимается в пределах от 0, 25 до 0, 3 м. Ширина обода штурвала (2. 1) плотность стального (чугунного) литья. 2. 3. Приведенная к ободу КВШ масса движущихся частей лифта 1) Груженая кабина внизу, подъем (2. 2) 2) Порожняя кабина вверху, спуск (2. 3)
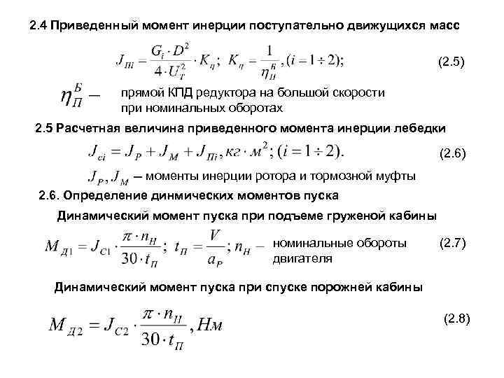
2. 4 Приведенный момент инерции поступательно движущихся масс (2. 5) прямой КПД редуктора на большой скорости при номинальных оборотах 2. 5 Расчетная величина приведенного момента инерции лебедки (2. 6) моменты инерции ротора и тормозной муфты 2. 6. Определение динмических моментов пуска Динамический момент пуска при подъеме груженой кабины номинальные обороты двигателя (2. 7) Динамический момент пуска при спуске порожней кабины (2. 8)
Среднеквадратическое значение расчетного динамического момента (2. 9) Расчетный статический момент двигателя при подъеме неуравновешенного груза (2. 10) Максимальный момент двигателя (2. 11) --коэффициент уменьшения момента при снижении напряжения питания двигателя на 10% Контроль условий правильности выбора двигателя (2. 12) коэффициент запаса момента и коэффициент перегрузочной способности двигателя (примерно 2).
2. 7 Коэффициент динамичности соотношения натяжения канатов расчетное ускорение пуска, м/с2 (2. 13) 3 Расчетное обоснование параметров канавки обода КВШ 3. 1 Минимальная величина тяговой способности КВШ (3. 1) 3. 2 Расчетная величина коэффициента тяговой способности КВШ (3. 2) коэффициент запаса тяговой способности КВШ канавка полукруглая с подрезом; канавка клиновая.
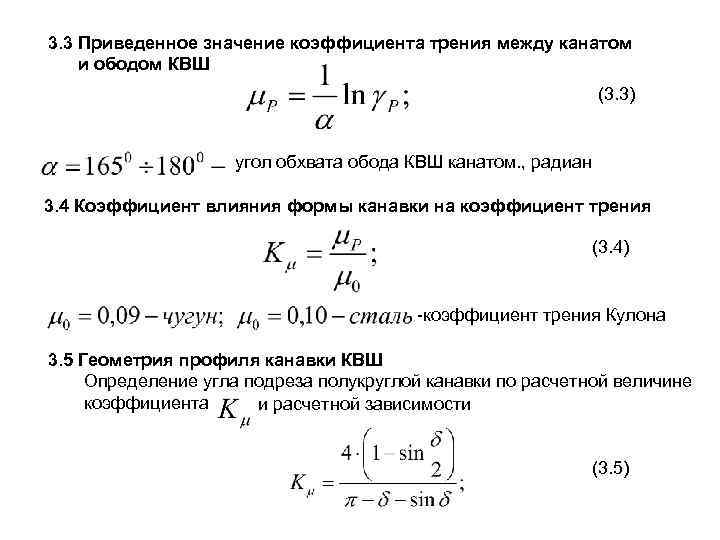
3. 3 Приведенное значение коэффициента трения между канатом и ободом КВШ (3. 3) угол обхвата обода КВШ канатом. , радиан 3. 4 Коэффициент влияния формы канавки на коэффициент трения (3. 4) -коэффициент трения Кулона 3. 5 Геометрия профиля канавки КВШ Определение угла подреза полукруглой канавки по расчетной величине коэффициента и расчетной зависимости (3. 5)
угол подреза полукруглой канавки обода КВШ Величина угла подреза определяется путем построения графика функции 3. 5 Если полукруглая канавка не обеспечивает расчетную тяговую способность, принимается клиновая канавка. Величина клина канавки определяется аналитическим методом или (3. 6) Обычно применяются клиновые канавки с углом от 350 до 550. 3. 6 Контактное давление между канатом и канавкой КВШ Для полукруглой канавки с подрезом (3. 7) Для клиновой канавки (3. 8)
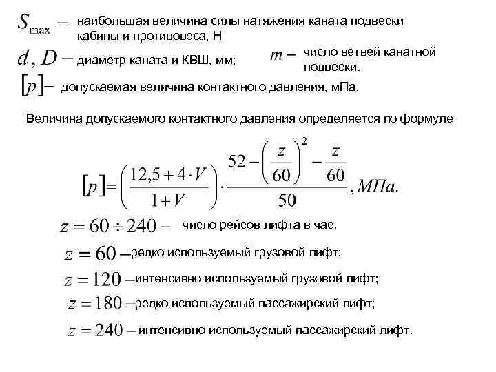
наибольшая величина силы натяжения каната подвески кабины и противовеса, Н число ветвей канатной диаметр каната и КВШ, мм; подвески. допускаемая величина контактного давления, м. Па. Величина допускаемого контактного давления определяется по формуле число рейсов лифта в час. редко используемый грузовой лифт; интенсивно используемый грузовой лифт; редко используемый пассажирский лифт; интенсивно используемый пассажирский лифт.


