Вводная лекция.ppt
- Количество слайдов: 63
История развития оптической связи.
История развития ВОЛП Видимый оптический диапазон издавна использовался для передачи дискретных сообщений: - дым от костров; - сигнальные флажки; - сигнальные ракеты, маяки; - семафоры и семафорные линии передачи; - модуляторы света (источники – открытый огонь, электрические лампы).
История развития ВОЛП Потребность в обмене информации возникла одновременно с возникновением человеческого общества. Сначала люди могли обмениваться информацией, громко крича на расстоянии всего несколько метров. Чтобы увеличить расстояние (дальность связи) пришлось изобретать различные средства.
После появился первый телеграф, который изобрел Клод Шамп, представляющий из себя башню с руками. То есть над крышей башни возвышался металлический шест, к которому крепилась вращающаяся на оси горизонтальная перекладина длиной 3 -4 м, к обоим концам длиной перекладины крепились линейки длиной 1 м. К перекладинам от помещения, где сидел телеграфист натягивалась веревка. Посредством рычагов телеграфист приводил перекладины в движение. Ночью к ним подвешивали зажженные лампы. Между городами устанавливали ряд башен на расстоянии 8 -12 км одна от другой. Новым витком развития связи можно считать открытие электричества, которым мы обязаны Александро Вольту. Возник вопрос как этот заряд можно передавать на расстояние. Электрические кабели связи в зависимости от структуры образующих их цепей разделяются на симметричные и коаксиальные. С изобретение телефона движение по шкале f с использованием симметричных кабелей достигло своего апогея. Телеграф находился уже повсюду, а телефон нет, так как при телеграфии частота импульсов = 75 100 ГЦ, а при телефонии от 300 до 3400 Гц. Следующий скачок был сделан с использованием коаксиальных кабелей. Если по самому емкому симметричному кабелю, при 60 канальной системе, можно было организовать 420 телефонных каналов, то по коаксиальному 108000 каналов. Т. к. конструктивные особенности коаксиальных пар позволяют передавать более широкий спектр частот и обеспечивают высокую помехозащищённость.
Дальнейшее развитие науки и техники, изобретение телевидения породило необходимость передавать еще больше каналов, в том числе и телевизионных, для чего необходимо было увеличить диаметр кабеля и уменьшить длину усилительного участка, что крайне не удобно. Таким образом и коаксиальные кабели подошли к своему пределу. Возникла потребность придумать, что то новое. Рубеж 1970 -1980 ознаменовался событием в средствах проводной связи сравнимый со взрывом большой мощности произошел широкомасштабный переход от традиционных электрических кабелей связи к волоконно-оптическим кабелям. Место классического проводникового материала - меди занял не менее классический - диэлектрик-стекло. Кардинальное отличие ВОК от электрических обусловило грандиозные перспективы в передачи информации – стремительное продвижение по обоим направлениям длине и частоте. 1966 г. – японские физики Као и Хакэма обосновали теоретически, что для передачи сигналов на расстояние требуются световоды с затуханием не более 20 д. Б/км. Существующие в то время световоды имели затухание 400 д. Б/км.
Закон Мура • Сегодня общепризнанным является тот факт, что изменение производительности и стоимости систем и устройств на интегральных схемах на протяжении последних нескольких десятилетий соответствует известному закону Мура. Гордон Мур (Gordon Moor) один из основателей корпорации Intel, в 1964 г. сформулировал следующий технологический принцип: производительность интегральных схем (измеряемая в числе операций в секунду) будет удваиваться каждые 18 месяцев, а их стоимость будет уменьшаться при этом на 50 %, и эта закономерность будет сохраняться в течение нескольких десятилетий.
• По существу, в области микроэлектроники два процесса рассматриваются как ключевые: увеличение производительности компьютеров и рост объемов доступной памяти, с одной стороны, и уменьшение цены устройств, с другой. Широкое применение компьютеров становится одним из главных факторов, влияющих на характеристики систем связи и определяющих рост производительности систем передачи и коммутации и возможности предоставления большого числа услуг при уменьшении их стоимости. Ожидается, что эти тенденции сохранятся в течение ближайшего времени.
• Среди других важных следствий закона Мура можно отметить уменьшение потребляемой мощности и увеличение миниатюризации полупроводниковых устройств. С учетом непрерывного роста числа транзисторов на одну микросхему, можно ожидать в ближайшем будущем появления терминальных устройств (персональных компьютеров, ПК, мобильных телефонов и др. ) в виде одиночных чипов. Однако прогресс в сетевых технологиях в будущем связан не только с развитием микросхемотехники, но и с достижениями в волоконнооптических технологиях и прогрессом в разработке программного обеспечения.
• Необходимость быстрого наращивания пропускной способности сетей связи обусловлена, в первую очередь, взрывным характером роста суммарного трафика, особенно, трафика данных. Огромный рост трафика в сетях связи определяется рядом факторов, среди которых, в первую очередь, отметим следующие: • ускоренное развитие Интернет; • коммерческие применения обмена графической и видеоинформацией; • рост всемирного бизнеса, что ведет к росту глобального трафика. • Наиболее впечатляющие результаты в росте пропускной способности достигнуты в магистральных сетях, где применение волоконно-оптических кабелей и систем передачи SDH позволило уже в начале 90 -х гг. получить скорости передачи информации порядка 10 Гбит/с. Однако переход к более высоким скоростям передачи на основе технологии SDH ограничивается определенными физическими явлениями в волокне. Дальнейший рост пропускной способности транспортных сетей стал возможным применении технологии DWDM.
Кабели магистральные симметричные
Кабели магистральные коаксиальные
Оптические кабели для СКС
История развития ВОЛП В 1970 г. фирмой «Corning Inc. » были получены оптические волокна (ОВ) с затуханием α ≈ 20 д. Б/км. 1975 г. – затухание снижено до α ≈ 2 д. Б/км ( «Corning Inc. » ). 1980 г. – многие фирмы (США, Япония, Западная Европа) стали выпускать ОВ с α < 10 д. Б/км.
История развития ВОЛП В настоящее время ОВ, широко применяемые на практике, имеют затухание α ≈ 0, 2 д. Б/км и менее. Экспериментально получены ОВ с α ≈ 0, 002 – 0, 005 д. Б/км ( «Corning Inc. » ). «Corning Inc. » является крупнейшим производителем ОВ в мире – более 50% всего мирового производства.
Состояние и перспективы развития ВОЛП Спектральные характеристики коэффициента затухания ООВ SMF-28 e Наиболее выгодным и с точки зрения полосы частот, и затухания является III окно прозрачности: диапазон длин волн: 1, 530 – 1, 565 мкм, затухание – 0, 22 д. Б/км
Состояние и перспективы развития ВОЛП Спектральные характеристики коэффициента затухания ООВ SMF-28 e+
Состояние и перспективы развития ВОЛП Виды услуг связи: Традиционные: - телефония; - телеграфия; - радиовещание; - телевидение. Новые: - Internet; - мобильная связь; - высокоскоростная передача данных; - мультимедиа-услуги.
Состояние и перспективы развития ВОЛП Статистические данные по ежегодному приросту трафика на сетях связи в РФ: 1) Телефония: - местные сети связи – 8 % ; - междугородные сети связи – 17 % 2) Передача данных: - местные сети связи – 34 % ; - междугородные сети связи – 52 % 3) Internet – 157 %
Состояние и перспективы развития ВОЛП Теоретический предел пропускной способности канала определяется формулой Шеннона:
Состояние и перспективы развития ВОЛП Пропускная способность некоторых каналов: 1) Стандартный канал тональной частоты (СКТЧ): 2) Канал радиовещания:
Состояние и перспективы развития ВОЛП Пропускная способность некоторых каналов: 3) Телевизионный канал стандарта SECAM:
Состояние и перспективы развития ВОЛП Пропускная способность некоторых каналов: 4) Волоконно-оптический канал: стандартное ОВ, 5 окон прозрачности: 1, 36 – 1, 675 мкм:
Состояние и перспективы развития ВОЛП Пропускная способность некоторых каналов: 5) Волоконно-оптический канал: «всеволновое» ОВ ( «All Wave» ): 1, 26 - 1, 675 мкм.
Состояние и перспективы развития ВОЛП На сегодняшний день считается освоенным диапазон скоростей передачи в расчете на 1 оптическое волокно: Россия – 10 Гбит/с США, Япония, Западная Европа – 40 Гбит/с
Состояние и перспективы развития ВОЛП Статистические данные по ежегодному приросту трафика на сетях связи: США: удваивает пропускную способность каналов каждые 9 месяцев. Китай: - телефония – 40 % ; - сотовая связь – 120 % - Internet – более 100 % Россия: потребность суммарной пропускной способности магистральных линий связи – до 100 – 200 Гбит/с Прогноз – до 20 Тбит/с
Состояние и перспективы развития ВОЛП Инфракрасный Диапазон (ИК) Видимый Ультрафиолетовый (УФ) 1013… 4· 1014 … 0, 75· 1015 … 1016 (10… 400) (400… 750) (750… 10000) Частоты, Гц (ТГц) Длины волн, мкм 2, 5… 0, 74… 0, 38… 0, 03 1 Терагерц = 1012 Гц ( «Терас» - «чудовище» )
Состояние и перспективы развития ВОЛП Работа WDM – систем основана на использовании нескольких оптических несущих (в н/в свыше 160) и параллельной передаче цифрового потока по нескольким спектральным каналам. Достоинства WDM – систем по сравнению с одноканальными: 1) С увеличением числа частотных каналов полоса каждого из них уменьшается, следовательно снижается скорость передачи. Это ведет к уменьшению всех видов дисперсионных искажений. 2) Не требуются иметь источники и приемники оптического излучения высокого быстродействия. 3) Увеличение объема передаваемой информации достигается количественным увеличением однотипного оборудования.
На сегодняшний день считается освоенным диапазон скоростей передачи в расчете на 1 оптическое волокно (ОВ) с использованием систем со спектральным уплотнением (WDM) - до 2 Тбит/с. Например, в СП со сверхплотным спектральным уплотнением (HDWDM – «high dense wavelength division multiplexing» ) суммарная скорость: 10 Гбит/с * 160 опт. несущих = 1, 6 Тбит/с.
Обобщенная структурная схема волоконнооптической системы передачи (ВОСП). Сравнительная эффективность ВОСП по сравнению с кабельными СП и перспективы их развития.
1 По принципу «каждый узел с каждым» - это полносвязное соединение. В этом случае каждый узел имеет прямое соединение со всеми другими. Достоинства: самая высокая надёжность за счёт большого чис обходных и резервных путей. Недостатки: такая структура сети не выгодна в технико-экономическом отношении. 2 Узловой принцип –несколько узлов, наиболее важных в структуре сети соединяются по принципу «каждый с каждым» , менее важные узлы соединяются только с ближайшими. (количество кружков –важность узлов). Достоинства: гибкая структура построения, большая экономичность построения. Недостатки: уменьшается надёжность функционирования для менее важных узлов.
3 Радиальный принцип – более важный узел связан с менее важными одной линией. Достоинства: самая высокая экономичность Недостатки: самая низкая надёжность. Кольцевая структура. Достоинства: гибкая структура построения, большая экономичность построения. Недостатки: уменьшается надёжность функционирования для менее важных узлов. Данная структура сети наиболее перспективна, реализуется при строительстве ВОЛС и применяется как на местной, так и на междугородней глобальной сети. В настоящее время создаётся глобальная цифровая сеть земного шара, соединяющая все материки и континенты на базе ВОЛС.
Система передач SDH
Состояние и перспективы развития ВОЛП Структурная схема ВОЛП
Состояние и перспективы развития ВОЛП Достоинства волоконно-оптических линий передачи (ВОЛП) по сравнению с кабельными: 1) Низкое затухание позволяет увеличить длину участка ретрансляции (регенерации) до сотен километров и более. 2) В ОВ отсутствуют внешние электромагнитные помехи, присутствуют только тепловые шумы относительно низкого уровня => пропускная способность ОВ (определяемая формулой Шеннона) очень высока.
Состояние и перспективы развития ВОЛП Достоинства волоконно-оптических линий передачи (ВОЛП) по сравнению с кабельными: 3) Из-за отсутствия внешних помех однозначно решается проблема электромагнитной совместимости ВОЛП и других средств связи (в локальных сетях, на производстве, на транспорте и т. д. ). Появляется Возможность совмещения ВОЛП и ЛЭП. 4) Перекрестные помехи между ОВ внутри кабеля пренебрежимо малы.
Состояние и перспективы развития ВОЛП Достоинства волоконно-оптических линий передачи (ВОЛП) по сравнению с кабельными: 5) Большое значение имеет скрытность связи, т. к. передачу сигналов по ОВ практически невозможно обнаружить и очень трудно «подслушать» . 6) Малые габаритные размеры и масса оптических кабелей (ОК) позволяют упростить и удешевить процесс строительно-монтажных работ. Появляются новые технологии прокладки ОК, например задувка ОК в трубку.
Состояние и перспективы развития ВОЛП Достоинства волоконно-оптических линий передачи (ВОЛП) по сравнению с кабельными: 7) Безопасность при эксплуатации ВОЛП повышается на несколько порядков: - из-за отсутствия искрения при обрывах и некачественных соединениях почти полностью исключается риск возникновения пожара, - почти не возникает опасность поражения эл. током, даже при работе с действующими кабелями.
Состояние и перспективы развития ВОЛП Достоинства волоконно-оптических линий передачи (ВОЛП) по сравнению с кабельными: 8) ОВ изготавливают из относительно дешевых материалов – кварцевый песок и полимеры. Запасы кварца на Земле практически не исчерпаемы.
Состояние и перспективы развития ВОЛП Проблемы в освоении оптического диапазона: 1) Технология изготовления различных элементов ВОЛП очень дорогостоящая, т. к. допуски на их геометрические размеры оцениваются долями длины световой волны. Как следствие, стоимость оборудования, затрат на восстановительные работы очень высока. 2) Высокие значения частот оптических несущих (по сравнению с радиодиапазоном) приводят к сложности построения генераторного оборудования – сложно решаются задачи стабилизации частоты генераторов оптических несущих, тактовой синхронизации и т. д.
Состояние и перспективы развития ВОЛП Проблемы в освоении оптического диапазона: 3) При строительстве ВОЛП возникает опасность изломов ОВ и появления микротрещин, которые развиваясь, приводят к резкому увеличению затухания. Срок службы ОК ~ 25 лет. 4) Некоторые элементы ВОЛП недостаточно надежны: например, лазерные диоды имеют наработку на отказ менее 105 часов.
Состояние и перспективы развития ВОЛП
Состояние и перспективы развития ВОЛП Основные причины низкого использования пропускной способности ОВ: 1) Полупроводниковые электрооптические и оптоэлектронные преобразователи (источники излучения и фотодетекторы) работают на пределе быстродействия. 2) Сильные дисперсионные искажения сигналов в волоконно-оптических линиях связи (ВОЛС), обусловленные хроматической дисперсией (ХД) и поляризационно-модовой дисперсией (ПМД).
Состояние и перспективы развития ВОЛП Перспективы развития теории и техники ВОЛП, направленные на повышение пропускной способности ВОЛП: 1) Переход к полностью оптическим сетям - замена электронных и оптоэлектронных компонентов ВОЛП оптическими (мультиплексоры, оптические квантовые усилители, компенсаторы дисперсии и т. д. ); 2) Увеличение числа волокон внутри кабеля, применение ленточных ОК (стоимость ОВ в н/в быстро снижается);
Состояние и перспективы развития ВОЛП Перспективы развития теории и техники ВОЛП, направленные на повышение пропускной способности ВОЛП: 3) Использование многоканальных систем передачи со спектральным уплотнением оптических несущих – WDM-систем ( «Wavelength Division Multiplexing» ) 4) Применение ОВ со сверхмалыми потерями – «дырчатые ОВ» (фотонно-кристаллические решетки);
Состояние и перспективы развития ВОЛП Перспективы развития теории и техники ВОЛП, направленные на повышение пропускной способности ВОЛП: 5) Использование нелинейных режимов передачи, создание солитонных и квазисолитонных систем передачи.
Состояние и перспективы развития ВОЛП Поперечное сечение дырчатого ОВ со сплошной световедущей жилой в центре Поперечное сечение дырчатого ОВ с полой световедущей жилой в центре
Состояние и перспективы развития ВОЛП Пути повышения пропускной способности ВОЛП: 1) Переход к полностью оптическим сетям - замена электронных и оптоэлектронных компонентов ВОЛП оптическими (мультиплексоры, усилители и т. д. ); 2) Увеличение числа волокон внутри кабеля, применение ленточных ОК (стоимость ОВ в н/в быстро снижается); 3) Увеличение числа оптических несущих, т. е. использование многоканальных систем передачи со спектральным уплотнением – WDM-систем ( «Wavelength Division Multiplexing» )
Физические процессы в оптических волокнах (ОВ)
• Свет представляет собой один из видов электромагнитной энергии, носителем которой является электромагнитное поле, т. е. особый вид материи, оказывающий силовое воздействие на заряженные частицы и обладающий энергией , массой и скоростью. • Обычно свет представляется в виде волн, а электроны в виде частиц. Современные исследования показали, что четкой границы между частицами и волнами не существует. • В волоконной оптике свет рассматривают и как частицу , и как волну. • Исследование процесса распространения световых волн в ОВ может быть выполнено на основе уравнений электродинамики (уравнения Максвелла), т. е. методами волновой теории. • Однако в тех случаях, когда длина волны излучения много меньше размеров поперечного сечения ОВ, для описания процесса распространения света можно пользоваться приближенными методами геометрической и (лучевой) оптики, которые отличаются простотой и наглядностью. • Процесс распространения световых волн, когда это возможно, исследуется методами геометрической оптики, а в остальных случаях поясняется основными результатами волновой теории.
• • Геометрическая оптика предполагает, что свет состоит из лучей, распространяющихся от источника по прямым линиям в стекле, в воде, в воздухе. Световые волны изображаются лучам, которые отражаются и преломляются на границах раздела сред с разными оптическими свойствами. Луч света при падении на границу раздела двух сред делится на отраженный и преломленный. Согласно закону отражения луч света, который падает на границу раздела двух сред, отражается под тем же самым углом к нормали (перпендикуляру к границе), что и угол падения к поверхности. Отношение скорости света в вакууме к скорости света в среде называется коэффициентом преломления среды Согласно закону Снеллиуса (закон преломления) лучи света падающие на границу раздела двух сред, имеют углы преломления отличных от углов падения к нормали границы этих сред. Связь этих углов определяется выражением: Особый интерес для волоконной оптике представляет тот факт, что показатель преломления стекла может изменяться в зависимости от его состава. Если излучение видимой области спектра падает на границу раздела двух сред и переходит из оптически более плотной среды на оптически менее плотную и угол падения увеличивается, то угол преломления приближается к 90. Увеличивая угол падения, можно добиться такого состояния, при котором преломленный луч будет располагаться вдоль границы сред, не переходя в другую среду. Угол падения при этом называется критическим углом, полного внутреннего отражения. Если угол падения больше критического, то свет полностью отражается в исходную среду, не проникая в другой материал. При этом имеет место только отражение, а преломление отсутствует, что приводит к полному внутреннему отражению, т. е. при На этом явлении основан принцип передачи оптического излучения по волоконным световодам.
1. Конструкция оптических волокон Оптические волокно (ОВ) представляет собой двухслойную, как правило, цилиндрическую структуру в виде сердцевины, заключенной в оболочку. Среда с более высоким значением показателя преломления называется оптически более плотной средой. В волокне такой средой сердцевина, выполняющая роль среды распространения света. Показатель преломления оболочки, окружающий сердцевину немного меньше, чем у сердцевины и за счет этого на границе”сердцевина-оболочка” происходит отражение света. На этом эффекте основана передача по волокну. Диэлектрическим материалом для сердцевины и оболочки ОВ служит плавленый кварц, чистый или с примесями. Который служит для защиты сердцевины волокна от механических повреждений, а также для защиты от излучения энергии в окружающее пространство и поглощения нежелательного излучения из вне.
На рисунке световые лучи, описывающие однородные плоские волны, пучком исходят от точечного источника расположенного от оси волокна. На торце ОВ этот пучок лучей преобразуется в два типа лучей волокна: меридиональные, которые пересекают ось волокна, и косые, которые не пересекают ось. В зависимости от угла наклона луча к оси Z меридиональные лучи, могут испытывать полное внутреннее отражение на границе сердечникоболочка, если При этом образуется луч “ 1”. Если луч падает под углом то он может сформировать луч “ 2”. Световые лучи падающие под углом излучаются в открытое пространство, т. е. в защитную оболочку, образуя вытекающие моды, или моды излучения “ 3”
Структура оптического волокна характеризуется профилем показателя преломления. Конструкция ОВ практически полностью описывается профилем показателя преломления – зависимостью показателя преломления в сечении ОВ от расстояния до оси волокна. Профиль показателя преломления показывает, как изменяется показатель преломления вдоль диаметра ОВ. Эту зависимость обычно описывают выражением вида где r – радиальная координата; f(r) – функция профиля показателя преломления; ∆ – параметр высоты профиля.
• По профилю показателя преломления , т. е. по закону изменения коэффициента преломления вдоль радиуса сердцевины различаются ступенчатые и градиентные ОВ. • В ступенчатых ОВ показатель преломления в сердцевине постоянен и имеет резкий переход от сердцевины к оболочке. • Градиентные ОВ имеют непрерывное плавное изменение показателя преломления в сердцевине по радиусу световода от центра к периферии. • По своему профилю, одномодовые волокна более разнообразны: ступенчатые (SMF), треугольные (DSF) и W образные (NZDSF).
Варианты профилей показателя преломления ОВ со смещенной дисперсией (DSF)
Варианты профилей показателя преломления ОВ с ненулевой смещенной дисперсией (NZDSF)
Угол падения, при котором выполняется условие полного внутреннего отражения, называется критическим углом падения и определяется из выражения: Явление полного внутреннего отраженияопределяет условия ввода излучения в световод и характеризуется апертуройоптическоговолокна. Апертура – этоугол между оптическойосью и одной из образующих светового конуса, попадающего в торец световода, при котором выполняетсяусловие полного внутреннегоотражения. Также пользуютсяпонятиемчисловой апертуры: n 1 = 1, 52 n 2=1, 515 Как видно из рисунка между углом полного внутреннего отражения и апертурным углом падения луча имеется взаимосвязь. Чем больше угол отражения, тем меньше апертура волокна.
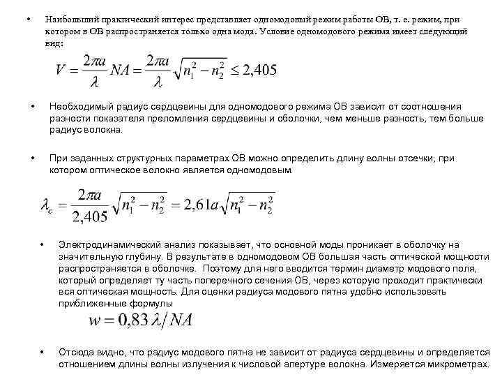
• Наибольший практический интерес представляет одномодовый режим работы ОВ, т. е. режим, при котором в ОВ распространяется только одна мода. Условие одномодового режима имеет следующий вид: • Необходимый радиус сердцевины для одномодового режима ОВ зависит от соотношения разности показателя преломления сердцевины и оболочки, чем меньше разность, тем больше радиус волокна. • При заданных структурных параметрах ОВ можно определить длину волны отсечки, при котором оптическое волокно является одномодовым. • Электродинамический анализ показывает, что основной моды проникает в оболочку на значительную глубину. В результате в одномодовом ОВ большая часть оптической мощности распространяется в оболочке. Поэтому для него вводится термин диаметр модового поля, который определяет ту часть поперечного сечения ОВ, через которую проходит практически вся оптическая мощность. Для оценки радиуса модового пятна удобно использовать приближенные формулы • Отсюда видно, что радиус модового пятна не зависит от радиуса сердцевины и определяется отношением длины волны излучения к числовой апертуре волокна. Измеряется микрометрах.
• • Мода представляет собой математическое и физическое понятие, связанное с процессом распространения электромагнитных волн в среде. Свет по своей природе является электромагнитной волной, имеющей электрическую и магнитную составляющую. Электрическая составляющая электромагнитной волны представляется в виде вектора Е (вектор напряженности электрического поля), а магнитная составляющая в виде вектора Н (Напряженности магнитного поля). Различные комбинации этих векторов представляют собой типы волн, называемые модами. Таким образом, мода – это характерное распределение электромагнитного поля, которая распространяется в оптоволокне и соответствует определенному типу колебаний или определенной траектории прохождения луча. Волоконные световоды делятся на две группы: многомодовые и одномодовые. В конструктивном отношении они различаются диаметром сердцевины. Для круглых оптических волноводов одномодовый режим имеет место при V<2, 405. V уменьшается с уменьшением радиуса сердцевины а. Если V < 2, 405, ОВ является одномодовым, Если V > 2, 405, ОВ является многомодовым,
СОЕДИНЕНИЕ ОПТИЧЕСКИХ ВОЛОКОН Классификация ОВ по числу мод Диаметр сердцевины: – одномодовых ОВ составляет 8 – 10 мкм, – многомодовых ОВ - свыше 50 мкм (типовые значения – 50 и 62, 5 мкм) Диаметр оболочки у большинства ОВ – 125 мкм.
Многомодовые оптические волокна разделяются: - Ступенчатые - градиентные В ступенчатых многомодовых оптических волокнах траектории лучей - отдельных мод имеют вид зигзагообразных линий. Пути следования лучей различны, и поэтому они приходят к концу линии со сдвигом по времени, что приводит к искажению передаваемого сигнала, известному как проявление межмодовой дисперсии. В многомодовых световодах с градиентным профилем показателя преломления траектории распространения большинства лучей представляют собой плавные волнообразные кривые, в результате чего моды на выход приходят с меньшим разбросом по времени. Это достигается путем неравномерного, например, по параболе, распределения значения показателя преломления сердцевины.


