8a59d9384efe9278c3d89e7f98279c60.ppt
- Количество слайдов: 65
International Economics 国际经济学 Lectured by Yuanfen Tu School of International Trade and Economics Email: jxnctyf@126. com 1
International Economics By Robert J. Carbaugh 13 th Edition Chapter 5: Exchange-Rate Adjustments and the Balance of Payments
Exchange rate adjustments Exchange-rate adjustment and the BOP n Automatic mechanisms may restore balanceof-payments equilibrium, but at the cost of recession or inflation n As an alternative, governments allow exchange rates to change n Floating exchange rates, determined by markets n Devaluing or revaluing fixed exchange rates
Exchange rate adjustments Exchange-rate adjustment and the BOP n In this chapter , we will learn under what conditions currency depreciation (devaluation) and appreciation (revaluation) will improve/worsen a nation’ payments position.
Effects of Exchange-Rate Changes on Costs and Prices n How do exchange-rate fluctuations affect relative costs? n n Extent to which a firm’s costs are denominated in terms of the home currency or foreign currency No foreign sourcing - all costs are denominated in dollars n If the dollar appreciates by 100%, the U. S. firm: n Increase in franc-denominated production costs by 100% - Reduced international competitiveness 5
TABLE 5. 1 Effects of a dollar appreciation on a U. S. steel firm’s production costs when all costs are dollar-denominated 6
Effects of Exchange-Rate Changes on Costs and Prices n Foreign sourcing—some costs denominated in dollars and some costs denominated in francs n If the dollar appreciates by 100%, the U. S. firm: n n Production costs in francs increase by 100% for the inputs denominated in dollars Production costs in francs stay the same for the inputs denominated in francs Overall, higher production costs (by less than 100%) Reduced international competitiveness 7
TABLE 5. 2 Effects of a dollar appreciation on a U. S. steel firm’s production costs when some costs are dollar-denominated and other costs are franc-denominated 8
Effects of Exchange-Rate Changes on Costs and Prices n Generalization n n As franc-denominated costs become a larger portion of Nucor’s total costs A dollar appreciation (depreciation) leads to n n A smaller increase (decrease) in the franc cost of Nucor steel A larger decrease (increase) in the dollar cost of Nucor steel compared to the cost changes that occur when all input costs are dollar-denominated 9
Effects of Exchange-Rate Changes on Costs and Prices n Changes in relative costs n n n Because of exchange-rate fluctuations Influence relative prices Influence the volume of goods traded among nations 10
Effects of Exchange-Rate Changes on Costs and Prices n Dollar appreciation n n Increasing relative U. S. production costs Raise U. S. export prices in foreign-currency terms Decrease in the quantity of U. S. goods sold abroad Increase in U. S. imports 11
Effects of Exchange-Rate Changes on Costs and Prices n Dollar depreciation n n Decreasing relative U. S. production costs Lower U. S. export prices in foreign-currency terms Increase in the quantity of U. S. goods sold abroad Decrease in U. S. imports 12
Effects of Exchange-Rate Changes on Costs and Prices n Factors influencing the extent by which exchange-rate movements lead to relative price changes among nations n n U. S. exporters – reduce profit margins to maintain competitiveness Perceptions concerning long-term trends in exchange rates - promote price rigidity Product substitutability Move production offshore 13
Japanese firms outsource production to limit effects of strong Yen n Strong yen in recent years n n Japanese exporters - smaller profits when converting dollar profits back into yen Protect profits: move production to the U. S. n n n Lessening the amount of money they convert from dollars to yen Contributes to the excess capacity of manufacturing plants in Japan Results in job losses for Japanese workers 14
Cost-Cutting Strategies of Manufacturers in Response to Currency Appreciation n Yen appreciation: Japanese manufacturers n n 1990 - 1996, Japanese yen relative to U. S. dollar increased by 40% Japanese firms n Establish integrated manufacturing bases in the U. S. and in dollar-linked Asia n n n Use cheaper dollar-denominated parts and materials Purchase cheaper components from around the world Shifted production from commodity-type goods to highvalue products 15
FIGURE 5. 1 Coping with the yen’s appreciation: Hitachi’s geographic diversification as a manufacturer of television sets Hitachi’s global diversification permitted it to sell TVs in the United States without raising prices as the yen appreciated against the dollar. 16
Cost-Cutting Strategies of Manufacturers in Response to Currency Appreciation n Yen appreciation: Japanese manufacturers n Japanese auto industry n Cut the yen prices of their autos n Falling unit-profit margins n Reduced manufacturing costs n Increasing worker productivity n Importing materials and parts n Outsourcing larger amounts of a vehicle’s production to transplant factories 17
Cost-Cutting Strategies of Manufacturers in Response to Currency Appreciation n Dollar appreciation: U. S. manufacturers n 1996 -2002, dollar appreciated by 22% n Sipco Molding Technologies n Partnership with an Austrian company - designing and making the tools n Sipco simply resold them 18
Cost-Cutting Strategies of Manufacturers in Response to Currency Appreciation n Dollar appreciation: U. S. manufacturers n American Feed Co. - pact with a Spanish company n Divvying up the work to keep both factories operating (U. S. and Spain) n n n Benefits of having a European production base Without having to take on the risks of building its own factory there Redesigned: more efficient and less expensive to build 19
Will Currency Depreciation Reduce a Trade Deficit? The Elasticity Approach n Currency depreciation n Improve a nation’s competitiveness n n Reducing its costs and prices The elasticity approach n n Relative price effects of depreciation Depreciation works best when demand elasticities are high 20
Will Currency Depreciation Reduce a Trade Deficit? The Elasticity Approach n The absorption approach n n n Income effects of depreciation A decrease in domestic expenditure relative to income must occur for depreciation to promote trade equilibrium The monetary approach n Effects depreciation has on the purchasing power of money and the resulting impact on domestic expenditure levels 21
Will Currency Depreciation Reduce a Trade Deficit? The Elasticity Approach n Elasticity of demand n n Responsiveness of buyers to changes in price Percentage change in the quantity demanded stemming from a one percent change in price n n n >1, elastic demand <1, inelastic demand =1, unitary elastic demand 22
Will Currency Depreciation Reduce a Trade Deficit? The Elasticity Approach n Marshall-Lerner condition n Depreciation will improve the trade balance if n n n Depreciation will worsen the trade balance if n n The currency-depreciating nation’s demand elasticity for imports Plus the foreign demand elasticity for the nation’s exports exceeds one The sum of the demand elasticities is less than one The trade balance will be neither helped nor hurt if the sum of the demand elasticities equals one 23
TABLE 5. 3 Effect of pound depreciation on the trade balance of the United Kingdom 24
Will Currency Depreciation Reduce a Trade Deficit? The Elasticity Approach n Marshall-Lerner condition n Simplifying assumptions n n n A nation’s trade balance is in equilibrium when the depreciation occurs No change in the sellers’ prices in their own currency Illustrates the price effects of currency depreciation on the home-country’s trade balance 25
TABLE 5. 4 Long-term price elasticities of demand for total imports and exports of selected countries 26
Exchange rate adjustments Elasticity Approach n Marshall-Lerner condition n B=X*Px-M*Pm*e Pm: import denominated in foreign currency PX: export denominated in home currency M: import quantity X: export quantity E: exchange rate (direct quotation) Continued
Exchange rate adjustments Elasticity Approach Continued
J-Curve Effect: Time Path of Depreciation n J-curve effect n n n In the very short term, a currency depreciation will lead to a worsening of a nation’s trade balance But as time passes, the trade balance will likely improve Because it takes time for new information about the price effects of depreciation to be disseminated throughout the economy 29
FIGURE 5. 2 Depreciation flowchart A currency depreciation affects a nation’s trade balance through its net impact on export receipts and import expenditures. 30
FIGURE 5. 3 Time path of U. S. balance of trade (billions of dollars) in response to dollar appreciation and depreciation Between 1980 and 1987, the U. S. merchandise trade deficit expanded at a rapid rate. The trade deficit decreased substantially between 1988 and 1991. The rapid increase in the trade deficit that took place during the early 1980 s occurred mainly because of the appreciation of the dollar at the time, which resulted in a steady increase in imports and a drop in U. S. exports. The depreciation of the dollar that began in 1985 led to a boom in exports in 1988 and a drop in the trade deficit through 1991. 31
J-Curve Effect: Time Path of Depreciation n Types of lags n Recognition lags n n Decision lags n n Of changing competitive conditions In forming new business connections and placing new orders Delivery lags n Between the time new orders are placed and their impact on trade and payment flows is felt 32
J-Curve Effect: Time Path of Depreciation n Types of lags n Replacement lags n n In using up inventories and wearing out existing machinery before placing new orders Production lags n Involved in increasing the output of commodities for which demand has increased 33
Exchange Rate Pass-Through n Exchange rate pass-through relation n The extent to which changing currency values lead to changes in import and export prices n Buyers have incentives to alter their purchases of foreign goods n n If the prices of foreign goods change in terms of their domestic currency Exporters – willingness to change the prices they charge for their goods n Measured in terms of the buyer’s currency 34
TABLE 5. 5 Exchange rate pass-through into import prices after one year 35
Exchange Rate Pass-Through n Partial exchange rate pass-through n n Percentage change in import prices < percentage change in the exchange rate Exchange rate pass-through – tend to be partial because n n n Invoicing practices Market-share considerations Distribution costs 36
Exchange Rate Pass-Through n Invoicing practices n Choose the currency to invoice exports n n n Own home currency Currency of their customers U. S. trade – dollars 37
TABLE 5. 6 Use of the U. S. dollar in export and import invoicing, 2002– 2004 38
Exchange Rate Pass-Through n Market-share considerations n Foreign producers n Preserve market share for goods sold in the U. S. n n n Accept a lower profit margin when their currency appreciates To keep their dollar prices constant against American competitors Relatively strong domestic competition for imported goods in the U. S. n Lessen the extent of exchange rate pass-through into import prices 39
Exchange Rate Pass-Through n Distribution costs n Costs of distributing the imported good to the final consumer n n n Transportation Marketing Wholesaling Retailing costs 40% of overall U. S. consumer prices 40
Why a dollar depreciation may not close the U. S. trade deficit n U. S. trade deficit - high levels n n Dollar depreciation to reduce the U. S. appetite foreign goods U. S. partial exchange rate pass-through n n n The near-exclusive use of the dollar in invoicing U. S. trade The market share strategies of foreign exporters Sizable U. S. distribution costs added to U. S. imports. 41
Why a dollar depreciation may not close the U. S. trade deficit n Dollar depreciation n n U. S. imports and consumer prices – unresponsive Trade balance adjustment n n n Through exchange-rate changes Not from a reduction of imports But from a reduction in U. S. export prices 42
The Absorption Approach to Currency Depreciation n The absorption approach n n n Impact of depreciation on the spending behavior of the domestic economy Influence of domestic spending on the trade balance Total domestic output (Y) = level of total spending 43
The Absorption Approach to Currency Depreciation n Total spending = n n Y = C + I + G + (X-M) n n n consumption (C) + investment (I) + government expenditures (G) + net exports (X-M) Absorption, A = C + I + G Balance of trade, B = (X-M) Total domestic output (Y) = Absorption (A) +Net exports (B) n B=Y–A 44
The Absorption Approach to Currency Depreciation n Balance of trade (B) = Total domestic output (Y) - Level of absorption (A) n n Positive trade balance: national output exceeds domestic absorption Negative trade balance: an economy is spending beyond its ability to produce 45
The Absorption Approach to Currency Depreciation n The absorption approach n Currency depreciation will improve an economy’s trade balance n n Only if national output rises relative to absorption A country must n n n Increase its total output Reduce its absorption Combine the two 46
The Absorption Approach to Currency Depreciation n Unemployment + a trade deficit n Currency depreciation n Direct idle resources into the production of goods for export Divert spending away from imports to domestically produced substitutes Expand domestic output + improve the trade balance 47
The Absorption Approach to Currency Depreciation n Full employment + trade deficit n Currency depreciation n Cut domestic absorption n Restrictive fiscal and monetary policies n n Sacrifice on the part of those who bear the burden of such measures Complementary n The absorption approach n The elasticity approach 48
Devaluation as adjustment tool Absorption approach n Absorption can be divided up into two parts: n n A rise in income will lead to an increase in absorption which is determined by the marginal propensity to absorb, c. There will also be a 'direct effect' on absorption which is all the other effects on absorption resulting from devaluation denoted by Ad. Thus the change in total absorption △A, is given by △A=c△Y+△Ad △B= △Y -(c△Y+△Ad)=(1 -c) △Y - △Ad
Devaluation as adjustment tool Absorption approach n Direct effect of devaluation on income n n Terms of Trade Effect (贸易条件效应) n n Idle Resources Effect(闲置资源效应) Distribution of Resources Effect(资源配置效应) Direct effect of devaluation on absorption n Real Cash Balance Effect(实际现金余额效应) n Money Illusion Effect(货币幻觉效应) n Redistribution of Income Effect (收入再分配效应) n Other direct effects
Devaluation as adjustment tool Absorption approach n 闲置资源效应:货币贬值使得出口增加,并引发进口替代需求,在 经济中存在闲置资源的前提下,出口需求的增加和进口替代会产生 收入增加的效应 n 贸易条件效应:以外币计算的出口价格下降,而以外币计算的进口 价格上升,贸易条件恶化,减少实际收入。 n 资源配置效应:出口部门的生产率较高,在贬值过程中,生产要素 从生产率相对较低的国内其他部门转向出口部门,总体生产率得以 改善,实际收入上升。 n 实际现金余额效应:本币贬值将导致进口价格水平上升,进而导致 一般物价水平上升。如果货币供给不变,人们持有的实际现金金额 会减少,将被迫减少对商品和劳务的支出,从而消费水平下降,总 吸收减少。或者将持有的金融资产变现,这会使资产价格下降,利 率水平提高,导致消费和投资减少,总吸收继而减少。
Devaluation as adjustment tool Absorption approach n 货币幻觉效应:货币贬值将推动国内物价水平上 涨,即使人们的货币收入与价格同比例上涨,从 而实际收入不变,但货币幻觉仍会使人们只注意 到价格的上涨而减少支出。 n 收入再分配效应:由于 资刚性的存在,使得贬 值后物价的上涨先于 资上涨,产生收入从 资 收入者(固定收入者)转到利润收入者(弹性收 入者),而利润收入者边际消费倾向相对较低, 使得实际支出减少。
Devaluation as adjustment tool Monetary approach n n Elasticity and absorption approaches apply only to the trade balance; monetary approach includes capital account Devaluation may induce a temporary improvement in the balance of payments n Initial equilibrium in the home country’s money market + Depreciation of the home currency n Devaluation increases the domestic price level, increasing demand for money and drawing foreign capital flows (because of higher interest rates that result)
The Monetary Approach to Currency Depreciation n Initial equilibrium in the home country’s money market + Depreciation of the home currency n n Inflow of money from overseas Balance-of-payments surplus Rise in international reserves Increase in spending (absorption) - reduces the surplus 54
国际收支和汇率调节的货币分析法 n n 在 20世纪 60年代末由罗伯特·蒙代尔和 哈里·约翰逊提出,70年代发展成熟。 是国内货币主义学派(芝加哥学派)的 一个扩展,将货币主义运用到国际经济 学。认为从长期看,一国货币供给的变 动对于该国的国际收支的调节或扰动起 至关重要的作用。
固定汇率体系下的货币法 n 假定,名义货币余额需求与名义国民收入同比率变 化,并且在长期中是稳定的。 n 货币需求等式可以写成:Md=k. PY。 n 其中,Md是名义货币余额的需求量,k是名义货币 余额对名义国民收入的意愿比率;P是本国价格水 平,Y是实际产出。 n K=1/V,其中,V是货币流通速度或美元一年周转 的次数,其取决于制度因素,因而可假定为常数。 n Md是一个稳定的、随着本国价格水平和真实国民 收入正向变化的函数。
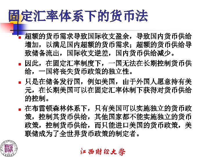
固定汇率体系下的货币法 n n n 货币供给表示为:Ms=m(D+F), 其中,Ms 为一国的货币总供给量,m为货币乘数,D 为一国基础货币的国内部分;F为一国基础 货币的国际或者国外部分。 货币供给等于货币需求。 国际收支的盈余是由于国家基础货币中国内 部分的增长不能满足货币的需求存量而产生 的,国际收支逆差是由于货币的供给存量未 被货币当局完全吸收,产生国家储备流出而 形成的。
固定汇率体系下的货币法 n n 超额的货币需求导致国际收支盈余,导致国内货币供给 增加,以满足国内超额的货币需求;超额的货币供给导 致储备流出,国际收支逆差,国内货币供给减少。 因此,在固定汇率制度下,一国无法在长期控制货币供 给,一国将丧失货币政策的独立性。 只是在储备发行国,例如美国,由于外国人愿意持有美 元,在长期美国可以在固定汇率体制下获得对货币供给 的控制。 在布雷顿森林体系下,只有美国可以实施独立的货币政 策,控制其货币供给,其他国家都不能实施独立的货币 政策,控制货币供给,而只能进口美国的货币政策,美 联储成为了全世界货币政策的制定者。
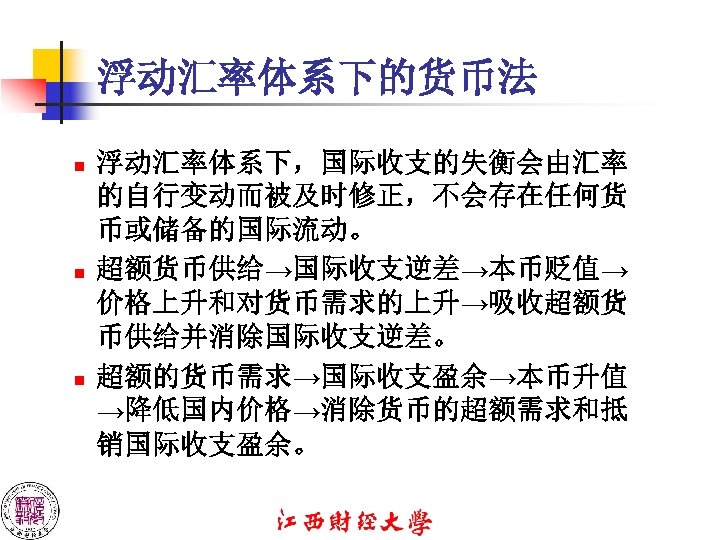
浮动汇率体系下的货币法 n n n 浮动汇率体系下,国际收支的失衡会由汇率 的自行变动而被及时修正,不会存在任何货 币或储备的国际流动。 超额货币供给→国际收支逆差→本币贬值→ 价格上升和对货币需求的上升→吸收超额货 币供给并消除国际收支逆差。 超额的货币需求→国际收支盈余→本币升值 →降低国内价格→消除货币的超额需求和抵 销国际收支盈余。
FIGURE 15 -3 Relative Money Supplies and Exchange Rates.
浮动汇率体系下的货币法 n n 用其他国家通货表示的本国通货的汇兑价值是由 两个因素决定:一是货币供给的增长率;二是相 对于货币供给增长的其他国家的真实收入。 根据货币分析法,国家的持续货币增长将导致通 货贬值,而通货的升值却是由于不充足的货币供 给产生的。 在固定汇率制度下,货币市场的均衡是通过储备 变动导致的国内货币供给的变动来实现的。 在浮动汇率下,货币市场的均衡是通过货币币值 的变化导致的价格变化、从而导致国内货币需求 的变化来实现的。
The extent to which a change in the exchange rate leads to changes in import and export prices is known as: n a. The J-curve effect n b. The Marshall-Lerner effect n c. The absorption effect n d. Pass-through effect
The J-curve effect implies that following a currency appreciation, a country's trade balance: n a. Worsens before it improves n b. Continually worsens n c. Improves before it worsens n d. Continually improves
Assume that Ford Motor Company obtains some of its inputs in Mexico (foreign sourcing). As the peso becomes a larger portion of Ford's total costs, a dollar appreciation leads to a ____ in the peso cost of a Ford vehicle and a ____ in the dollar cost of a Ford compared to the cost changes that occur when all input costs are dollar denominated. n a. Smaller increase, larger decrease n b. Smaller increase, smaller decrease n c. Larger increase, smaller decrease n d. Larger increase, larger decrease
According to the Marshall-Lerner condition, currency depreciation would have a positive effect on a country's trade balance if the elasticity of demand for its exports plus the elasticity of demand for its imports equals: n a. 0. 2 n b. 0. 5 n c. 1. 0 n d. 2. 0
8a59d9384efe9278c3d89e7f98279c60.ppt