4e73b46c6ac07e656447e790b47b75f7.ppt
- Количество слайдов: 72
Институты и технологические изменения: проблемы микро и макро уровней анализа Литература автора: (сайт автора www. osukharev. com) 1. Институциональная теория и экономическая политика. – М. : Экономика, 2007 – В 2 х Т. (первый том – 2001 г. ) 2. Экономика технологического развития. М. : Финансы и статистика, 2008 3. Теория эффективности экономики. М. : Финансы и статистика, 2009 4. Структурные проблемы экономики России. – М. : Финансы и статистика, 2010 5. Экономическая политика и развитие промышленности, М. : Финансы и статистика, 2011. 6. Экономика будущего: теория институциональных изменений (новый эволюционный подход). – М: Финансы и статистика, 2011 7. Управление экономикой. Введение в теорию кризисов и роста. – М. : Финансы и статистика, 2012. 8. Структурный анализ экономики. – М. : Финансы и статистика, 2012. 9. Эволюционная экономика. – М: Финансы и статистика, 2012 © О. С. Сухарев, ИЭ РАН, Москва, 2013.
Ключевые направления институциональной теории
Исследовательская программа Программные требования институционализма, согласно П. Хомену, были следующими: 1) подчёркивание феномена изменения; 2) отрицание систематической (неоклассической) теории вследствие её ошибочности и оторванности от проблем управления; 3) рассмотрение механизма управления как основного приложения экономической теории; 4) обоснование описательного (индуктивного)метода и количественных исследований. Homan P. Appraisal of Institutional Economics – American Economic Review, v. XXII, № 1 б March, 1932, p. 12 -13.
Факторы развития Как отмечал ещё С. Кузнец, с середины XIX века самыми важными источниками экономического роста в разных странах становятся основанные на достижениях науки технологии в электроэнергетике, двигателях внутреннего сгорания, электронном оборудовании, ядерной сфере и биотехнологиях. (Kuznets S. Modern Economic growth, N. Y. : Yale University Press, 1966. – P. 10) Современный экономический рост определяется не столько исходной величиной дохода на душу населения страны, физического и человеческого капитала, уровнем образования, хотя эти параметры важны, сколько уровнем совокупной производительности факторов, которые зависят от институциональных условий, складывающихся в каждой стране. Численность населения, техника, технологии, институты, идеологии, модели поведения агентов – составляют факторы развития (С. Кузнец, Т. Шульц, Г. Мюрдаль, Д. Норт)
Влияние институциональных факторов на экономический рост Институционал ьный фактор Экономический рост Автор 1. НИОКР, инновации, инвестиции Равномерный поток инноваций, модель роста с изобретательской деятельностью, дезагрегированная модель знаний вместо агрегированной, инвестиции в НИОКР плюс институты – патенты, правовая система, товарные знаки, торговля и иностранные инвестиции. Выше норма сбережений – выше инвестиции в НИОКР, новаторы получают монопольную власть, дополнительную прибыль, что увеличивает инвестиции в НИОКР, инновации и расширяет ассортимент продуктов. Численность инженеров и НИОКР влияет на темп роста, который с их ростом повышается. Источник роста – знания, создающие положительную экстерналию. Шелл (1967), Ромер (1986, 1990) Лукас (1988) 2. Технологии широкого применения Неравномерный поток инноваций и технологических изменений вследствие освоения технологий широкого применения: паровой машины, электричества, компьютеров, телекоммуникационных технологий и др. Численность инженеров и НИОКР не столь сильно влияет на увеличение совокупной производительности факторов. Модель расширения ассортимента по качеству на основе принципа «созидательного разрушения» , когда продукты высокого качества вытесняют низкое качество. Различна способность к освоению иностранных технологий (адсорбция) Бреснахэн и Трахте нберг (1995), Гроссм ан и Хэлпма н (1991) 3. Условия торговли Торговля может стимулировать или замедлять экономический рост. Международная торговля не приводит к конвергенции в росте различных стран и регионов мира. Структура спроса и первичные знания сильно влияют на результат обменов. Также влияют установленные правила торговли. Протекционизм может способствовать технологическим изменениям, как и открытие экономики ускорять темп роста совокупной производительности факторов. Кругман (1987), Гроссм ан, Хэлпма н (1995)
Влияние институциональных факторов на экономический рост Институциональ ный фактор Экономический рост Автор 4. Распределител ьные коалиции Увеличение распределительных коалиций тормозит технологические изменения, увеличивает рост издержек регулирования и замедляет рост. Теория Олсона М. претендует на статус объясняющей теории взлётов и падений различных стран. Олсон М. (1982) 5. Образование Экономический роста на основе модели обучения, модель повышения производительности за счёт роста человеческого капитала, темп накопления пропорционален запасу человеческого капитала. Эффект обучения (в институциональном смысле) может замедлить экономический рост в силу двух причин: 1)снижения производительности при обучении; 2) необходимо время, чтобы ресурс создать под новую комбинацию, что замедлит и рост. Существует и 3 причина: новации могут стать фактором замедления экономического роста (при дисбалансах с финансовой системой) Если в основе модели роста – модель накопления человеческого капитала, расширяющегося безгранично (по Лукасу), то экономика будет расти всегда быстрее темпа технического прогресса Эрроу(1962), Узава (1965), Шульц (1971), Денисон (1974, 1979) Лукас (1988), Ромер (1986, 1990) Сухарев (2001, 2007)
Влияние институциональных факторов на экономический рост Институциона льный фактор Экономический рост Автор 6. Институты Фундаментальные детерминанты роста – задают стимулы к инновациям и возможности агентов (адаптация) Институты должны изменяться соразмерно технологиям 1. Эффект размера рынка 2. Эффект конкуренции 3. Дерегулирование, приватизация, либерализация Инвестиции в инновации в зависимости от режима институтов приводят к увеличению разрыва между богатыми и бедными Норт (1997), Хелпман (2004) 7. Неравенство Рост на основе гипотезы (кривой) С. Кузнеца, которая не находит строгих подтверждений по различным экономическим системам. В странах с низкими доходами на душу рост неравенства снизит темп роста, с высокими – повысит темп роста (для определённого интервала времени). С. Кузнец (1966), Сквайр, Лендберг (1988, 2003), Хелпман (2004)
Институты и технологические изменения
Институты и технологические изменения
Взгляд Й. Шумпетера Под новой комбинацией понимается пять случаев: 1. изготовление нового, неизвестного для потребителей блага, либо создание нового качества; 2. внедрение нового, неизвестного до этого, способа производства, в основе которого лежит необязательно новое научное открытие, а также новый способ коммерческого использования товара; 3. осовение нового рынка сбыта, на котором данная отрасль промышленности страны не была представлена, независимо существовал этот рынок до сих пор или нет; 4. получение нового источника сырья или полуфабрикатов, независимо от того, существовал этот источник прежде, или просто не принимался во внимание, либо считался недоступным, либо его предстояло создать; 5. реорганизация – создание монопольного положения или ликвидация такового Факторы экономического развития определяются двумя условиями: 1. Ввода инновации 2. Восприятия инновации В той мере, в какой новая комбинация может быть получена с течением времени из старой в результате постоянного приспособления, осуществляемого посредством небольших шагов, имеет место изменение, а возможно, рост, а отнюдь не новое явление, ускользнувшее из поля зрения при рассмотрении равновесия, не развитие в нашем понимании. Поскольку же этого не происходит и новая комбинация может возникнуть (или возникает) только дискретным путём, то возникают одновременно и характерные для неё явления. Целесообразность подачи и изложения материала вынуждает нас иметь в виду именно данный случай, когда речь заходит о новой комбинации средств производства (Теория экономического развития, С. 132 ) Новые комбинации вначале не вытесняют, а сосуществуют наряду со старыми (с. 133) Для осуществления новых комбинаций необходимо располагать средствами производства (С. 135)
«Созидательное разрушение» Й. Шумпетера Вот что он пишет о процессе «созидательного разрушения» в главе 7 книги «Капитализм, социализм и демократия» : «Основной импульс, который приводит капиталистический механизм в движение и поддерживает его на ходу, исходит от новых потребительских благ, методов производства и транспортировки товаров, новых рынков и новых форм экономической организации, которые создают капиталистические предприятия. Открытие новых рынков, внутренних и внешних, и развитие экономической организации…. Иллюстрируют всё тот же процесс экономической мутации, ……который непрерывно революционизирует экономическую структуру изнутри, разрушая старую структуру и создавая новую. Это процесс «созидательного разрушения» , является самой сущностью капитализма, в его рамках приходится существовать каждому капиталистическому концерну» [1] Возможность 6 -го типа комбинаций – «информационных» комбинаций или комбинаций знаний с вытекающими «комбинаторными эффектами» в концепции развития Шумпетера не предусмотрено. К тому же структура комбинаций и вес каждого типа изменяется от системе к системе. Эта проблема также сохраняет своё важное значение для развития экономических систем. [1] Шумпетер Й. Теория экономического развития. Капитализм, социализм и демократия. – М. : Эксмо, 2007. – С. 459 -462. На стр. 461 уточняется, что революции происходят дискретно, разделены фазами спокойствия.
«Созидательное разрушение» Й. Шумпетера Й. Шумпетер, делает акцент на том, что агенты, которые осуществляют новые комбинации, они же ведут деятельность в рамках старых комбинаций, а сами новые комбинации вначале не вытесняют, а сосуществуют наряду со старыми комбинациями. Новые комбинации возникают дискретно (этот факт вряд ли требует доказательств по причине очевидности), но тогда имеется ли некая закономерность в возникновении и главное – взаимодействии новых комбинаций, сколько бы их типов не было выделено классификационной процедурой. Позже новые комбинации вытесняют всётаки комбинации старые, заимствуя ресурсы у старых комбинаций. Такую логику очень активно отстаивали и последователи Й. Шумпетера (К. Перес, Дж. Дози, и др. )
Появление новаций Условиями появления новаций выступают закономерные особенности развития техники, которые выражаются в наличии: а) физических, химических, физико-химических, биологических и иных явлений, обнаруженных в результате фундаментальных исследований и зафиксированных в виде законов, закономерностей (эффектов) или статистически достоверных фактов (наблюдений), еще не имеющих теоретического обоснования; б) научно-технических или селекционных решений, новизна которых подтверждена государственной экспертизой или институтом гласности (явочная экспертиза), которые в зависимости от функциональной значимости могут защищаться различными охранными документами - патентами на изобретение и промышленные образцы, свидетельствами и т. п. ; в) нововведений (рационализаторских предложений) и секретов производства, которые являются, как правило, результатом производственной деятельности, а также новых технических объектов в смежных областях техники (например, спутники для телевидения); г) технологических комплексов, которые реализуются на основе комплектов проектно-конструкторской и производственно-технологической документации для производства тех или иных изделий, товаров и услуг; ценность такой документации определяется уровнем использования новых технологических решений, емкостью рынка производимой продукции и уровнем производственносбытовых издержек.
Идея «жизненного цикла» Теорию технологических изменений можно рассматривать на трех уровнях: - микро - постоянно происходящее обновление моделей и модификаций продукции и совершенствование ее параметров на базе улучшающихся инноваций; - мезоуровень - происходящая с периодичностью раз в 10 лет смена поколений техники, обновление активной части основных фондов, лежит в основе среднесрочных циклов; - макроуровень - развертывающаяся на основе «пучка» базисных инноваций раз в 50 лет (привязка к кондратьевскому циклу, но так ли это верно? ? ? ) смена лидирующих технологических способов производства.
Идея «жизненного цикла» Пусть имеется некоторая технология А, которая хорошо известна хозяйствующему субъекту. Технология Б будет доминировать в данной отрасли промышленности в следующую эпоху. Технологическая возможность как функция времени представлена логистической кривой. Известно текущее состояние. Однако, момент времени, когда новая технология распространится на эту отрасль не вполне ясен. Понятно одно, что экономический агент, первый начавший в нужный период освоение технологии Б и соответственно капиталовложения в нее имеет весомые шансы преуспеть в бизнесе. Вся трудность в том, что этот субъект как раз не знает когда начать вкладывать в Б и сколько, и как поступить с технологическими возможностями А. Он попадает в ситуацию неопределенности будущего, принятия решения типа " все или ничего", которое связано с высоким риском. Может оказаться наиболее приемлемой стратегия смешанных капиталовложений в обе технологии в течение всего интервала времени "технологического разрыва". Вкладывая в технологию А обеспечивается непрерывное получение прибыли и "выжимается" максимальная отдача от ранее вложенного капитала, который, кстати, при сложившемся стереотипе поведения экономических агентов не позволяет им "проститься" с технологией А. Вложения средств в технологию Б производятся, чтобы обеспечить плавный переход к ее использованию, когда А себя полностью исчерпает. Но, что значит "полностью", и когда наступит этот момент, остается неизвестным. Непонятно еще и то, в каком количестве отвлекать средства от технологии А для вложений в Б, чтобы это действительно способствовало плавному переходу на новые технологические возможности с сохранением прибыли, конкурентоспособности и потенциала дальнейшего развития.
Идея «жизненного цикла» Жизненный цикл технологических изменений охватывает может быть представлен в виде двух пульсаций: 1. становление в неблагоприятных условиях доминирования предыдущего технологического способа производства; 2. фаза роста, длится около 20 лет и сопровождается становлением нового общественного потребления. В исследованиях длинных волн в развитых странах установлена однонаправленность происходящих в них технологических сдвигов, сходство траекторий технико-экономического развития, синхронизация макроэкономических колебаний и технологических изменений. Критерии: 1. отраслевая специализация экономики; 2. энергетическое обеспечение воспроизводственных процессов. Обычно выделяют 6 периодов: 1 – лес, легкая, текстильная, пищевая, 18 -19 век; 2 – пар, уголь, транспорт, машиностроение, вторая пол. 19 века; 3 – нефть, машиностроение, химия, строительство, нач. 20 в. ; 4 – газ, нефть, тонкое машиностроение, электронная и радиопромышленность, 2/3 20 в. ; 5 – газ, атом, электронная промышленность, средства коммуникаций, биотехнологии, 90 -е гг. 20 в. ; 6 – нанотехнологии, генетика, биотехнологии, к 2015 г. на Западе.
Периодизация технологическ ого развития – Номер ТЭП/ТУ Этап технологи ческого разви тия Отрасли промышленности, базируется этап на которых Инфраструктура данного этапа ПЕРВЫЙ 1790 - 1840 Текстильная промышленность, энергия воды, пара, угля. Грунтовые дороги, перемещение на лошадях и на судах по морю, почтовые курьеры ВТОРОЙ 1830 - 1890 Железнодорожный транспорт, механизация производственных процессов, использование парового двигателя. Появление первых акционерных обществ Железные дороги, мировое судоходство ТРЕТИЙ 1880 - 1940 Развитие тяжелого машиностроения, электротехнической и химической промышленности Базируется на электроэнергии, ДВС и разработке нефти. Конкуренция носит монополистичный характер: тресты, картели и т. д. Телефон, телеграф, радио, электрические сети ЧЕТВЕРТЫЙ 1930 - 1990 -е гг. Развитие массового производства, газовой и нефтяной энергетики, средств связи, новых материалов, развивается электроника, программное обеспечение, компьютеры. Создаются ТНК Скоростные автомобильные магистрали, авиационное сообщение, газопроводы, развитие телевидения середина 1980 -х … Микроэлектроника, информатика, высокие электронные технологии, биотехнология, генная инженерия, синтетические материалы, космическая отрасль. Объединения крупных и мелких фирм в единые цепочки. Компьютерные сети, телекоммуникация, спутниковая связь, СМИ, атомные станции (которые осуществлены в конце стадии IV уклада) ПЯТЫЙ
Проблемы периодизации технологического развития 1. Понятийного и классификационного характера: что есть жизненный цикл (ТЭП/ТУ? ? ) и с чем его можно ассоциировать, то есть по какому признаку или признакам классифицировать, выделять. 2. Связи технологических изменений с кондратьевским циклом и другими циклами 3. Трактовка жизненного цикла и поворотных точек 4. Заимствования ресурса, либо наращения ресурса, объяснение логики перехода, а также полезность использования подобных классификаций для объяснения проблем экономического развития 5. Объяснения вопросов технологического выбора, который затруднён даже для агентов-специалистов, не говоря об экономистах (неопределённость точки появления и трудности оценки эволюционного потенциала данной технологической возможности)
Прогноз объёмов нанотехнологии на мировых рынках по А. Хулману Перспектива: 1) материалы и производства; 2) электроника (наноэлектроника) и информационные технологии; 3) здравоохранение и медицинские науки.
Закон Г. Мура в 1965 году на заре становления микроэлектроники в мире основателем Intel Г. Муром была подмечена интересная эмпирическая закономерность, применимая к развитию отрасли микроэлектроники: каждый год плотность элементов (p-n переходов) на единицу площади должна удваиваться. Спустя некоторое время Г. Мур вынужденно пересмотрел эту формулировку. Удвоение происходило через 18 месяцев, а ещё несколько позже, в современный период, наблюдается увеличение этого периода до 3 лет. Проблема состоит в том, что: 1) стоимость оборудования и чистых комнат возрастает быстрее отдачи от вложений в это оборудование. 2) Прирост эффективности от увеличения плотности не компенсирует капитальных вложений в те средства производства, которые должны обеспечить конечный прирост этой плотности. 3) монополизация отрасли микроэлектроники и концентрация капитала, связанная с необходимостью решения именно технологической задачи (потребность в концентрации капитала часто является ответом на необходимость решения сугубо технических задач), стали следствием конкуренции за высокую производительность, следствием повышения производительности элементов и микросхем. Две технически задачи определяют развитие технологий в данной сфере – это увеличение памяти микросхем и их быстродействия. Затем уже решаются проблемы развития «умных» схем, в том числе с элементами механики.
Микроэкономический уровень Снижение спроса на продукцию Сокращение объёмов производства и численности работников Снижение инвестиций, отсутствие финансирования Рост доли издержек и задолженностей фирмы Кризисные явления Нарушение алгоритма рутин Усложнение взаимодей-ствий с заказчиками и подразделений фирмы Оптимизация финансовых схем и кредитов. Изменения в структуре управления Активизация маркетинга Мероприятия строгой экономии всех ресурсов Выработка новых схем расчётов с заказчиками Эффективное использование интеллектуального потенциала и конкурентных преимуществ предприятия Участие в ФЦП и региональных программах инновационного развития; работы с монополистами. Проведение информатизации системы управления предприятием (электронные СУП) Усиление системы менеджмента качества (СМК) Проведение функциональ- ностоимостного анализа (ФСА) производимой продукции Введение программноцелевых методов управления Диверсификация производства
Принципы принятия решений по инновациям 1. «Внедрённости» агента в данном направлении деятельности. 2. «Ключевого» параметра конкурентоспособности. 3. Экономической целесообразности - ёмкости рынка 4. Разделения рисков 5. Оптимальной загрузки мощностей 6. Минимизации текущих убытков, либо получения приемлемой прибыли (сатисфакция по Г. Саймону) 7. Прогнозируемой перспективы
Эффективность инноваций по времени Эффективность инноваций определяется временем в зависимости от типа инновационного результата. Инновации вытекающие из фундаментальных открытий А - тип Инновации, связанные с техническими и технологическими изменениями В – тип Инновации как усовершенствование С – тип Инновации имитирующего назначения (не связанные с новой технологией) D – тип P – тип – продуктовые нововведения Тогда в зависимости от времени измерения эффективности, получим кривые абсолютно разной кривизны,
Институционализация инноваций Совокупные издержки инновационного результата будут складываться из трансформационных и трансакционных издержек появления инновации и её тиражирования, а рентабельность институтов инновации будет равна отношению выпуска фирмы к совокупным издержкам институционализации инновации Полезность инновации u(x) = 1 – e (–kx) , где k – коэффициент неприятия риска (чем выше этот коэффициент, тем менее агент расположен к риску), x – величина располагаемого агентом капитала
Технический прогресс и типы инноваций Воплощённый технический прогресс – создание нового капитала Невоплощённый технический прогресс – наблюдается независимо от накопления капитала Технический прогресс, увеличивающий производительность факторов – повышает уровень выпуска при K= const, L = const. Технический прогресс в развитых странах: 1. Рост реальной заработной платы и уровня жизни; 2. Исключение понижательной динамики цен на продукцию Технический прогресс в развивающихся странах: 1. Реальная заработная плата не повышается 2. Динамика цен понижательная (цена на экспортируемые товары снижается относительно цены на импортируемые) Результат технического прогресса присваивается развитыми странами вследствие ухудшения условий торговли (необходим протекционизм и замещение импорта) – ТЕЗИС Р. ПРЕБИША Инновационное развитие экономики зависит от таких факторов как дороговизна рабочей силы, широта внутреннего рынка, величина среднедушевого дохода (ПРИНЦИП Р. ВЕРНОНА - 1966), исходный технологический задел – «база» технологического развития, условия появления и тиражирования инноваций, восприимчивости инноваций не только экономикой, но и самим агентом-инноватором
Классификация инноваций Вид результата Уровень генерации Источник финансирования Критерии оценки результата Формы защиты 1. Результаты фундаментальных исследований Фундаментальная наука Бюджет, коммерческие структуры Признание научной общественности степень общности Авторское право (преимущественно) 2. Научно-прикладные и конструкторские разработки Прикладная наука, технопарки Средства предприятий, венчурный капитал, коммерческий или инвестиционный кредит, господдержка Научно-техническая перспективность, реальный рыночный спрос Патентная защита научнотехнических результатов, авторское право 3. Новации (рационализаторс кие предложения, полезные модели, промышленные образцы, и т. п. ) Предприятия, бизнесинкубаторы Средства предприятий, венчурный капитал Финансовый эффект, позитивное изменение показателей деятельности предприятия Авторское право, законодательство о коммерческой тайне 4. Производственнотехнологические комплексы Инжиниринговые центры, франчайзинго вые структуры, (ФПГ) Собственные средства ФПГ, франчайзинговых, инжиниринговых компаний, лизинговые компании, господдержка* Коммерческий (финансовый) эффект** масштаб реализации Защита регулируется законами о предприниматель стве, конкуренции и антимонопольным правом 5. Организационноправовые и социальноэкономические новации Правительство, органы власти различного уровня, отдельные субъекты эко- Бюджет и финансовые средства экономических агентов Бюджетный, коммерческий и социальный эффект, достижение целей развития Законодательные акты, системы информационной безопасности отдельных субъектов
Типовая структура затрат на производство серийной и наукоёмкой продукции № п/п Вид выпускаемой продукции Наименование затрат, этапов работы 1. Информационно-поисковая работа 2. Маркетинг, реклама 3. Разработка и согласование ТЗ с Заказчиком 4. Оформление договорных документов 5. Разработка КД и ТД 6. Серийная продукция ~% затрат Нестандартное новое СТО ~% затрат - 5% 3% 3% - 10% 2% 2% - 30% Технологическая подготовка производства 2% 5% 7. Изготовление продукции 90% 20% 8. Испытания. Приемка 2% 5% 9. Шеф-монтаж, ПНРу Заказчика - 10% 10. Корректировка КД - 5% 11. Устранение претензии к образцам продукции, повторные испытания (замена брака) 1% 5% Итого 100% Предтематичес кие работы – 20% Разработка изгот. обор. осн. объем НИОКР – 55% Посттематичес кие работы – 25 % 100%
Позиция К. Перес 1. Благоприятные условия для очередной технологической революции возникают, когда потенциал предыдущей близок к исчерпанию. 2. Якобы возникает некая технико-экономическая парадигма, которая наделяется специфическими свойствами, подобно самостоятельному объекту – а именно, открывает «окна возможностей» , определяющих пространство проектных, продуктовых решений, стимулирующих инноваторов (Перес К. Технологические революции и финансовый капитал. – М: Дело, 2011 – С. 54 ) 3. Определение технологической революции и технико-экономической парадигмы (Там же – С. 30) «Технологическую революцию можно определить как мощный кластер новых и динамичных технологий, продуктов и отраслей, способный вызвать подъём в экономике и породить долгосрочную тенденцию к развитию» [1]. Далее утверждается, что это представляет собой совокупность крепко связанных технических инноваций, предполагающих использование низко затратного ресурса широкого применения (энергия, материал и т. д. ), а также новую инфраструктуру. Как видим, сразу же энергия и отрасль выступают в качестве объекта, по которому и будет затем даваться классификация пяти революций и соответствующим им, так называемым, технико-экономическим парадигмам. Вместе с тем, требование подъёма экономики и мощность самого пучка инноваций, продуктов, отраслей – требуют неукоснительного уточнения, иначе термин просто расплывается, а периодизация без выяснения что происходит в указанные исторические периоды с этой мощностью теряет свою значимость. [1] Там же – С. 30.
Позиция К. Перес «…автор пытается построить эвристическую модель, а не наложить смирительную рубашку на историю. Она [модель – прим. авт. ] полна исключений и отдельных уникальных явлений, которые ломают выделенные закономерности. Из рассмотрения были исключены события, специфическим образом влияющие на распространение технологий, что неизбежно ведёт к упрощению реальности» . Перес К. технологические революции и финансовый капитал, М. : Дело, 2011 – С. 78.
Инструменты широкого применения (мягкие, жёсткие, идеологические), выступающие движущей силой распространения технологий определяются как технико-экономическая парадигма[1]. Конечно, отождествлять инструменты и парадигму некорректно. Тем не менее, далее уточняется, что парадигма – это «здравый смысл» заложенных в ней инновационных принципов, но под принципами выступают сферы деятельности[2], а не сами принципы организации научной и технической работы [1] Перес К. Технологические революции и финансовый капитал. – М: Дело, 2011. – С. 31. Расплывчатость формулировки налицо, поскольку автор относит к таким инструментам буквально всё, влияющее на технологическое развитие. Вместе с тем, технико-экономический анализ, применяемый в рамках экономики технических систем, экономики научно-технического прогресса, экономики качества продукции, экономики НИОКР как отдельных направлений познаний в рамках экономической науки давно показал, какие факторы, процедуры – конкретно, а не расплывчато определяют и как порядок действий, мотиваций, процедуры управления технологическими изменения – на фирме, отрасли, крупной системе, такой, как экономика страны. [2] Там же – табл. 3 на С 43.
Недостатки подхода К. Перес Во-первых, термин «технологическая революция» весьма некорректен в определении, поскольку даже в пояснении автора содержатся расплывчатые формулировки или термины, которые можно толковать двояко, либо каким-то образом дополнительно уточнять или определять. Во-вторых, совершая попытку агрегации макроэкономического развития в аспекте технологий, К. Перес выделяет пять технологических революций и соответствующих им парадигм, но период каждой – свой. Первая охватывает - 58 лет, вторая – 49 лет, третья – 33, четвёртая – 63 года и пятая якобы продолжается с 1971 года по настоящее время, то есть уже 40 лет. Конечно, выделение отраслей под эти периоды и инфраструктуры во многом условное, причём осуществляется без измерения структуры и доминирования каждой отрасли. (Там же – С. 38 -40. , 43 -44) В-третьих, «большой взрыв» на уровне технологий и технологического развития не наблюдается – это не астрономия, не рождение чёрной дыры или галактики. В технологической сфере имеют место открытия, в том числе типа озарений, но по мере насыщения знаний, принцип накопления и синтеза становятся определяющими экономикотехнологическое развитие В-четвёртых, подобная классификация может возникнуть только постфактум – прогнозное значение её крайне слабое, если вообще имеется, поскольку неопределённость появления новых комбинаций крайне высока и то, что сегодня, появившись, кажется, что составит новую комбинацию, в частности, нанотехнологии, может оказаться, будет иметь лишь вспомогательное значение по отношению к совершенно новейшим технологиям, которые комбинаторно возникнут завтра и дадут совершенно качественно иные характеристики новым продуктам, благам широкого назначения и средствам производства. В-пятых, доктрина созидательного разрушения, на которую также опирается К. Перес, не показывает адекватно механизм замещения технологий, как базисных, так и широкого применения (хотя вопрос относительно того, какая из технологий базисная, а какая нет, К. Перес обходит, ибо даже инженеру буде не просто выделить из набора технологий базовые, скорее всего для каждого вида производств набор этот будет свой, для машиностроения и металлообработки – он свой, для электроники – свой, приборостроения и электротехники – свой, есть ещё базовые законы физики и инженерных наук, позволяющие создавать технику и искать новые решение, поэтому парадигма физических и инженерных наук и является подлинной технологической парадигмой – первоосновой развития технологий)
Проблемы классификации технологического развития 1. Определение этапов технологического развития? 2. Насколько велики возможности прогноза при помощи такой классификации? 3. Соотношение новых и старых технологических возможностей, замещение, наращение, заимствование 4. Циклический характер развития экономики и развитие технологий – взаимосвязь финансов и развития техники. Меньшиков С. и Клименко Л. Задаются вопросами: как возникают барьеры, какова их сила, если замедление парадигмы приходится на фазу расцвета, а социальная система всегда запаздывает, то почему обязательна депрессия, как это связано с динамикой ключевых факторов, как сложившаяся социальная и институциональная инфраструктура мешали внедрению новых источников топлива в 1930 -ые гг. ? Я бы добавил к этим вопросам: как измерить скорости отставания взаимосвязанных и взаимопроникающих систем, подразделение на которые условно и делается самим исследователем.
Структурное представление появления новых комбинаций (кризиса и роста) Допустим, что в экономике имеется i=1, …ni, …. N секторов или сфер деятельности, каждая из которых приносит (создаёт) доход yi и в некоторый момент времени характеризуется рентабельностью (отдачей) – ri. Риск потерь в каждом секторе или виде деятельности представляется величиной потери дохода xi и вероятностью pi, тем самым величина риска будет равна xipi. Величина потребных ресурсов (R) (природных, физического капитала, человеческих ресурсов и т. д. – материальных ресурсов), для того, чтобы создать доход. Y, по секторам или сферам деятельности суммарно составит. Финансовые ресурсы также распределяются между секторами и видами деятельности, так что совокупный их объём можно определить, где fi – это величина финансов, используемая на данном отрезке времени i-ым сектором. Величину денежной массы в стране можно обозначить как M = α F. Если цена i-го ресурса si, то потребный объём финансирования для этого сектора fi= Ri si
Структурное представление появления новых комбинаций (кризиса и роста) Величина доли сектора (bi) или вида деятельности в экономике. показывающее значение сектора, его доминирующую роль, может быть определена как доля создаваемого дохода (yi) в общем доходе страны (Y), как число занятых в секторе (Li) в общем числе экономически активного населения (L), либо как величина добавленой стоимости в общем её объёме по экономике. Доля каждого сектора:
Структурное представление появления новых комбинаций (кризиса и роста) Запишем величину национального дохода для начального и последующего периода времени (ниже на слайде). Из анализа представленных соотношений следует, что тенденция экономики к расширению выражается в увеличении ресурсов, их цены, рентабельности и сокращении величины потерь и вероятности их возникновения. Депрессивное состояние возникает, когда по секторам экономики снижается величина используемых ресурсов, финансовый поток истощается, рентабельность понижается, а вероятность потерь резко увеличивается.
Структурное представление появления новых комбинаций (кризиса и роста) Представим ситуацию экономического роста, исходя из введённых выше соотношений: 1. Потери должны снижаться, в исходном положении системы доход выше потерь, доход должен возрастать. Если объём финансирования экономической системы равен потерям, то для роста необходимо, чтобы рентабельность превосходила вероятность этих потерь, то есть при fit = xit нужно, чтобы rit > pit. 2. В исходном состоянии системы доход всё также выше потерь, однако, наблюдается увеличение потерь в следующий промежуток времени, тогда рост возможен если прирост дохода компенсирует это увеличение 3. Теперь допустим, что экономика состоит из двух секторов, потери в которых в исходном пункте равны нулю и рентабельность не является функцией финансов r≠ χ(f). Примем, что и рентабельность на отрезке времени [t, t+1] по каждому сектору не меняется. Это условные допущения, но отрезок времени может быть вполне таковым, чтобы этот параметр быстро не изменился, тем более, что он отражает и то с какой эффективностью осуществляется производительная деятельность и то, как организована работа и т. д. Это нужно для упрощения выкладок. Тогда темп экономического роста (g) можно записать так:
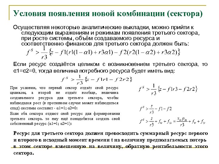
Структурное представление появления новых комбинаций (кризиса и роста) Тогда для двух секторов (и сразу для третьего, который появится следом), учитывая ниже приводимые обозначения, где: f. S – это созданный финансовый ресурс под развитие новой комбинации – нового сектора или вида деятельности или технологии (технологических возможностей), α 1, α 2 – соответственно доли заимствованных ресурсов из первого и второго секторов. Получим для роста (g>0) экономики из двух и трёх секторов, при появлении третьего в виде новой комбинации, следующие выражения, используя принятые обозначения (обозначив β=z/f 2 – величина общих потерь в системе на единицу финансов во втором секторе): Условие экономического роста системы при введённых допущениях на изменение рентабельности по секторам во времени, отсутствия потерь для секторов в начальной точке. Отношение приращения финансов (дохода) в двух секторах, из которых состоит экономика, для того, чтобы рост её наблюдался, должно быть больше, чем отношение превышения величины общих потерь по экономике на единицу финансов во втором секторе над рентабельностью в этом втором секторе к рентабельности в первом секторе экономики. Если потери в момент времени t+1 признать нулевыми, тогда соотношение принимает вид:
Структурное представление появления новых комбинаций (кризиса и роста) Иными словами, отношения приращения финансов (дохода) в секторах экономики должно быть больше обратного отношения рентабельностей в этих секторах. Знак минус учитывает тот факт, что изменение приращения финансов (дохода) в одном из секторов, при росте общего дохода системы, может быть отрицательным, то есть финансирование (доход) тогда сектора снижается. Допустим, появляется третий сектор, как новая комбинация в экономике Тогда принимая положение, что эта новая комбинация отвлекает часть финансов (национального дохода, ресурса) от первого и второго секторов, но и создаёт под себя самостоятельный ресурс. Причём именно последнее обстоятельство может существенно перевешивать эффект заимствования ресурса, что, кстати, согласуется с развитием мировой системы, где потребление ресурсов по мере технологического прогресса увеличивается. Если бы развитие предполагало разрушение старого с эквивалентным использованием ресурса, причём ресурс бы не терялся, то схема самого развития, выраженная в общей динамики ресурсов выглядела бы иначе
Условия появления новой комбинации (сектора) Осуществляя некоторые аналитические выкладки, можно прийти к следующим выражениям и режимам появления третьего сектора, при росте системы, объём создаваемого ресурса и соответственно финансов для третьего сектора должен быть: Если ресурс создаётся целиком с возникновением третьего сектора, то α 1=α 2=0, тогда величина потребного ресурса будет иметь вид: При условии, что первый сектор отдаёт свой ресурс целиком, а второй не отдаёт вообще, величина создаваемого ресурса для третьего сектора, чтобы наблюдался рост (в противном случае может наблюдаться спад) системы составит - α 1=1; α 2=0: Если оба сектора отдают свой ресурс для формирования третьего сектора. то ему ещё понадобится создать свой собственный ресурс (α 1=1; α 2=1): Ресурс для третьего сектора должен превосходить суммарный ресурс первого и второго в исходный момент времени t на величину предполагаемых потерь в этом секторе взвешенную на величину, обратную рентабельности этого сектора.
основе комбинаторного принципа. Развитие лазерной диффузии на кремниевых пластинах (планарная технология). Эта технология известна ещё с середины 1980 -ых гг. , но до 2009 года не применялась, поскольку высокая толщина плёнок делала лазерный способ низко эффективным. Таким образом, недостаток технического уровня в прошлом, стал достоинством спустя значительное время. Возникла новая комбинация, однако, никто ничего не вкладывал и не отвлекал никакого ресурса на её получение Отклонения от «созидательного разрушения» На рисунках представлены две технологии, достигшие пика в своём развитии и прошедшие свой собственный путь развития независимо одна от другой, так что к моменту времени t 1 и t 2 соответственно их нельзя считать уже новыми комбинациями. Однако, если совместить эти технологии для получения аморфных плёнок (см. рисунок), стандартная технология получения которых также давно известна и находится в своём пике развития, то получается скачёк с уровня K 0 до уровня KT по качеству этих аморфных плёнок. Тем самым расширяются и возможности их применения в электронной и электротехнической промышленности. При этом никаких дополнительных ресурсов, никаких инвестиций абсолютно не требуется
Принцип «созидательного разрушения» и «комбинаторного наращения» «созидательного разрушения» «комбинаторного наращения» (коррекция принципа «созидательного разрушения» ) Новая Заимствует ресурс от старой комбинации Создаёт новый ресурс, либо совершенствует старый Старая Отдаёт ресурс в пользу новой комбинации, сокращается вплоть до деградации и разрушения, либо доля стабилизируется Приобретает новые качества или свойства, может также использовать обновлённый ресурс, стабилизирует своё состояние либо улучшает, оптимизируя свои возможности а счёт роста производительности капитала и труда Принцип Комбинация
Математическое оформление появления новой комбинации Введя соответственно Is = f 1(rs) и In =f 2(rn) – ресурс (инвестиции) в прежние и новые технологии, приняв, что с течением времени использование этого ресурса изменяется по логистической кривой, прияв α – долю отвлечения ресурса от прежних технологий в пользу новых, μ – доля вновь создаваемого ресурса для новой комбинации. Все параметры, включая rn и rs – рентабельности новых и прежних технологий являются функциями времени, доход все системы, состоящей из старых и новых технологий D, доход, который дают соответственно старые и новые технологии Ds, Dn, их соотношение β= Dn/Ds. Для экономической системы имеются следующие соотношения, принимая во внимание, что α = In/Is, D=Ds+Dn, β= Dn/Ds, rs= Ds/Is, rn= Dn/In, ресурс, отвлекаемый новой технологией α Is,
Математическое оформление появления новой комбинации Если принять, что ресурс новой комбинацией заимствуется, тогда изменение рентабельности старой системы будет зависеть от создаваемого дохода, величины ресурса, используемого старыми технологиями, доли отвлечения ресурса и её изменения с течением времени. Как видим, все параметры меняются с течением времени, а появление новой комбинации носит вероятностный характер. Задача особенно усложнится, если в системе появляется сразу несколько комбинаций, и если ресурс заимствуется лишь частично, причём в меньшей степени, а в большей степени создаётся новой комбинацией.
Математическое оформление появления новой комбинации Превосходство новой комбинации становится очевидным при условии rn/rs > 1, что отвечает условию: D(t)/(α(t)rs(t) Is(t)) > 1/γ(t). Пусть необходимый потребный ресурс для развития новой комбинации Inp. Допустим, что величина ресурса на новую комбинацию образуется за счёт отвлечения ресурса (R 1) от прежней комбинации плюс вновь создаваемый ресурс (R 2). Исходя из этого, α= R 1/Is, μ= R 2/In. Тогда, In = α Is +μ In. (μ <1 ) Считая, для упрощения, что α и μ не изменяются с течением времени (в общем случае это не так) Откуда: Если μ=1, то ресурс под новую комбинацию создаётся в полном объёме, без отвлечения от ресурсов от старых комбинаций, α=0, R 2 = In, R 1 =0. В таком случае, приведенное выражение вырождается, а формирование новой комбинации происходит целиком за счёт нового ресурса. Если α=1, то новая комбинация возникает за счёт исключительно ресурса старых комбинаций, то R 1 = Is, R 2 =0, In = Is, μ=0. Когда ресурс, которым располагает возникающая комбинация меньше потребного для её развития ресурса, технологическое развитие является затруднительным, перспектива новой комбинации не имеет ресурсных оснований. Данное условие выражается следующим неравенством:
Математическое оформление появления новой комбинации ( «логистическая закономерность» ) Развитие новой комбинации имеет положительную перспективу, если Учитывая логистический характер изменения Is и In, запишем Имея эмпирические данные по развитию старых комбинаций, применяя метод наименьших квадратов, можно получить коэффициенты as, bs. Так же можно оценить и параметры an , bn, имея данные ресурсу In за некоторый период. Осуществляя алгебраические преобразования и можно определить коэффициенты ks , kn
Итог Причём определяемые коэффициенты зависят от параметров α(t) и μ(t). Имея соотношение между потребным ресурсом на развитие новых комбинаций и оценку используемого ресурса старой комбинацией, воздействую на управляемые параметры α(t) и μ(t), можно оценить возможность развития структуры новых и старых комбинаций в рамках данной экономической системы и институциональных ограничений. Более того, изменение параметров α(t) и μ(t) будет в существенной степени определяться институциональными условиями и возможностями самих технологий и располагаемых ими ресурсов Прибегнув к простейшим оптимизационным моделям, которые позволяют увидеть распределение ресурсов между элементами системы (секторами), можно на числовом примере обозначить качественно важные для понимания развития (роста) экономической системы положения.
Ещё одна модель (условие) Пусть имеется объём ресурса, равный 100 единиц, пять секторов или видов деятельности, причём каждый характеризуется величиной отдачи и качественной тенденцией своего развития (см. таблицу ). Экономический рост согласно первой модели отвечает в большей степени современной ситуации в мировой экономической системе ( «нерациональный» или абсолютный рост), если бы события были ближе второй модели и вопросы экологии, войн, регулирования, в том числе финансовой сферой, нивелировали риски, то явно бы сложилась модель «рационального» или «обоснованного» роста. Шестой сектор или вид деятельности отвечает появлению новой комбинации – технологических возможностей. Причём интересно посмотреть на структуру экономики, когда это появление происходит при том же начальном ресурсе и при расширении ресурса (создании ресурса под новую комбинацию одновременно с её появлением)
Исходные данные Сектор экономики или деятельности № п/п вид Отдача (изменение по равным периодам времени, руб/на руб. вложенного ресурса) Качественная характеристика развития сектора 1. 0 0. 7 1. 2 Старый умеренно развивающийся сектор, но имеющий перспективу развития 2. -0. 8 -1. 5 -. 2. 1 Убыточный вид деятельности, ухудшающейся ситуацией деградация и ликвидация 3. 0. 0 Быстро открывшийся, (возрастающая отдача) 4. 0. 4 0. 6 1. 0 Стагнирующий сектор, возможно, старый, не имеющий больших перспектив 5. 1. 2 1. 7 Динамично развивающийся сектор, (возможно, зависимый от конъюнктуры), доминирующий в экономике (однако, отдача неизменна или снижается) 6. 0. 4 1. 1. 2. 1 0. 7 1. 4 1. 3 с – сектор Новый сектор – новая комбинация, планомерно увеличивающая свою результативность (с возрастающей отдачей)
Результат оптимизации По модели максимизации дохода для 5 секторов при ресурсе в 100 единиц Характеристика Структура распределения ресурса по пяти секторам, генерирующаяожидаемый доход Ожидаемый доход 110 120 26, 61 0. 0 13, 7 12, 09 47, 58 27, 58 0, 0 6, 93 4, 35 61, 12 По модели минимизации риска для 5 секторов при ресурсе в 100 единиц Характеристика Ожидаемый доход 100 110 Структура распределения ресурса по пяти секторам, генерирующая ожидаемый доход 35, 06 2, 53 0. 0 23, 54 38, 85 40, 37 1, 2 0, 0 12, 29 46, 12 49, 25 0, 4 0, 0 50, 33 Риск - снижается 11, 5 8, 49 6, 1 117
1. Результат оптимизации Динамику роста обеспечивает доминирующий в экономике сектор или вид деятельности, причём структура отдачи от видов деятельности – по секторам, влияет как на характер распределения ресурса, так и на возможность достижения ожидаемого (желаемого) дохода. 2. Убыточные сектора получают всё меньший ресурс и, в конечном счёте, исчезают. 3. Стагнирующие сектора не имеют ключевой роли поддержании обоих типов роста, при достижении максимального дохода и при минимальных рисках развития. Что касается доминирующих секторов и старых устойчиво развивающихся секторов, то именно они складывают устойчивую перспективу экономического роста, 4. С появлением новой комбинации (шестой сектор) при том же ресурсе, роль доминирующих секторов и стабильных секторов сохраняется для роста национального дохода, но ресурс перераспределяется и в пользу новой комбинации. При расширении самого ресурса новая комбинация с данной величиной рентабельности получает даже меньший объём, нежели при первоначальном ресурсе, так как ресурс распределяется в пользу стагнантных секторов. 5. При расширении ресурса не столько новая комбинация заимствует ресурс в 15, 6 единиц, сколько этот ресурс перераспределяется между иными секторами. Причём этот результат целиком определяется величиной рентабельности этой новой комбинации и не столько величиной, сколько её изменением (ростом). Характеристика Структура распределения ресурса по пяти секторам, генерирующ ая ожидаемый доход Ожидаемый доход Ресурс - 100 110 120 23, 2 0, 0 12, 57 11, 24 38, 47 14, 5 22, 7 0, 0 5, 43 3, 27 48, 7 19, 82 Ресурс- 110 120 29, 19 0, 0 13, 4 12, 05 39, 71 15, 6 Таким образом, представляется, что фактором развития современной экономики, обеспечивающей ей рост, но, затем, и кризис, является расширение ресурса под новую комбинацию
Инновационная теория экономического развития (шумпетерианская модель) Параметр Новаторы (инновационная контрактация) Консерваторы (неинновационная контрактация) Цель существования Реализация новых идей, технологий, продуктов Область приложения усилий Новые направления деятельности Эксплуатация старых форм, методов, сфер деятельности Функциональное наполнение Значительное и постоянно расширяющееся за счёт новых функций Стабильное или сокращающееся в процессе конкуренции с новаторами Интервал функционирования 1. 2. 1. До превращения в консерватора До внезапного банкротства в процессе конкуренции с новаторами и консерваторами Сохранение прежних позиций в области идей, технологий, продуктов 2. Издержки модели поведения Степень отторжения Устойчивость к изменениям Невысокие при отлаженном кредитноденежном механизме Низкая при эффективном институциональном окружении Высокая в экономике с преобладающим числом дисфункций Высокая – за счёт новизны реализуемых проектов До выхода из хозяйственного поля взаимодействий и изменения вида деятельности (после банкротства) До превращения в новатора Значительные или увеличивающиеся постоянно Высокая при отлаженной системе институтов Низкая в дисфункциональной экономике Низкая – за счёт роста издержек
Модель системы «новатор-консерватор» Экономические агенты: 1. «деятельностные» (новаторы, консерваторы, имитаторы как разновидность консервативной стратегии); 2. «бездеятельностные» - безработные. - m(t) < m 0 – безработный; - m 0 < m(t) < (m 1 – χ) – консерватор; - (m 1 + χ) < m(t) < m 2 – новатор. X(t) =[ N(t) – K(t) ] / {N(t)+K(t)+U(t)}; S(t) = N(t) + K(t) + U (t); n = N/S , k = K/S , u = U/S, n+k+u=1 X(t) = n – k ; d. X(t)/dt = dn/dt – dk/dt ; d. X(t)/dt = d [2 n – 1+ u ]/dt ; d. X(t)/dt = 2 dn/dt + du/dt = f(n(t), m 1, m 2, m(t)); d. Y(t) = F (n/k, M, u-u*). где: Y(t) – валовой внутренний продукт; X(t) – индекс конфигурации; N(t) – число «новаторов» ; К(t) – число «консерваторов» ; U(t) – число безработных; S(t) – трудоспособные агенты; n, k, u – соответственно доля «новаторов» , «консерваторов» , безработных в общей величине трудоспособных агентов.
ЭВОЛЮЦИОННАЯ МОДЕЛЬ РАЗВИТИЯ СИСТЕМЫ «НОВАТОР-КОНСЕРВАТОР» Цель формулировки такой Пусть модели: R(t) – резерв 1. Описать динамику институтов институциональной системы издержками их функционирования (института) в ликвидной форме 2. Описать фактическое (запас денег) отклонение ликвидности от I(t) – издержки некоего стандарта функционирования 3. Обеспечить связь резерва и института (системы), скорости адаптации включая трансакционные; 4. Представить процесс адаптации σ = R(t) / I (t) – индекс монотонным, либо циклическим ликвидности (запас рентабельности системы) β – скорость адаптации института (системы) Подбирая функцию М 2 и считая σ = const, можно получить решение. Если верхняя граница диапазона не изменяется Тогда: М 2 = const, то d. M 2/ dt = 0, уравнение примет вид: d. R/dt = M 2 (t) – I(t) d. I / dt = β (R/σ – I )
Начальные условия Модель
Имитационное испытание модели M 2 = 4, 5 (const) R = 3, 5 (возрастает до М 2 и выше, точка ВВП, y = 645 млрд. руб. )
Имитационное испытание модели M 2 = 4, 5 (const) R = 1, 5 (возрастает до М 1 = 2, 3 и выше, отвечает y= 599 млрд. руб. )
Выводы 1. «Новаторы» и «консерваторы» представляют две группы экономически активных агентов, которые участвуют в конкурентной борьбе между собой и внутри группы, однако правило естественного отбора, известное в биологии, на это соперничество не распространяется, поскольку результат сильно зависит от начальных условий, расположения агента на участке монетарного диапазона, текущего денежного обеспечения деятельности и склонности изменять модель поведения 2. Эффективная экономическая политика должна быть направлена не только на создание условий для новаций и «новаторов» , но и на укрепление консервативной модели поведения, так как её разрушение способно резко увеличить безработицу с соответствующими отрицательными последствиями для будущих инвестиций и развития. 3. Число новаторов может расти при замедлении темпа роста ВВП, либо снижении ВВП, безработица при этом может не изменяться, либо несколько возрасти при росте ВВП (классическое представление, что при росте ВВП всегда растёт занятость). Эта модель объясняет также, почему возможен и спад с ростом безработицы при росте цен, а также спад с ростом безработицы без ощутимого роста цен, как это наблюдалось в 2007 -2009 гг. 4. Структура «новатор-консерватор» претерпевает локальный разрыв, т. е. «новатор» перестаёт быть зависимым от ресурсной базы «консерватора» , и, в частности, может использовать политические решения и подменяющий их глобальный финансовый рынок для скоростного наполнения своего монетарного диапазона и реализации поставленных целей.
Принципы «адекватности» развития финансовой и производственно-технической систем Принцип № 1. Очевидного улучшения техники – технических систем и «неочевидного» улучшения финансовой системы. Принцип № 2. Закономерного совершенствования технических систем и реактивного совершенствования финансовой системы. Присутствует вектор развития, совершенствования техники, но отсутствует адекватный вектор развития финансовой системы. Принцип № 3. Истинности и ложности развития технических и финансовых систем – применительно к техническим системам уровень закономерного развития выше, нежели применительно к финансовым системам (трудно определить «хреодность» в развитии финансовой системы) Принцип № 4. Явного и неявного решения. В технике возможно «исправляющее» решение, причём обоснованное. В финансовой системе часто такие решения отсутствуют, а уровень обоснованности нельзя назвать строгим Принцип № 5. Рассогласованного развития – с разными скоростями финансовой и технической систем экономики Принцип № 6. Применительно к технической системе, технике, закономерности её развития, совершенствования с течением времени имеют свойство изменяться и по этой причине пересматриваются (пример закон Мура) Принцип № 7. Различен уровень восприятия правительственных решений финансовой и технической системами экономики. Финансовые рынки реагируют почти мгновенно на те или иные изменения в правительственных мероприятиях и даже заявлениях правительства, либо отдельных его ключевых фигур. Относительно производственно-технической системы, которая обладает имманентной инерцией, быстрота реакции на порядки отличается от скорости изменения поведения финансового рынка.
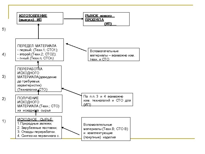
Цепочка развёртывания новых комбинаций в экономике Реализация высоких технологий, находится в прямой зависимости от применяемого для этого специального технологического оборудования (СТО), без которого современные технологические процессы невыполнимы или малоэффективны. 1. Фундаментальные и прикладные исследования 2. Инжиниринговые и корпоративные исследования 3. Разработка технологического оборудования, средств метрологии и стандартизации 4. Оценка и подтверждение соответствия 5. Рынок
Институты развития техники Применительно к развитию техники и технологий имеют значение следующие группы правил: 1. Правила проектирования изделий и оформления конструкторской документации, инженерного сопровождения изделий в цехах, информационного обеспечения данной работы, методов проектирования, предполагающих использование программного обеспечения, численных расчётов и компьютеров. 2. Правила взаимодействия различных цехов, служб предприятия, контрактации с заказчиком и с контрагентами, расчёта и управления затратами, сбыта продукции и освоения рынка, адсорбции новых знаний внутри фирмы, а также из системы образования. 3. Правила эксплуатации, обслуживания техники, безопасного режима работы, ремонта и утилизации, испытаний и организации опытного производства. 4. Правила патентования технических идей, изобретений, получения авторских свидетельств и их защиты (судебные возможности), оформления и проведения НИОКР. 5. Правила денежного обеспечения новой идеи, финансовые институты.
ИЗГОТОВЛЕНИЕ (выпуск) ИП РЫНОК нового ПРОДУКТА (ИП) 5) 4) 3) ПЕРЕДЕЛ МАТЕРИАЛА - первый; (Техн. 1; СТО 1); - второй; (Техн. 2; СТО 2); - n-ный. (Техн. n; СТОn) Вспомогательные материалы – возможно изм. техн. и СТО ПЕРЕРАБОТКА ИСХОДНОГО МАТЕРИАЛА(доведение до требуемых характеристик) (Технология; СТО) 2) ПОЛУЧЕНИЕ ИСХОДНОГО МАТЕРИАЛА (Техн. ; СТО) из исходного сырья 1) ИСХОДНОЕ СЫРЬЁ: 1. Природные залежи; 2. Зарубежные поставки; 3. Отходы переработки. 4. Синтез из первичного с. По п. п. 3 и 4 возможно изм. технологий и СТО для (ИП) Вспомогательные материалы (Техн. В; СТО В) и комплектующие (покупные) изделия
Разрыв в технологических переделах технических систем Обеспечение производства в соответствующих объёмах и на всех последовательных технологических переделах обеспечивает непрерывность функционирования технической системы – от сырья до готового продукта. Однако, в связи с неравномерными инвестиционными потоками в разные звенья приведенной цепи – темпы развития каждого из переделов не адекватны, что приводит к её разрыву. В данном контексте, существующие рыночные механизмы не могут (по своей природе достижения мах. прибыли) регулировать слаженную работу всей цепочки. Отдельные ниши в ней, которые отличаются относительно высокими затратами (низкой рентабельностью) попросту никто не занимает, что с учётом напротив высоких темпов развития высокорентабельных переделов и выпуска конечного продукта, приводит к разрыву технологической цепи производства и дисфункции технической системы. Ярким примером этого может служить развитие в РФ нового инновационного продукта – энергосистем альтернативной «солнечной» энергетики на базе кремниевых ФЭП. В настоящее время организован выпуск солнечных панелей (конечный продукт) на многих предприятиях, однако они простаивают из-за недостатка сырья, производство которого до сих пор не налажено
Виды СТО (микроэлектроника) 1)монтажа кристаллов, 2) поверхностного монтажа, 3) разварки кристаллов, 4) разделения пластин полупроводниковых и диэлектрических материалов, 5) химико-технологических процессов, 6) управления измерительными и технологическими процессами, включая тестирование параметров СВЧ и изделий электронной техники (ИЭТ), 7)магнитометрическое оборудование, 8) оборудование автоматизированного визуального контроля, 9) химической обработки и плазмохимическое, 10) фотолитографическое, 11) контрольно-измерительное, 12) испытательное, 13) особо чистой воды, 14) термическое, 15)осаждения, 16) ростовое, 17) ионно-лучевое, 18) лазерной маркировки, 19) аналитическое.
Обеспеченность СТО микроэлектроники №п/п Предприятие Запрашиваемое СТО, запчасти 1. ОАО «Экситон» , г. Павловский Посад Камеры нагрева для э/печей типа СДОМ 2. Примерный год создания СТО Примечание 1980 Под кремние-вую пластину Д 100 мм ФГУП «НПП «Восток» , г. Камеры, трансформато. Новосибирск ры для СДОМ 1980 Для модернизации печей СДОМ 3. ЗАО «Группа-Кремний» , г. Брянск Узлы и запчасти к установке «Изотрон 3/150 1985 Под пластину Д 150 мм 4. ФГУП «Исток» , г. Фрязино Камерные э/печи типа «Анод» , «Аспект» и др. 1990 5. ЗАО «Светлана. Датчики ПДД-1 -10 А (для Полупроводники» , г. ва-куумметра ВД-1) С. -Петербург –для «Изо-трон 3/150» 1985 6. ЗАО «СЭЛ» , г. Новосибирск Толкательная э/печь (типа «Долина» ) 1983 7. ОАО «Восход» , г. Калуга Трансформато-ры, камеры нагревательные для СДОМ 1980
Блок-схема ключевых технологических этапов использования технологии нанесения тонких плёнок в электростатическом поле Сырьё А Конструкционные материалы – прокат черных и цветных металлов, неметаллы, краски, клеи, хими- ческие реактивы и т. п. Поставляются производителями РФ Сырьё В Электроприводы, системы управления, элементы газовых систем и пр. Поставляются по импорту. Сырьё С Ультразвуковые распылители поставляются фирмой «Альбедо» (РФ); В/В блоки электростатики – «Элстар» (РФ) Стадия С 1 Продукт П 1 «Линия-600/720» для нанесения дозированных количеств диффузантов на поверхности кремниевых пластин с толщиной плёнок 0, 1 – 1, 0 мкм +/-10%. Изготовление тактового конвейера с устройства -ми бесконтактной загрузки-выгрузки , кантователями пластин и камерами напыления и сушки. Потребитель 1 Основные потребители производители ФЭП для СЭ Продукт П 2 «Линия-D 300» - для нанесения тонких плёнок на круглые п/п пластины с регулированием толщи- ны от 20 до 100 нм+/-10% Потребитель 2 Потребители - производ -ство кристаллов в микро -электронике (полупроводниковое производство) ФОТОЭЛЕКТРОНИКА Стадия С 2 Электромонтаж, уста-новка ПО и СУ, опрес-совка газовой системы, пусконаладка с отработ -кой режимов ультра звукового распыления в Эл/ст. поле Стадия С 3 Комплексные заводские испытания линии на соответствие технических параметров по ТЗ. __________ Стадия С 3 -1 Контроль качества и приёмка по параметрам плёнок диффузантов и др. Другие продукты Линии для конформного нанесения тонких плёнок (с прецизионными свойствами) на поверхности лю- бой сложности. МИКРОЭЛЕКТРОНИКА Другие потребители Процессы нанесения тонких плёнок разного функционального назначения (защита поверхностей, покраска и др. ). ШИРОКОЕ ПРИМЕНЕНИЕ
Примеры эволюции отдельных технических систем (энергосектор экономики) 1941 -1945 - За годы Великой Отечественной войны в СССР были полностью разрушены 60 крупных электростанций, более 10 тыс. км высоковольтных электрических сетей, 12 тыс. подстанций 1945 - Мощность восстановленных электростанций и производство электроэнергии в СССР достигли довоенного уровня 1946 - Полностью восстановлена и запущена в эксплуатацию Дубровская ГРЭС (ГРЭС-8) 1950 - Полностью восстановлена и запущена в эксплуатацию ДНЕПРОГЭС 1950 - Начато строительство Иркутской ГЭС на реке Ангаре - первой крупной гидроэлектростанции в Восточной Сибири 1956 - Первая ЛЭП соединила город Куйбышев (ныне Самару) с Москвой 1957 - Построена Волжская ГЭС им. В. И. Ленина 1961 - Ввод в работу первых гидроагрегатов Братской ГЭС - второй из каскада гидроэлектростанций на Ангаре 1963 - Начато строительство Саяно-Шушенской ГЭС - одной из самых крупных гидроэлектростанций в мире 1965 - Пуск Киришской ГРЭС - крупнейшей тепловой электростанции Объединенной энергетической системы (ОЭС) Северо-Запада 1965 - Принят в эксплуатацию первый энергоблок Конаковской ГРЭС. На момент окончания строительства она была самой крупной в СССР и Европе 1966 - В СССР учрежден профессиональный праздник "День энергетика" 1970 - Костромская ГРЭС выработала первый миллиард киловатт-часов электроэнергии 1978 - Первый гидроагрегат Саяно-Шушенской ГЭС принял промышленную нагрузку 1980 - Сооружена новая межгосударственная линия электропередачи напряжением 750 к. В Украина - Польская народная республика 1980 - Введена в строй электропередача 330/400 к. В СССР - Финляндия. В энергосистеме "Ленэнерго" появилось новое, уникальное предприятие - Выборгский преобразовательный комплекс 1982 - Энергосистема Коми была включена на параллельную работу с Единой энергосистемой Европейской части СССР 1983 - Установленная мощность Красноярской ГРЭС-2 достигла 1410 МВт, и электростанция вошла в число крупнейших электростанций СССР 1990 - Электроэнергокомплекс СССР включал в себя 1021 электростанцию. Производство электроэнергии в СССР составляло 1725, 7 млрд. к. Вт. ч, в том числе 1082, 2 млрд. к. Вт. ч в России, при потреблении 1688, 4 млрд. к. Вт. ч и 1073 млрд. к. Вт. ч соответственно 1992 - Учреждено РАО "ЕЭС России « За период 1992 -1998 гг. энергомощности практически не вводились, а оборудование вообще не обновлялось, а в период 1998 -2009 гг. преобладали трансакционно-организационные решения в электроэнергетической отрасли.
Примеры эволюции отдельных технических систем (микроэлектроника, топологическая норма, мкм) 1980 -1990 -2000 -2008 Россия 4 -2 1 -0, 8 0, 7 -0, 18 Запад 2 -1 0, 7 -0, 35 0, 1 -0, 03
Деиндустриализация процесс, когда производство не просто сокращается или даёт меньший выпуск, а когда оно становится более примитивным, теряет свой технологический уровень, разрушается производственная инфраструктура, сокращаются фонды, снижается уровень механизации и автоматизации, общий технологический уровень, сложность производственных операций, сокращается интеллектуальная основа производства. - сокращение технологического уровня и глубины переработки исходного сырья, оснащённости производственных системы, станочного парка, оборудования и приспособлений; - сокращение уровня механизации, автоматизации производства, гибких непрерывных линий производства, сложности операций, снижение и качества техники и технологий, утрата навыков и умения производить; - рост деквалификации труда (снижение квалификационного уровня) персонала, утрата рабочих профессий; - рост числа импортных комплектующих, узлов и деталей машин в объёме деталей машин на изделие отечественного производства. Когда наблюдается картина, обнаруживающая присутствие всех названных изменений, можно говорить о деиндустриализации (низком уровне индустриализации) экономической системы. Глубину деинудстриализации, можно измерять временем, которое необходимо на создание кого-либо изделия, нового продукта, а также числом сложных или высоко технологичных операций, приходящихся на единицу создаваемого в стране продукта (данный показатель может измеряться как стоимость сложных операций на продукт в стоимостном выражении). где N- число этапов разработки и производства новых изделий, ti – время каждого i-го этапа. Данный показатель является очень точной оценкой реактивности индустриальной системы, её способности к образованию новых комбинаций с высокой скоростью и гибкости системы в конкурентной борьбе. где L – число сложных производственных операций, M- число изделий, в которых используются сложные операции, Q – общий объём производимой продукции. При деиндустриализации, оба показателя изменяются в противоположном направлении, время Tp увеличивается, число сложных операций в единице продукта и по стоимости и в натуральном измерении – сокращается. Индустриализация-деиндустриализация
Индустриализация-деиндустриализация Zзатраты на разработку Tp – время разработки TLS – время полезной жизни разработки (изделия) T- длительный интервал времени эволюции индустриальной системы τ – сложность технологических операций При индустриализации, появлении более эффективных производственных систем, отдача возрастает или не снижается, удельные затраты снижаются (экономия на масштабе), время разработки снижается по целому классу производственно-технических задач, но поставленные новые задачи требуют больших усилий капиталовложений и времени разработки При деиндустриализации время, затраты операций увеличивается, сложность операций сокращается, а вот время полезной жизни изделия (TLS) возрастает в отличие от периода индустриализации, когда оно снижается.
«Мэйнмстрим» , Й. Шумпетер и Я. Корнаи Й. Шумпетер делает акцент на том, что агенты, которые осуществляют новые комбинации, ведут деятельность в рамках старых комбинаций, а сами новые комбинации вначале не вытесняют, а сосуществуют наряду со старыми комбинациями. Новые комбинации возникают дискретно, но тогда имеется ли некая закономерность в возникновении и главное - взаимодействии новых комбинаций, сколько бы их типов не было выделено классификационной процедурой. Проблема в том и состоит, что конкурируют и старые комбинации со старыми, и новые со старыми и новые с новыми. Я. Корнаи ( «Инновации и динамизм: взаимосвязь систем и технического прогресса» ): Необходимо включить Й. Шумпетера в «мэйнстрим» «Большинство граждан бывших постсоциалистических стран не понимают причинной связи между капитализмом и техническим прогрессов» Как будто ее понимает Я. Корнаи, не создавший ни одного технического изделия, не стоявший за кульманом экономист, опираясь на теории экономистов, ничего не понимающих в том как создается техника (средства производства), в закономерностях этого процесса? Им делается априорный, не доказанный вывод, не базирующийся и не проявляющий его собственное понимание той взаимосвязи, о которой он пытается писать, будто при социализме условия технического прогресса или развития хуже.
«Мэйнмстрим» , Й. Шумпетер и Я. Корнаи Недостатки эволюционного подхода Й. Шумпетера: Во-первых, применение дихотомии «новатор - консерватор» несмотря на полезность, все-таки примитивно отражает эволюцию как в технологическом, так и общеэкономическом смысле (критика Й. Шумпетера со стороны У. Кузнеца и Н. Д. Кондратьева). Один и тот же агент в зависимости от условий, определяющих переключатель его стратегии поведения, может в одно время быть консерватором, в другое, причем уже на следующем отрезке времени - стать «новатором» Во-вторых, неоклассика оперирует с разными моделями рынков, причем рынок новаций представляет как монополистический. Конкурируют технологии, продукты, а также те агенты, которые их создают, конкурируют виды деятельности. Если один продукт замещает другой, создавая новые функции, свойства, конечно, тот старый будет замещен. Но если появляется новая комбинация, которая создает параллельные возможности, напрямую не угрожая старым возможностям, то эти старые возможности будут присутствовать и никакого разрушения их происходить не будет. Они могут быть интериоризованы в ткань новых возможностей или функций, либо новые функции возникнут на базе старых. В этом случае также не произойдет никакого разрушения, а будет наблюдаться замещение или наращение функционального потенциала за счет совершенства и усложнения основных функций. Так происходит совершенствование техники, многих ее видов. Неоклассики вполне видят подобные явления, представляя их в виде сдвигов кривой спроса и предложения за счет появления новых технологических возможностей и факторов. Такой макроэкономической подход вполне имеет право на существование и не противоречит модельному представлению экономической эволюции, поскольку эволюция спроса и предложения - это эволюция производства (технологий и техники, технического прогресса) и потребностей, потребительских предпочтений, включая и потребности в средствах производства, которые в максимальной степени задаются существующей техникой и старыми комбинациями.
«Мэйнмстрим» , Й. Шумпетер, Я. Корнаи, И. Кирцнер В-третьих, идея о новых комбинациях сильна тем, что действительно новая комбинация создает спрос, повышательную динамику цен, смещает общий совокупный спрос вправо вверх, увеличивая продукт, кривую предложения вправо вниз, создавая в перспективе эффекты экономии, масштаба, повышения производительности. Но это происходит с течением ощутимых интервалов времени. Инновации существуют различных типов и видов - от эпохальных, меняющих кардинально состав и возможности производительных сил и средств производства, до улучшающих, которые действительно перманентно происходят в ходе производственного процесса и создания благ. Но как они связаны - Шумпетер не дает ответа. Более того, выделяя пять типов новых комбинаций, он нигде не говорит какой тип может преобладать или два-три типа, каковы пропорции между ними, то есть соотношение различных типов новых комбинаций, от чего это зависит и как влияет на развитие. В-четвертых, причина, которая тормозит развитие эволюционной теории, состоит не в прямолинейном толковании Шумпетера, а в некорректном его толковании, «стабилизации» Шумпетера, неумении адекватно развить идейный задел и не согласиться с тем, что уже устарело по причине возникновения новой реальности. В-пятых, концепция «созидательного разрушения» требует уточнения, за счёт включения принципа «комбинаторного наращения» , к тому же спор между Й. Шумпетером и И. Кирцнером на счёт того, ведёт ли деятельность предпринимателя к равновесию (Кирцнер, «Конкуренция и предпринимательство» ), либо отклоняет от равновесия (Шумпетер) разрешается за счёт более сложного представления эволюции, не сводимой к деятельности одной группы агентов, пусть и имеющей определяющее значение.
4e73b46c6ac07e656447e790b47b75f7.ppt