Информатика часть 5 ст.pptx
- Количество слайдов: 65
Информатика Курс лекций часть 5 Масловский Владимир Михайлович, к. т. н. , доцент кафедра ИУ-10 РУНЦ «Безопасность» МГТУ им. Р. Э. Баумана, тел. 499 263 6794, E-mail: zi@bmstu. ru, mvm 481@rambler. ru
Понятие алгоритма и алгоритмические системы Интуитивно под алгоритмом понимают совокупность правил функционирования, описывающих поведение рассматриваемой системы, следуя которым она достигает целевого результата. Слайд 2
Понятие алгоритма и алгоритмические системы Следует сказать несколько слов о развитии систем счисления геометрии (применения алгоритмов проб и ошибок) и алгебры в России. Эпоха письменных памятников застает в России употребление десятичной системы счисления в пределах 1 – 10. 000 (тьма) и дробей двоичной системы вместе с некоторыми другими простейшими дробями в роде 1/3, 1/5, 1/7 и их подразделениями по двоичной системе. Вместе с церковнославянским алфавитом русские получили от греко-болгарского духовенства письменное счисление по методу обозначения кратных единиц разрядов особыми значками в тех же пределах 1 – 10. 000, которые имели и сами русские. Скоро затем не замедлила обнаружиться и национальная склонность русского народа к разработке математики в арифметическом и алгебраическом направлении. Русские "числолюбцы" стали переходить в развитии счисления за пределы, устанавливаемые потребностями обыденной жизни. Новгородский монах Кирик , написавший в 1134 году сочинение о хронологических и пасхальных вычислениях, доводит подразделения по пятеричной системе до единицы 7 -го разряда, т. е. до дроби 1/78125. Счисление в XII веке распространилось до 10. 000 и в XIII - XVI веках постепенно до единиц разрядов 13 -го, 48 -го, 49 -го и, наконец, 50 -го, а двоичные дроби, употребляемые в допетровскую эпоху в мерах земельных и зерновых, до единицы 10 -го разряда, т. е. до дроби 1/1024. В письменном счислении русские стали помещать знак в кружках и фигурах различного вида, выражающих другие разряды. Русская деятельность в области науки чисел проявилась также в решении задач, с древнего времени и до наших дней находящихся в обращении между русскими крестьянами и принадлежащих часто к решению уравнений 1 -й степени с одним неизвестным, или к неопределенному анализу. Средством решения этих и подобных им задач был метод попыток (проб и ошибок). Начав с пасхалии, хронологических вычислений и нужных для них частей арифметики, русские, наконец, достигли в своих арифметических рукописях XVII века полноты изложения, одинаковой с оригиналами, преимущественно германскими учебниками XVI веков, при посредстве которых также перешла в Россию индусская система письменного счисления. В некоторых землемерных рукописях XVII века находятся уже точные способы вычисления площадей прямоугольного треугольника и прямоугольной трапеции. Другим важным заимствованием у иностранцев было извлечение квадратного корня и его приложение к решению различных землемерных задач. . В 1701 году в Москве была создана школа математических и навигаторских наук , в 1725 году создана Петербургская Академия наук и с этого времени развитие математических наук в России шло целенаправленным систематическим путем решения актуальных задач, публиковались научные труды. Слайд 3
Понятие алгоритма и алгоритмические системы Название "алгоритм" произошло от латинской формы имени величайшего математика Мухаммеда ибн Мусы ал-Хорезми (Alhorithmi), жившего в Хорезме, то есть в Древнем Узбекистане 783— 850 гг в период арабского правления. В своей книге "Об индийском счете" он изложил правила записи натуральных чисел с помощью так называемых "арабских цифр" (точнее "индийской десятичной системы", обязанной своим происхождением древнеарийской системе счисления) и правила действий над ними "столбиком", знакомые теперь каждому школьнику. В XII веке эта книга была переведена на латынь и получила широкое распространение в Европе. в 1983 году отмечалось 1200 -летие со дня его рождения в городе Ургенче - областном центре современной Хорезмской области Узбекистана. В латинских переводах с арабского арифметического трактата ал-Хорезми его имя транскрибировалось как algorismi. Откуда и пошло слово "алгоритм" - сначала для обозначения алгоритмов цифровых вычислений десятичной позиционной арифметики, а затем для обозначения 'произвольных процессов, ' в которых искомые величины последовательно определяются из исходных данных по определенным правилам - инструкциям. Слайд 4
Понятие алгоритма и алгоритмические системы - алгоритм Евклида нахождение наибольшего общего делителя двух натуральных чисел или двух целочисленных многочленов; - алгоритм Гаусса решение системы линейных уравнений; - алгоритм нахождения рациональных корней многочленов одного переменного с рациональными коэффициентами; - алгоритм Штурма определение числа действительных корней многочлена с действительными коэффициентами на некотором отрезке действительных чисел; - алгоритм разложения многочлена от одного переменного на неприводимые множители. Слайд 5
Понятие алгоритма и алгоритмические системы ГИЛЬБЕРТ, Давид (1862 -1943). Немецкий математик 6 сентября 1888 года Гильберт послал короткую заметку в журнал Геттингенского научного общества. В этой заметке он дал набросок совершенно неожиданного и оригинального способа доказательства теоремы Гордана, годного одновременно для форм от любого числа неизвестных. Эта работа была первым примером черты, характерной для мышления Гильберта, - “естественная наивность мысли, не покоящаяся на авторитете или предшествующем опыте” , как выразился позже один из его учеников. . Вскоре после опубликования полного доказательства теоремы знаменитый «король инвариантов» Гордан изумленный воскликнул: “Это не математика. Это теология” При решении проблемы Гордана Гильберт нашел себя и свой метод атаки знаменитой проблемы, решение которой по своему значению намного превосходило саму проблему. Впервые случилось что-то совершенно неожиданное. Вначале проблема была решена, а ее решение полностью освободило его от нее. В заключении своей работы по теории инвариантов он писал: “Тем самым мне кажется что важнейшие цели теории функциональных полей инвариантов достигнуты”. После этого Гильберг покидает теорию инвариантов. В последующие годы Гильберт интенсивно занимается теорией чисел. Делая первые шаги ему удалось найти чрезвычайно легкие и простые доказательства трансцендентности чисел e и pi, а также теорем о разложении алгебраических чисел на простые идеалы. В то время германское математическое общество ежегодно публиковало обширные обзоры в различных областях математики. Очередной обзор по теории чисел было решено поручить подготовить Гильберту и Минковскому. На проведение всех этих обширных работ Гильберту понадобилось три года (Минковский вскоре выбыл из участия в этом проекте). Монументальный обзор Гильберта появился в 1896 году. Представленный Гильбертом труд в бесконечное число раз превосходил все то, на что могло рассчитывать Общество. На самом деле его обзор представляет собой жемчужину литературы. Заполнив пробелы большим количеством своих собственных исследований, Гильберт придал этой теории величественную унифицированную форму. В 1895 году по приглашению Клейна Гильберт приезжает работать в Геттингенский университет. Великая научная традиция Геттингена идет от Карла Фридриха Гаусса, который всю свою жизнь провел в этом городе, оставив свой след во всех областях чистой и прикладной математики. За восемь с половиной лет в Кенигсберге Гильберт не повторил не одного предмета, “за одним небольшим исключением” – одночасового курса по определителям. . В первом семестре он читал курсы по теории определителей и эллиптических функций, а также вместе с Клейном каждое утро по средам вел семинар по действительным функциям. Закончив свой обзор Гильберт занялся давно задуманными собственными исследованиями. Главным его интересом было обобщение закона взаимности на поля алгебраических чисел. Слайд 6
Понятие алгоритма и алгоритмические системы Алонзо Черч День рождения: 14. 06. 1903 года Место рождения: Вашингтон, США Дата смерти: 11. 08. 1995 года Место смерти: Хадсон, Огайо, США Гражданство: США Биография Работы Черча относятся к различным областям логики. Он развивал функциональный подход в основаниях математики, ввел понятия лямбдаоператора и лямбда-определимости, построил вариант лямбда-исчисления. Алонзо Черч родился 14 июня 1903 года в Вашингтоне, США. Получил степень бакалавра в Принстонском университете в 1924 году, и защитил кандидатскую в 1927 году под руководством Освальда Веблена. В 1926 году Черч становится профессором математики в Принстоне. С 1936 года Черч являлся также редактором журнала «The Journal of Symbolic Logic» . В этот период он исследует проблемы логической семантики и математической логики. Примерно в это же время им составлена знаменитая «Библиография математической логики» , ставящая себе целью дать свод всей литературы по математической логике от времени зарождения этой науки до 1935 года включительно. Слава пришла к Черчу после разработки теории лямбда-исчислений. Эта теория последовала за его знаменитой статьей 1936 года, в которой он показал существование так называемых «неразрешимых задач» . Статья предшествовала знаменитому исследованию Алана Тьюринга на тему проблемы остановки, в котором также было продемонстрировано существование задач, неразрешимых механическими способами. Впоследствии Черч и Тьюринг показали, что лямбда-исчисления и машина Тьюринга имели одинаковые свойства, таким образом доказывая, что различные «механические процессы вычислений» могли иметь одинаковые возможности. Эта работа была оформлена как тезис Черча – Тьюринга Слайд 7
Понятие алгоритма и алгоритмические системы Новиков Петр Сергеевич родился. 15(28). 8. 1901, Москва], Cоветский математик, академик АН СССР (1960; член-корреспондент 1953). Окончил Московский университет (1925). В 1929— 34 работал в Московском химико-технологическом институте, с 1934 — в Математическом институте им. В. А. Стеклова АН СССР, с 1957 руководит отделом математической логики. Основные труды по теории множеств, математической логике, теории алгоритмов и теории групп. Создал сильный метод исследования проблем дескриптивной теории множеств, получивший название «принцип сравнения индексов» . Доказал, что во втором классе проективных множеств имеют место законы отделимости, обратные по отношению к законам отделимости в первом проективном классе. Создал метод доказательства непротиворечивости формальных систем, основанный на понятии регулярной формулы. Доказал неразрешимость проблемы тождества, сопряженности и изоморфизма в теории групп. Получил (вместе со своим учеником С. И. Адяном) решение известной проблемы Бернсайда о периодических группах. Создал школу математической логики в СССР. Ленинская премия (1957). Награжден 2 орденами Ленина, орденом Трудового Красного Знамени и медалями. Слайд 8
Понятие алгоритма и алгоритмические системы Юрий Матиясевич во время проведения JASS 08 Дата рождения: 2 марта 1947 (65 лет) Место рождения: Ленинград, СССР Научная сфера: теоретическая информатика Место работы: ПОМИ Учёная степень: доктор физикоматематических наук Учёное звание: академик РАН (2008) Альма-матер: ЛГУ Известен как: автор решения десятой проблемы Гильберта. Награды и премии: медаль Маркова (1980), премия Гумбольдта (1998) Сайт: logic. pdmi. ras. ru/~yumat/ Будучи аспирантом, в 1970 году сделал последний шаг в доказательстве алгоритмической неразрешимости задачи о существовании решений у произвольного диофантова уравнения, известной также как десятая проблема Гильберта, завершив тем самым программу исследований, основную часть которой к тому времени выполнили Мартин Дэвис, Хилари Патнем и Джулия Робинсон (англ. ). Вклад Матиясевича в решение проблемы заключается в том, что он предъявил 10 диофантовых В 1962— 1964 гг. учеба в 239 физико-математической школах г. Ленинграда и Москвы. В 1964— 1969 гг. учеба на Математикомеханическом факультете Ленинградского государственного университета. Как победитель Международной олимпиады был зачислен в университет после предпоследнего класса, минуя последний. В 1966 г. на втором курсе выполнил две работы по математической логике, напечатанные затем в «Докладах Академии наук СССР» . Доклад на Международном математическом конгрессе, Москва, 1966. В 1969— 1970 гг. аспирантура ЛОМИ под руководством Сергея Юрьевича Маслова. В 1970 г. присуждение степени кандидата физико-математических наук. В 1970— 1974 гг. научный сотрудник ЛОМИ. В 1972 г. защита докторской диссертации. В 1974— 1980 гг. старший научный сотрудник ЛОМИ. С 1980 г. заведующий лабораторией математической логики ЛОМИ. С 1995 г. профессор СПб. ГУ на кафедре Математического обеспечения ЭВМ, впоследствии на кафедре алгебры. В 1997 г. избран членом-корреспондентом РАН. С 2003 г. со-руководитель ежегодной русско-немецкой студенческой школы JASS. В 2008 г. избран действительным членом Российской академии наук. С 2008 г. президент Санкт-Петербургского математического общества Слайд 9
Понятие алгоритма и алгоритмические системы 1. по определению академика А. Н. Колмогорова, алгоритм или алгорифм – это всякая система вычислений, выполняемых по строго определенным правилам, которая после какого-либо числа шагов заведомо приводит к решению поставленной задачи. 2. Алгоритм - предписание, однозначно задающее процесс преобразования исходной информации в виде последовательности элементарных дискретных шагов, приводящих за конечное число их применений к результату. Поскольку алгоритмы имеют дело с информацией, их еще определяют как информационные модели. 3. Алгоритм – конечная совокупность точно сформулированных правил, которые позволяли решать те или иные классы задач. (Акулов). 4. Алгоритм – алфавитный оператор вместе с конечной системой правил, определяющей его действия. 5. Алгоритм — заранее заданное понятное и точное предписание возможному исполнителю совершить определенную последовательность действий для получения решения задачи за конечное число шагов. 6. Алгоритм - конечный набор правил или команд (указаний) позволяющий исполнителю решать любую конкретную задачу из некоторого класса однотипных задач. Слайд 10
Понятие алгоритма и алгоритмические системы Андрей Николаевич Колмогоров (1903 -1987) Великий русский ученый, один из крупнейших математиков 20 -го столетия, достойно признанный едва ли не всеми авторитетными научными сообществами мира, - член Национальной академии наук США и американской Академии искусств и наук, член Нидерландской королевской академии наук и Академии наук Финляндии, член Академии наук Франции и Германской академии естествоиспытателей “Леопольдина”, член Международной академии истории наук и национальных академий Румынии, Венгрии и Польши, почетный член Королевского статистического общества Великобритании и Лондонского математического общества, почетный член Международного статистического института и Математического общества Индии, иностранный член Американского философского и Американского метеорологического обществ; лауреат самых почетных научных премий: премии П. Л. Чебышева и Н. И. Лобачевского Академии наук СССР, Международной премии Фонда Бальцана и Международной премии Фонда Вольфа, а также Ленинской и Государственной премий, награжденный семью орденами Ленина и золотой медалью Героя Социалистического Труда - академик Андрей Николаевич Колмогоров сам себя называл “просто профессором Московского университета”. С Павлом Сергеевичем Александровым. Германия. 1931 г. Слайд 11
Понятие алгоритма и алгоритмические системы Исполнитель алгоритма — это некоторая абстрактная или реальная (техническая, биологическая или биотехническая) система, способная выполнить действия, предписываемые алгоритмом. Исполнителя характеризуют: среда; элементарные действия; система команд; отказы. Среда (или обстановка) — это "место обитания" исполнителя. Например, для исполнителя Робота из школьного учебника (Кушниренко А. Г. и др. Информатика – М. : Дрофа, 1998) среда — это бесконечное клеточное поле. Стены и закрашенные клетки тоже часть среды. А их расположение и положение самого Робота задают конкретное состояние среды. Система команд. Каждый исполнитель может выполнять команды только из некоторого строго заданного списка — системы команд исполнителя. Для каждой команды должны быть заданы условия применимости (в каких состояниях среды может быть выполнена команда) и описаны результаты выполнения команды. Например, команда Робота "вверх" может быть выполнена, если выше Робота нет стены. Ее результат — смещение Робота на одну клетку вверх. После вызова команды исполнитель совершает соответствующее элементарное действие. Отказы исполнителя возникают, если команда вызывается пpи недопустимом для нее состоянии сpеды. Обычно исполнитель ничего не знает о цели алгоритма. Он выполняет все полученные команды, не задавая вопросов "почему" и "зачем". В информатике универсальным исполнителем алгоритмов является компьютер. Слайд 12
Понятие алгоритма и алгоритмические системы Основой любого языка является алфавит, представляющий собой конечную совокупность объектов, называемых буквами или символами. Слайд 13
Понятие алгоритма и алгоритмические системы По праву достойна в стихах быть воспета О свойствах корней ТЕОРЕМА ВИЕТА. . . Франсуа Виет родился в 1540 году на юге Франции в небольшом городке Фантене-ле. Конт, что находится в 60 км от Ла-Рошели, бывшей в то время оплотом французских протестантов-гугенотов. По традиции сын выбрал профессию отца и стал юристом, окончив университет в Пуатье В 1560 году двадцатилетний адвокат начал свою карьеру в родном городе, но через три года перешел на службу в знатную гугенотскую семью де Партене. Он стал секретарем хозяина дома и учителем его дочери двенадцатилетней Екатерины. Именно преподавание пробудило в молодом юристе интерес к математике. В 1671 году Виет перешел на государственную службу, став советником парламента, а затем советником короля Франции Генриха III. В 1580 году Генрих III назначил Виета на важный государственный пост рекетмейстера, который давал право контролировать от имени короля выполнение распоряжений в стране и приостанавливать приказы крупных феодалов. Находясь на государственной службе, Виет оставался ученым. Он прославился тем, что сумел расшифровать код перехваченной переписки короля Испании с его представителями в Нидерландах, благодаря чему король Франции был полностью в курсе действий своих противников. Код был сложным, содержал до 600 различных знаков, которые периодически Университет в Пуатье менялись. В 1584 году по настоянию Гизов Виета отстранили от должности и выслали из Парижа. Виет изложил программу своих исследований и перечислил трактаты, объединенные общим замыслом и написанные на математическом языке новой буквенной алгебры, в изданном в 1591 году знаменитом «Введение в аналитическое искусство» . Виет показал, что, оперируя с символами, можно получить результат, который применим к любым соответствующим величинам, т. е. решить задачу в общем виде. Это положило начало коренному перелому в развитии алгебры: стало возможным буквенное исчисление. Знаменитая теорема, устанавливающая связь коэффициентов многочлена с его корнями, была обнародована в 1591 году, теперь она носит имя Виета. Слайд 14
Понятие алгоритма и алгоритмические системы Свою новую символическую алгебру (logistica speciosa) Виет противопоставлял прежней алгебре – числовой (logistica numerosa). Ученый считал, что только первая – это алгебра в собственном смысле, так как позволяет оперировать с целыми классами вещей. Вторая же есть арифметика, оперирующая просто числами. Виет в полном соответствии с геометрической алгеброй древних греков разделил все возможные величины на ступени. К первой ступени он отнёс «длины» , или величины одного измерения, которые можно складывать и вычитать — из большей меньшую. В результате этих двух операций получится величина той же ступени. Но если перемножить две величины первой ступени, то результатом будет уже «площадь» — величина второй ступени, или величина двух измерений. Следующей ступенью, естественно, были «объемы» В отличие от греческих математиков Виет не остановился на первых трёх ступенях, а пошёл дальше — их у него бесконечно много. В этом исчислении важен принцип однородности: можно складывать и вычитать лишь величины одной ступени. При умножении величины ступени n на величину ступени m получится величина ступени n + m. Разделить же их можно, только если n > m. Результат такого действия будет принадлежать ступени n - m. Затем Виет обозначил все величины буквами алфавита. Поскольку величины бывают известными и неизвестными, то для обозначения первых он выбрал согласные В, С, D, . . . , а для вторых — гласные A, Е, I, . . . (Сегодня мы обозначаем параметры задачи, как правило, первыми буквами латинского алфавита a, b, c, . . . , а неизвестные — буквами из конца алфавита — x, у, z. ) Теперь Виет смог записывать уравнения не только с конкретными числовыми значениями, но и с параметрами, т. е. целые классы задач, которые можно решать с помощью одного правила, не забывая, конечно, о принципе однородности. Например, уравнение A cubus + B plano 3 in A aequari D solido. Здесь A cubus означает третью степень неизвестного A, B plano — «В плоское» , D solido — «тело D» . Слайд 15
Понятие алгоритма и алгоритмические системы Рене Декарт родился 31 марта 1596 г. в местечке Лаэ в дворянской семье. Он воспитывался и получил образование в аристократическом колледже (среднее учебное заведение), находившемся в ведении католического монашеского ордена иезуитов. По окончании колледжа Декарт жил несколько лет в Париже и вел обычный для знатных молодых людей того времени легкий образ жизни, с которым он, однако, резко порвал в 1615 г. Уединившись, он всецело предается изучению философии, естествознания и математики. Желая осуществить старую мечту о длительных путешествиях, о том, чтобы «видеть дворы и армии» , Декарт поступает в 1618 г. в голландскую армию и принимает участие в тридцатилетней войне. В 1629 г. переселяется в Голландию, самую прогрессивную страну того времени. В Голландии Декарт написал важнейшие свои труды. Наряду с выдающимися математическими исследованиями он открыл один из основных законов оптики, сформулировал закон сохранения количества движения, разработал новую гипотезу о происхождении планет, создал физическую теорию кровообращения и сделал значительный вклад в области философии. Математические работы Декарта тесно связаны с его философскими и физическими исследованиями. Вышедшее в Лейдене в 1637 г. его философское произведение «Рассуждение о методе» содержало три приложения: «Диоптрика» 2, «О метеорах» 3 и «Геометрия. В последнем изложены основы новой аналитической геометрии, базирующейся на методе координат. Созданием метода координат Декарт осуществил взаимопроникновение алгебры и геометрии. В отличие от Виета, алгебра Декарта строилась фактически как числовая, а отрицательные числа у него получили реальное истолкование в виде направленных отрезков. Усовершенствовав алгебраическую символику Виета, Декарт ввел современные знаки для переменных и неизвестных величин (х, у, z. . . ) и для буквенных коэффициентов (а, b, с, . . . )» а также общепринятое в настоящее время обозначение степеней. Он, в отличие от своих предшественников, уже не группирует положительные члены в обеих частях уравнения, а вводит такую запись уравнений, при которой в одной части стоит нуль. В целом алгебраическая символика Декарта мало отличается от современной. Декарт положил начало ряду важнейших исследований свойств уравнений и внес ценный вклад в учение о приближенных и графических методах решения уравнений. По приглашению шведской королевы Христины Декарт переехал осенью 1649 г. в Стокгольм. Зимою 1649/50 г. Декарт давал Христине уроки философии и однажды, на пути во дворец королевы, простудился и заболел воспалением легких. Через девять дней, 11 февраля 1650 г. , он скончался. Последние слова, произнесенные им, были: «Пора в путь, душа моя Слайд 16
Понятие алгоритма и алгоритмические системы В информатике алфавит понимается достаточно широко как конечное множество символов А = {а 1 , а 2, . . . , аn}, используемое при написании некоторого класса текстов. В частности, символами, т. е. элементарными неделимыми единицами, считаются ключевые слова языка программирования - begin, end, else, for и т. д. (Здесь и далее примеры программирования реализованы на языке ПАСКАЛЬ, одним из достоинств которого является удобство в процессе обучения в силу сходства описания данного языка с синтаксисом и лексикой естественного английского языка. ) Язык – это любое подмножество L, принадлежащее бесконечному множеству A* всех возможных цепочек, составленных из алфавита A. Описание языка программирования складывается из 4 компонент: 1) описание лексики, 2) описание синтаксиса, 3) описание семантики, 4) описание прагматики. Слайд 17
Понятие алгоритма и алгоритмические системы Описание лексики в языке программирования - это задание набора символов клавиатуры, которые можно использовать при написании программ, задание ключевых (зарезервированных) слов, зарезервированных сочетаний символов (например, <=, >=, : =). С точки зрения формального языка описание лексики - это просто задание алфавита A. Описание синтаксиса – это задание правил построения различных конструкций (выражений, операторов цикла и т. д. ). Для формальных языков описание синтаксиса является основой описания языка. Описание семантики заключается в придании смысла различным конструкциям языка программирования. Одним из способов описания семантики является задание абстрактного Исполнителя - идеализированной вычислительной машины с простейшими командами, смысл и результат действия которых очевиден. Для каждой конструкции языка программирования составляется программа Исполнителя. Считается, что эта программа «объясняет» смысл конструкции. Другими словами, семантика соотносит единицы и конструкции языка с некоторым внешним миром, для описания состояний которого язык используется. Слайд 18
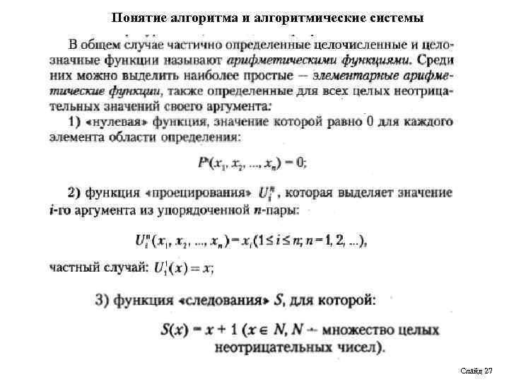
Понятие алгоритма и алгоритмические системы Алгоритмами в современной математике принято называть конструктивно задаваемые соответствия между словами в абстрактных алфавитах Слайд 19
Понятие алгоритма и алгоритмические системы Слайд 20
Понятие алгоритма и алгоритмические системы Слайд 21
Понятие алгоритма и алгоритмические системы Слайд 22
Понятие алгоритма и алгоритмические системы Слайд 23
Понятие алгоритма и алгоритмические системы Слайд 24
Понятие алгоритма и алгоритмические системы Слайд 25
Понятие алгоритма и алгоритмические системы КЛИНИ Стивен Коул Имя латиницей Kleene Stephen Cole Другое имя Клийн Стефан Коул Пол мужской Дата рождения: 05. 01. 1909 Место рождения: Хартфорд, штат Коннектикут, США Дата смерти: 25. 01. 1994 Возраст (85) Место смерти: Мэдисон, штат Висконсин, США американский логик и математик, член Национальной АН США (с 1969). Окончил Принстонский университет (1930). В 1930 -1935 гг. преподавал там же, с 1935 г. работал в Висконсинском университете (с 1948 г. – профессор), в 1939 -1940 и в 1965 -1966 гг. – в Принстонском институте перспективных исследований, в 19661967 гг. – директор Математического исследовательского центра. Основное направление исследований – математическая логика. Совместно с Э. Л. Постом оформил теорию рекурсивности в самостоятельное научное направление. Начиная с 1936 г. развивал теорию рекурсивных функций. Доказал теорему о нормальной форме, которая позволила характеризовать совокупность рекурсивных функций с помощью простого арифметического соотношения. Ввел (1938) частично рекурсивные функции, для которых доказал т. н. теорему рекурсивности. Установил (1940) возможность построения иерархии арифметических предикатов, которую распространил (1955) на бесконечность. Независимо от А. Мостовского разработал классификацию логических построений (классификация Клини – Мостовского). Президент Международного союза по истории и философии наук, президент Ассоциации символической логики. Слайд 26
Понятие алгоритма и алгоритмические системы Слайд 27
Понятие алгоритма и алгоритмические системы Слайд 28
Понятие алгоритма и алгоритмические системы Кареткой управляет программа, состоящая из строк команд. Каждая команда имеет следующий синтаксис: i K j, где i - номер команды, K – действие каретки, j - номер следующей команды (отсылка). Всего для машины Поста существует шесть типов команд: V j - поставить метку, перейти к j-й строке программы. X j - стереть метку, перейти к j-й строке программы. <- j - сдвинуться влево, перейти к j-й строке программы. -> j - сдвинуться вправо, перейти к j-й строке программы. ? j 1; j 2 - если в ячейке нет метки, то перейти к j 1 -й строке программы, иначе перейти к j 2 -й строке программы. ! – конец программы (стоп). У команды «стоп» отсылки нет. Пример работы машины Поста: Задача: увеличить число 3 на единицу (изменить значение в памяти с 3 на 4). программа увеличения числа на единицу может выглядеть так: 1 -> 2 2 ? 1; 3 3 <- 4 4 V 5 5 ! А процесс выполнения изображен на рисунке: Слайд 29
Понятие алгоритма и алгоритмические системы Алан Мэтисон Тьюринг Выдающийся английский математик, совершивший грандиозное открытие, которое положило начало компьютерной эре. В свои неполные 24 года он мысленно сконструировал абстрактный механизм, призванный решить одну из фундаментальных проблем математики, поставленную знаменитым немецким профессором Давидом Гильбертом в 1900 г. на парижском Международном конгрессе математиков. Тем самым Тьюринг не только дал четкий ответ на эту конкретную задачу, но и - что гораздо важнее - сформировал научную основу алгоритма и предвосхитил архитектуру современных компьютеров. Более того, сама идея решения задач путем конструирования абстрактных механизмов, исполняемых на электронных устройствах, стала важнейшей для зарождения новой профессиональной сферы интеллектуальной деятельности - программирования. Тьюринг показал, что не существует "чудесной машины", способной решать все математические задачи. Но продемонстрировав ограниченность возможностей, он на бумаге построил то, что позволяет решать очень многое и что мы теперь называем словом "компьютер". Слайд 30
Понятие алгоритма и алгоритмические системы Слайд 31
Понятие алгоритма и алгоритмические системы Слайд 32
Понятие алгоритма и алгоритмические системы Слайд 33
Понятие алгоритма и алгоритмические системы Слайд 34
Понятие алгоритма и алгоритмические системы Слайд 35
Понятие алгоритма и алгоритмические системы Марков Андрей Андреевич [р. 9 (22) сент. 1903 ] – сов. математик и логик. Сын выдающегося Андрей Андреевич рус. математика А. А. Маркова. Д-р физико-математич. наук (с 1935), с 1936 – проф. унта в Ленинграде; с 1959 – зав. кафедрой математич. логики Моск. ун-та; с 1939 работает в Математич. ин-те АН СССР. Чл. -корр. АН СССР (с 1953). Член КПСС с 1951. Марков получил важные результаты в области небесной механики, теории динамических систем, теории групп. Работы М. по алгебре привели его к исследованию проблем тождества (см. Тождества проблемы) в этой области математики – проблем, являющихся частным случаем массовых проблем. В целях создания общего подхода к массовым проблемам М. в конце 40 -х гг. предложил уточнение понятия алгоритма ("нормальные алгорифмы" М. ) и получил важные результаты, относящиеся к невозможности некоторых алгорифмов в теории ассоциативных систем и целочисленных матриц. На основе понятия нормального алгорифма Марков в конце 40 – нач. 50 -х гг. построил и детально разработал первую общую теорию алгорифмов. Марков в четкой форме ввел понятия об абстракции отождествления и абстракции потенциальной осуществимости в математике и логике. Марков – основатель отечеств. конструктивного направления, опирающегося на особую конструктивную логику, использующую выдвинутый Марковым принцип конструктивного подбора. На основе идей конструктивного направления Марков и его ученики ведут разработку конструктивного математического анализа. Марковым. получены результаты в области проблемы минимизации средств представления функций алгебры логики. Им предложено определение кибернетики как общей теории причинных сетей, изучающей их с точностью до изоморфизма (см. "Проблемы кибернетики", вып. 9, 1963, с. 349– 50). Соч. : Теория алгорифмов; Тр. Матем. ин-та им. В. А. Стеклова, т. 38, М. , 1951; Теория алгорифмов, там же, т. 42, М. , 1954; Логика математическая, БСЭ, 2 изд. , т. 25, М. , [1964 ]; Об одном принципе конструктивной матем. логики, Тр. 3 Всесоюзн. матем. съезда, т. 2, М. , 1956, с. 146– 47; Матем. логика и вычислительная математика, "Вестн. АН СССР", 1957, No 8; О конструктивных функциях. Тр. Матем. ин-та АН СССР им. Стеклова т. 52, М. , 1958; Неразрешимость проблемы гомеоморфии, "Докл. АН СССР", 1958, т. 121, No 2; О подготовке кадров в области логики, в сб. : Строительство коммунизма и общественные науки, М. , 1962; О конструктивной математике, Тр. Матем. ин-та им. Стеклова, т. 67, М. , 1962; О некоторых алгорифмах, связанных с системами слов, "Изв. АН СССР", Сер. матем. , 1963, т. 27, No 1. Лит. : Линник Ю. В. и Шанин Η. Α. , А. А. Марков, "Усп. матем. наук", 1954, т. 9, вып. 1; Математика в СССР за 40 лет, т. 1– 2, М. , 1959, т. 1 (см. указатель), т. 2, с. 446– 448 (библиография трудов М. до 1957). Слайд 36
Понятие алгоритма и алгоритмические системы НОРМАЛЬНЫЕ АЛГОРИТМЫ МАРКОВА Слайд 37
Понятие алгоритма и алгоритмические системы Слайд 38
Понятие алгоритма и алгоритмические системы Операторные системы алгоритмизации Слайд 39
Понятие алгоритма и алгоритмические системы Операторные системы Ван Хао ВАН ХАО Дата рождения: 20. 05. 1921 Возраст (90) Американский математик. Член Американской академии искусств и наук. Работал в Оксфордском университете, был профессором Рокфеллеровского университета в Нью-Йорке. Специалист по математической логике и теории множеств. Труды относятся также к теории автоматов, приложениям математической логики к вычислительным машинам, философии математики и др. На русский язык переведена брошюра, написанная им совместно с Мак-Нотоном «Асимптотические системы теории множеств» . Является членом многих академий, научных учреждений и обществ. Слайд 40
Понятие алгоритма и алгоритмические системы Слайд 41
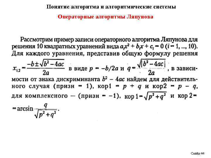
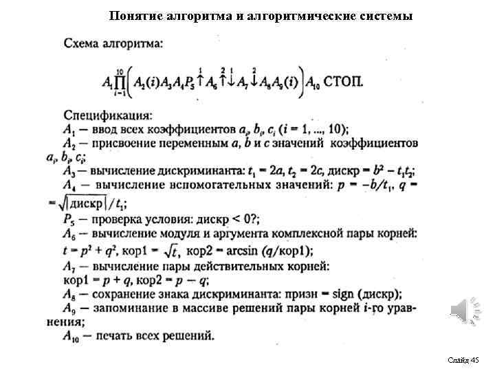
Понятие алгоритма и алгоритмические системы Операторные алгоритмы Ляпунова Ляпунов Алексей Андреевич 8. 10. 1911 - 23. 06. 1973 Место рождения: Москва, Россия Российский математик, член-корреспондент АН СССР (с 1964), один из основоположников кибернетики. Окончил Московский университет (1933). В 1934 -1962 гг. работал в Математическом институте АН СССР, в 1953 -1962 гг. — одновременно в Московском университете, в 1962 -1973 гг. — в институте теоретической кибернетики и институте математики СО АН СССР. Основные направления исследований — математическая логика, математическая статистика, ЭВМ, приближенные и численные методы, программирование, кибернетика. Ряд работ относится к дескриптивной теории множеств, теории функций, математической лингвистике, математической биологии. Важные результаты получил в дескриптивной теории множеств. Показал, что R-операция может быть обобщена на произвольные теоретикомножественные операции применительно к произвольному пространству индексов со счетной глубиной цепей (1963); определил трансфинитные индексы этих операций. Развил общую теорию операций. Разработал одну из алгоритмических систем, ориентированную на практические применения. Сделал фундаментальный вклад в построение алгебры программ. Сформулировал метод описания программ с помощью операторной схемы, который был положен в основу развития идей советской школы программирования. Слайд 42
Понятие алгоритма и алгоритмические системы Операторные алгоритмы Ляпунова Слайд 43
Понятие алгоритма и алгоритмические системы Операторные алгоритмы Ляпунова Слайд 44
Понятие алгоритма и алгоритмические системы Слайд 45
Понятие алгоритма и алгоритмические системы Блок схемный метод алгоритмизации Слайд 46
Понятие алгоритма и алгоритмические системы Блок схемный метод алгоритмизации Слайд 47
Понятие алгоритма и алгоритмические системы Блок схемный метод алгоритмизации Слайд 48
Понятие алгоритма и алгоритмические системы Блок схемный метод алгоритмизации Слайд 49
Понятие алгоритма и алгоритмические системы Алгоритмические языки и программирование В связи с возникновением ЭВМ и их использованием для решения различных задач возникла необходимость перевода алгоритмов, представленных аппаратом той или иной алгоритмической системы, в команды конкретной машины. Слайд 50
Слайд 51
Слайд 52
Слайд 53
Слайд 54
Рис. 5. 13. Программа решения квадратного уравнения Слайд 55
Слайд 56
Методы оценки алгоритмов и алгоритмически неразрешимые проблемы Слайд 57
Слайд 58
Слайд 59
Слайд 60
Слайд 61
Слайд 62
Слайд 63
Слайд 64
Слайд 65


