6ddf4fe1da76407f7080ed0bcc7d6720.ppt
- Количество слайдов: 45
In+Care Campaign, Developing Process Diagrams, and Tests of Change/PDSAs Nanette Brey Magnani, Ed. D, HIVQUAL US April 4, 2012 1 HIVQUAL-US Funded by HRSA HIV/AIDS Bureau
• Participants – Benjamin Harris – Erie FHS – Mandy Kastner – ARC/W – Shelton Kay – Crusader Health Center – Bessie Akuomah - CDOH – Alice Wightman – Heartland Health Outreach 2 HIVQUAL-US
Check-in and Next Steps 3 What can you do by our May 7 th meeting? Bessie – start with data; and enter it; 75% Mandy – working on VL suppression Benjamin – meet with case managers at monthly meeting; Outreach worker and care coordinator; identify reasons; fine tune how to link back in to care; Alice – pull team together; share/discuss data; develop initial draft of process diagram HIVQUAL-US
• Shelton – meet e. CW consultant; access to data; enter data into In+Care – MH screening QI Project - Develop Mental health screening process diagram – Then when e. CW data is ready; review results and select QI focus 4 HIVQUAL-US
Agenda Welcome: Unmute lines, interactive webinar with discussion, Q&A Updates: Next regional group meeting – Monday, May 7 th; 9: 30 -12: 30 at Erie Family Health Center; North Ave/ California (NE corner of park) In+Care Campaign progress Review and discuss examples of process diagrams Share some tests of change and team management tools Next Steps 5 HIVQUAL-US
Site Visits – week of May 7 th • Near North – OA; 2 -4 6 HIVQUAL-US
QI Project Steps Step 1: Step 2: Step 3. Step 4: Step 5: Step 6: 7 HIVQUAL-US Collect and Analyze Data. Convene QI Project Team. Investigate the Process Implement PDSA(s) Evaluate Results Systematize Change
Step 1: Performance Measures and Data In+Care Campaign Measures • Gap in Care –% who did not have a medical visit with a provider w prescribing privileges in the last 180 days • Medical Frequency: % who had a medical visit w a provider w prescribing privileges in each 6 -month period of the 24 -month measurement period w/ a min. of 60 days between visits • Patients Newly Enrolled in Care: % who were newly enrolled with a medical provider w/ prescribing privileges and had a medical visit in each of the 4 -month periods of the measurement year • Viral Load Suppression: % of patients with a viral load less than 200 copies/ml at last VL test during the measurement year 8 HIVQUAL-US
In+ Care Campaign Data Update March 15, 2012 • 11 Part C/D grantees are members of Greater Chicago QM Group • 4 submitted data for February, 2012 • 2 registered, no data entry • 5 not registered in database 9 HIVQUAL-US
Initial Data for 4 Submitting Programs: Validate Data – Is it accurate? Program Gap in Care Visit freq over two years #1 CCHC Patient total 15. 7% 223 53% 218 ? #2 EFHS Patient total 1. 62% 185 92. 7% 151 87. 5% 8 84% 185 #3 HB Patient total 18. 6% 1590 58. 5% 1538 59. 8% 157 73. 7% 1933 #4 Open Door Patient total 3% 361 Not submitted 83. 3% 12 76% 423 *Nat’l -urban Top 10% Top 25% 10 16. 12% 103, 259 – 163 org 67. 4% 58, 364 – 96 org Newly enrolled VL suppression in care 71% 267 59. 4% 8, 795 – 157 org 69% 119, 656 – 157 org 3. 6% - 3, 852 -17 org 95. 9%-7, 928 – 10 org 99. 2%-154 -16 org 87. 7% -5, 371 -16 org 5. 4%--11, 755 -41 org 90. 4%-10, 651 -24 org 89. 8%-1847 -40 org 83. 1%-17, 478 - 40 org ARC/W: gap: 3% HIVQUAL-US new pts: 83% retention: 63% VL supp: 74%
February Data for 4 Submitting Programs MASSACHUSETTS – Part C Program Gap in Care #1 Patient total 10. 3% 146 #2 Patient total 4% 270 #3 Patient total 14. 7% 157 #4 Patient total 10. 9% 55 *Nat’l –programs <500 Top 10% Top 25% 11 HIVQUAL-US Visit freq over two years Newly enrolled VL suppression in care 90% 146 (15 ? ) 80. 4% 163 89. 5% 239 87. 5% 8 94% 299 49. 4% 77 100% 1 83% 71 16. 1% 103, 760 – 166 org 66. 6% 58, 990 – 99 org 59. 62% 8, 823 – 160 org 69% 120, 577 – 160 org 3. 7% - 3, 852 -17 org 5. 5%--12, 057 -42 org 96% - 7, 978 -10 org 100% - 91 -16 org 88. 5% - 5, 588 -16 90. 1%--10, 792 - 25 91%--1738 -40 org org 83. 7%--17, 499 -40 org
QI Project Steps Step 1: Collect and report data. (QM Committee report on performance measures. ) (if no data, then develop a process diagram; work flow) Step 2: Convene QI Project Team (sub group), review data and set improvement goal Step 3: Investigate the cause: understand the process and causal analysis (Flow chart/process diagram; drill down data) Step 4: QI Project (PDSA) Step 5: Evaluate with QM Committee and Stakeholders. Step 6: Systematize changes. 12 HIVQUAL-US
Step 2: Team Formation Who is on your QI Project Team? Do they need training? If so, can they be available for team training and commit to the schedule? 13 HIVQUAL-US
Step 3: Investigate the Process and Causal Analysis • Causal analysis tool – Drill down your data – Find out who is not meeting the measure – Find out why 14 HIVQUAL-US
Step 3: Investigate the Process • Process Diagrams – More deeply understand process improvement • PDSA – change isolated vs clearly connected to process – Promotes better decision making Helps you to see your work at as a system, a whole Gathers team’s thinking Creates buy-in and consensus Functions as a procedure and thus can be used to create protocols and evaluate current ones • Promotes wider understanding of process • • Resources : HIVQUAL Workbook – flow chart NQC: National Quality Academy Tutorials – flow chart 15 HIVQUAL-US
Types of Processes in Health Care Patient flow Material flow 16 Flowcharts HIVQUAL-US Information flow Clinical practice
What does a process diagram look like? Also called flow chart; work flow (Six Sigma) 17 HIVQUAL-US
Process Diagram Definition A process diagram or flow chart is a picture of the steps of a process to: – Understand the process – Identify potential sources of problems – id underlying causes – Outline the ideal process steps and address the causes – Enable communications with others 18 HIVQUAL-US
Creating a Process Diagram and Next Steps in Implementing PDSA 1. 2. 3. 4. 5. 6. Agree on use and level of detail Define starting and ending points Document each step Follow each branch to the end Review and agree on the steps and diagram Identify problem steps and list underlying causes next to the step 7. Discuss tests of change (interventions) to address key causes. 8. Develop a PDSA plan and implement. 19 Flowcharts HIVQUAL-US
Most Commonly Used Process Diagrams/Flowchart Symbols Activity/step Connecting lines Start, end Decision yes, no Wait symbol 20 Flowcharts HIVQUAL-US
Improving Patient Retention • Delta Regional Medical Center – Greenville, MS • Wright Primary Care Center – Scranton, PA 21 HIVQUAL-US
22 HIVQUAL-US
De. D 23 HIVQUAL-US
Improving VL Suppression Rates • Arnot Ogden Medical Center, Elmira, NY • St. Elizabeth’s, Utica, NY • Brockton Neighborhood Health Center, Brockton, MA 24 HIVQUAL-US
Model of Hotspotters team activities – test new process Collection of Data by QI Coordinator (based on Excell spreadsheets, e. MD and AIRS reporting) Meeting of the Team (second Friday of the month), review of the data Patients on HAART with HIV viroload over 100 Patients not seen in 6 months Review most recent clinic and adherence data for the client Identify individual retention problems Contact the patient with lab results (NP) □ Schedule f/u bloodwork □ Schedule visit with NP to discuss the lab results □ Schedule appointment with Treatment Adherence Counselor 25 HIVQUAL-US CM follows up with the patient CM follows up with CBO □ Schedule medical appointment with the provider □ Schedule case management review with CM (if needed, to follow up on patient’s issues) □ Review outcome of interventions at the end of the month. □ Update viroload information and follow up on scheduled appointments □ Review client’s chart in e. MD for possible coordination of care needs.
Treatment Adherence for people with VL Self-Assessment Do they know which meds to take, how many, and when? Review Missed Doses Are they missing doses of their medication? Identify Barriers Figure out how many doses missing and why? Review Medication Guidelines Are they taking it appropriately (i. e. , with food, without splitting, with other meds)? Reassess for Readiness Determine if client is ready to take medications (confidence and importance). Develop Care Plan Set client-focused goals to overcome adherence barriers (if client is agreeable). 26 HIVQUAL-US Medication Education Provide medication and treatment education. Resistance Testing Determine if resistance has occurred and if a med change needs to happen.
Overall Findings • Start of the project – November 2011 - 60 clients on the list - 25% no-shows - 75% VL over 100 - 23% female/77% male • Current data 2012 March - 54 clients - 13% no-shows - 13% new clients - 73% VL over 100 - 26% female/74%male • 22 patient from November list remain on it in March • 18%(4) no-shows/82%(18) VL over 100 • 32% female/68% male (note: higher number of women remaining on list for longer time) • All of the clients remaining on the list were outreached to schedule an appointment, repeat VL, run a resistance test and/or see Treatment Adherence Counselor. • Patients with VL over 100: 61%(11) VL down, 28% (5) VL up, 2 – no change • 2 clients restarted medications recently • 5 clients with severe mental health problems – 4 enrolled in MH care 27 • 1 HIVQUAL-US client refusing care, 1 about to be closed (MIA).
28 HIVQUAL-US
Team: Task/Next Steps to complete Step 3. Investigate the Process • Draw a process diagram of your current process. • Use flip chart paper, 8 ½ x 11” paper for each step • Tape to a wall for others to see • Could make it participatory by discussing with others to get their input • Circle key problem steps. • Write causes of the problems next to each problem step. • Discuss and select interventions that can address the key causes. • Share with other members of team/clinic for feedback. 29 HIVQUAL-US
Step 4: PDSA • • • 30 What changes address key causes? Develop a plan. Try it out. Measure. Did the change make a difference? Why? Or why not? Is there a need for another change? HIVQUAL-US
PDSA Examples • HIV Patient Alert System (Arnot Ogden, St. Elizabeth’s) • Self management goal setting form (in conjunction with individualized care plans) • New Patient visit form (BHNC) • Teach back tool for understanding importance of taking medication (BMHC, St. Elizabeth’s) 31 HIVQUAL-US
HIV Patient Alert System with Team In combination with pt goal setting and individualized care plans Red 32 HIVQUAL-US Yellow Green
Lawndale Christian Health Center - Sonji 33 HIVQUAL-US
34 HIVQUAL-US
35 HIVQUAL-US
Take Your HIV Medicine On Time and Every Day Educator name: 36 HIVQUAL-US Funded by HRSA HIV/AIDS 36 Bureau
The CD 4 T cells in your body are your friends. CD 4 -T They are like a factory, making things that protect you from infection. 37 HIVQUAL-US 37
But HIV is a clever virus. HIV CD 4 -T It hijacks your good CD 4 T cells, and turns them into an HIV factory. Then you get a lot of HIV (a big Viral Load). HIVQUAL-US 38 38
Your HIV medicines stop that HIV factory! HIV Medicine CD 4 T When you swallow HIV pills, they go from your mouth to your stomach, then into your blood to defend your CD 4 -T cells. 39 HIVQUAL-US 39
If you take your medicine ON TIME and EVERY DAY, you keep enough medicine in your blood to defend you, and you will usually feel better. 40 HIVQUAL-US 40
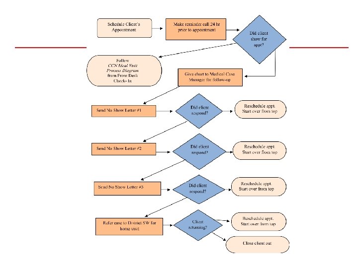
Additional PDSAs Wright Primary Care Center • Improved review lists (measured by comparing list of weekly scheduled appointments) • Scheduling appointments for patients by the nurse and NP and given a card Delta Regional Medical Center • Involve District Social Worker after the first letter is sent 41 HIVQUAL-US
Team Management Tools 42 HIVQUAL-US
43 HIVQUAL-US
44 HIVQUAL-US
Lancaster General Hospital. Comprehensive Care Center. 45 HIVQUAL-US


