lect3_new.pptx
- Количество слайдов: 39
Идентификаторы - это имена переменных, функций и меток, используемых в программе, создаются объявлением соответствующих переменныых или функций, далее можно использовать в последующих операторах программы. Идентификатор - это последовательность из одной или более букв, цифр или подчерков(_), которая начинается с буквы или подчерка. Допускается любое число символов в идентификаторе, однако только первые 31 символ распознаются компилятором ( а линковвщик может распознавать меньше!!!). Осторожно, подчерк!!! Идентификаторы, начинающиеся с подчерка, могут войти в конфликт с именами "скрытых" системных программ.
Ключевые слова - это предопределенные идентификаторы, которые имеют специальное значение для компилятора С. Имена объектов программы не могут совпадать с их названиями. auto double int struct break else long switch case enum register typedef char extern return union const float short unsigned continue for signed void default goto sizeof while do if static volatile Не могут быть переопределены, однако могут быть названы другим текстом, но тогда перед компиляцией они должны быть заменены посредством препроцессора на соответствующие ключевые слова. Некоторые компиляторы – дополнительные : Cdecl far fortran huge near pascal
Операторы языка С ØПустой оператор ; ØОператоры цикла vпошаговый for vс предусловием while vс постусловием do ØУсловный оператор if ØОператор продолжения continue ØОператор перехода goto ØОператор переключения switch ØОператор разрыва break ØОператор возврата данных return ØОператор-выражение комбинация операндов и операций, задающая порядок вычисления некоторого значения: üУнарные операции üБинарные операции üТернарная операция üОперации вызова процедур и ф-ий
Операции С бинарные унарные Тернарная условная ? : А? В: С задается словом sizeof - определение размера (унарная)
13 операций присваивания --
Ставьте скобки в явном виде!!!! i+++j (i++)+j
Значения двоичных разрядов в двоичном числе Шестнадцатеричные цифры (а) и их десятичные (б) и двоичные (в) значения Преобразование шестнадцатеричного числа в двоичное
Отрицательные числа
Категории типов данных
Базовые типы данных С Кол-во Байт _________ прочие плавающие целые 1 зависит от разрядности компа 2 зависит от разрядности компа 1 __ зависит от разрядности компа 2 зависит от разрядности компа ______ 4 8 8 зависит от разрядности компа ______ __ Зависит от вида типа
Виды перменных С
Битовые поля
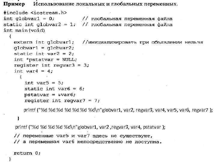
printf ("%d %dn"globvar 1, var 2, regvar 3, var 4, var 5, var 6, regvar 7 ); printf ("%d %d %dn"globvar 1, var 2 , regvar 3, var 4, pstatvar );
Структура программы 1) Область директив и макросов #define #include Область глобальных переменных + область прототипов процедур и ф-ий + область процедур и ф-ий (тела) 3) Заголовок ф-и main главная ф-я, управляет выполннием программы, обеспечивает вызовы др 4) тело главной ф-и – локальные пременные, вызовы ф-ий и процедур, вызовы операторов 5) Оператор возврата данных 6) область процедур и ф-ий (тела) 2) main() { int a, b, y; y=a+b; printf(‘%d’, y); } return 0;
Файл - набор взаимосвязанных данных, имеющих общее имя, находящихся на каком-либо устройстве и доступных для обработки на компьютере; Драйвер – прогр. , управляющ. внешними устр-вами; Пример: kbr. sys - драйвер клавиатуры каталог (директория) - группа файлов, объединенных по какому-либо признаку. Вся информация в ПК размещается в файлах. Для обращения к файлу используется имя файла. ИМЯ ФАЙЛА: имя. тип имя - может содежать латинские буквы, цифpы и знаки подчеpкивания, не более 8 символов*; тип - может содежать латинские буквы, цифpы и знаки подчеpкивания, не более 3 символов*. Тип или расширение могут отсутствовать. * В зависимости от файловой системы
Структурирование данных – файлы 2
1 2 3 4 5 6 7
printf(" Please enter the radius and altitude of cylinder n"); scanf("%d %d", &r, &h); printf("n. The volume of cylinder with radius %d n and altitude %d n is equal %d ", r, h, v);
Структурирование обработки данных ØВозможности выбора q Выбор из 2 х элементов q Множественный выбор Ø Повторять одни и те же действия - цикл
Возможности выбора:
printf(“max=%d“, max);
2 варианта – if … else и (или) условная операция Много вариантов - вложенные условные операторы или Оператор switch Форма записи:
(выражение)
printf(“n please input number”); scanf(&rez); } if(i==12) printf(“wrong choose”); else printf(“true choose”); . . .
do scanf(&r); !!!!! Если в теле цикла всего один while (r!=13); printf(“thrue choose!”); оператор, то операторные скобки можно не ставить!!!!!. . .
printf(“#”);


