I. 1. 2. 3. 4. 5. 6. 7. Тема 3. «Провалы» государства Экономическая теория бюрократии. Цели и власть бюро. Бюро, максимизирующее свой бюджет: теория Нисканена. Полезность бюрократа, выпуск и дискреционный бюджет бюро. Бюро, минимизирующее затраты своего труда. Власть бюро: ослабление предпосылок Уклонение от риска как цель бюро. Экономическая эффективность бюрократии. 1
Тема 3. «Провалы» государства II. 1. 2. 3. 4. 5. 6. Поиск ренты. Понятие поиска ренты. Размывание ренты. Картельный поиск ренты. Поиск ренты и государственное регулирование экономической активности индивидов. Защита ренты. Поиск ренты и общественное благосостояние. 2
Тема 3. «Провалы» государства III. Экономическая теория коррупции. 1. Определение коррупции. 2. Административная коррупция с кражей и без кражи. 3. Рынок коррупционных сделок и самовоспроизводство коррупции. 4. Есть ли польза от коррупции? 5. Централизованная vs. конкурентная коррупция 6. Экономические последствия коррупции. 3
3. 1. 1. Цели и власть бюро § ü ü ü § 1. 2. Цели бюро: Жалованье; Престиж и статус; Приработки в офисе; Власть; Выживание; И т. д. Власть бюро основана на: Монопольном положении бюро; Информационной асимметрии и запретительно высоких издержках мониторинга деятельности бюро для принципала. 4
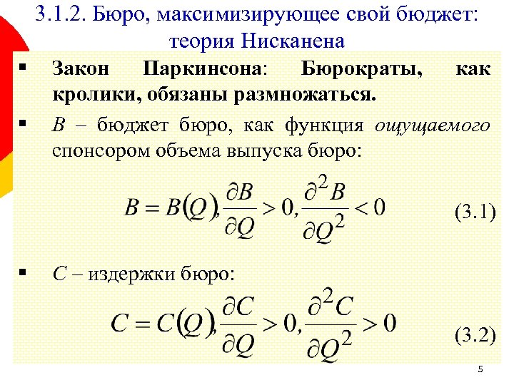
3. 1. 2. Бюро, максимизирующее свой бюджет: теория Нисканена § § Закон Паркинсона: Бюрократы, как кролики, обязаны размножаться. B – бюджет бюро, как функция ощущаемого спонсором объема выпуска бюро: (3. 1) § С – издержки бюро: (3. 2) 5
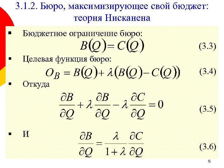
3. 1. 2. Бюро, максимизирующее свой бюджет: теория Нисканена § Бюджетное ограничение бюро: (3. 3) § Целевая функция бюро: (3. 4) § Откуда (3. 5) § И (3. 6) 6
3. 1. 2. Бюро, максимизирующее свой бюджет: теория Нисканена § § § Для спонсора, оптимальный выпуск бюро – тот, при котором предельная выгода равна предельным издержкам: (3. 7) λ – это предельная полезность увеличения бюджетного ограничения для бюро, и поэтому >0. Из (3. 6) ⇒ ∂B/∂Q<∂C/∂Q, поэтому бюджет бюро превысит оптимальный, с точки зрения спонсора, размер. 7
3. 1. 2. Бюро, максимизирующее свой бюджет: теория Нисканена Рисунок 3. 1. B’, C’ C’ E F B’ Q 0 Q* B’S QS Q 8
3. 1. 2. Бюро, максимизирующее свой бюджет: теория Нисканена § На рис. 3. 1: (3. 8) (3. 9) § И, соответственно (3. 10) § (3. 11) Оптимальный, с точки зрения бюро, объем выпуска соответствует точке, в которой В=С: (3. 12) 9
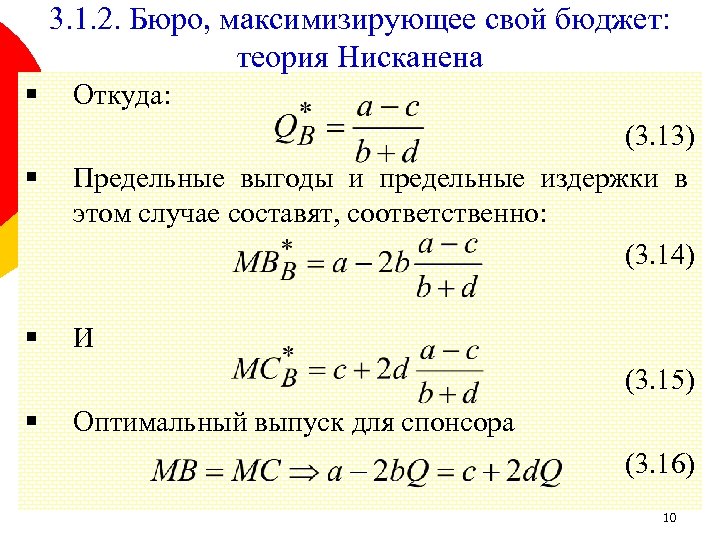
3. 1. 2. Бюро, максимизирующее свой бюджет: теория Нисканена § § § Откуда: (3. 13) Предельные выгоды и предельные издержки в этом случае составят, соответственно: (3. 14) И (3. 15) § Оптимальный выпуск для спонсора (3. 16) 10
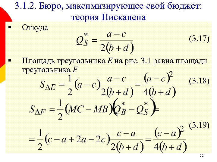
3. 1. 2. Бюро, максимизирующее свой бюджет: теория Нисканена § Откуда (3. 17) § Площадь треугольника Е на рис. 3. 1 равна площади треугольника F (3. 18) (3. 19) 11
3. 1. 2. Бюро, максимизирующее свой бюджет: теория Нисканена § § Если предельный выпуск бюро сокращается по мере роста его активности очень быстро (кривая B’S на рис. 3. 1) и предельный выпуск, с ростом размеров структуры, упадет до нуля раньше, чем совокупный выпуск сравняется с совокупными издержками, масштаб деятельности бюро будет установлен на уровне QS, в точке, где B’S=0. При линейных функциях предельных выгод и издержек: (3. 20) 12
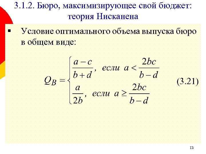
3. 1. 2. Бюро, максимизирующее свой бюджет: теория Нисканена § Условие оптимального объема выпуска бюро в общем виде: (3. 21) 13
P 3. 1. 3. Полезность бюрократа, выпуск и дискреционный бюджет бюро Рисунок 3. 2. UB 3 S T UB 1 0 V UB 2 Q 14
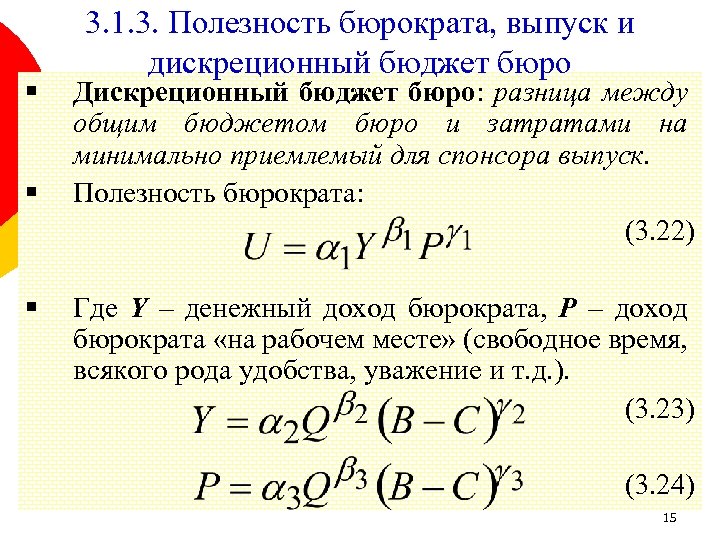
§ § § 3. 1. 3. Полезность бюрократа, выпуск и дискреционный бюджет бюро Дискреционный бюджет бюро: разница между общим бюджетом бюро и затратами на минимально приемлемый для спонсора выпуск. Полезность бюрократа: (3. 22) Где Y – денежный доход бюрократа, P – доход бюрократа «на рабочем месте» (свободное время, всякого рода удобства, уважение и т. д. ). (3. 23) (3. 24) 15
3. 1. 3. Полезность бюрократа, выпуск и дискреционный бюджет бюро § § (B-C) – дискреционный бюджет бюро. Из (3. 22), (3. 23) и (3. 24): (3. 25) § Где: (3. 26) (3. 27) (3. 28) 16
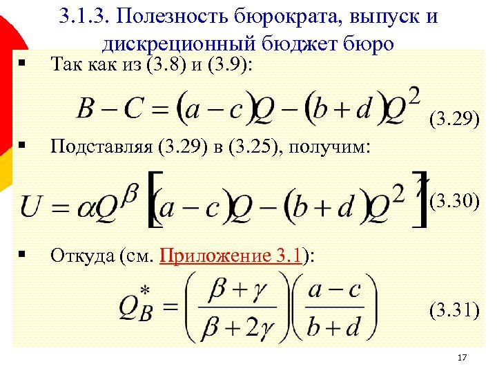
§ 3. 1. 3. Полезность бюрократа, выпуск и дискреционный бюджет бюро Так как из (3. 8) и (3. 9): (3. 29) § Подставляя (3. 29) в (3. 25), получим: (3. 30) § Откуда (см. Приложение 3. 1): (3. 31) 17
3. 1. 3. Полезность бюрократа, выпуск и дискреционный бюджет бюро § При β=0: (3. 32) § При γ=0: (3. 33) 18
3. 1. 4. Бюро, минимизирующее затраты своего труда. § § Бюро, максимизирующее размер своего бюджета выберет объем предложения QZ (бюджет бюро в этом случае будет равен BZ’). Выбор бюро любой точки на кривой безразличия Umin левее точки Z означает, что бюро не стремится увеличить свой бюджет до максимального уровня. Если цель бюро – сократить трудозатраты до минимума, выпуск и издержки будут соответствовать точке S. Если благо, предоставляемое бюро – нормальное, точка S расположена левее точки О, и объем предоставляемого блага будет меньше оптимального для спонсора. 19
3. 1. 4. Бюро, минимизирующее затраты своего труда. P Рисунок 3. 3. B E’ O’ S’ Z’ O E S QS QO Umax Z Umin QZ B Q 20
3. 1. 5. Власть бюро: ослабление предпосылок § Важнейшие предпосылки модели Нисканена: 1. Бюро обладает монопольной властью, то есть непосредственные конкуренты у него отсутствуют. 2. Только бюро обладает достоверной информацией о своей функции издержек. 3. Существующие правила позволяют бюро действовать по принципу «берешь или отказываешься» , предлагая строго определенный объем выпуска в обмен на определенный размер своего бюджета. 21
3. 1. 5. Власть бюро: ослабление предпосылок § § Пусть бюро должно сообщать спонсору цену за единицу предоставляемого блага, а спонсор, на основании этой информации может выбрать оптимальный для себя объем выпуска (масштаб деятельности) бюро: (3. 34) Где Q=f(P). Выбор бюро: (3. 35) Откуда (3. 36) 22
3. 1. 5. Власть бюро: ослабление предпосылок Рисунок 3. 4. P C’H PH P 1 C’L QH Q 1 Q 23
3. 1. 5. Власть бюро: ослабление предпосылок § § § Если предельные издержки выпуска бюро постоянны и равны C’L (см. рис. 3. 4), бюро заявляет спонсору цену P 1, при которой эластичность η=1. Если предельные издержки выпуска бюро постоянны и равны C’H>P 1, бюро, для максимизации своего бюджета, вынуждено сообщить спонсору истинную информацию о своих издержках. Заявляя P>∂C/∂Q, бюро рискует навлечь на себя санкции со стороны спонсора, если обман раскроется. Целевая функция бюро в этом случае выглядит как: (3. 37) Где π(Р) – ожидаемые санкции за обман спонсора, ∂π/∂Р>0. 24
3. 1. 5. Власть бюро: ослабление предпосылок § Откуда: (3. 38) § И: (3. 39) § § Если B≥C(Q), цена, которую бюро предлагает спонсору меньше P 1 – цены, соответствующей единичной эластичности спроса спонсора на продукцию бюро. Если бюрократы не склонны к риску, предлагаемая спонсору цена будет еще ниже. 25
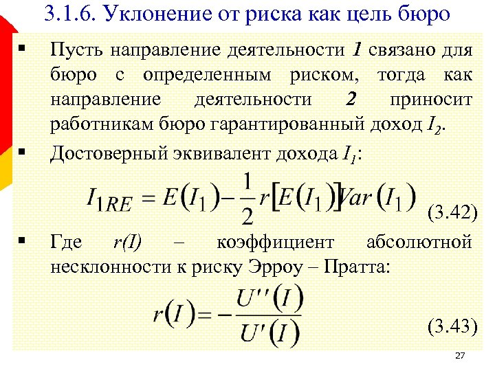
3. 1. 6. Уклонение от риска как цель бюро § Пусть доходы бюро и доходы принципала напрямую зависят от усилий бюро и от направления этих усилий: (3. 40) (3. 41) § Где IB и IS – доходы бюро и спонсора, соответственно; e – интенсивность усилий бюро; e 1 и e 2 – альтернативные направления приложения этих усилий. 26
3. 1. 6. Уклонение от риска как цель бюро § § § Пусть направление деятельности 1 связано для бюро с определенным риском, тогда как направление деятельности 2 приносит работникам бюро гарантированный доход I 2. Достоверный эквивалент дохода I 1: (3. 42) Где r(I) – коэффициент абсолютной несклонности к риску Эрроу – Пратта: (3. 43) 27
3. 1. 6. Уклонение от риска как цель бюро § Доказательство см: Ø Милгром П. , Робертс Дж. (1999), Экономика, организация, менеджмент, в 2 -х т. т. , СПб: «Экономическая школа» , т. 1, гл. 7. § Если выбор направления деятельности зависит от бюро, направление 1 будет выбрано только в случае, когда: (3. 44) 28
3. 1. 6. Уклонение от риска как цель бюро § Администрация американских госпиталей для ветеранов предпочитает расходовать средства не на самые эффективные направления деятельности, а на наиболее простые для оценки (число коек, число пациенто-дней). Ø Lindsay, Cotton M. (1976), ‘A Theory of Government Enterprise’, 84(5) Journal of Political Economy, 10611078. § Федеральная лекарственная служба США отказывает в сертификации новых лекарственных средств чаще, чем это необходимо с точки зрения общественного благосостояния. Ø Peltzman, Sam (1973), ‘An Evaluation of Consumer Protection Legislation: The 1962 Drug Amendments’, 81(5) Journal of Political Economy, 1049 -1091. 29
3. 1. 6. Уклонение от риска как цель бюро § Служба иммиграции и натурализации США расходует неоправданно много средств на предотвращение въезда в США нелегальных иммигрантов и неоправданно мало – на поиск и выдворение тех, кто уже проник в США. Ø Dávila, Alberto, Pagán, José A. , and Grau, Montserrat Viladrich (1999), ‘Immigration Reform, the INS, and the Distribution of Interior and Border Enforcement Resources’, 99(3/4) Public Choice, 327 -345. 30
4. 2. 6. Экономическая эффективность бюрократии § § § Ø Данные 71 эмпирического исследования сравнительной эффективности бюрократических структур. 5 случаев – бòльшая эффективность государственных фирм, по сравнению с частными. 10 случаев – не обнаружено существенных различий в эффективности государственных и частных компаний. 56 случаев – компании, находящиеся в частной собственности эффективнее государственных. См. : Mueller, Dennis C. (2003), Public Choice III, Cambridge: Cambridge University Press, Ch. 16. 31
3. 2. 1. Понятие поиска ренты § Поиск ренты (или рентоориентированное поведение) (rent seeking) – усилия, направленные на изменение действующей системы формальных правил, с целью достижения монопольной власти на какомлибо рынке (либо увеличения индекса монопольной власти) и присвоения соответствующего монопольного дохода. 32
3. 2. 1. Понятие поиска ренты Рисунок 3. 5. P PM R PС L MC Q 33
3. 2. 1. Понятие поиска ренты § Потери общественного благосостояния от инвестиций, направленных на поиск ренты: 1. Расходы (в том числе, неденежные) потенциальных получателей монопольной власти; 2. Усилия и расходы политиков и чиновников, направленные на удовлетворение интересов соискателя ренты или на противодействие ему; 3. Общественные потери от усиления монопольной власти в случае успешного поиска ренты. 34
3. 2. 2. Размывание ренты § § § Пусть совокупные инвестиции n соискателей на поиск ренты составляют , где Ij – инвестиции j-того соискателя. Вероятность успешного поиска ренты для iтого соискателя зависит от доли его инвестиций в совокупных инвестициях на поиск ренты (3. 45) Здесь ∂πi/∂Ii>0. 35
3. 2. 2. Размывание ренты § Если функция отдачи от инвестиций направленных на поиск ренты – это степенная функция (fi(Ii)=Iri), функция ожидаемых доходов «охотника» за рентой выглядит как: (3. 46) § Где 36
3. 2. 2. Размывание ренты § Дифференцируя ожидаемые доходы соискателя по сделанным им инвестициям получим: (3. 47) § Откуда, при симметричном равновесии: (3. 48) § И (3. 49) 37
3. 2. 2. Размывание ренты § § Если r≤ 1, инвестиции в поиск ренты характеризуются убывающей или постоянной отдачей от масштаба. Подставляя I из (3. 49) в (3. 46), получим условие положительной ожидаемой отдачи от инвестиций в поиск ренты (3. 50) § И (3. 51) 38
3. 2. 2. Размывание ренты § § § Так как минимальное число соискателей – 2, 1
3. 2. 2. Размывание ренты § Очевидно: (3. 54) § § § При r<1 полного размывания ренты никогда не произойдет. При r=1 (постоянной отдачи от инвестиций в поиск ренты) 1/2≤n. I/R≤ 1. Если отдача от инвестиций в поиск ренты возрастающая, но 1
3. 2. 2. Размывание ренты Таблица 3. 1* n R/W 2 3 5 10 50 1000 0, 10 98 97 96 96 95 95 95 0, 20 95 94 93 92 91 91 91 0, 50 88 85 83 82 81 81 81 1, 00 76 74 72 70 70 69 69 5, 00 32 34 35 36 36 10, 00 18 21 22 23 24 24 24 * Hillman, Arye L. and Katz, Eliakim (1984), ‘Risk. Averse Rent Seekers and the Social Cost of Monopoly Power’, 94(373) Economic Journal, 104110. 41
3. 2. 3. Картельный поиск ренты § Эффекты картельной охоты за рентой: 1. Формирование картеля увеличивает эффективность усилий, направленных на поиск ренты и увеличивает для его участников вероятность получения ренты. Ø Baik, Kyung Hwan and Shogren, Jason F. (1995), ‘Competitive-Share Group Formation in Rent-Seeking Contests’, 83(1/2) Public Choice, 113 -126. 2. Картельный поиск ренты порождает проблему безбилетника, которая обостряется с увеличением числа членов картеля; Ø Nitzan, Shmuel (1991), ‘Collective Rent Dissipation’, 101(409) Economic Journal, 1522 -1534. 42
3. 2. 4. Поиск ренты и государственное регулирование экономической активности индивидов § Пусть V – число голосов, которое получает депутат; UR – полезность производителей, чьи цены регулируются; UC – полезность потребителей, тогда: (3. 56) § Пусть, также (3. 57) § Где К – некая константа, Р – регулируемая цена. 43
3. 2. 4. Поиск ренты и государственное регулирование экономической активности индивидов § Максимизирующий число голосов избирателей политик установит цену таким образом, чтобы выполнялось следующее условие: (3. 58) § Или (3. 59) 44
3. 2. 4. Поиск ренты и государственное регулирование экономической активности индивидов § Цена будет повышаться до тех пор, пока ∂R/∂P не упадет и/ или ∂V/∂UC не вырастет в достаточной степени, чтобы выполнялось условие (3. 59). § Если ∂V/∂UC>0, цена не достигнет уровня монопольной, так как в этом случае ∂R/∂P=0 (и, соответственно, левая часть равенства (3. 59) равна 0), тогда как правая часть (3. 59) больше 0. 45
3. 2. 5. Защита ренты Рисунок 3. 6. P S’ A E C PС S H B P F G Q’С D QС Q 46
3. 2. 6. Поиск ренты и общественное благосостояние Рисунок 3. 7. x 2 A B C E D U 1 U 2 U 3 B A x 1 47
3. 2. 6. Поиск ренты и общественное благосостояние Таблица 3. 2* Исследование Экономика Годы Потери общественного благосостояния Krueger (1974) Индия 1964 7% ВНП Krueger (1974) Турция 1968 15% ВНП (торговля) Posner (1975) США Разные 3% ВНП (регулирование) годы Cowling and Mueller (1978) США 19631966 13% валового продукта корпораций (частная монополия) Cowling and Mueller (1978) Великобритания 19681969 7% валового продукта корпораций (частная монополия) 48
3. 2. 6. Поиск ренты и общественное благосостояние Таблица 3. 2* Исследование Экономика Годы Потери общественного благосостояния Ross (1984) Кения 1980 38% ВВП (торговля) Mohammad and Whalley (1984) Индия 19801981 25 -40% ВНП Laband Sophocleus (1988) США 1985 50% ВНП Lopez and США Pagoulatos (1994) 1987 12, 5% внутреннего потребления * Источник: Mueller, Dennis C. (2003), Public Choice III, Cambridge: Cambridge University Press, 355. 49
3. 2. 6. Поиск ренты и общественное благосостояние Ø Ø Ø Cowling, Keith and Mueller, Dennis C. (1978), ‘The Social Costs of Monopoly Power’, 88(352) Economic Journal, 727 -748. Krueger, Anne O. (1974), ‘The Political Economy of the Rent-Seeking Society’, 64(3) American Economic Review, 291 -303. Laband, David N. and Sophocleus, John P. (1988), ‘The Social Cost of Rent-Seeking: First Estimates’, 58(3) Public Choice, 269 -275. Lopez, Rigoberto A. and Pagoulatos, Emilio (1994), ‘Rent Seeking and the Welfare Cost of Trade Barriers’, 79(1/2) Public Choice, 149 -160. Mohammad, Sharif and Whalley, John (1984), ‘Rent Seeking in India: Its Costs and Policy Significance’, 37(3) Kyklos, 387 -413. Posner, Richard A. (1975), ‘The Social Costs of Monopoly and Regulation’, 83(4) Journal of Political Economy, 80750
3. 3. 1. Определение коррупции Коррупция: извлечение государственными чиновниками частных доходов из государственной собственности. 51
3. 3. 1. Определение коррупции Рисунок 3. 8. Взяточничество Растрата Конфликт интересов Вымогательство Коррупция Обман Фаворитизм 52
3. 3. 2. Административная коррупция с кражей и без кражи Рисунок 3. 9. P P B MC D MR Q 1 Q 2 Q 53
3. 3. 2. Административная коррупция с кражей и без кражи Рисунок 3. 10. P P+B MC P D MR Q 2 Q 1 Q 54
3. 3. 3. Рынок коррупционных сделок и самовоспроизводство коррупции Рисунок 3. 11. A M B C N 0 L 100% 55
3. 3. 3. Рынок коррупционных сделок и самовоспроизводство коррупции § § Пусть коррупционная инициатива исходит только от взяткодателя. Вероятность того, что взяткодатель встретит коррумпированного чиновника ровно через N попыток: (3. 60) Где y – доля коррумпированных бюрократов. N распределено по геометрическому закону: (3. 61) 56
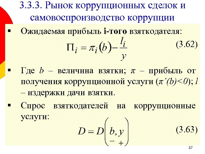
3. 3. 3. Рынок коррупционных сделок и самовоспроизводство коррупции § Ожидаемая прибыль i-того взяткодателя: (3. 62) § Где b – величина взятки; π – прибыль от получения коррупционной услуги (π’(b)<0); l – издержки дачи взятки. Спрос взяткодателей на коррупционные услуги: (3. 63) § 57
3. 3. 3. Рынок коррупционных сделок и самовоспроизводство коррупции § В долгосрочном равновесии: (3. 64) § И: (3. 65) § § Где Db<0, 1 - Dy <>=0. Ожидаемый доход бюрократа в периоде t: (3. 66) 58
3. 3. 3. Рынок коррупционных сделок и самовоспроизводство коррупции § Где w – легальный доход бюрократа, c – издержки предоставления коррупционной услуги; β=1/(1+r) – коэффициент дисконтирования. (3. 67) § Где p – вероятность разоблачения коррупционной сделки; y – вероятность встретить коррумпированного «разоблачителя» ; B – размер «откупа» ; S – тяжесть официального наказания. Пусть S=B=b и выполняется предпосылка стационарности (V(t)=V и U(t)=U для всех t). 59 §
3. 3. 3. Рынок коррупционных сделок и самовоспроизводство коррупции Брать взятку Рисунок 3. 12. Поймают (p) Накажут (1 -y) Не От по ку йм пи аю тс т( я( 1 -p y) ) Чиновник Не бра ть в зят ку 60
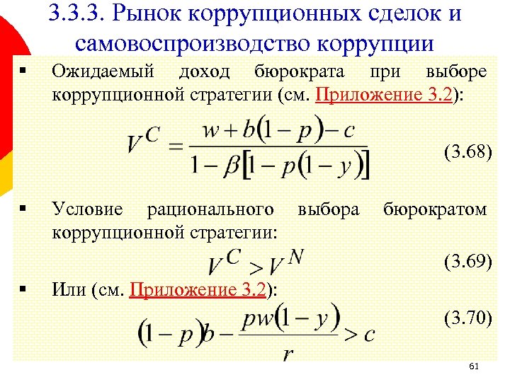
3. 3. 3. Рынок коррупционных сделок и самовоспроизводство коррупции § Ожидаемый доход бюрократа при выборе коррупционной стратегии (см. Приложение 3. 2): (3. 68) § Условие рационального выбора коррупционной стратегии: бюрократом (3. 69) § Или (см. Приложение 3. 2): (3. 70) 61
3. 3. 3. Рынок коррупционных сделок и самовоспроизводство коррупции § Пропорция бюрократов, выбирающих коррупцию: (3. 71) § Условия равновесия: (3. 72) 62
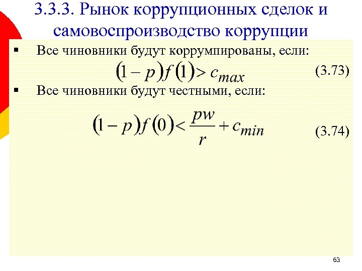
3. 3. 3. Рынок коррупционных сделок и самовоспроизводство коррупции § Все чиновники будут коррумпированы, если: (3. 73) § Все чиновники будут честными, если: (3. 74) 63
3. 3. 3. Рынок коррупционных сделок и самовоспроизводство коррупции y, F Рисунок 3. 13. y F[(1 -p)b 1 -pw(1 -y)/r] F[(1 -p)b-pw(1 -y)/r] 1 F[(1 -p)b 2 -pw(1 -y)/r] 0 yt y 1 yx y 2 yk y 3 yz 1 y 64
3. 3. 3. Рынок коррупционных сделок и самовоспроизводство коррупции Рисунок 3. 14. b H D(b, y 2) b 1 b 2 0 E(y) L D(b, y 1) yt y 1 yx y 2 yk y 3 yz 1 y 65
3. 3. 4. Есть ли польза от коррупции? С точки зрения экономического роста, есть только одна вещь, которая хуже общества с негибкой, излишне централизованной коррумпированной бюрократией – это общество с негибкой, излишне централизованной честной бюрократией. С. П. Хантингтон ┼ Рента достается тому, кто готов больше всех заплатить за нее соблюдаются условия эффективности. ┼ Минимизация общественных издержек ожидания (с учетом различия в альтернативных издержках расходования времени). 66
3. 3. 4. Есть ли польза от коррупции? § § Пусть ek – реальный (эффективный) уровень вымогательства денег из фирмы k: (3. 75) Где hk – номинальный (максимально возможный) уровень вымогательства; s(bk) – зависимость эффективного уровня вымогательства от размера взятки: sb>0, sbb<0. Реальная прибыль фирмы k: (3. 76) Где πk – прибыль компании k при отсутствии вымогательства; 0
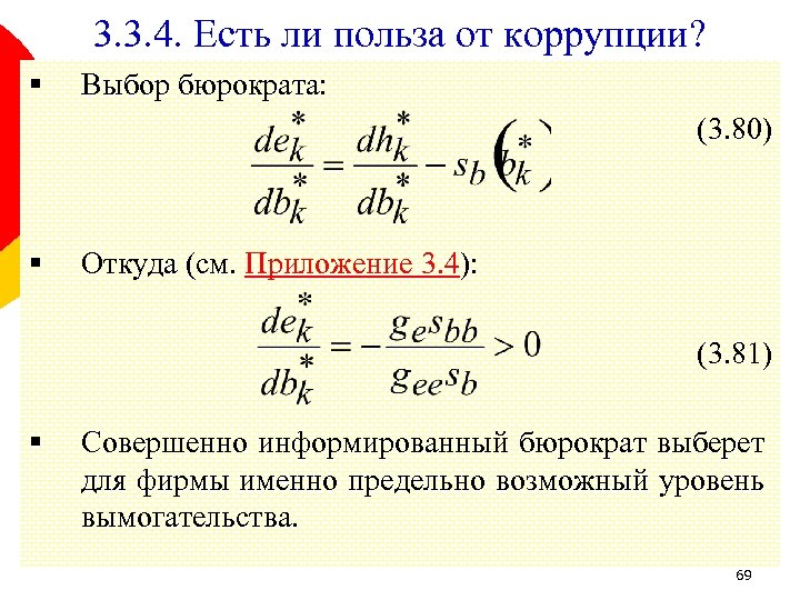
3. 3. 4. Есть ли польза от коррупции? § Условие максимизации прибыли: (3. 77) § Откуда (см. Приложение 3. 3): (3. 78) § § Чем выше номинальный уровень вымогательства, тем больше оптимальный для фирмы размер взятки: (3. 79) Где hkmax – максимально приемлемый фирмой уровень вымогательства; hk* – оптимальный уровень вымогательства для бюрократа. 68
3. 3. 4. Есть ли польза от коррупции? § Выбор бюрократа: (3. 80) § Откуда (см. Приложение 3. 4): (3. 81) § Совершенно информированный бюрократ выберет для фирмы именно предельно возможный уровень вымогательства. 69
3. 3. 4. Есть ли польза от коррупции? § Существует положительная и статистически значимая (5%) взаимосвязь между средним размером взятки с одной стороны и уровнями государственного вмешательства в экономику (regulatory intervention), самоуправства регулирующих органов (regulatory discretion) и средним временем, затрачиваемым на преодоление административных барьеров (time wasted), с другой. § См. : Ø Kaufman, Daniel and Wei, Shang-Jin (1999), ‘Does "Grease Money" Speed up the Wheels of Commerce? ’, World Bank Policy Research Working Paper, WPS 2254. 70
3. 3. 5. Централизованная vs. конкурентная коррупция § § Пусть для того, чтобы заняться какой-либо предпринимательской деятельностью необходимо получить разрешения двух государственных структур. Если обе эти структуры эффективно управляются из единого центра, цена каждого из этих разрешений будет устанавливаться на уровне, максимизирующем совокупную выгоду центрального правительства: (3. 82) 71
3. 3. 5. Централизованная vs. конкурентная коррупция § § § Где x 1 и x 2 – количества продаваемых разрешений двух государственных структур, MR 1 и MR 2 – предельные доходы от продажи первого и второго разрешений, MC 1 – предельные издержки выдачи первого разрешения. Если количества выдаваемых разрешений первого и второго типа связаны между собой положительной зависимостью (dx 1/dx 2>0), то оптимальный предельный доход от продажи первого разрешения будет меньше предельных издержек (MR 1
3. 3. 6. Экономические последствия коррупции Рисунок 3. 15*. 73
3. 3. 6. Экономические последствия коррупции Рисунок 3. 16*. 74
3. 3. 6. Экономические последствия коррупции Рисунок 3. 17*. * Paldam, Martin (2002), ‘The Cross-country Pattern of Corruption: Economics, Culture and the Seesaw Dynamics’, 18(2) European Journal of Political Economy, 215 -240. 75
3. 3. 6. Экономические последствия коррупции § Коррупция… ü Отрицательно влияет на экономический рост1; ü Сокращает приток инвестиций в экономику2; ü Увеличивает долю портфельных и сокращает долю прямых иностранных инвестиций 3; ü Сокращает доходную часть государственного бюджета 4; ü Стимулирует неэффективные государственные инвестиционные проекты5; ü Способствует увеличению неравенства в распределении доходов 6; ü Стимулирует военные расходы7; ü И т. д. 76
3. 3. 6. Экономические последствия коррупции 1. 2. 3. 4. 5. 6. 7. Mauro, Paolo (1995), ‘Corruption and Growth’, 110(3) Quarterly Journal of Economics, 681 -712; Wei, Shang-Jin (2000), ‘How Taxing is Corruption on International Investors? ’, 82(1) Review of Economics & Statistics, 1 -11; Wei, Shang-Jin and Wu, Yi (2001), ‘Negative Alchemy? Corruption, Composition of Capital Flows, and Currency Crises’, NBER Working Paper, 8187; Tanzi, Vito and Davoodi, Hamid (2000), ‘Corruption, Growth, and Public Finances’, IMF Working Paper, 00/182; Tanzi, Vito and Davoodi, Hamid (1997), ‘Corruption, Public Investment, and Growth’, IMF Working Paper, 97/139; Gupta, Sanjeev, Davoodi, Hamid, and Alonso-Terme, Rosa (2002), ‘Does Corruption Affect Income Inequality and Poverty? ’, 3(1) Economics of Governance, 23 -45; Gupta, Sanjeev, de Mello, Luiz, and Sharan, Raju (2001), 77


