Скачать презентацию http nscp 01 physics upenn edu NDMA Figure Скачать презентацию http nscp 01 physics upenn edu NDMA Figure

8b5edca1f533e941c01ffd554d817936.ppt

  • Количество слайдов: 12

http: //nscp 01. physics. upenn. edu/NDMA http: //nscp 01. physics. upenn. edu/NDMA

Figure 1. Small Imaging Center Digital Mammography Unit Acquisition Workstation Dry Laser Film Printer Figure 1. Small Imaging Center Digital Mammography Unit Acquisition Workstation Dry Laser Film Printer Ultrasound Scanner Portal (Win 2000 +Linux) Reporting System Diagnostic Workstation Administrative Workstation (PC/browser) Smart Card Reader NGI

Figure 2: Breast Center in Department with PACS Digital Mammography Unit Acquisition Workstation Dry Figure 2: Breast Center in Department with PACS Digital Mammography Unit Acquisition Workstation Dry Laser Film Printer Ultrasound Scanner Portal (Win 2000 +Linux) Radiology Information System with Mammography Reporting PACS Workflow Manager NGI Mammo. Diagnostic Workstation Administrative Workstation (PC/browser) PACS Workstation Smart Card Reader Administrative Workstation (PC/browser) Smart Card Reader

NDMA is a storage Application Service Provider (ASP), but with: • • • Pooled NDMA is a storage Application Service Provider (ASP), but with: • • • Pooled data Client-to-client transfers BI-RADS® report data CAD Research users Teaching functions

Figure 3. Interfaces to the NDMA Application server DICOM Storage SCP (Local Storage Only) Figure 3. Interfaces to the NDMA Application server DICOM Storage SCP (Local Storage Only) Workflow manager ______________ DICOM Storage SCP (Remote Storage Only) ______________ Image Source (Modality) devices Workstations Query/Retrieve Storage Commitment Query/Retrieve DICOM Storage SCP (Combined Storage) ______________ Workstations Site’s Modality Worklist Server Routing, Prefetch & retrievals initiated by Web user interface Query for schedule to initiate prefetch DICOM Storage SCU ______________ DICOM Modality Worklist SCU ______________ PC Administrative Workstations Query/Retrieve HTTPD (Web) server HTTPSD (Secure Web) server Linux NDMA Gateway (Secure Transport Services) NGI

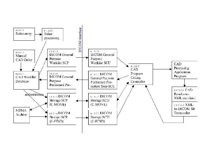
SR in the NDMA • Reports captured from RIS or mammography reporting system • SR in the NDMA • Reports captured from RIS or mammography reporting system • CAD results • Clinical History Extract for CAD • Teaching file

Status and Timeline • Interface functionality defined, now time to get to work • Status and Timeline • Interface functionality defined, now time to get to work • SR solutions needed for – Extracting reports from RIS/Reporting system • UNC Mammography Case Database • Cerner Quad. RIS (Chicago) • IDXrad (Penn) – CAD report generation • Chicago Microcalcification detection • Chicago mass detection • FARgen microcalcification detection – Relevant clinical history for CAD • Test solutions in place by end of 2001

We’re looking for: • • • SR IODs for testing Rendering tools Toolkits XML-DICOM We’re looking for: • • • SR IODs for testing Rendering tools Toolkits XML-DICOM transcoding tools Interoperability testing