e4794ccaab9c079d6f0fc69a29e61986.ppt
- Количество слайдов: 44
HL 7教育訓練課程教材 資料交換入門介紹 教育訓練委員會 Education Technical Committees 秘書長 范士展 編撰 台灣健康資訊交換第七層協定協會 版權所有
講員背景 l l l l l HL 7 Taiwan 第二屆理事 HL 7 Taiwan 第三屆秘書長 HL 7 Taiwan 長期照護技術委員會召集人 HL 7 Taiwan 轉診檢技術委員會副召集人 HL 7 國際認證分析師 - V 2. 5 HL 7 Taiwan 教育訓練講師 東元電機智慧系統事業部 顧問 東海大學、亞洲大學 兼任講師 東海大學 業 程與經營資訊研究所 博士生
講授大綱 資訊交換緣起 l 資料交換架構 l HL 7總會介紹 l
資訊交換緣起 台灣健康資訊交換第七層協定協會 版權所有
位元世界 1/2 l l 一個位元 (bit)可以代表一個事實的兩個狀態,例如,電燈的 “ 開 ”或 “關 ”、性別的”男 ”或 ”女 ”(只有這樣子嗎?)。 兩個位元可四種狀態,有下列組合: 00、 10、 01、 11。方向, 00代 表往前、01代表往後, 10代表往右, 11代表往左。
位元世界 2/2 l l l n個字元就具備有 2 n個狀態。 N=8時,稱之為位元組 (Byte)。共 256個狀態。 這 0~255個數字分別給予指定的文數字或符號,稱 之為 ASCII碼。American Standard Code for Information Interchange,美國訊息交換標準代碼。 Char Dec Oct Hex ! 33 0041 0 x 21 + 43 0053 0 x 2 b 0 48 0060 0 x 30 1 49 0061 0 x 31 A 65 0101 0 x 41 B 66 0102 0 x 42 a 97 0141 0 x 61 b 98 0142 0 x 62 交換標準始焉!!
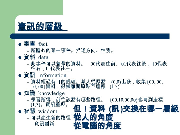
資訊的層級 l 事實 fact – – l l 所關心的某一事件。描述方向、性別。 此事件可以攜帶的資料。 00代表往前、 01代表往後, 10代表 往右,11代表往左。 資料 data 資訊 information – l 知識 knowledge – l 資料經過有目的處理。某人從原點 (0, 0)出發,收集 {00, 10, 00}資料,得知離開原點至座標 (1, 3) 學習所得,前往該點有哪些路徑。 {00, 10, 00}也可到座標 (1, 3)。資訊重現。 智慧 wisdom – 可以產生新的路徑 資訊創新 但!資料 (訊 )交換在哪一層級 從人的角度 從電腦的角度
Data – medical datum 120 80 120/80 130/90 120/80 mm. Hg Blood-pressure (Systolic/Diastolic) But, it’s hard to be recognized by computer So, We need Context and Content
資訊涵義 l 句法方面 (Syntactic Aspect) – l 語意方面 – l 描述語法、儲存或訊息傳輸的文法或語法有關。 (Semantic Aspect) 資訊所呈現的意義 實用方面 (Pragmatic Aspect) – 意圖或將被達成的目標 台灣大勝日本 V. S. 台灣大敗日本 但!電腦傳遞的資訊是?
資訊系統抽象過程 需求 問題 真實世界觀點 Logical Model 真實 世界 電腦 世界 需求書 規格書 程式碼 抽象觀念 實做觀念 使用 操作 電腦世界觀點 Physical Model
相同資料、不同思考 資料來源: Niilo Saranummi , PICNIC ARCHITECTURE
相同語意、不同見解 Requirement: Create a means to transport a single individual from home to place of work. Management Interpretation IT Interpretation User Interpretation 考架構 息參 個訊 需要一 我們 資料來源: Bentley Dittman, SYSTEMS ANALYSIS AND DESIGN METHODS, 5 th Edition
Example Transaction 真實世界 住院病人 范士展 男性 生於 10/31/1965 於 8/5/2000 12: 30 PM 住進了WARD NO 8 B HL 7 國際認證分析師 HL 7 訊息參考結構 MSH|^~&|REGAMT|MCM|NURCAR||200005081232||ADT^A 01|00001|P|2. 3<CR> EVN|A 01|200005081230||01||200005081230<CR> 電腦世界 PID|||191919^^^GENHOSP|253763|范^士展||19651031|M|||407^台中港路^ ISHPEMING^台中市^49849^””^||(900)4855344||S|C|10199925<CR> PV 1||I|8 B^06^01^某醫院||||0200^JONES, GEORGE|0148^ADDISON, JAMES||8 B ||||0148^ANDERSON, CARL|||<CR>
資料交換架構 台灣健康資訊交換第七層協定協會 版權所有
The purpose… INTEROPERABILITY
INTEROPERABILITY The ability of two or more systems or components to exchange information and to use the information that has been exchanged. ” Functional interoperability Semantic interoperability [IEEE Standard Computer Dictionary: A Compilation of IEEE Standard Computer Glossaries, IEEE, 1990]
Healthcare Today
Materials Management Clinical System X 12 N HL 7 X 12 N / HL 7 (Non-US only) Retail Pharmacy Orders & Reimbursement NCPDP Waveforms Billing, claims reimbursement HL 7 Healthcare Information System HL 7 Immunization Database HL 7, X 12 N Images, pictures Agency Reporting DICOM HL 7 IEEE MIB, ASTM Bedside Instruments Adverse Events Reporting HL 7, X 12 N Provider Repository
系統整合、資訊交換模式 EAI 以往軟體整合方式 連結方式 點對點 以資訊中心點 (Information Hub) 作串 連 連結界面數 N(N-1) / 2 N 連結介面程式 侵入式 (Invasive) 程式撰 寫 l 非侵入式 (Non-Invasive) 程式撰寫 l 對世界知名系統開發了現成的連 結器 (Adaptor) 整合層面 資料層、連結層、流程層 因應未來變動 低 高 適合對象 l 內部系統數少、對即時 性需求不高 l 內部系統數多、對即時性需求高 資料來源: 資訊與電腦 2001. 12
點對點的架構 l 連結點增加到某一層度時, Session的量、交 換實作點會大增. . .
介面引擎架構 l 以 Interface Engine為中心,可減少 Session的量, 並且增加穩定度及延展性
HL 7總會介紹 http: //www. hl 7. org/ 台灣健康資訊交換第七層協定協會 版權所有
What’s HL 7 l l Health Level Seven is one of several American National Standards Institute (ANSI) -accredited Standards Developing Organizations (SDOs) operating in the healthcare arena. Members of Health Level Seven are known collectively as the Working Group, which is organized into technical committees and special interest groups. – – The technical committees are directly responsible for the content of the Standards. Special interest groups serve as a test bed for exploring new areas that may need coverage in HL 7’s published standards. More information
TC
SIG
HL 7's Mission l l HL 7 is an international community of healthcare subject matter experts and information scientists collaborating to create standards for the exchange, create standards exchange management and integration of electronic management integration electronic healthcare information. HL 7 promotes the use of such standards within and among healthcare organizations to increase the effectiveness and efficiency of healthcare delivery for the benefit of all.
What Does the Name HL 7 Mean l l l "Level Seven" refers to the highest level of the International Organization for Standardization (ISO) communications ISO model for Open Systems Interconnection (OSI) - the OSI application level. The application level addresses definition of the data to be definition exchanged, the timing of the interchange, and the communication of certain errors to the application. The seventh level supports such functions as security supports checks, participant identification, availability checks, exchange mechanism negotiations and, most importantly, data exchange structuring.
HL 7 (Health Level Seven) Function Communication 7 6 5 4 3 2 1 Application Presentation Session Transport Network Data Link Physical ISO-OSI Communication Architecture Model
Meetings – When? l Plenary – – – l Working Group – – – l l l 1 per year Fall (Northern Hemisphere) What is it 2 per year Winter & Spring (Northern Hemisphere) What are they International Meetings - IHIC Educational Meetings Off Schedule Meetings
Meeting - What l l l Tutorials Committee Meetings Administrative Meetings – – – – Technical Steering Committee Board of Directors Education Committee Publications Committee Process Improvement Committee Electronic Services Committee Marketing Committee Ribbons: Board Staff Committee Chair Benefactor Mentor International Student Supporter Guest Facilitator Speakers Press 10 yr. Organization Member 10 yr. Benefactor Member
2007 HL 7 Publishing Calendar
Ballots l l The end product of a ballot process is a document. The document could stand on its own. However, most balloted documents are a part of a published Standards Document (e. g. , HL 7 2. 6, HL 7 3. 0, etc. )
Ballots l Documents can be: – – Reference:Content is harmonized during HL 7 meetings or Reference approved by the HL 7 Board. It is not subject to ballot acceptance. Informative:Content is balloted by the general membership. Informative However, it is not considered to be a structural part of the Standard but only supporting information. Normative:Content is balloted by the general membership and is Normative considered a structural component of the HL 7 Standard. Negative ballots must be resolved. Draft Standards for Trial Use (DSTU):Content is balloted by Use the general membership as the draft of a future standard which will, following a pre-specified period of evaluation and comment (usually 2 years), be expeditiously incorporated into normative standard.
Other Resources • HL 7 Standards: HL 7各項標準書清單 • Plenary Meeting Materials:每年會員大會之 簡報下載區 • HIMSS Presentations: HL 7人員參加 HIMSS之 簡報 • HER Technical Committee‘s Home Page: HER 官方首頁 • Opt-in Document Center:文件下載區 • List Services Welcome Center: TC/SIG的文件 自動通知伺服器
HL 7 Standards
Plenary Meeting Materials
HIMSS Presentations
HER Homepage
Opt-in Document Center
List Services Welcome Center
感謝聆聽 HL 7教育訓練課程教材 ─入門介紹 下一場:訊息結構與規則說 明 台灣健康資訊交換第七層協定協會 版權所有
e4794ccaab9c079d6f0fc69a29e61986.ppt