Скачать презентацию Группы предельных состояний n Различают две группы предельных Скачать презентацию Группы предельных состояний n Различают две группы предельных

Lektsia_7_AD.ppt

  • Количество слайдов: 6

Группы предельных состояний n Различают две группы предельных состояний: n первая - по несущей Группы предельных состояний n Различают две группы предельных состояний: n первая - по несущей способности или непригодности к эксплуатации; n вторая - по непригодности к нормальной эксплуатации.

Предельные неравенства, используемые при расчете по первой и второй группам предельных состояний Для любого Предельные неравенства, используемые при расчете по первой и второй группам предельных состояний Для любого элемента конструкции любое из первой группы предельное состояние не возникает, если наибольшее возможное усилие в элементе Sмах не будет превосходить наименьшее значение его несущей способности R мин: Smax ≤ Rmin (7. 1) Расчеты по второй группе предельных состояний производятся с использованием следующего предельного неравенства: Δ ≤ Δпр (7. 2) где Δ расчетное, а Δпр предельное значение деформации

Понятие о коэффициенте поперечной установки Установив n грузов величиной Р в невыгодное положение на Понятие о коэффициенте поперечной установки Установив n грузов величиной Р в невыгодное положение на линии влияния нагрузки на рассматриваемый несущий элемент можно получить нагрузку D на него следующим образом: (7. 3) гдe Yi- ординаты линии влияния нагрузки на рассматриваемый элемент. Рис. 7. 1. Линия влияния левой опорной реакции

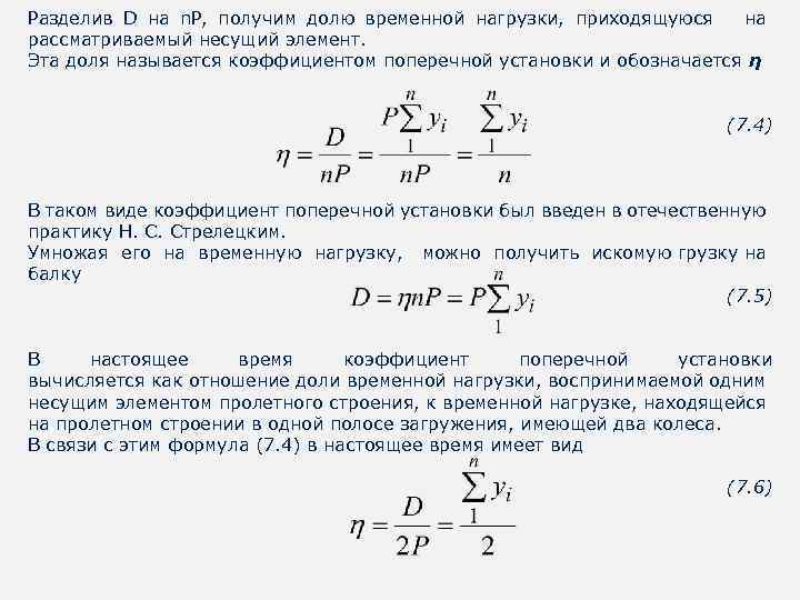
Разделив D на n. Р, получим долю временной нагрузки, приходящуюся на рассматриваемый несущий элемент. Разделив D на n. Р, получим долю временной нагрузки, приходящуюся на рассматриваемый несущий элемент. Эта доля называется коэффициентом поперечной установки и обозначается η (7. 4) В таком виде коэффициент поперечной установки был введен в отечественную практику Н. С. Стрелецким. Умножая его на временную нагрузку, можно получить искомую грузку на балку (7. 5) В настоящее время коэффициент поперечной установки вычисляется как отношение доли временной нагрузки, воспринимаемой одним несущим элементом пролетного строения, к временной нагрузке, находящейся на пролетном строении в одной полосе загружения, имеющей два колеса. В связи с этим формула (7. 4) в настоящее время имеет вид (7. 6)

Для вычисления коэффициента поперечной установки необходимо иметь линию влияния нагрузки на рассматриваемый несущий элемент Для вычисления коэффициента поперечной установки необходимо иметь линию влияния нагрузки на рассматриваемый несущий элемент (рис. 7. 2). Линии влияния нагрузки на рассматриваемый элемент существенно зависят от конструктивной формы пролетного строения и жесткости его системы поперечных связей и строятся различными способами. В случае шарнирного объединения несущих элементов линия влияния строится описанным выше способом по правилу рычага. Метод рычага используется также при двух несущих элементах в поперечном сечении пролетного строения независимо от жесткости связей.

Рис. 7. 2. Схема загружения линии влияния при вычислении коэффициента поперечной установки Рис. 7. 2. Схема загружения линии влияния при вычислении коэффициента поперечной установки