Копия Лекц. биотехнолог..ppt
- Количество слайдов: 57
ГОУВПО Марийский государственный университет Аграрно технологический институт Кафедра. ТХППР Биологические технологии утилизации отходов сельскохозяйственного производства и пищеперерабатывающей промышленности Автор: Смоленцев Вадим Борисович, кандидат с. х. наук, доцент, (Лекция по курсу «Основы биотехнологии переработки сельскохозяйственной продукции» , «Безопасность пищевого сырья и продуктов питания» по специальности 110305. 65 – «Технология производства и переработки сельскохозяйственной продукции» ) г. Йошкар – Ола, 2009
Рассматриваемые на лекции вопросы 1. Состояние проблемы, основные понятия, термины и определения. 2. Нормативно – правовая база утилизации отходов в РФ. 3. Виды отходов сельскохозяйственного производства и пищеперерабатывающих производств, их объемы и качественный состав. 3. 1. Отходы растениеводства. 3. 2. Отходы животноводства. 3. 3. Отходы пищеперерабатывающих производств. 4. Основные теоретические положения утилизации, классификационная характеристика наиболее распространенных технологий по реутилизации. 4. 1. Основы микробиологической трансформации природных органических субстратов. 4. 2. Биоконверсия целлолигниновых и крахмалосодержащих отходов. 5. Биоконверсия органических отходов, получение целевых продуктов и их применение. 5. 1. Утилизация навоза, птичьего помета – основные процессы утилизации. 5. 2. Традиционное компостирование и биокомпостирование. 5. 3. Переработка твердых и жидких стоков отходов микроорганизмами. 5. 4. Очистка сточных вод микроскопическими водорослями. 5. 5. Выращивание личинок синантропных мух (опарышей). 5. 6. Вермикомпостирование. 5. 7. Конверсия отходов метанообразующими микроорганизмами. 5. 8. Биотехнологии ХХI века – экологические и экономические аспекты. 6. Презентация вермитехнологии с аннимационным сопровождением.
Основная и дополнительная литература, рекомендуемая по теме лекции. Теоретическая : 1. Бобович Б. Б. Переработка промышленных отходов: Учебник для вузов. М. : СП Интернет Инжиниринг, 1999. – 445 с. 2. Лер Р. Переработка и использование сельскохозяйственных отходов (пер. с анг. В. В. Новикова) – М. : «Колос» . – 411 с. 3. Манаков М. Н. , Победимский Д. Г. Теоретические основы технологии микробиологических производств. М. : Агропромиздат. 1990 – 272. 4. Матвеев В. Е. Научные основы микробиологической технологии. М. : Агропромиздат, 1985. – 224 с. 5. Реймерс Н. Ф. Экология (теория, законы, правила, принципы, гипотезы). М. : «Россия молодая» 1994. -367 с. 6. Форстер К. Ф. , Дж. Вайзер Д. А. Экологическая биотехнология; Пер. с анг. – Л. : Химия, 1990. -384. Практическая по отдельным технологиям: 1. Вермикультура: Производство и использование / Под ред. И. А. Мельника. Киев, 1994. - 278 с. 2. Дубровский В. С. , Виестур У. Э. Метановое сбраживание сельскохозяйственных отходов. – Рига : Зинатне, 1988. – 204 с. 3. Лысенко В. П. Переработка отходов птицеводства. Сергие Посад, 1998. – 152 с. 4. Романов Е. М. , Нуреева Т. ВУ. , Мухортов Д. И. Производство и применение нетрадиционных органических удобрений в лесных питомниках. / Учебное пособие. Йошкар – Ола, 2001. – 156 с. 5. Сидоренко О. Д. , Черданцев Е. В. Биологические технологии утилизации отходов животноводства. М. : Изд. МСХА, 2001. - 75 с.
Состояние проблемы утилизации органических отходов Парадоксы современного состояния производства органических удобрений l l l Старые технологии утилизации устарели, стали убыточными, так как возросла стоимость энергоносителей, возрастают экологические требования. Использование органической массы отходов, навоза только для удобрений не можект считаться универсальным и эффективным. Основными современными требованиями к технологиям ХХI века сохранение их биологической активности и максимальное содержание соединений азота, фосфора, биологически активных соединений. Возникновение органических отходов для производства удобрений в России в год : животноводство - КРС- 344, 1 млн. т; -свиноводство-30, 5 млн. т; -птицеводство 14, 5 млн. т; отходы деревообработки- 450 млн. т; отходы перерабатывающих производств-280 млн. тонн (Архипченко, 2000, Еськов, 2004). Потери органического вещества пахотных земель Нечерноземной зоны – 0, 5 -0, 7 т/га (Сидоренко, Черданцев, 2001, Еськов, 2004). В Республике Марий Эл: ежедневно свинокомплекс «Звениговский» - сливает около 1500 тонн стоков, а одна из пяти птицефабрик «Волжская» - 85 тонн жидкого помета. За год, накапливается 7300 - 8760 т. отходов пивной дробины на ООО «Пивоваренная компания «Наше пиво» , а в ФГУП «Фокинский ЛВЗ» - 457500 декалитров барды При этом отмечаем крайне неравномерный выход навоза по территории республики. Огромное количество отходов деревообработки, проблема реутилизации которых решена в среднем на 15 -20 %. Средняя стоимость комплексных минеральных удобрений -12500 -16000 руб. / т, а себестоимость производства органических удобрений на месте – около 300 руб. /т. Из-за снижения поголовья скота в ряде районов ощущается дефицит навоза, при наличии иных органических отходов. Неудовлетворительное качество органических удобрений из-за отсутствие технологии их приготовления и внесения. Большое количество пустующих животноводческих помещений, типовых сооружений по заготовке сенажа, силоса. И в то же время !!! Имеем в наличие отработанных технологий реутилизации органических отходов, позволяющих вырабатывать из отходов высокоэффективные удобрительные средства.
Основные понятия, термины, определения • • • Разумное управление природными ресурсами занимает центральное место в глобальной проблеме устойчивого развития общества и является трансконтинентальной проблемой. Мировым сообществом ХХI века назван веком БИОЕХНОЛОГИИ. БИОТЕХНОЛОГИЯ – пограничная между биологией и техникой научная дисциплина и сфера практики, изучающая пути и методы изменения окружающей человека природной среды в соответствии с его потребностями. БИОТЕХНОЛОГИЯ – совокупность методов и приемов получения полезных для человека продуктов с помощью биологических агентов. В этом направлении значительное место уделяется БИОКОНВЕРСИИ отходов – превращение отходов к вторичному (повторному ) использованию. Современая биотехнология предусматривает любые превращения субстрата отходов в продукт и обратно. ОТХОДЫ – это объект или вещество, от которого владелец избавляется или имеет намерение или обязательство избавится. ОРГАНИЧЕСКИЕ ОТХОДЫ – навоз (помет) сельскохозяйственных животных и птицы, отходы мясокомбинатов, рыбного производства, сахарного производства, бродильных производств (пивная дробина, послеспиртовая барда), сахарного , крахмало - паточного производства, переработки овощей и фруктов, осадка сточных вод (ОСВ), бытовые и кухонные отходы, а также солома, торф, опилки, картон, бумага , поддающиеся микробиологической деградации органического вещества и его трансформацию и синтез в новые органические субстанции. В современной трактовке ОРГАНИЧЕСКИЕ ОТХОДЫ – это не отходы, а энергонесущие субстанции, которые можно повторно и целенаправленно использовать в земледелии, животноводстве, цветоводстве и других отраслях. Прежде всего это ВОЗОБНОВЛЯЕМЫЕ источники материи (БИОМАССА) и ЭНЕРГИЯ – получение биогаза. В 70 -90–е годы прошлого века это направление интенсивно развивалось в рамках всесоюзных и региональных программ: - «Трансформации продуктов фотосинтеза» ; «Биоконверсия» ; - «Вермитехнология» ; - «Биоконверсия биомассы –метановым сбраживанием» - получение биогаза.
Выделяют следующие основные биологические технологии при утилизации отходов: - Традиционное компостирование и биокомпостирование. - Переработка твердых и жидких стоков отходов микроорганизмами. - Очистка сточных вод микроскопическими водорослями. - Выращивание личинок синантропных мух (опарышей). - Вермикомпостирование. -Конверсия отходов метанообразующими микроорганизмами – получение биогаза. • КОМПОСТИРОВАНИЕ – процесс разложения органических отходов сельского и коммунального хозяйств, в результате которого образуется однородная масса темного цвета, используемая как удобрение. БИОКОМПОСТИРОВАНИЕ – процесс компостирования с использованием микробиологических ускорителей (регуляторов ) компостирования ( «заквасок» ). • ВЕРМИТЕХНОЛОГИЯ – система организационно – технологических мероприятий по культивированию дождевых компостных червей на различных субстратах в конкретных экологических условиях, обработке и применению копролита и биомассы червей в сельском хозяйстве. • КОПРОЛИТ ( от греч. Kopros –помет, кал + lithos камень) – масса экскрементов, образующихся в кишечнике дождевых червей за счет склеивания органических и минеральных частичек и обогащенная бактериальной микрофлорой. • (синоним копролита) БИОГУМУС – удобрение, получаемое в результате переработки компостными червями и сопутствующими гереотрофными организмами органических веществ. • КУЛЬТУРА МИКРООРГАНИЗМОВ – совокупность жизнеспособных микроорганизмов обычно одного вида (чистая культура) или поливидовая, используемых для управления технологическими процессами. • МИКРОБИОЛОГИЧЕСКАЯ ТРАНСФОРМАЦИЯ –использование ферментативной активности микроорганизмов для превращения экзогенных веществ и химических компонентов субстрата в процессе чего происходит расщепление и изменение молекулярной структуры субстрата, синтез «новых» метаболитов
Сырьевая база Навоз Опил То, что подлежит реутилизации Торф Отходы
Продукция, производимая из отходов методами биотехнологии (Корпорация «Грин ПИКъ» )
Пути решения проблем l l l Внедрение инновационных технологий реутилизации органических отходов в эффективные удобрительные средства. Такой современной технологией мировым сообществом в ХХI веке определена – биотехнология. Целесообразность освоения биотехнологии определятся факторами: - экономическими; -экологическими; -социальными.
Нормативно - правовая база утилизации органических отходов Норма экологического регулирования ВТО вытекает из концепции «Устойчивого развития» , при котором вступают в силу Конвенции и Директивы регулирующие управление отходами. В частности: Директива 91/676 предусматривает: - регулирование сроков внесения и заделки навоза (вывоз жидкого навоза на поля для хранения в зимний период запрещен); - определены регламенты по минимальной емкости навозохранилища, требования к хранилищам и способам внесения навоза(помета); - внесение навоза только под культуру, а не на оголенную почву и т. д. (ещё порядка 10 регламентов). Закон РФ «Об охране окружающей среды» 10. 01. 2002 г. № 7 –ФЗ (Ст. 16 – негативное воздействие на окружающую среду является платным , при этом природопользователь платит дважды: – за размещение отходов; - за сбор и вывоз отходов). Постановление Правительства РФ «О правилах разработки и утверждения нормативов образования отходов и лимитов на их размещение» – в частности расчеты по утилизации барды, пивной дробины по этому постановлению , показывают, что утилизация 1 куб. м стоит 100 рублей. Правила - (Технический регламент - разрабатывается) «Об экологической безопасности» , в части навоза (помета) «О требованиях к безопасности удобрений , процессов их производства, хранения, перевозки, реализации и утилизации» .
Продолжение слайда 1. Санитарно-гигиенические параметры условий труда должны соответствовать требованиям ГОСТ 12. 1. 005 -88 «Общие санитарно-гигиенические требования к воздуху рабочей зоны» , СП l 1. 2. 1170 -02 «Гигиенические требования к безопасности агрохимикатов» и Сан. Пи. Н 1. 2. 1330 -03 «Гигиенические требования к производству пестицидов и агрохимикатов» . l 2. Производственное оборудование технологического процесса должно соответствовать требованиям ГОСТ 12. 2. 003 -91 «Система стандартов безопасности труда. Оборудование производственное. Общие требования безопасности» и СП 2. 2. 2. 1327 -03 «Гигиена труда. Технологические процессы, материалы и оборудование, рабочий инструмент, гигиенические требования к организации технологических процессов, производственному оборудованию и рабочему инструменту» . l 3. Все работы, связанные с погрузкой, разгрузкой и фасовкой сухих продуктов, в соответствии с требованиями Сан. Пи. Н 1. 2. 1077 -01 «Гигиенические требования к хранению, применению и транспортированию пестицидов и агрохимикатов» должны проходить в помещениях с приточно-вытяжной вентиляцией. Вентиляционная система помещений должна обеспечивать тепло-влажностные параметры в пределах нормативных требований для данного производства. Контроль над содержанием вредных веществ в воздухе рабочей зоны должен проводиться в соответствии с ГОСТ 12. 1. 005 -88. l 4. При работе с биогумусом следует соблюдать правила личной гигиены, работать в спецодежде, в перчатках (хлопчатобумажные, резиновые). Все работы по производству и расфасовке биогумуса выполняют в специальной одежде, с использованием респиратора согласно «Типовым отраслевым нормам бесплатной выдачи спецодежды, спецобуви и предохранительных приспособлений» . Средства защиты должны соответствовать требованиям ГОСТ 12. 4. 011 -89 «ССБТ. Средства защиты работающих. Общие требования и классификация» . l 5. Лица, занятые в производстве биогумуса, должны соблюдать правила личной гигиены и в обязательном порядке проходить периодические медицинские осмотры в соответствии с Приказом Минздрава России № 83 от 16. 08. 04 и ГОСТ 12. 1. 007 -76 «Вредные вещества. Классификация и общие требования безопасности» . l 6. Во всех производственных помещениях и на рабочих местах должна быть аптечка первой доврачебной помощи. l 7. При хранении и транспортировке биогумуса следует соблюдать все требования и меры предосторожности согласно Сан. Пи. Н 1. 2. 1077 -01 «Гигиенические требования к хранению, применению и транспортировке пестицидов и агрохимикатов» и Санитарным правилам 1. 2. 1170 -02 «Гигиенические требования к безопасности агрохимикатов» l
Принципиальная схема биоконверсии целлолигнина (ЦЛ) и крахмалосодержащих природных материалов (отходов) (ПММ – протеин микробной массы) Пирогенетич еские процессы(газ ификация, термолиз, гидрогенолиз ЦЛ сырья Кислотный гидролиз и другие химические методы Предобработка (температурная, химическая, механическая и др. Ферментатив ный гидролиз Моносахариды и др. продукты Предобработка в том числе ферментативная Прямое культивирование Моносахариды Дрожжевание Анаэробное Аэробное Глубинное Топливо Активирован ный уголь Продукты для химического синтеза Этанол Сахара ПММ Сырье для химической промышленн ости Этанол Сахара ПММ Удобрение Биогаз Этанол Водород Органическ ие кислоты ПММ Твердофазное ПММ Обогащенный корм
Количество (выход) отходов растениеводства после уборки урожая Сельскохозяйственная культура Количество отходов, т/га Отбракованные плоды, ботва, листья, клубни, корнеплоды До 70 Соя До 4 Рис, пшеница, другие злаковые До 8, 5 Семенные травы До 13, 1 Сахарный тростник До 99 Хлопок До 3, 7 Овощные культуры До 9, 9
Нормируемый отход при переработке овощной продукции, % Моркови От 15% до 20% Свекле От 20% до 35% Картофелю От 4% до 40% Капусте От 3% до 5% Луку От 15% до 25% В среднем за год консервной промышленностью перерабатывается до 4 млн. тонн плодов и овощей, при этом отходы составляют 700 -800 тыс. тонн. По ряду вырабатываемых продуктов отход превышает 40%. По переработке томатов, которые занимают 1/3 часть всех вырабатываемых плодоовощных консервов, получают до 12 -15% отходов. При выработке морковного сока отходов образуется до 40%, в производстве зеленого горошка из мозговых сортов – 60%. При переработке яблок в соки, пюре количество отходов составляет 23 -38%. Отходы при хранении и переработке овощной продукции, картофеля в среднем достигают - 30 %. В частности по АО “Тепличный” Республики Марий Эл, только плановый отход по отдельным овощным культурам цеха переработки составляет 4 -40 %. Отходы тепличного и грибного производства – 18 – 46 % от произведенного товарного продукта.
Выход в сутки экскрементов у животных и птицы Показатель Количество, кг/ сут. Влажность, % Сухое вещество, кг Хряки Свиномат ки КРС 9, 2 10, 8 19, 0 – 54, 3 89, 4 99, 0 78, 6 0, 8 – 0, 7 0, 8 – 0, 9 3, 76 – 4, 4 ПТИЦА, г / сут. Куры яичного направления Родительское стадо Мясные куры 170 -200 160 276 - 300 Индейки 450 Утки 420 Гуси 584
Количество отходов при переработки основного сырья Сырье Яблоки Вид переработки Протирка 15 Удаление плодоножек и косточек 22 Протирка 16 Прессование 20 Протирка 15 8 Удаление чашелистиков и подготовка к замораживанию 16 Удаление плодоножек 12 Крыжовник Прессование 23 Оттирка волосков 10 Черника Прессование 18 Томаты Протирка 10 Слива венгерка Удаление косточек 16 Протирка 26 Земляника 20 7 Удаление плодоножек и косточек Черещня 28 23 Смородина Прессование Протирка 35 Удаление плодоножек Вишня Абрикосы 6 Удаление кожицы и семян 27 21 Протирка 37 Прессование Груши Удаление кожицы и семян Персики Удаление чашелистиков Среднее количество отходов, %
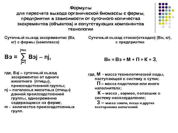
Формулы для пересчета выхода органической биомассы с фермы, предприятия в зависимости от суточного количества экскрементов (объектов) и сопутствующих компонентов технологии Суточный выход экскрементов (Вэ, кг) с фермы (комплекса) Суточный выход стоков(отходов) (Вн, кг), с предприятия j=m Вэ = ∑ Вэj – nj, j=1 где, Вэj – суточный выход экскрементов от одного животного (птицы), производственной группы; nj – поголовье животных (птицы) данной производственной группы, одновременно содержащихся на ферме; m - количество производственных групп. Вн = Вэ + М + П + К + З , где, М - масса технологической воды, поступающей в систему в сутки; П – масса подстилки или иного наполнителя; К – масса , кормов, попавших в систему навозоудаления; З – масса земли, песка и других посторонних включений.
Органика Черви Растения Питательные элементы Копролиты Микроорганизмы Общая схема рециклинга органического вещества
Переработка твердых и жидких отходов микроорганизмами ЭМ –технология. Ø Ведущая роль в процессе переработки органических отходов принадлежит микроорганизмам, при этом в зависимости от вида и качества отходов в процессе участвует доминирующая группа бактерий, которые и определяют выбор технологии Ø Ø Ø . Утилизацию ведут по следующим направлениям: - культивирование м/о на предварительно обработанном навозе (обработка кислотами, щелочами, термообработка и т. д. ); - культивирование на жидкой фракции навоза после разделения в отстойниках, цистернах; - выращивание мицеальных грибов на плотной фракции навоза; - культивирование м/о на сточных водах без предварительной обработки. Для ферментации навоза используют: - мицелиальные грибы родов Asperqillces, Mucor, Trichoderma, Rhizopus и др. ; - на жидких фракциях выращивают термофильные бактерии Laktobacillus, Streptobacterium, и мезофильные Streptococcus, Azotobacterium, Pseudomonas. На сточных водах выращивают также дрожжи родов Pichia, Hansenula, Candida для получения кормового белка. Всего используют порядка 36 видов микробиологических объектов и на их основе используют множество штаммов как чистых культур, так и поликультур. Наиболее распространенные ЭМ –препараты: «Кюссей» – Япония; SEF –A, «Агростар» - Бельгия; «Микрозим-Вэст трит» США; отечественные препараты : «Байкал ЭМ-1 и др. » (Иркутск); «Диэм 1» ; «Тамир» (Пермь); УК – 1(Казань) и др.
Биохимические механизмы микробиологической трансформации органических субстратов в регулируемом режиме Исключительность мира м/о состоит в том, что несмотря на малые размеры, их клетки обладают огромной поверхностью по сравнению с объемом и весом. 1 кг биомассы кишечной палочки содержат бактерии с общей площадью 5000 кв. м. Активность м/о уникальна ! Так Аспергиллус выделяет за 24 часа 682 куб. см углекислого газа, а почки сирени всего 35 куб. см. Микробная клетка это биологическая машина для биотрансформации органических соединений самого широкого спектра действия. Сфера возможного использования ферментативной активности м/о для превращения экзогенных веществ практически беспредельна. Выделяют следующие биохимические механизмы: 1. В превращениях субстратов одна реакция следует за другой в строжайшей последовательности, так как продукты реакции предыдущей стадии процесса, как правило, являются субстратом для последующей (связано со специфичностью ферментов ). 2. Химическая активность м/о зависит от условий их культивирования (состав субстрата, метод его подачи, р. Н, температуры, аэрации, состава газов, перемешивания, окислительно-восстановительных режимов, наличие токсических соединений, антибиотики, фенолы, тяжелые металлы). При этом эти условия изменчивы, изучение этих условий реализуется технологией микробиологической трансформации, т. е через технологию можно управлять микробной ферментацией отходов активизируя биосинтез новых соединений. 3. Биоценоз ферментируемой массы – высокоспециализированное сообщество гетеротрофных организмов, обладающих устойчивыми и термостабильными целлюлазами. (Представить график ).
В процессе биотрансформации органической массы проходят следующие изменения: Уменьшение клетчатки и гемицеллюлозы; l Увеличение количества лигнинов и белков; l Идет, при одновременной минерализации, увеличение гумификации – синтезу органических соединений типа гумуса; l При аэробных условиях мезофильная микрофлора на первом этапе деструкции органической массы погибает и её воздействие на сахара и гемицеллюлозу прекращается; l Обильно размножается термофильная микрофлора, которая активно участвует в процессе гумификации. l Затем температура постепенно снижается и в этот период вновь начинают проявлять большую активность мезофильные м/о. l После стабилизации температуры содержание бактерий , склонных к термогенезу, резко уменьшается и процесс переходит в необратимую стадию. «Запустиь» его снова, возможно только применяя микробиологичекие ускорители компостирования - «закваски» . Таким образом, определяющее значение в процессе деструкции органических отходов имеет температура. Поддержание (регулирование) температуры, контроль титра термофилов служит показателем хода процесса. Применяя Эм –технологию – управляем процессами биотрансформации органических отходов. l
Очистка сточных вод микроскопическими водорослями Производство и применение водорослей – безотказный, экологически чистый, энерго – и ресурсосберегающий процесс. l Основной источник сырья, используемый водорослями – минеральные формы углерода, СО 2, карбонаты. Эти запасы практически неисчерпаемы. l Наиболее перспективными являются зеленая водоросль хлорелла, сине-зеленая водоросль спирулина, а также микроводоросль дунаилиелла. l Биологическая и питательная ценность белков их составляет 48 -62 %. В кг биомассы водорослей содержится до 30 г каротитна, 400 г глицерина и белок. По сравнению с традиционным растениеводством удельные затраты энергии на получении биомассы микроводорослей ниже 3 -4 раза. l Выращивают водоросли в автотрофных и гетеротрофных условиях открытых водоемов, отстойников, на сточных водах или на установках непрерывного действия. l Водоросли имеют значение там, где в водоем проникает солнечный свет. l Конструкция окислительных прудов и их эксплуатация расчитываются на равновесие между водорослями и бактериями. Первые используют двуокись углерода, соли аммония или нитраты и фосфаты и при фотосинтезе освобождают молекулярный кислород, который используется бактериями в процессе обменного преобразования имеющихся в стоках органических веществ. l Дополнительная освещенность и принудительное обогащение стоков кислородом удорожает процесс, но эффективность процесса и выход биомассы водорослей , как корма значительно возрастает. Данная технология в Японии, Индии и на Тайване – имеют промышленное значение. В Чехии, Германии и ряде стран ЕС – на стадии эксепиментально – демонстрационных предприятий. l
Выращивание личинок синантропных мух (опарышей) l l l Переработка отходов с использованием личинок некоторых видов синантропных мух позволяет предотвратить загрязнение среды и трансформировать помет, навоз (прежде всего свиной) в полезные для человека продукты в 20 раз быстрее, чем это происходит в природе. Причины: - мухи высокоплодовиты; - обладают быстрым темпом роста; развиваются в органических отходах влажностью от 20 до 95 % и при р. Н от 4, 5 до 9, 0. В нашей стране создана специальная популяция мух для утилизации органических отходов человека и животных. Промышленное предприятие «Мушка» . Возглавляемое проф. Аксеновым А. М. , готово внедрить технологию на любом предприятии. С каждой тонны отходов можно получать не менее 500 кг биоперегноя и до 200 кг биомассы личинок. Биомасса личинок используется как кормовая добавка в виде пасты, муки или гранулята и приравнивается по эффективности к мясокостной и рыбной муке. Содержит до 60% белка с полным набором аминокислот, 30 % легкоусвояемого жира, до 20 % углеводов, биологически активных соединений, витаминов группы В, стимуляторов роста. Кроме этого из личинок получать – хитозан – биополимер – сырье фармацевтической промышленности (материал для саморассасывающихся нитей хирургических швов, контактных линз. Из биомассы готовят препараты для лечения некоторых видов лейкимии, язвы желудка и мазей для заживления ран. Технология разрабатывается с 1937 года под руководством академика Л. К. Эрнста.
Продолжение слайда : Технология , Технологическое решения реализуется в использовании модуля, где реутилизация осуществляется в поддонах и доукомплектования их транспортной системой для перемещения и термостатирования (подогрева). Лотки в модуле размещают по принципу этажерки, используя максимально все полезные площади помещения. l Модуль снабжен блоком экологического контроля, предусмотрено применение микробиологических препаратов, представленных выше на слайдах, для исключения запаха и активизирования процессов деструкции. l Технология может настраиваться в зависимости от потребностей: - утилизации отходов; - получение биомассы; - маточное разведение личинок. Кроме личинок на стадии экспериментальных разработок применяются для биотрансформации отходов: - Простейшие – одноклеточные организмы, способные усваивать растворимые и нерастворимые питательные вещества в системах аэробной обработки сточных вод ( жгутиковые, реснитчатые и стебельковые реснитчатые). Наиболее «продвинуто» использование жгутиконосцев и инфузорий. Они. Подобно бактериям, всасывают и перерабатывают органические соединения. Питаясь бактериями они являются активными фильтраторами. l
Конверсия отходов метанообразующими микроорганизмами (производство биогаза) l l Производство биогаза- многоступенчатый процесс, осуществляемый анайробными микроорганизмами, проходящий в три фазы: в первой фазе соединения органического сырья (ЦЕЛЛЮЛОЗА, БЕЛКИ, ЖИРЫ) В РЕЗУЛЬТАТЕ ГИДРОЛИЗА СТАНОВЯТСЯ РАСТВОРИМЫМИ, Т. Е. ОБРАЗУЮТСЯ ОЛИГОСАХАРИДЫ, ПЕПТИДЫ И ЖИРНЫЕ КИСЛОТЫ. l l l Во второй фазе (кислотной) эти соединения разрушаются до органических кислот (уксусной, муравьиной, молочной, масляной, и др. ), спиртов (этилового, пропилового и др. ), газов (диоксида углерода, водорода, сероводорода, аммиака), аминокислот и др. Этот процесс осуществляют сапрофитные анаэробные м/о (масляно-кислые, молочно-кислые, пропионовокислые) при р. Н среды от 4, 5 до 7. На третьей фазе (щелочной) происходит дальнейшее разложение веществ, образующихся во второй фазе, с получением газа, состоящего из метана , углекислоты, азота и водорода. Процесс осуществляется строгими анаэробами – метанообразующими бактериями. Метанообразующие м/о – высокоспециализированные группы бактерий, получающих энергию для своей жизнедеяттельности в процессе образования метана. В реакции образования метана участвуют АТФ и витамин В 12 (для переноса водорода). Это бактерии семейства Methanobacterifceae (роды Methanosarcina, Methanobacterium и др. ), оптимальной температурой для них является 35 -40 или 65 – 70 градусов при р. Н 6 -8.
H 2 O Минеральн ые вещества + H 2 O C 6 H 12 O 6 Измельчитель смеситель Готовый пищевой продукт (сок) На реализацию Картофель СН 4 + СО 2 Отходы C 6 H 12 O 6 + 6 O 2 ТОК Биогаз Метаногенез Сырье Переработка Энергия фотосинтеза 6 СО 2 + 6 H 2 O + h (солнечная энергия) СО 2 + H 2 O Блочная Теплоэлектро станция ТЕПЛО Органическое удобрение Биокомпостирование Вермикомпостирование Биогумус Кормовой концентрат Транспортировка и внесение в почву Организационно-технологическая схема рециклинга отходов переработки плодов и овощей
БИОГАЗОВЫЙ КОМПЛЕКС
РЕУТИЛИЗАЦИЯ ОТХОДОВ и ПРОИЗВОДСТВО БИОГАЗА -ОРГАНИЧЕСКИЕ УДОБРЕНИЯ -ЭЛЕКТРОЭНЕРГИЯ -ТЕПЛО -ХОЛОД -ТОПЛИВО ДЛЯ КОТЕЛЬНЫХ -ТОПЛИВО ДЛЯ АВТОМОБИЛЕЙ
МОДУЛЬНОЕ ИСПОЛНЕНИЕ l УДОБСТВО • ПРОИЗВОДИТЕЛЬНОСТЬ
НАША БЛИЖАЙШАЯ ПЕРСПЕКТИВА • • В мировой практике существует много технологий по биологической переработке отходов. В настоящее время все более широкое применение находит технология переработки отходов с помощью дождевых червей и получение различных биологически чистых видов удобрений типа “биогумус”. В результате переработки органических отходов продуцируется ценное органическое удобрение – вермикомпост. По многим оценкам исследователей эта технология проста, безотходна и технологически чиста.
Биотехнология производства органических удобрений имеет РЕНТАБЕЛЬНОСТЬ - 300% l Использования микробосообщества ( «заквасок» ) для управления мезофильной и термофильной фазы компостирования органического субстрата. Ускорение процессов ферментации в биореакторах с регулированным влаго- температурным режимом принудительной аэрации. l Корректировка элементарного состава компостируемой массы путем введения известковых материалов, макро-, микроудобрений, росторегулирующих веществ и иных регуляторов, адаптированных к конкретной культуре. l Вермикомпостирование (червекультура).
НАША БЛИЖАЙШАЯ ПЕРСПЕКТИВА l l В мировой практике существует много технологий по биологической переработке отходов. В настоящее время все более широкое применение находит технология переработки отходов с помощью дождевых червей и получение различных биологически чистых видов удобрений типа “биогумус”. В результате переработки органических отходов продуцируется ценное органическое удобрение – вермикомпост. По многим оценкам исследователей эта технология проста, безотходна и технологически чиста.
«Новое - хорошо забытое старое» История развития червекультуры l l l Первое сообщение о полезности дождевого червя принадлежит Аристотелю, который назвал его «мировым желудком» Первые попытки использования червей принадлежат Древним египтянам. Первые фундаментальные исследования о роли червей выполнены Ч. Дарвиным (1881) Почва и ее уникальное свойство – плодородие, результат деятельности и дождевых червей. Первый технологический гибрид получен в 1959 году доктором Барретом (США)
Вермикомпостирование «…я об этом что-то слышал» l Вермитехнология прогрессивное и перспективное направление сельскохозяйственного производства ХХI века система организационннотехнологических мероприятий по культивированию дождевых «Технологическим механизмом» компостных червей на процесса являются живые объекты разных субстратах в конкретных экологических дождевой компостный червь. условиях, обработке и применению копролита и биомассы червей в сельском хозйстве
l Для культивирования используется, полученная путем отбора продуктивная популяция червей Esenia fetida andrei получившая коммерческое название «красный калифорнийский гибрид (ККДЧ)» В настоящее время зарегистрировано 7 пород технологических червей, наибольшее распространение получила порода технологических червей «Старатель» (Корпорация «Грин ПИКъ» г. Ковров) l l В основу вермитехнологии положены морфобиологические, репродуктивные и поведенческие свойства технологических червей.
Продукты вермитехнологии Вермитехнология Биогумус “Сухое” органическое удобрение Жидкие формы органических удобрений Комбинированные росторегулирующие препараты Биомасса червя (гомогенат) Высокобелковые кормовые концентраты Формакологическое сырье Кормовые добавки
Уникальность дождевого технологического червя l l l Генетическая способность червя к размножению обеспечивает рост популяции в год в 1, 5 тысячи раз. Ежедневно черви перерабатывают органические отходы и производят объем биогумуса, равный своему весу. Нарастающая биомасса 1 гр дождевого червя производит в около 100 кг биогумуса в год.
Производство биогумуса дождевыми червями идеальный бизнес Лидером червячного бизнеса в России является Корпорация “Грин ПИКЪ”(г. Ковров) и ЗАО «ФАРТ» (г. С. Петербург) «Сила жизни» (г. Саратов) l l Преимущества вермитехнологии: Рыночные преимущества l Технико-экономические преимущества l Социально-экономические преимущества
1. Рыночные преимущества l ·Биогумус - идеальный продукт с уникальными потребительскими свойствами (безупречное качество, длительный срок хранения, сырье для дальнейшего производства); l Высокая потребность в качественном биогумусе, быстро растущая емкость внутреннего рынка; l · Высокий экспортный потенциал продукта; l · Высокий платежеспособный спрос;
2. Технико-экономические преимущества: l l l l Ничтожно малый стартовый капитал; Возобновляемость источников органического сырья; Эффективные российские технологии получения качественного компоста сырья для производства биогумуса; Производство возможно механизировать и автоматизировать; Качественный промежуточный товарный продукт – компост(биокомпост); Возможность организации эффективного производства различного масштаба; Возможность использования временно свободных помещений коровников, свинарников, складов, овоще-хранилищ и т. д. ; Экономия на освещении (черви работают в полной темноте); Высокая рентабельность (низкая стоимость сырья, высокая добавленная стоимость Широкое разнообразие источников органического сырья; Низкие трудозатраты; Низкие энергозатраты; Технология доступна для освоения низкоквалифицированной рабочей силой; Высокий выход продукции на кв. метр площади (1 т биогумуса, 10 кг червей за 365 дней);
3. Социально-экономические преимущества: l l l l l Общественная значимость "Программы экологического земледелия» Новые высокооплачиваемые рабочие места, в первую очередь на селе; Безопасность и экологическая чистота производственного процесса (вредности нет); Безопасность контактов для здоровья червей, они не являются переносчиками инфекций; Воспитательная ценность: черви - полезные "домашние животные", за которыми могут ухаживать и взрослые и дети, они дают биогумус, обеспечивая растения сбалансированным питанием; Безотходность производства (из органических отходов образуется три ценности биогумус, биомасса дождевых червей и чистая окружающая среда); Повышение плодородия почв, в первую очередь Производство качественных экологически чистых продуктов питания; Оздоровление населения России.
Где можно применить вермитехнологию l l l l l При любом промышленном производстве где возникают органические отходы На сельскохозяйственном предприятии На очистных сооружениях и полигонах по переработке отходов Муниципальных образованиях, сельских поселениях Дома, в городской квартире На садовом участке В сельской усадьбе Отработаны технологии реутилизации ламинированной бумажной упаковки, пивной дробины, послеспиртовой барды. Установлены основные параметры и режимы вермикомпостирования.
Основные исследованные субстраты в вермикомпостировании l l l l l Все виды навоза, помета птиц и компосты на их основе, включая отходы деревообработки. Осадки сточных вод (ОСВ). Отходы хранения и переработки овощной продукции. Органические отходы тепличного производства. Кухонные отходы. Листовой опад и иная органическая масса убираемая в административных образованиях. Послеспиртовая барда. Пивная дробина. Бумажные отходы и ламинированная упаковка( способ и технология находится в стадии патентования). 150 вариантов различного комбинирования органических отходов.
Исследования по выходу биомассы червя и эффективности гомогената l l l Исследованы параметры накопления и выхода биомассы червя в зависимости от различных субстратов. Получен патент на изобретение (№ 2364082 «Способ удаления дождевых червей из среды обитания» ) Отработаны технологические режимы самоочищения полости червей. Установлены количественные составляющие червей: содержание в живом черве, очищенном от пищи и копролитов, воды и сухого вещества, содержание которого составляет 19, 48%. Выполнены исследования по сублемационной сушке гомогената червей. Полученный продукт представляет собой массу серого цвета с размером частиц до 0, 6 мм, влажностью 9 -11 % и рекомендованы технические решения по размолу, гранулированию полученной массы. Проведены исследования по использованию биомассы червей при кормлении птицы. Предлагаются пищевые рационы с использованием гомогената для различных видов и возрастных групп птицы.
Предлагаемая для внедрения технология l l В качестве биореактора для биокомпостирования предлагается использовать типовые сенажные траншеи, дооборудованные каналами подачи воздуха и разогрева компостируемой массы. Конструктивные характеристики одной траншеи позволяют разместить не менее 1 тыс. тонн органической массы. В процессе закладки проводится увлажнение, внесение известковых материалов, макро-, микроэлементов и обработка органической массы «заквасками» (ЭМ- технология). Имеется техническое решение дополнительной обработки ферментными препаратами одновременно с подачей тепла по каналам. При перебуртовке биокомпоста возможно корректировать качество путем внесения добавок промышленными удобрениями. Моделирование процесса биокомпостирования в устройстве позволило установить, что срок компостирования основных видов органических отходов составляет не белее 1, 5 месяцев в зимний период и до 10 -15 дней в летний период. Начало закладки навоза в траншеи возможно сразу после выборки корма.
Технологическая схема производства биогумуса Навоз, технологически е отходы молокозаводов, мясокомбината Подготовка лож, чеков, буртов (разовые затраты) Полив, орошение Транспор -тировка до объекта Утилизация, компостирование на подготовленных площадях Переработка компоста с помощью калифорнийских червей (вермикультур) Тепло 18 50 С Биогумус Внесение в почву Расход воды, электроэнергии на технологические нужды и отопление Отделение гумуса от вермикультуры с помощью механизмов Биомасса червя Упаковка Белок Продажа Создание АО, дочерних предприятий по приобретению, покупке биомассы. Доведение продукции до требований стандарта
Вращающийся распределитель Наполнитель (торф, опил, 0 Бункер дозатор Пункт контроля качества компоста Белково - ферментативная составляющая Биореактор Измельчитель Устройство вермикомпостирования Смеситель Пункт контроля Сепаратор Центрифуга Вымыватель Воздуховод Накопитель отходов Терморегулирующая рубашка Шнековый транспортер Делитель на фракции, фасовка вермиудобрения Отход на переработку Рис 3. Принципиальная технологическая схема производства вермикомпоста на основе картонно-бумажных и ламинированных отходов
Агроэкологические свойства биогумуса маша Биогумус – высокомолекулярное органическое соединение, саша полученное в результате переработки органических веществ. Он содержит все необходимые макро- и микроэлементы, а также микроорганизмы. § Агрохимические и физикохимические свойства биогумуса Органической массы 40 - 60% Гумуса до 12 % Кислотность (p. H) 6, 5 - 7, 2 Азот общий 0, 9 - 3, 0 Фосфор (P 2 O 5) 1, 2 - 2, 5 Калий (K 2 O) 1, 1 - 2, 2 Вермикомпост облает высокой влагоемкостью 148 -170 м 2 г, за сутки выделяется 6, 6 -6, 8 мг/г СО 2, тогда как в исходном субстрате – 5, 3 мг/г СО 2 В вермикомпосте по сравнению с субстратом в 3 -3, 5 раза выше число бактерий, за исключением споровых форм, возрастает доля дрожжей и азотабактера (до 30%), более разнообразен видовой состав микрофлоры.
Содержание остаточных количеств подвижных форм тяжелых металлов в перегное и вермикомпосте Наименование продуктов Концентрация ТМ, мг/кг Cu Pb Zn Cd Ni Mn 18, 40 ± 1, 63 17, 00 ± 0, 57 12, 00 ± 0, 57 1, 50 ± 0, 15 11, 20 ± 0, 88 354, 00 ± 4, 24 18, 60 ± 0, 53 7, 00 ± 1, 13 10, 00 ± 0, 42 0, 60 ± 0, 10 6, 90 ± 0, 98 324, 00 ± 3, 54 Перегной Вермикомпост
Эффективность вермикомпостов, (биогумуса) l l l Проведена оценка агрономической эффективности при выращивании рассады овощных культур и овощей в открытом и закрытом грунте, саженцев плодовых , картофеля, зерновых культур. Прибавка урожайности картофеля в зависимости от различных норм применения вермикомпоста составляет 9 -12 %, ранней капусты –до 24%, урожайность различных сортов томатов повышалась на 10 -28 %, при заметном ускорении созревания плодов. Припосевное внесение жидких форм (вытяжек) биогумуса обеспечило прибавку зерновых культур до 8 -10 %. Установлена защитная функция препарата «Гумистар» от вредоности колорадского жука, при существенном увеличении урожайности различных сортов картофеля. Выявлен больший положительный эффект вермикомпоста по сравнению с традиционными органическими удобрения в последействии на 2, 3, и 5 -е годы.
Характеристика органических удобрений, вносимых под картофель Вид удобрений Влажность, р. Н, KCl % Содержание в абсолютно сухом веществе, % зола органическо е веществ о NH 4+ Р 2 О 5 К 2 О Навоз КРС 68, 4 6, 5 49, 5 50, 5 0, 09 0, 23 0, 69 Биогумус на основе навоза КРС 58, 8 6, 5 56, 8 44, 8 0, 12 0, 35 0, 92 Биогумус на основе отходов хранения и переработки картофеля и овощей 54, 8 6, 5 54, 3 44, 2 0, 12 0, 36 0, 93
Влияние органических удобрений на урожайность картофеля сорта Корона, т/га Варианты Годы В среднем за 2 года 2003 2004 Контроль 188, 0 91, 2 139, 6 Навоз КРС (20 т/га) 206, 0 126, 0 166, 5 Биогумус (20 т/га) 238, 2 166, 4 202, 3 НСР 05 0, 84 1, 12
Урожайность сортов картофеля в зависимости от внесения биогумуса, 2005 г. почва дерновоподзолистая, среднесуглинистая, т/га. Сорт Репродукция Группа спелости супер ранний Урожайность, т/га Прибавка, т/га контроль биогумус 75, 0 83, 6 7, 66 Тимо элита Ред Скарлет элита ранний 69, 0 72, 5 8, 5 Латона 1 ранний 42, 8 47, 0 4, 2 Карлена 2 ранний 24, 2 28, 4 4, 2 Ред Стар элита средне ранний 56, 8 62, 4 5, 6 Белуга 1 средне ранний 32, 0 48, 4 6, 4 Розамунда 2 среде поздний 24, 6 32, 4 7, 8 Пушкинец 1 ранний 23, 6 32, 0 8, 4 Корона 2 средне ранний 18, 5 19, 8 1, 3 Ветеран 1 средне поздний 18. 3 20, 2 1, 9 Снежана 1 средне поздний 22, 3 26, 8 4, 5
Основные показатели при оценке экономической эффективности производства Статьи затрат руб. Суммарные затраты на закупку сырья для компостирования 13994, 40 Суммарные затраты на транспортировку сырья и погрузочно – разгрузочные работы и транспортировку готового продукта 14858, 30 Стоимость всех червей необходимых для культивирования 375760, 00 Затраты на упаковку 66666, 00 Оплата труда 61020, 00 Затраты на аренду здания, электроэнергия, водоснабжение, контроль качества и соответствия ТУ 20000, 00 Итого затрат 552298, 70 Выручка за реализацию биогумуса 833325, 00 Реализация червей 1557204, 00 Суммарная выручка 2390529, 00 Чистая прибыль 1838230, 30 Себестоимость производства удобрений и червей 5523, 00 руб. /т Рентабельность производства 332, 83%
Биокомпостирование – современная инновационная технология реутилизации органических отходов и выработки экологически чистых, высокоэффективных удобрений. Рентабельность производства биокомпостов составляет порядка 150 – 180 %, биогумуса – не ниже 300 %. Эффективность различных форм вермикомпостных удобрений выражается прибавкой урожайности зерна не ниже 5 -6 ц/га, картофеля на 16 - 24 % выше по сравнению с традиционными органическими удобрениями. Отработаны технологии биовермикомпостирования различных комполнентов органических отходов порядка 150 вариантов. Гарантирован сбыт биогумуса потребителям. Имеются технические решения для внесения вырабатываемых удобрений. Внедрение технологий обеспечивает ежегодную прибыль не ниже 1, 2 млн. руб. на СХП. Коммерческая привлекательность вермикомпостирования обеспечена прибылью в 6, 5 млн. руб.
Перспективы вермитехнологии l l Надежный и экологически чистый способ реутилизации большинства органических отходов. Биогумус высокоэффективное удобрительное средство. Биомасса червя – белковый компонент пищевых рационов сельскохозяйственной птицы и животных. Гомогенат – сырье для фармакологической, косметический промышленности и производства продуктов питания для человека. Только в целомической жидкости, например, находится более 40 протеинов, проявляющих ряд биологических эффектов: цитолитический, протеолитический, гемагглютинирующий, противоопухолевый, мутогенный, антибактериальный, антиоксидантный, иммуногенный, липополисахаридсвязывающий, . В поле зрения исследователей находятся регенеративные свойства, гигантская молекула гемоглобина, нейропептиды, факторы роста. По набору биологически активных компонентов, по эксклюзивности эффектов некоторых из них, по своей доступности дождевые черви не имеют равных в мире Природы. Комплексный фибринолитический фермент люмброкиназа изучен досконально и под разными товарными названиями запатентован как лекарственный препарат или пищевая добавка в 23 странах мира. Не зря Нобелевская премия в области физиологии и медицины была дана за исследования червей.
Продолжение слайда l Выполняются исследования по использованию червей в качестве технологического решения реутилизации отходов и источнике питания при длительных космических полетах. Выбор этого представителя беспозвоночных обусловлен тем, что он является довольно удобным объектом для наблюдений как в наземных, так и в космических экспериментах. Он полностью отвечает требованиям, которые предъявляются к компонентам замкнутой экологической системы космического аппарата: небольшой по размеру, имеет короткий цикл индивидуального развития, высокую плодовитость и т. п. В условиях продолжительных космических экспедиций дождевые черви могут использоваться с целью утилизации и рециклинга органических отходов жизнедеятельности космонавтов, пищевых отходов, водорослей, целлюлозы и других органических компонентов замкнутой системы космического аппарата, и получения органического удобрения – вермикомпоста (биогумус), который в дальнейшем можно использовать как полноценный искусственный грунт для выращивания растительной продукции, а полученный гомогенат источник пищи.


