cf0b78dd26a16485aa4d0f8ecfa930e6.ppt
- Количество слайдов: 39
ГОУ ВПО «Российский государственный гидрометеорологический университет» Теоретические основы мониторинга влагосодержания атмосферы радиосигналами ГЛОНАСС и GPS Чукин В. В. , Алдошкина Е. С. , Вахнин А. В. , Нгуен Т. Т. , Обрезкова И. В. Санкт-Петербург, 2010
Глобальная навигационная спутниковая система (ГНСС) ГЛОНАСС GPS
Состав систем ГЛОНАСС и GPS Комплекс системы Космический комплекс Состав - космические аппараты (КА), - наземный комплекс управления, - ракетно-космический комплекс Комплекс наземной - любительская приемная аппаратура, аппаратуры - геодезическая приемная аппаратура, потребителей - аппаратура базовых станций Комплекс функциональных дополнений - широкозонная система дифференциальной коррекции, - локальные дифференциальные системы Комплекс средств фундаментального обеспечения - параметры вращения Земли, - комплекс средств формирования времени, - средства уточнения астрономо-геодезических параметров 3
КА системы ГЛОНАСС и GPS КА «Block IIR-M» КА «Глонасс-М» Параметр Срок службы Параметр Значение 7 лет Значение Срок службы 10 лет Масса 1415 кг Масса 2032 кг Мощность батарей 1400 Вт Мощность батарей 1136 Вт 4
Орбитальная группировка КА ГНСС Положение КА GPS на небосводе с 05. 12. 2009 02: 56 по 05. 12. 2009 03: 56 UTC 5
Параметры космического комплекса систем ГЛОНАСС и GPS Параметр ГНСС ГЛОНАСС GPS Число спутников 21 30 Число орбитальных плоскостей 3 6 до 8 до 6 круговая 19 100 20 145 64. 8 55. 0 11 ч 16 мин 11 ч 57 мин Число спутников в плоскости Тип орбиты Высота орбиты, км Наклонение орбиты, град. Период обращения Частоты используемых радиосигналов, МГц L 1: 1602+k· 0. 5625 L 2: 1246+k· 0. 4375 L 1: 1575. 42 L 2: 1227. 60 6
Типы навигационных сигналов систем ГЛОНАСС и GPS ГНСС Тип КА Год L 1 Диапазон частот L 2 L 3 L 5 ГЛОНАСС Глонасс 1982 ВТ, СТ ВТ - - Глонасс-М 2007 ВТ, СТ - - Глонасс-К 2010 ВТ, СТ, L 1 ROC ВТ, СТ L 5 ROC Глонасс-КМ 2015 ВТ, СТ, L 1 ROC, L 1 SC ВТ, СТ, L 2 OC, L 2 SC ВТ, СТ, L 3 SC L 5 ROC 1990 P, C/A P - - Block IIR GPS Block IIA 1997 P, C/A P - - Block IIR-M 2005 P, C/A, M P, L 2 C, M - - Block IIF 2010 P, C/A, M P, L 2 C, M - I, Q Block III 2014 P, C/A, M, L 1 C P, L 2 C, M - I, Q 7
Спектры навигационных радиосигналов ГНСС GPS GLONASS SBAS Galileo QZSS COMPASS 8 синий — открытые сигналы; красный — закодированные сигналы; серый — недокументированные сигналы
Определение местоположения приемных устройств потребителей 9
Задержка радиосигнала в тропосфере Дополнительная задержка радиосигнала, связанная с прохождением через тропосферный слой определяется выражением: 10
Показатель преломления радиоволн в тропосфере К 2/Па 11
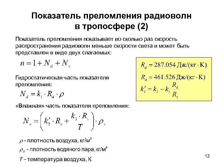
Показатель преломления радиоволн в тропосфере (2) Показатель преломления показывает во сколько раз скорость распространения радиоволн меньше скорости света и может быть представлен в виде двух слагаемых: Гидростатическая часть показателя преломления: «Влажная» часть показателя. преломления: 12
Две составляющие части задержки радиосигнала в тропосфере Подставим полученное решение в формулу для определения задержки радиосигнала в тропосфере: Отсюда видно, что задержку сигнала в тропосфере можно представить в виде суммы гидростатической задержки, связанной с прохождением радиосигнала сквозь тропосферу, где давление с высотой убывает в соответствии с гидростатическим законом, и задержки за счет распространения в водяном паре: 13
Гидростатическая задержка радиосигнала в тропосфере Для расчетов тропосферную задержку радиосигнала удобно представить в виде суммы произведений вертикальной задержки, умноженной на отображающую функцию: 14
Гидростатическая задержка при вертикальном распространении сигнала В случае вертикального распространения сигнала от спутника до приемника, гидростатическая часть задержки равна: Поскольку приземное атмосферное давление определяется как где Тогда расчетная формула имеет принимает вид (модель Саастамойнена): 15
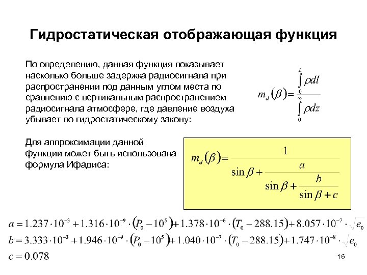
Гидростатическая отображающая функция По определению, данная функция показывает насколько больше задержка радиосигнала при распространении под данным углом места по сравнению с вертикальным распространением радиосигнала атмосфере, где давление воздуха убывает по гидростатическому закону: Для аппроксимации данной функции может быть использована формула Ифадиса: 16
«Влажная» отображающая функция По определению, данная функция показывает насколько больше задержка радиосигнала при распространении под данным углом места по сравнению с вертикальным распространением радиосигнала во влажном воздухе: Для аппроксимации данной функции может быть использована формула Ифадиса: 17
«Влажная» задержка радиосигнала при вертикальном распространении Средняя «взвешанная» температура: Влагосодержание в вертикальном столбе атмосферы: 18
Средняя «взвешанная» температура Пункт a, K b Санкт-Петербург 65. 48± 0. 83 0. 73± 0. 01 Бологое 63. 28± 1. 01 0. 74± 0. 01 Великие Луки 76. 23± 0. 91 0. 70± 0. 01 Казань 67. 35± 0. 80 0. 72± 0. 01 Смоленск 67. 39± 0. 89 0. 73± 0. 01 Тура 107. 23± 0. 95 0. 58± 0. 01 Ванавара 100. 74± 1. 07 0. 60± 0. 01 Вилюйск 95. 65± 0. 80 0. 62± 0. 01 Оленек 109. 16± 0. 90 0. 57± 0. 01 19
Определение интегрального содержания водяного пара в атмосфере Из определения вертикальной задержки радиосигнала во влажном воздухе получается расчетная формула: Таким образом, для определения интегрального содержания водяного пара в столбе атмосферы необходимы измерения одним приемным устройством задержки сигнала ΔLТР в тропосфере при больших углах места навигационного спутника и приземных значений температуры воздуха T 0, атмосферного давления P 0, парциального давления водяного пара e 0 в точке размещения приемника из которых определяются значения вертикальной гидростатической задержки радиосигнала, гидростатической и «влажной» отображающих функций и средней «взвешенной» температуры воздуха. 20
Определение задержки радиосигнала во влажном воздухе (1) или 21
Определение задержки радиосигнала во влажном воздухе (2) Преимуществом разностного метода является отсутствие влияния ионосферы и учет не самих значений дальностей до КА, а только их изменений за интервал времени. 22
Инерциальная и гринвичская геоцентрические системы координат WGS-84 ПЗ-90. 02 Инерциальная геоцентрическая система 23
Пример файла навигационных данных в формате RINEX 24
Уравнение движения КА ГЛОНАСС 25
Точность определения местоположения КА ГЛОНАСС при интегрировании на 30 мин. 26
Точность определения интегрального содержания водяного пара в атмосфере (Санкт-Петербург, январь-май 2009 г. ) 27
Приемная аппаратура радиосигналов ГНСС Topcon GB-1000 Система: ГЛОНАСС/GPS Число каналов: 40 Чипсет: Paradigm Диапазон частот: L 1 и L 2 Global. Sat BT-338 Система: GPS Число каналов: 20 Чипсет: Si. RF Star III Диапазон частот: L 1 28
Базовая ГНСС станция РГГМУ 29
Получение данных навигационных измерений ГНСС-приемник генерирует поток «сырых» данных в формате, зависящим от производителя оборудования Для преобразования в единый формат данных служит программа-декодер. Наиболее распространенным является декодер TEQC Данные измерений хранятся в файлах в формате RINEX (Receiver Independent Exchange Format) 30
Пример данных измерений псевдодальностей в формате RINEX 31
Сеть базовых ГНСС станций EUREF 32
Система сбора навигационных данных в режиме реального времени 33
NTRIP-маршрутизатор в РГГМУ 34
Пространственное распределение значений вертикальной задержки радиосигнала в тропосфере по данным сети станций BKG (Федеральное агентство картографии и геодезии), Германия 35
Система обработки навигационных данных 36
Прогноз количества осадков (модель WRF) 37
Заключение • Использование данной системы позволит обеспечить пользователей информацией о состоянии атмосферы и улучшить точность позиционирования потребителей навигационной информации; • Использование оперативной информации о содержании водяного пара в атмосфере в численных моделях прогноза погоды позволит улучшить детализацию данных и точность региональных краткосрочных прогнозов погоды. 38
Спасибо за внимание! Чукин Владимирович, канд. физ. -мат. наук Алдошкина Елена Сергеевна, аспирант Вахнин Антон Вячеславович, студент Нгуен Тонг Там, студент Обрезкова Ирина Владимировна, студент E-mail: chukin@rshu. ru Сайт проекта: http: //www. meteolab. ru Работа выполнена при поддержке ФЦП «Кадры» ГК № П 1549 от 09. 2009 39


