Скачать презентацию Готовимся к ЕГЭ задания с1 Решите уравнение Скачать презентацию Готовимся к ЕГЭ задания с1 Решите уравнение

Готовимся к ЕГЭ.ppt

  • Количество слайдов: 13

Готовимся к ЕГЭ (задания с1) Готовимся к ЕГЭ (задания с1)

Решите уравнение: tg 6 x=tg 2 x Решение: 6 x=2 x+ πn, nЄZ tg Решите уравнение: tg 6 x=tg 2 x Решение: 6 x=2 x+ πn, nЄZ tg 6 x=tg 2 x cos 6 x≠ 0 cos 2 x≠ 0 x= 6 x≠ 2 x≠ Ответ:

Решите уравнение: Данное уравнение является линейным. Выполним необходимые преобразования: Ответ: 2 Решите уравнение: Данное уравнение является линейным. Выполним необходимые преобразования: Ответ: 2

Решим уравнение: Перегруппировав слагаемые и вынося за скобку общие множители, получим: Применим в левой Решим уравнение: Перегруппировав слагаемые и вынося за скобку общие множители, получим: Применим в левой части уравнения формулу суммы кубов и вновь вынесем общим множитель за скобку: таким образом уравнение сводится к линейному уравнению корнем которого является число -1, и квадратному уравнению корнями которого являются числа и Ответ:

Решите уравнение: Для того чтобы решить это уравнение, попробуем применить к его левой части Решите уравнение: Для того чтобы решить это уравнение, попробуем применить к его левой части правило «добавь и вычти» , дополнив до квадрата суммы: Далее, Получаем два квадратных уравнения: и

Корнями уравнения являются числа: и Уравнение действительных корней не имеет в силу отрицательности дискриминанта Корнями уравнения являются числа: и Уравнение действительных корней не имеет в силу отрицательности дискриминанта Ответ: ;

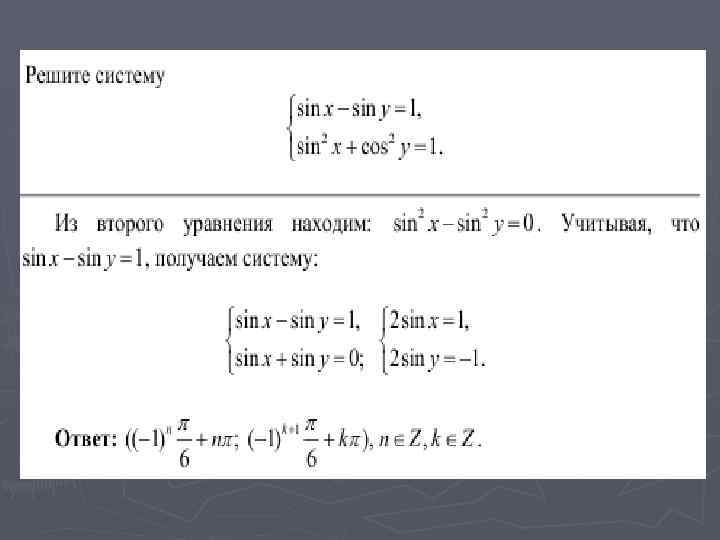
Решите уравнение: Обозначим через t. Тогда уравнение примет вид и откуда корнями полученного квадратного Решите уравнение: Обозначим через t. Тогда уравнение примет вид и откуда корнями полученного квадратного уравнения являются числа и . Сделаем обратную замену. При t=1 получим уравнение откуда числа . Корнями последнего уравнения являются и . При t= получим уравнение умножив, обе части уравнения на 3, получаем значит являются числа . Корнями последнего уравнения и Ответ: откуда, и,