5c049c1e66376de3935f1d92f8e3c2d7.ppt
- Количество слайдов: 17
Государственная автоматизированная информационная система «Управление» Начальник управления, Федеральное казначейство О. Н. Рудь
Постановление Правительства РФ от 25 декабря 2009 г. № 1088 ГАС "Управление" предназначена для решения следующих задач: а) обеспечение информационно-аналитической поддержки принятия органами государственной власти Российской Федерации и органами местного самоуправления решений в сфере государственного управления и местного самоуправления, а также планирования деятельности этих органов; б) осуществление мониторинга, анализа и контроля за исполнением принятых органами государственной власти Российской Федерации и органами местного самоуправления решений, в том числе за реализацией государственных программ Российской Федерации, основных направлений деятельности Правительства Российской Федерации и выполнения приоритетных национальных проектов; в) осуществление мониторинга и анализа процессов, происходящих в реальном секторе экономики, финансово-банковской и социальной сферах, а также социально-экономического развития субъектов Российской Федерации; г) обеспечение оценки эффективности деятельности органов исполнительной власти субъектов Российской Федерации и органов местного самоуправления; д) осуществление мониторинга, анализа и контроля за достижением целевых значений показателей, предусмотренных в указах Президента Российской Федерации от 7 мая 2012 г. N 596 - 606, в разрезе субъектов Российской Федерации, а также за реализацией мероприятий, направленных на их достижение. Казначейство России Минэкономразвития России Федеральные органы власти РОИВ и ОМСУ Оператор системы Методолог системы Предоставление данных и запрос информации Предоставление данных 2
Постановление Правительства РФ от 25 декабря 2009 г. № 1088 ГАС "Управление" обеспечивает систематизацию и анализ: а) информации об уровне социально-экономического развития Российской Федерации и субъектов Российской Федерации, в том числе в сопоставлении с мировой статистикой; б) информации об эффективности деятельности органов государственной власти Российской Федерации, исполнительной власти субъектов Российской Федерации и органов местного самоуправления; органов в) информации о ходе реализации программ, проектов и комплексов мероприятий, реализуемых за счет средств федерального бюджета; г) информации о бюджетных проектировках и об исполнении федерального бюджета, о кассовом исполнении федерального бюджета, бюджетов субъектов Российской Федерации и местных бюджетов, а также о бюджетной отчетности главных распорядителей средств федерального бюджета, главных администраторов доходов федерального бюджета, главных администраторов источников финансирования дефицита федерального бюджета, финансовых органов субъектов Российской Федерации и финансовых органов муниципальных образований; д) официальной статистической информации, сбор которой осуществляется в соответствии с Федеральным планом статистических работ, утвержденным распоряжением Правительства Российской Федерации от 6 мая 2008 г. N 671 -р; е) картографической информации и связанных с ней данных об объектах и о ресурсах на территории Российской Федерации; ж) нормативной и справочной информации, содержащейся в ведомственных информационных системах; ж(1)) информации о ходе достижения целевых значений показателей, предусмотренных в указах Президента Российской Федерации от 7 мая 2012 г. N 596 - 606, в разрезе субъектов Российской Федерации, а также о ходе реализации мероприятий, направленных на их достижение; з) иной информации, требующейся пользователям системы "Управление". 3
ГАС «Управление» - единая точка обмена (запроса) аналитической информации, сокращение дублирования запросов показателей органами государственной власти у субъектов Российской Федерации до ГАС «Управление реализация в ГАС «Управление» ! Федеральные органы исполнительной власти осуществляют запрос сведений у федеральных органов исполнительной власти, органов государственных внебюджетных фондов, органов исполнительной власти субъектов Российской Федерации и органов местного самоуправления исключительно через систему "Управление". 4
ГАС «Управление» - предоставление сотрудникам органов государственной власти инструментов анализа данных для принятия управленческих решений Информационные панели Аналитические инструменты Поиск показателей и документов Регламентная отчетность 5
Инструменты ГАС «Управление» для субъектов Российской Федерации ü Единоразовое предоставление информации в федеральные органы исполнительной власти ü Доступ к финансовым, статистическим и другим данным ü Возможность сравнения с другими регионами 6
Показатели представляемые субъектами РФ в ГАС «Управление» Основание Краткое наименование мониторинга Количество показателей от субъектов РФ 1 Об одобрении типовых форм публичной отчетности органов исполнительной власти субъектов Российской Федерации о ходе исполнения поручений, содержащихся в Указах Президента Российской Федерации от 7 мая 2012 года № 596 -606 Поручение Первого заместителя Председателя Правительства Российской Федерации № ИШ-П 139413 «Майские» указы 43 2 Регламент ведения в Минэкономразвития России комплексного мониторинга социально-экономического положения монопрофильных муниципальных образований Российской Федерации (моногородов), осуществляется в ГАС "Управление" Приказ Минэкономразвития России № 854 от 26 декабря 2014 г. Моногорода 54 3 О порядке разработки прогноза социально-экономического развития Российской Федерации Постановление Правительства РФ от 22 июля 2009 г. № 596 Прогноз социальноэкономического развития 542 4 Об утверждении Правил подготовки докладов об осуществлении государственного контроля (надзора), муниципального контроля в соответствующих сферах деятельности и об эффективности такого контроля (надзора) Постановление Правительства РФ от 05. 04. 2010 N 215 (ред. от 25. 02. 2014) Контрольно-надзорная деятельность 66 5 О подготовке и представлении докладов о лицензировании отдельных видов деятельности, показателях мониторинга эффективности лицензирования и методике его проведения" (вместе с "Правилами подготовки и представления докладов о лицензировании отдельных видов деятельности") Постановление Правительства РФ от 05. 2012 N 467 (ред. от 25. 02. 2014) Лицензирование 72 6 О мерах по реализации Указа Президента РФ от 21. 08. 2012 г. № 1199 «Об оценке эффективности деятельности органов исполнительной власти субъектов Российской Федерации Постановление Правительства РФ от 03. 11. 2012 г. № 1142 Оценка эффективности ОИВ субъектов РФ 42 Мониторинг процессов в реальном секторе экономики 9 № 7 Наименование Об организации и проведении мониторинга процессов в реальном секторе экономики, финансово-банковской и социальной сферах субъектов РФ Распоряжение Правительства РФ от 15. 06. 2009 № 806 -р (ред. от 26. 12. 2014) Технологическая карта межведомственного взаимодействия (далее - ТКМВ), содержащая показатели, представляемые региональными органами исполнительной власти и одобренная решением подкомиссии по использованию информационных технологий при предоставлении государственных и муниципальных услуг Правительственной комиссии по использованию информационных технологий для улучшения качества жизни и условий ведения предпринимательской деятельности (Протокол от 3 февраля 2015 года № 27 пр). http: //gasu 2. ru/sites/default/files/documents/tkmv_roiv_aktualizirovannaya_ot_03_02_2015. xls 7
Задачи ГАС «Управление» 2015 года (переход на безбумажные мониторинговые процессы) Мониторинговый процесс средствами ГАС «Управление» Предоставление данных регионом Свод данных, анализ данных ФОИВ, МЭР РОИВ, ОМСУ Доклад в Правительство России ФОИВ, МЭР я ль тс де Мониторинг лицензирования отдельных видов деятельности Пользователи: Минэкономразвития России, муниципалитеты ию ве Мониторинг «майских» указов Президента РФ Пользователи: Минэкономразвития России, Правительство РФ, субъекты РФ ль я тс ию де ве Комплексный мониторинг моногородов Пользователи: Минэкономразвития России, отраслевые ведомства, Правительство РФ, Внешэкономбанк Мониторинг деятельности контрольно-надзорных органов и лицензирования отдельных видов деятельности Пользователи: Минэкономразвития России, муниципалитеты ию ль Оценка эффективности деятельности ОИВ субъектов РФ Пользователи: Минэкономразвития России, Правительство РФ, субъекты РФ, ль ию Мониторинг процессов в реальном секторе экономики, финансовобанковской и социальной сферах субъектов РФ Пользователи: ведомства, Правительство РФ, субъекты РФ Сбор информации прогноза социально-экономического развития Российской Федерации Пользователи: Минэкономразвития России, Правительство РФ, субъекты РФ, впоследствии данные для всех ведомств - базовые сценарии социально-экономического развития 8
Способы передачи значений показателей в ГАС «Управление» ЕСИА 9
ГАС «Управление» http: //gasu. roskazna. ru/ Техническая поддержка пользователей Куратор системы в Центральном аппарате Федерального казначейства Управление развития бюджетных платежей Подразделение в Управлении Федерального казначейства по субъекту Российской Федерации ответственное за подключение пользователей Определяется Управлением Федерального казначейства по субъекту Российской Федерации Федеральное казначейство Регламенты подключения/интеграции: http: //www. roskazna. ru/the-state-automated-system-ofmanagement тел. : +7 (495) 760 -97 -88 e-mail: gasu@roskazna. ru Минкомсвязь России тел. : +7 (495) 727 -00 -99 поддержка СМЭВ е-mail: smev@gosuslugi. ru поддержка ЕСИА е-mail: esia@gosuslugi. ru Методологическая поддержка пользователей Минэкономразвития России Портал методической поддержки: http: //gasu 2. ru +7 (495) 724 20 92 support@gasu 2 -project. ru 10
Роль Федерального казначейства в обеспечении работы пользователей ГАС «Управление» Центральный аппарат Территориальные органы Организация подключения пользователей: § Адаптация регламента подключения и интеграции с ГАС «Управление» § Подключение ТОФК § Ответы на вопросы ТОФК § Контроль подключения, рейтингование ТОФК § Проведение ВКС Контроль предоставления данных: § Рейтингование субъектов РФ и ФОИВ по предоставлению данных Подключение пользователей: § Доведение до пользователей регламента подключения к ГАС «Управление» § Ответы на типовые вопросы пользователей § Контроль подключения Контроль предоставления данных: § Контроль предоставления данных § Обратная связь с пользователями 11
Подключение пользователей к ГАС «Управление» , интеграция информационных систем с ГАС «Управления» gasu. roskazna. ru 12
Подключение пользователей к ГАС «Управление» Минкомсвязь России поддержка ЕСИА тел. : +7 (495) 727 -00 -99 е-mail: esia@gosuslugi. ru Техническая поддержка пользователей тел. : +7 (495) 760 -97 -88 e-mail: gasu@roskazna. ru Управление Федерального казначейства по субъекту Российской Федерации Техническая поддержка пользователей тел. : +7 (495) 760 -97 -88 e-mail: gasu@roskazna. ru 13
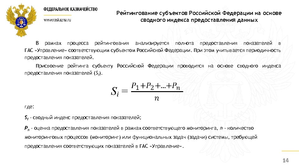
Рейтингование субъектов Российской Федерации на основе сводного индекса предоставления данных В рамках процесса рейтингования анализируется полнота предоставления показателей в ГАС «Управление» соответствующим субъектом Российской Федерации. При этом учитывается периодичность предоставления показателей. Присвоение рейтинга субъекту Российской Федерации проводится на основе сводного индекса предоставления показателей (Si). где: Si – сводный индекс предоставления показателей; Pn – оценка предоставления показателей в рамках соответствующего мониторинга, n – количество мониторинговых процессов (мониторинг) или функциональных задач (задачи) системы, требующей предоставления соответствующих показателей в ГАС «Управление» . 14
Рейтингование субъектов Российской Федерации: слагаемые оценки Pn вычисляется по следующей формуле: где: Tn – статус загрузки показателей по мониторингу (задаче) n за последний период (Tn = отношение количества загруженных показателей за последний отчетный период к количеству показателей, которые должны быть загружены за последний отчетный период); Kn – статус загрузки показателей по мониторингу (задаче) n за предыдущие периоды (Kn = отношение количества загруженных показателей за все предыдущие отчетные периоды к количеству показателей, которые должны быть загружены за все предыдущие отчетные периоды); n – общее количество процессов мониторинга (задач), по которым субъект Российской Федерации должен предоставлять показатели в ГАС «Управление» . В случае, если субъект Российской Федерации не должен предоставлять показатели по мониторингу n, соответствующее значение Pn не рассчитывается. 15
Предварительный расчет сводного индекса предоставления показателей в соответствии с методикой по состоянию на 4 июня 2015 года 0% 100% Республика Марий-Эл 96% Нижегородская область 79% Республика Хакасия 75% Мурманская область 68% Республика Татарстан 59% Республика Башкортостан 50% Иркутская область 36% Камчатский край 11% Тюменская область 93% Волгоградская область 79% Алтайский край 72% Челябинская область 66% Калужская область 59% Оренбургская область 49% Республика Карелия 34% Город Москва 9% Псковская область 93% Ленинградская область 79% Архангельская область 72% Красноярский край 66% Тульская область 59% Республика Мордовия 48% ХМАО Пермский край 8% Орловская область 89% Рязанская область 79% Амурская область 66% Костромская область 58% Республика Алтай 45% Калининградская область 32% Город Санкт-Петербург 87% Смоленская область 79% Ненецкий автономный округ 72% Республика Ингушетия 72% Забайкальский край 65% Пензенская область 58% Астраханская область 31% Воронежская область 85% Вологодская область 78% Республика Саха (Якутия) 71% Курская область 65% Владимирская область 58% Еврейская автономная область 45% ЯНАО 32% Чукотский автономный округ 7% Краснодарский край 5% 42% Тверская область 28% Республика Калмыкия 56% Свердловская область 40% Московская область 23% Кабардино. Балкарская Республика 0% Город Севастополь 0% Саратовская область 55% Ставропольский край 40% Новосибирская область 17% Республика Крым 0% Курганская область 84% Липецкая область 78% Белгородская область 71% Тамбовская область 82% Новгородская область 78% Приморский край 70% Карачаево. Черкесская Республика 65% Республика Дагестан 64% Кемеровская область 81% Ростовская область 76% Кировская область 69% Республика Коми 63% Республика Тыва 53% Сахалинская область 39% Чеченская Республика 16% Удмуртская Республика 81% Омская область 76% Республика Бурятия 69% Ярославская область 62% Томская область 52% Магаданская область 38% Ивановская область 16% Чувашская Республика 80% Республика Адыгея 75% Брянская область 69% Самарская область 59% Ульяновская область 52% Хабаровский край 37% Республика Северная Осетия – Алания 14% 16
СПАСИБО ЗА ВНИМАНИЕ!


