Презентация по астрономии_ гл3.ppt
- Количество слайдов: 47
Глава III. ТЕОРЕТИЧЕСКИЕ И ЭКСПЕРИМЕНТАЛЬНЫЕ ОСНОВЫ АСТРОФИЗИЧЕСКИХ ИССЛЕДОВАНИЙ Практическая астрофизика осуществляет наблюдение небесных объектов посредством приема электромагнитного излучения любого спектрального диапазона, разрабатывает методы исследований, а также совершенствует экспериментальную базу исследований. Теоретическая астрофизика интерпретирует результаты наблюдений, привлекая современные знания в области квантовой механики, теории элементарных частиц, общей теории относительности, физики высоких энергий
Таблица. Электромагнитный спектр, исследуемый в астрономии Область спектра и длины волн Прохождение сквозь земную атмосферу Приёмники радиации Сильное поглощение N, O, N 2, O 3 и др. молекулами воздуха Методы исследования и высоты начала регистрации Внеатмосферные 50 км 50– 100 км Гамма-лучи < 0, 01 нм Рентгеновские лучи 0, 01– 10 нм Далёкий УФ 10– 310 нм Поглощение N 2, O 3 и др. Внеатмосферные 40 – 160 км ФЭУ, фотоэмульсии Близкий УФ 310– 390 нм Слабое поглощение С поверхности Земли 0– 10 км ФЭУ, фотоэлементы, фотокатоды, фотоэмульсии Видимые лучи 390– 760 нм Слабое поглощение С поверхности Земли 0– 10 км ИК лучи: 0, 76– 15 мкм Поглощение H 2 O, CO 2 и др. молекулами воздуха С поверхности Земли и с аэростатов 0– 20 км Глаз и ФЭУ, фотоэлементы, фотокатоды, фотоэмульсии Болометры, термопары, фотокатоды, фотоэлементы, фоторезисторы, фотоэмульсии 15 мкм – 1 мм Сильное молекулярное поглощение С аэростатов ~ 20 -20 км Радиоволны > 1 мм Пропускается ~ 1 мм; 4, 5 мм; 8 мм и от 1 см до 20 м С поверхности Земли Счётчики фотонов, ионизационные камеры, фотоэмульсии, люминофоры Радиотелескопы
Таблица. Характеристика искажающих факторов при наблюдении с Земли Вид атмосферных помех Диапазон спектра Ультрафиолетовый (10 -300 нм) Оптический (300 – 1000 нм) Инфракрасный (5 – 30 мкм) Поглощение света Полное Слабое Частичное Свечение атмосферы Слабое (лишь в отдельных линиях 91, 2 км, 121, 5 и т. д. ) Слабое Сильное Искажение изображения = 1 1 Несущественное (меньше дифракционного)
Фотометрические величины и единицы измерений Альбедо К определению понятия яркости излучающей поверхности: Ω телесный угол распространения излучения; - поверхность, на которую он опирается; σ – поверхность, нормальная к направлению излучения ; - нормаль к поверхности , K – образующая конуса. К определению освещенности поверхности от точечного источника
Таблица. Основные энергетические и фотометрические единицы Наименование Поток излучения Формула Единица Вт Наименование Формула Единица Световой поток лм Энергетическая сила света Сила света кд Энергетическая светимость Светимость Энергетическая освещенность Освещенность Энергетическая яркость Яркость Энергетическая экспозиция Световая экспозиция лк лк с Примечание. Индекс 1 относится к излучающей поверхности, индекс 2 - к облучаемой поверхности.
Таблица. Яркость некоторых источников излучения (L, кд/м 2) Источник, соответствующий порогу чувствительности глаза 10 -7 Ночное безлунное небо 10 -4 Поверхность Луны 2, 5 103 Дневное небо, покрытое облаками (1 1, 2)104 Солнце 1, 5 109 Лазер (0, 1 1)1012 Таблица. Освещенность, получаемая на поверхности некоторых объектов Освещаемые объекты Е, лк Зрачок глаза, порог освещенности Поверхность Земли: от звездного неба от Луны 0, 25 днем от темных облаков днем от светлых облаков За пределами атмосферы от Солнца 10 -9 0, 3 10 -3 104 2 104 1, 36 105
Таблица. Зависимость физических характеристик фотосферы Солнца от оптической глубины Оптическая глубина, =500 км Температура, Геометрическая Т (К) глубина, h (км) Давление, Р (атм) Плотность, х 107 (г/см 3) 0, 01 4500 +148 0, 001 0, 04 0, 10 4900 -155 0, 025 1, 0 0, 50 -280 0, 1 2, 7 1, 00 6400 -330 0, 12 3, 6 Таблица. Видимые звездные величины тел Солнечной системы Солнце -26, 8 Юпитер -2, 4 Луна -12, 7 Сатурн +0, 8 Меркурий -0, 2 Уран +5, 8 Венера _4, 1 Нептун +7, 6 Марс -1, 9 Плутон +14, 7
Виды звездных величин 1. Болометрическая mbol BC (болометрическая разность = mbol – mv < 0 2. Фотографическая mph C (показатель света) = mph – mv C > 0 – для красных звезд; С < 0 – для голубых звезд 3. Фотоэлектрическая mphс U – B = mphc – mv – ультрафиолет и синие лучи B – V = mphc – mv - синие и желтые лучи 4. Абсолютная звездная величина M М – звездная величина светила, если бы оно находилось на расстоянии 10 парсек m – M – модуль расстояния lg. I = 29, 4 – 0, 4 M – связь между силой света и М Для Солнца М = 4 m, 8; I = 3, 07 1027 кд - выражение для определения светимости звезды в светимостях Солнца
Видимые звёздные величины самых ярких звёзд Название m Положение Сириус -1, 46 Б. Пса Альдебаран +0, 86 Тельца Канопус** -0, 75 Киля Антарес +0, 91 Скорпиона Арктур -0, 05 Волопаса Спика +0, 97 Девы Вега +0, 03 Лиры Поллукс +1, 14 Близнецов +0, 06 Центавра Фомальгаут +1, 16 Южной Рыбы Капелла +0, 08 Возничего Денеб +1, 25 Лебедя Ригель +0, 13 Ориона Регул +1, 35 Льва Процион +0, 37 М. Пса Адара +1, 50 Б. Пса Бетельгейзе +0, 42 Ориона Кастор +1, 58 Близнецов Ахернар** +0, 47 Эридана Беллатрикс +1, 64 Ориона Хадар +0. 59 Центавра –––––– Альтаир +0, 76 Орла Полярная +2, 02 Малой Медведицы Акрукс** +0, 79 Южного Креста Мицар +2, 06 Большой Медведицы Толиман (Проксима)** ** – звезда видна в южном полушарии Земли
Физические аспекты и модели процессов в космосе Космическая коллизия. Одна из моделей образования Луны из частей Земли 1. Идеальный газ – основная модель, описывающая многие астрономические объекты (звезды, туманности) - уравнение состояния (R = 8, 31 Дж/моль К) - кинетическая энергия молекулы - средняя энергия, приходящаяся на одну молекулу одноатомного газа
- рассчитанная на 1 К наиболее вероятная энергия NA – число Авогадро Т 1 ЭВ = 11605 К; КТ – наиболее вероятная кинетическая энергия молекулы - наиболее вероятная скорость Распределение частиц газа по скоростям: а) вектор беспорядочных движений; б – относительное число частиц с различными лучевыми скоростями - Закон распределения Максвелла
2. Вырожденный газ - нерелятивистский электронный газ - релятивистский электронный газ 3. Космическая плазма - время затухания магнитного поля в плазме Волны Альвена – колебания плазмы, связанные со взаимодействием магнитных полей и плазмы. 4. Элементарные процессы в газе а) столкновения -средний промежуток между столкновениями - эффективное сечение частицы; N = nv* - частота столкновений - длина свободного пробега - некий параметр размерности площади, определяющий эффективность какого-либо процесса, происходящего в результате столкновения
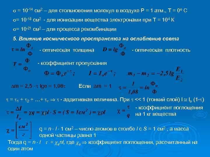
= 10 -14 см 2 – для столкновения молекул в воздухе Р = 1 атм. , Т = 0 о С = 10 -16 см 2 - для ионизации вещества электронами при Т = 104 К = 10 -21 см 2 – для процесса рекомбинации 5. Влияние космического пространства на ослабление света - оптическая толщина - оптическая плотность - коэффициент пропускания m = 2, 5 lge = 1, 08 Если m = 1 + 2 + …+ т - аддитивная величина. При << 1 (тонкий слой) I Io (1 - ) - коэффициент поглощения на 1 кг вещества q = n l 1 см 2 – число атомов в столбе l c S = 1 см 2 , а масса одной частицы равна 1 Тогда q = n l = anl, где a коэффициент поглощения, рассчитанный на один атом
Оценка физических свойств космических объектов на основе анализа спектров 1. Излучение реальных тел 2. I = l - интенсивность излучения b линий - коэффициент излучения; l – количество вещества на луче зрения ( l) – для тонких слоев без самопоглощения - с учетом самопоглощения 2. Тепловое излучение. Абсолютно черное тело При >> 1 Формула Планка Закон Стефана-Больцмана Закон смещения Вина
Излучательная способность абсолютно черного тела = f( ) 3. Элементарные процессы излучения и поглощения а) Поглощение и спонтанное излучение – переход частицы из одного квантового состояния в другое. Вид спектров – линейчатые, полосовые, сплошные (электронные, колебательные, вращательные) б) Ионизация вещества – отрыв одного или нескольких электронов Вид спектров – аналогичные нейтральным системам Сопровождается нагреванием окружающего газа и его свечением. в) Рекомбинация – воссоединение электронов с частицей, что приводит к переходу в нейтральное состояние. Вид спектров – непрерывный спектр (континуум), наблюдаемый в виде слабого фона у плотных и ярких туманностей
4. Спектральные линии космических объектов. а) Линии водорода H В видимой области – серия Бальмера: Н ( = 6563Å), Н ( = 4861Å), Н ( = 4340Å), Н ( = 4102Å) В далеком ультрафиолете – серия Лаймана L = 912Å – наиболее коротковолновая линия) В радиоволновой области = 21 см ( = 6 10 -6 еv) – возможный переход в условиях низких температур и малого давления б) Линии He = 5876Å – наиболее интенсивная в видимой области в) Линии Na Na. D 1 = 5896Å и Na. D 2 = 3934Å - желтый дублет г) Линии Cа Сa. Н = 3968Å и Сa. К = 3934Å - линии ионизированного кальция д) Запрещенные линии: в солнечной короне - небулярные линии OIII (в туманностях) 1 = 5007Å и 2 = 4950Å авторальные линии О (в верхних слоях земной атмосферы) 1 = 5577Å и 2 = 6300Å
5. Доплеровское смещение спектральных линий а) = 0 < o; > o - красное смещение б) = > o; < o - фиолетовое смещение в) = /2 < o; > o - квадратичный эффект (красный) Если v << c v (край диска Солнца) = 2 км/с
Доплеровский профиль спектральной линии 6. Спектральные методы определения температуры а) По ширине спектральной линии б) По характеру спектров излучения Т = 11600 k в) По формулам законов теплового излучения - эффективная (радиационная температура) m T ц = b – цветовая температура
7. Распространенность химических элементов в Космосе В звездах и планетах содержится 83 стабильных химических элемента Элемент Водород Относительное число атомов 12720 Элемент Относительное число атомов Сера 4, 5 Гелий 884 Магний 4, 2 Кислород 86 Железо 3, 3 Углерод 47, 2 Натрий 2, 0 Неон 45, 0 Алюминий 2, 0 Азот 22, 5 Аргон 2, 0 Кремний 13, 5 Кальций 1, 0
Оптические телескопы Ход лучей в рефракторе Ход лучей в рефлекторе Телескоп способен: а) Собрать большой световой поток, идущий от источника, за счет увеличения площади объектива по сравнению со зрачком глаза. б) Построить изображение объекта с увеличением масштаба по сравнению с глазом в сотни раз. в) Разрешить объекты, находящиеся на угловых расстояниях, значительно превышающие возможности человеческого глаза.
Характеристики телескопов а) Масштаб изображения ( ) Если f = 1 м, FA диска Солнца 9 мм, d = 0 , 5, то = 0, 06 /мм Определение масштаба изображения б) При рассмотрении небесных объектов глазом через окуляр (dок, fок) Освещенность Е в фокальной плоскости объектива - относительное отверстие
в) Угловое разрешение интерферометра Диаграмма направленности интерферометра Схема интерферометра - угловое разрешение одного элемента размера D'
г) Проникающая сила телескопа: (~ 22 m 23 m) - глазом - фотопластинка mphе = 30 m д) Угловое разрешение телескопа (~ 24 m 25 m) t – в минутах
Основные типы телескопов Рефракторы Линзовый объектив Медиал Шупмана Рефлекторы Однозеркальные Двухзеркальные Кассергрен Классическая система Мерсени Риги-Кретьен Долл Киркэм Прессман-Камишель Грегори Классическая система Мерсени Грегори-апланат Зеркальный Шмидт Апланаты Шварцшильда Трехзеркальные телескопы Осевые системы с частично искривленной аберрацией Анастигмат Корша Внеосевые системы Многозеркальные телескопы
Катадиоптрические телескопы Однозеркальные Шмидт Максуток Рихтер-Слефогт Корректор в прямом фокусе Двухзеркальные Квази Ричи-Кретьен Трехзеркальные Мерсенн-Пол с линзовым корректором Оптические интерферометры
Примеры телескоповрефлекторов
Установка телескопа
Камера Шмидта (телескоп-рефлектор) используется для получения широкоугольных фотографий неба. Снабжена тонкой коррекционной линзой на переднем конце трубы, большим вогнутым зеркалом на противоположном и имеет искривленную фокальную плоскость, где устанавливается изогнутая фотопластинка или ПЗС-матрица
Очень большой телескоп (VLT) Европейского астрономическо го общества на Сьерра. Параналь (Чили)
Радиоантенны и интерферометры Огромная тарелка самого большого в мире радиотелескопа Аресибо. Именно отсюда было отправлено послание в М 13. Висячая структура представляет собой фокус
Комплекс из 27 антенн гигантского радиотелескопа, каждая из которых 25 м в диаметре, эффективно образуют очень большую антенную решетку. Данные, собираемые ими, объединяются с помощью компьютера в единое изображение
Внеатмосферные методы исследований а) Особенности внеатмосферных наблюдений: - доступность всего спектрального диапазона от сублимированного до излучения; - отсутствие влияния атмосферы на качество изображения небесных объектов; - приборы, установленные на АМС, дают возможность исследовать планеты и их спутники, фотографировать поверхности, опускать спускаемые аппараты на неизвестные ранее тела. б) Факторы, влияющие на работу КА: - невесомость, снимающая механическую нагрузку и влияющая на точность юстировок телескопов; - о конвективного теплообмена в герметических отсеках КА; - резкое возрастание сублимации органических и неорганических веществ в глубоком вакууме, что приводит к ухудшению качества оптических покрытий; -влияние метеорных тел и потоков заряженных частиц, что приводит к эрозии поверхности КА; -влияние потоков космических частиц и электромагнитного излучения, влияющих на чувствительность детекторов; -удаленность исследователя от АМС, что требует создания специальных каналов связи.
Носители телескопов и принимающей аппаратуры -Воздушные шары (ИК-исследования); -Баллоны (ИК-исследования); -Самолеты-обсерватории (ИК-исследования); -Ракеты для обзорные наблюдений неба (в основном, для ИКдиапазона); -ИСЗ, космические станции (во всем диапазоне); -АМС (во всем диапазоне)
Исследования Земли и космического пространства ИСЗ и станциями 4 октября 1957 года – I ИСЗ «Спутник» (СССР) Ноябрь 1957 года – II ИСЗ «Спутник-2» (СССР) с собакой Лайкой 1958 год - «Эксплорер» (США) – первый американский ИСЗ В течение 50 лет запускались серии ИСЗ «Космос» . «Молния» (СССР); «Синком» , «Теастар» , «Эрли-берд» ; «Интелсат-1» ; «Лендсат» ; «Нэвстар» ; «Метеостар» (США, Франция, Англия и др. ) Цель – решение задач навигации, метеорологии, связи, изучение поверхности Земли. Пилотируемые полеты 12. 04. 1961 года – первый полет человека, КА «Восток» , Ю. А. Гагарин 16. 06. 1963 года – первая женщина в космосе, В. Терешкова. В 60 -е годы – трехместные корабли «Восход» В 70 -е и до наст. времени - корабли «Союз» США: В 60 -е годы – двухместные корабли «Джелижи» 60 -70 -е годы – корабли из серии «Аполлон» Корабли многоразового использования 1986 год – «Буран» (СССР) 1981 год – по наст. время – программа «Спейс шаттл» (США) (первый полет 12. 04. 1981 г. )
Пилотируемые станции: 70 -е годы – космическая станция «Салют» (СССР) 20. 002. 1986 г. – начало XXI века – станция «Мир» (СССР-Россия) 14. 05. 1973 – 1979 гг. – станция «Скайлэб» (США) Декабрь 1998 г. – международный экипаж шаттла «Эндевор» осуществил стыковку двух модулей - «Заря» (Россия) и «Юнити» (США) – рождение международной станции «Альфа»
Станция «Мир» выведена 20 февраля 1986 года Советским Союзом. Предназначена для работы смежных экипажей. Пристыковывались модули «Квант» , «Спектр» , «Природа» . Американский корабль «Спейс шаттл» . Работали экипажи из США, Германии, Франции и т. д.
Самолетная обсерватория Койпера. Обсерватория НАСА. Проводит исследования на высотах 12, 5 – 13, 7 км, исследует ИК-диапазон космического излучения.
Космический телескоп Хаббл. Телескоп – рефлектор (d = 2, 4 м), выведен аппаратом «Дискавери» 25 апреля 1990 года. Сконструирован для выполнения наблюдений в UV, оптической и ИКобластях. Дополнен двумя спектрометрами, фотометром, двумя камерами. Орбита круговая с R=610 км)
ИССЛЕДОВАНИЯ ЛУНЫ 1959 г. – первые фотоснимки обратной стороны Луны, КА «Луна-3» (СССР) 1959 1076 гг. – серия КА «Луна» (всего 24) (СССР) 1961 – 1965 гг. – серия КА «Рейнджер» (всего 9) (США) 1966 – 1973 гг. – программа «Аполлон» - высадка человека на Луну (США) 1966 г. – первая мягкая посадка КА на поверхность Луны, «Луна -10» (СССР) Май 1966 г. - январь 1967 г. – серия КА «Сервейтор» (всего 7) (США) Август 1966 г. – август 1967 г. – серия КА «Лунар орбитер» (всего 5) (США) 1968 – 1970 гг. - КА «Зонд-5» - «Зонд-8» - спутники Луны (СССР). Возвращались на Землю. 1969 г. – первый человек на поверхности Луны, КА «Аполлон-11» , Армстронг (США)
Программа «Аполлон» увенчалась высадкой космонавтов на Луну. Она состояла из разработки и создания космического корабля «Аполлон» и ракеты – носителя «Сатурн-V» . Спускаемый модуль КА «Аполлон-XI» прилунился 20 июля 1969 г. в 20 часов 12 минут по всемирному времени. Первый человек на Луне – Н. Армстронг. Джеймс Ирвин – пилот корабля «Аполлон-15» , сконструированный в рамках программы «Аполлон» , - до начала сбора образцов пород проверяет лунный самоходный аппарат, оборудованный навигационной системой и перемещающийся со скоростью до 17 км/ч. На заднем плане видна гора Хэдли в Апеннинах.
Исследования АМС Солнца, планет и околосолнечного пространства 1962 -1973 гг. – запущено семь аппаратов серии «Марс» (СССР). «Марс-2» и «Марс – 3» передали данные о поверхности и атмосфере. Остальные аппараты не достигли цели исследований по разным причинам. 1967 г. – «Венера-4» (СССР) – первые прямые исследования атмосферы и мягкая посадка 1971 г. – «Маринер-9» (США) – первый искусственный спутник Марса 1972 г. – «Пионер-10» (США) – пролетел мимо Юпитера и Сатурна 1975 г. – Запуск «Викинга-1» и «Викинга-2» (США) для исследования Марса. В 1976 г. модуль «Викинга-1» садится на поверхность планеты. 1977 г. – «Вояджер-1» и «Вояджер-2» (США) начинают исследование Солнечной системы. 1979 г. – достигают Юпитера; 1980 г. – «Вояджер-1» достигает Сатурна; 1986 г. – «Вояджер-2» достигает Урана; 1989 г. – «Вояджер-2» - достигает Нептуна. 1986 г. – Космические аппараты «Вега» (СССР) и «Джатто» (Европа) встречаются с кометой Галлея. 1986 г. – Запуск КА «Магеллан» (США) для исследования Венеры. 1990 г. – аппарат приступил к картографированию поверхности.
4. 07. 1997 г. – Зонд «Марс Потфайндер» совершает посадку. Ровер «Соджориер» выполнил 16000 съемок и 15 анализов грунта. 8. 10. 1989 г. – КА «Галилей» (США). Отправлен зонд в атмосферу Юпитера. Исследованы спутники Галилея (ИО, Каллисто, Европа) 1997 г. – Запуск АМС «Кассини» (Европа + США) для изучения Сатурна и его спутников. 2000 г. – АМС «Одиссей» (США) для изучения Солнца
АМС «Пионер» . В 1960 -68 гг. на гелиоцентрическую орбиту были выведены аппараты «Пионер» (4 -9 -й) для изучения Солнца и Венеры
Космический аппарат «Магеллан» , предназначенный для исследования Венеры был запущен из грузового отсека корабля многоразового использования «Атлантис» 4 мая 1989 г. и выведен на орбиту Венеры. Новая радиолокационная система позволила сфотографировать поверхность Венеры сквозь плотную атмосферу
В 1976 г. два космических аппарата «Викинг» передали на Землю большой объем научной информации о планете Марс. Орбитальные модули проводили съемку поверхности планеты, а посадочные – транслировали на Землю геологические и метеорологические данные.
Телескопы на ИСЗ для исследований в ИК области и диапазоне высоких энергий
1966 -1972 гг. – Три ИСЗ ОАО (Orbital Astronomy Observatory), ОАО-3 ( «Коперник» - рентгеновский телескоп) 1970 г. – ИСЗ «Ухуру» (США). Первый спутник с аппаратурой для исследования в рентгеновской области 1978 г. – ИСЗ серии НЕАО для рентгеновского диапазона 1983 г. – ИСЗ «IRAS» (США, Великобритания, Нидерланды). Зарегистрировал 200 000 небесных объектов. 1983 г. – ИСЗ «Астрон» (Россия) с UV телескопом 1989 г. – ИСЗ «Гранат» (СССР). Исследование в -диапазоне. 1991 г. – ИСЗ «Ионо» (Япония). Исследование Солнца 1994 г. – «Коронас-1» (Россия) для исследования Солнца 1995 г. – ИСЗ «ISO» (Infrared Space Observatory) (Европа)


