Статистика страхования лучшее.ppt
- Количество слайдов: 21
ГЛАВА 12. СТАТИСТИКА СТРАХОВАНИЯ
Статистика страхования является составной частью финансовой статистики. 1. Она представляет собой систему экономических отношений, вклю чающих образование специального фонда и его использование. 2. Услуги страхования распространяются на страховом рынке и характеризуются следующими показателями • абсолютные показатели страховой деятельности; • относительные показатели страховой деятельности.
Общие понятия страхового рынка n Страховой рынок особая сфера денежных отношений, где объектом купли продажи выступает специфическая услуга — страховая защита, формируются предложение и спрос на нее. n Страховой риск- вероятность наступления страхового случая.
Общие понятия страхового рынка n n Страховой взнос- плата за страхование, которую страхователь обязан внести страховщику по договору страхования или по закону. Размер страхового взноса исчисляется в соответствии со страховым та рифом. Страховой тариф - цена страховой услуги, которая исчисляет ся на основании актуарных расчетов.
Формы страхования n Обязательное страхование - социальное страхование; страхование имущества сельскохозяйственных организаций; страхова ние строений, пассажиров и военнослужащих. n Добровольное страхование - страхование имущества; медицинское страхование; страхование ответственности.
Отрасли страхования 1. Имущественное - вид страхования, где объектом являются основные и оборотные фонды организаций, домашнее имущество граждан. 2. Личное - вид страхования, где объектом являются интересы граждан, их жизнь, здоровье и трудоспособность.
Отрасли страхования 3. Страхование ответственности- вид страхования, где объектом являются обязанность страхователей по выполнению договорных условий или обязанность страхователей по возмещению ущерба. 4. Социальное - вид страхования, где объектом является материальное обеспечение нетрудоспособных граждан.
Виды страхования в соответствии с классификацией ЕЭС Долгосрочное страхование - страхование жизни и аннуитетов; страхование к бракосочетанию и рождению ребенка; связанное долгосрочное страхование; непрерывное страхование здоровья; страхование возмещения капиталов; страхование пенсий; индустриальное страхование жизни. n Общие виды страхования - от несчастных случаев; на случай болезни; автомобилей; от пожаров и стихийных бедствий; имущества; гражданской ответственности водителей автотранспорта; общей ответственности и т. д.
Виды страхования в соответствии с классификацией ЕЭС Формирование официальных страховых сборов (по видам) – 1) „налоговое“ страхование – финансовые операции по оптимизации налогообложения с участием страховых компаний; 2) „кэптивное“ страхование – корпоративных клиентов, аффинированных со страховщиком (как правило, входящих в одну финансово – промышленную группу);
Формирование официальных страховых сборов (по видам) 3) обязательное неконкурентное страхование– за счет страховых услуг, не торгуемых на открытом рынке (ОМС, личное страхование пассажиров, страхование жизни и здоровья военнослужащих и др. ) 4) реальное конкурентное страхование – за счет сектора реальной борьбы компаний за потребителя.
Абсолютные показатели страховой деятельности n Абсолютные показатели, характеризующие страховую деятельность Nmax - Страховое поле - максимально возможное количество объектов страхования; N Число застрахованных объектов (число заключенных договоров - количество фактически застрахованных объектов или заключенных страховщиком договоров; nc - Число страховых случаев - число наступивших страховых случаев;
Абсолютные показатели страховой деятельности nn - Число пострадавших объектов – число пострадавших объектов в ходе наступления страхового случая; V - Сумма поступивших платежей сумма поступивших платежей; W - Сумма выплат возмещения сумма выплат страхователю за потерю (ущерб) имущества, жизни и т. п. по наступлении страхового случая; Абсолютная сумма дохода страховых организаций это разница между суммой взносов и выплат ; S - Страховая сумма застрахованного имущества; Sn - Сумма пострадавших объектов
n Ежегодный прирост (снижение) совокупного резерва взносов Р=Д–В–У–Н–О–П Р — годовой прирост резерва взноса; Д — поступления страховых взносов и других доходов; В — фактические выплаты страховых сумм в соответствии с догово рами о наступлении страхового случая; У — заложенная в тарифах сумма выплат в связи с наступлением страхового случая. Она определяется как произведение установленного среднего тарифного норматива на число сотен страховой суммы в соот ветствии с заключенным договором;
Ежегодный прирост (снижение) совокупного резерва взносов Н — заложенная в тарифах сумма расходов на содержание страхо вых органов, которая исчисляется в установленном проценте от посту пивших за год взносов по различным видам страхования; О — остаток резерва взносов, образующийся при выплатах выкуп ных сумм, поскольку размер выкупной суммы несколько меньше нако пившегося резерва на момент досрочного прекращения договора с пра вом на выкуп. Он исчисляется в установленном проценте от выплачен ных выкупных сумм; П — прибыль от фактических выплат в связи с наступлением стра хового случая и расходов по ведению дела.
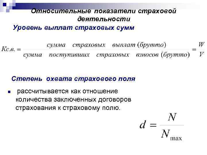
Относительные показатели страховой деятельности Уровень выплат страховых сумм Степень охвата страхового поля n рассчитывается как отношение количества заключенных договоров страхования к страховому полю.
Относительные показатели страховой деятельности n Частота страховых случаев Показывает, сколько страховых случаев приходится на 100 застрахованных объектов. Рассчитывается как отношение числа страховых случаев к количеству застрахованных объектов
Убыточность страховой суммы Коэффициент выплат Данный показатель должен быть меньше или равен 1.
Нетто-ставка Выражает рисковую часть тарифа для обеспечения страхового возмещения. средний уровень убыточности за период среднее квадратическое отклонение индивидуальных уровней убыточности от среднего уровня; коэффициент доверительной вероятности, определяемой по таблице на основании заданной вероятности. t
Брутто-ставка – это полная тарифная ставка, которая состоит из нетто ставки (основной части тарифа, предназначенной для создания фонда на выплату стра хового возмещения) и нагрузки к ней (надбавки). n f— доля нагрузки по страхованию имущества в брутто ставке, которая служит для покрытия накладных расходов стра хования и образования резервных фондов.
Дельта - надбавка гарантийная надбавка за риск, рассчитывается к нетто – ставке для компенсации непредвиденных обстоятельств. дисперсия страховых выплат при наступлении страхового случая. Рассчитывается коэффициент доверия, зависящий от вероятности безопасности.
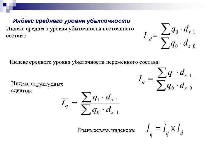
Индекс среднего уровня убыточности постоянного состава: Индекс среднего уровня убыточности переменного состава: Индекс структурных сдвигов: Взаимосвязь индексов:


