Скачать презентацию Гидравлические машины Гидравлическими машинами называются машины которые Скачать презентацию Гидравлические машины Гидравлическими машинами называются машины которые

Гидравлические машины.ppt

  • Количество слайдов: 52

Гидравлические машины Гидравлические машины

Гидравлическими машинами называются машины, которые сообщают протекающей через них жидкости механическую энергию (насос) либо Гидравлическими машинами называются машины, которые сообщают протекающей через них жидкости механическую энергию (насос) либо получают от жидкости часть энергии и передают ее рабочему органу для полезного использования (гидравлический двигатель)

Термины в области насосов установлены ГОСТ 17398— 72 «Насосы. Термины и определения» . Насосы Термины в области насосов установлены ГОСТ 17398— 72 «Насосы. Термины и определения» . Насосы подразделяются на две основные группы: динамические и объемные. Динамическими называют насосы, в которых жидкость под воздействием гидродинамических сил перемещается в камере {незамкнутом объеме), постоянно сообщающейся с входом и выходом насоса. Объемными называют насосы, в которых жидкость перемещается путем периодического изменения объема камеры, попеременно сообщающейся со входом и выходом насоса.

ЛОПАСТНЫЕ НАСОСЫ Лопастными называют насосы, в которых жидкость перемещается за счет энергии, передаваемой ей ЛОПАСТНЫЕ НАСОСЫ Лопастными называют насосы, в которых жидкость перемещается за счет энергии, передаваемой ей при обтекании лопастей рабочего колеса. Лопастные насосы объединяют две основные группы насосов: центробежные и осевые. В центробежных насосах жидкость перемещается через рабочее колесо от центра к периферии, а в осевых — через рабочее колесо в направлении его оси.

ЦЕНТРОБЕЖНЫЕ НАСОСЫ Центробежные насосы в соответствии со сложившимся порядком делятся на 18 групп: 1. ЦЕНТРОБЕЖНЫЕ НАСОСЫ Центробежные насосы в соответствии со сложившимся порядком делятся на 18 групп: 1. Консольные 10. Питательные 2. Горизонтальные 11. Массные 3. Артезианские и погружные 12. Песковые, грунтовые, шламовые 4. Вертикальные 13. Фекальные 5. Химические 14. Насосы для взвешенных веществ 6. Специальные 15. Вихревые 7. Конденсатные 16. Бензиновые 8. Нефтяные 17. Осевые 9. Морские 18. Маслонасосы

Вода через всасывающий патрубок насоса попадает на вход рабочего колеса и под действием вращающихся Вода через всасывающий патрубок насоса попадает на вход рабочего колеса и под действием вращающихся лопаток испытывает положительное ускорение. В диффузоре кинетическая энергия потока преобразуется в потенциальную энергию давления. В многоступенчатых насосах поперечное сечение диффузора со встроенными неподвижными лопатками называют “направляющим аппаратом”.

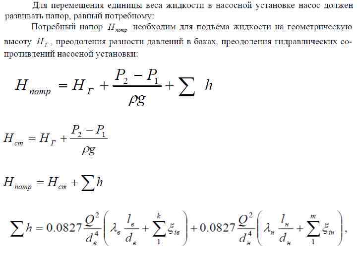
Подача насоса – это количество жидкости, перемещаемое насосом за единицу времени. Если подачу измеряют Подача насоса – это количество жидкости, перемещаемое насосом за единицу времени. Если подачу измеряют в единицах объёма, то её называют объёмной. Массовую подачу m измеряют в единицах массы. Давление, развиваемое насосом, определено следующим выражением: Полный напор, развиваемый насосом Коэффициент полезного действия (КПД) насоса Полезную мощность насоса

Характеристики ЦБН делятся на теоретические, действительные и паспортные. Вид теоретической и действительной характеристики зависит Характеристики ЦБН делятся на теоретические, действительные и паспортные. Вид теоретической и действительной характеристики зависит от типа лопаток, применяемых в рабочем колесе

Баланс энергии в лопастном насосе Баланс энергии в лопастном насосе

Модификация рабочего колеса Модификация рабочего колеса

Регулирование частоты вращения Регулирование частоты вращения

Поршневой насос Поршневой насос

Кинематика поршня Кинематика поршня