СМ лекция 04 Геометрические характеристики плоских сечений.ppt
- Количество слайдов: 29
Геометрические характеристики плоских сечений Доцент кафедры самолетостроения К. т. н Мухин Д. В.
1. Понятие о моментах сечения y y 1 d. А Статические моменты сечения относительно осей z и y z 1 y Осевые моменты инерции сечения относительно осей z и y Центробежный моменты инерции сечения относительно осей z и y Полярный моменты инерции сечения относительно начала координат ρ z z Так как все моменты сечений по сути являются интегралами по площади, то на них распространяются свойства этого вида интегралов. В частности если сечение состоит из нескольких частей, что общий момент (любого вида) всего сечения будет равен сумме моментов отдельных его частей.
Моменты Jz, Jy, Jp всегда положительны и никогда не равняются нулю, а Sy, Sz Jzy— могут быть положительными, отрицательными и равными нулю. Зависимость между осевыми и полярными моментами инерции можно получить, если подставить в выражение Jp равенство тогда Полярный момент инерции сечения относительно точки равен сумме его моментов инерции относительно любых взаимно перпендикулярных осей, проходящих через эту точку. Следствие. Сумма осевых моментов инерции сечения относительно любых взаимно перпендикулярных осей, проходящих через данную точку, есть величина постоянная:
2. Понятие о центре тяжести сечения и свойство статическою момента yс Центром тяжести сечения называется точка, координаты которой определяются по формулам: y d. A y yс zс С z Если положение центра тяжести сечения известно, то z zс Статический момент сечения относительно оси равняется его площади, умноженной на расстояние от центра тяжести сечения до этой оси. Если ось y проходит через центр тяжести сечения, то Статический момент сечения относительно оси, проходящей через его центр тяжести (относительно центральной оси), равен нулю
Составные сечения Статические моменты составного сечения с одной стороны по свойству статического момента равны С другой стороны они равны сумме статических моментов отдельных частей, то есть: Откуда с учетом свойств статических моментов отдельных частей: Приравниваем первые и последние выражения и выражаем из них координаты центра тяжести составного сечения В данных формулах общая площадь А представлена как сумма площадей отдельных частей.
3. Зависимости между моментами инерции относительно параллельных осей (формулы параллельного переноса) Из рисунка видно, что y 1 y d. A Откуда y yс z 1 С z Аналогично z zс Момент инерции сечения относительно оси равен его моменту инерции относительно центральной оси, параллельной ей, сложенному с произведением квадрата расстояния между осями на площадь сечении.
Аналогично Следовательно Центробежный момент инерции сечения относительно перпендикулярных осей равняется центробежному моменту инерции относительно центральных осей, параллельных им, сложенному с произведением расстояний между осями на площадь сечения
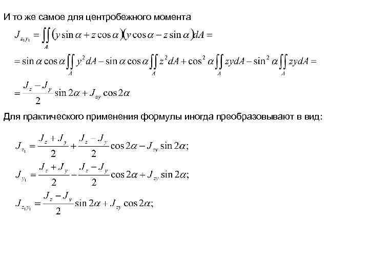
4. Зависимости между моментами инерции относительно осей, проходящих через данную точку Из аналитической геометрии известны зависимости связывающие координаты площадки d. A в осях координат (х; y) и (x 1, y 1). в которых угол α отсчитывается от оси z в направлении против часовой стрелки. По определению y 1 y d. A z 1 y α y 1 z По аналогии z
И то же самое для центробежного момента Для практического применения формулы иногда преобразовывают в вид:
5. Главные оси и главные моменты инерции сечения. Радиусы инерции. Главными осями сечения, проходящими через данную точку, называются оси, относительно которых центробежный момент инерции равняется нулю. Главные оси обозначаются цифрами 1 и 2 y A 2 Моменты инерции относительно главных осей называются главными α 2 Главные моменты инерции обозначают J 1 и J 2 , причем J 1> J 2. Чтобы найти положения главных осей в данной точке О, выбирают в этой точке оси z и у для которых Jz, Jy, Jzy определяются проще всего. Центробежный момент в главных осях (1; 2) связан с центробежным моментом в осях (y; z) зависимостью z α 1 1
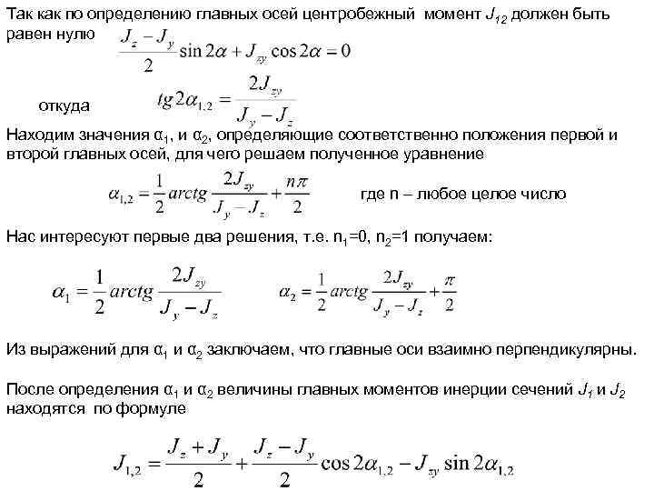
Так как по определению главных осей центробежный момент J 12 должен быть равен нулю откуда Находим значения α 1, и α 2, определяющие соответственно положения первой и второй главных осей, для чего решаем полученное уравнение где n – любое целое число Нас интересуют первые два решения, т. е. n 1=0, n 2=1 получаем: Из выражений для α 1 и α 2 заключаем, что главные оси взаимно перпендикулярны. После определения α 1 и α 2 величины главных моментов инерции сечений J 1 и J 2 находятся по формуле
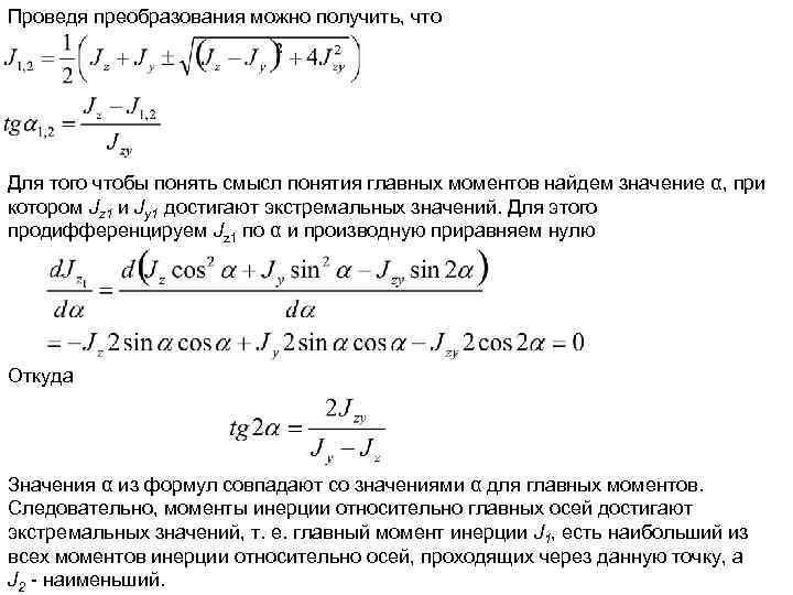
Проведя преобразования можно получить, что Для того чтобы понять смысл понятия главных моментов найдем значение α, при котором Jz 1 и Jу1 достигают экстремальных значений. Для этого продифференцируем Jz 1 по α и производную приравняем нулю Откуда Значения α из формул совпадают со значениями α для главных моментов. Следовательно, моменты инерции относительно главных осей достигают экстремальных значений, т. е. главный момент инерции J 1, есть наибольший из всех моментов инерции относительно осей, проходящих через данную точку, а J 2 - наименьший.
Радиусом инерции сечения относительно некоторой оси, например z, называется величина iz, определяемая из равенства: Радиусы инерции, соответствующие главным осям, называют главными радиусами инерции.
6. Свойства моментов инерции геометрических фигур Свойство моментов инерции сечения относительно осей, из которых одна — его ось симметрии y Пусть ось у будет осью симметрии сечения, а ось z ей перпендикулярна. В силу симметрии каждой площадке с положительным произведением координат справа будет соответствовать площадка с таким же, но отрицательным произведением координат слева и поэтому d. A y -z z ВЫВОД: Ось симметрии сечения и любая ось, ей перпендикулярная, есть главные оси сечения. z
Свойство моментов инерции правильных фигур относительно центральных осей y Для правильных фигур u α Для квадрата последнее равенство очевидно, так как он одинаково расположен относительно осей z и у. Для остальных фигур это можно доказать следующим образом: в правильной фигуре всегда найдется ось z 1 относительно которой она будет расположена так же. как относительно оси z, и поэтому Jz 1=Jz. Но ранее показано, что или откуда Для произвольной оси u, проходящей через центр z y z 1 u α 1 α z y z 1 α u α z ВЫВОД: Моменты инерции правильных фигур относительно центральных осей равны и любые взаимно перпендикулярные центральные оси будут главными
Геометрические характеристики некоторых фигур Фигура y x Координата ЦТ Круг d=2 r y Кольцо x d 1=2 r 1 d=2 r Тонкостенное кольцо y x s d=2 r Полукруг y x yc d=2 r Осевые моменты инерции Моменты сопротивления
Фигура y x b Координата ЦТ Квадрат Полый квадрат y b b 1 x Тонкостенный квадрат y s b x Треугольник y u 1 h x yc b u Трапеция y a h yc a x b u Осевые моменты инерции Моменты сопротивления


