Геннадий Ледовский ПБ.pptx
- Количество слайдов: 25
Геннадий Ледовский Персональный бренд
Аналитика «что сейчас» 7 марта 2016 г
Геннадий на партнёрских сайтах • Задачи? • Результаты? • Позиционирование? • Выводы человека, который знакомится?
Обучающий центр "Are. You. Vedic" http: //areyouvedic. ru/astrologicheskij-prognoz-na-2014 -god-otgennadiya-ledovskogo/
Смарт Афиша https: //smartafisha. ru/novosibirsk/trainer/gennadiiy-ledovskiiy
Йога-клуб "Снежный лотос" ( Sib. Yoga Shop ) http: //sibyoga. ru/prepods/pravyj_bereg/gennadiy_ledovskiy_g_n ovosibirsk_uchitel_kundalini_yogi. html
Онлайнмагазин «Хануман» http: //hanuman. ru/prepodavatel/8547/8552
В социальных сетях • Зачем присутствуешь в них? • Позиционирование • Посыл • Образ • Аудитория • Контент • Каналы связи • Каналы продвижения
Одноклассники http: //ok. ru/profile/118201243653
В контакте https: //vk. com/id 78906492
«ВИДЬЯ» - ЗНАНИЯ О ВЕДИЧЕСКОЙ АСТРОЛОГИИ https: //vk. com/jyotish_ledovsky
ОБУЧАЮЩИЙ КУРС ВЕДИЧЕСКОЙ АСТРОЛОГИИ https: //vk. com/om_ganesha
facebook https: //www. facebook. com/profile. php? id=100003644769659
instagram https: //www. instagram. com
Видео канал • Цель • Инструменты • Образ • Фирменный стиль • Статус • Позиционирование
Персональный сайт
Каналы продвижения • Точки контакта? • Партнёрство? • Клиенты - обратная связь?
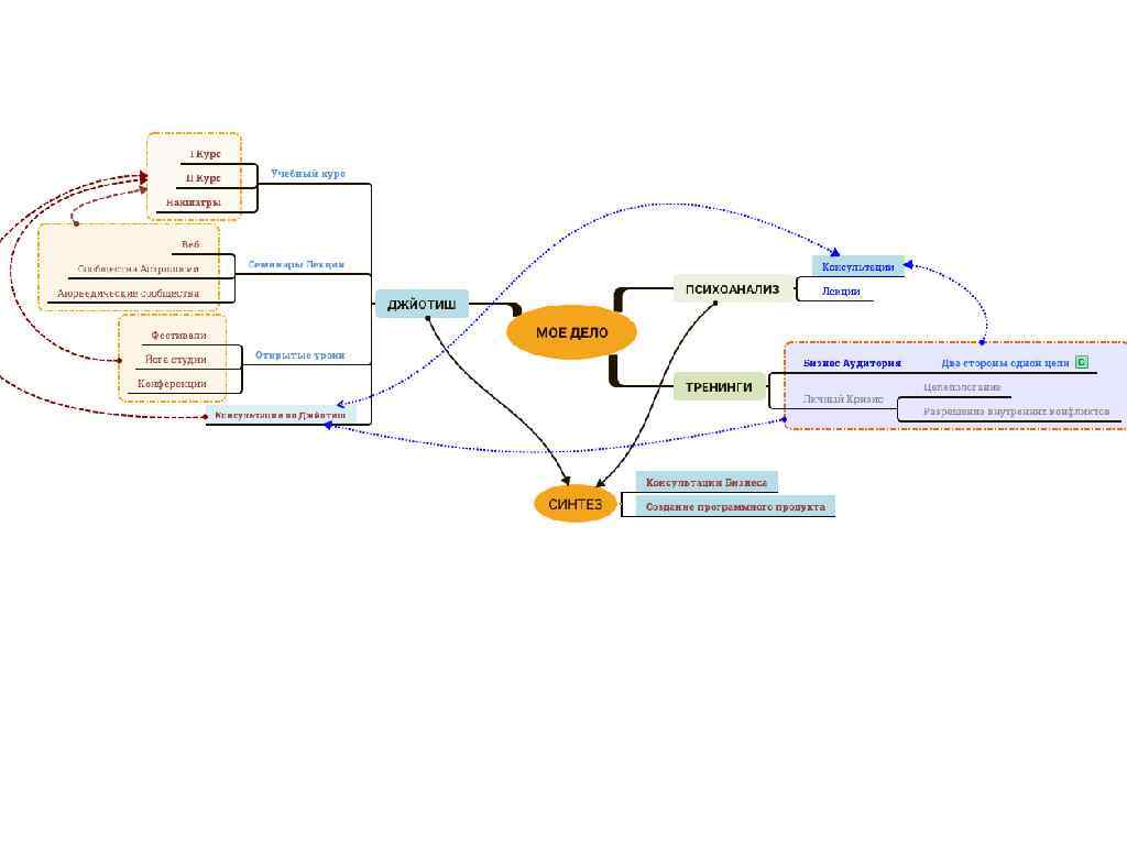
Задачи: • 1. Формирование и развитие Бренда «Антикризисный бизнес психолог» • 2. Развитие тренингов под этим брендом • 3. Гармоничное соединение в этом бренде направлений по астрологии и психоанализу • 4. Аудит точек контактов и построение новых, исходя из текущей задачи. • 5. Стратегия развития Бренда на три года.
Геннадий Ледовский ПБ.pptx