94c31bb87530586e9d7285b788145771.ppt
- Количество слайдов: 14
Gendered realities of displaced women from Drinjevac
°Ethnography in Drinjevac • Research conducted within RRRP project “Engendering Forced Migration, Sociopolitical Transition and Mental Health in Bosnia and Herzegovina, Serbia and Kosovo” RQ: How does social positioning, within the social network in particular, affect the psychosocial health of women who are forced migrants and their self-perception/perception of their lives, both in terms of positive and negative aspects?
• Ethnoghraphic study was conducted in one of municipalities in Sarajevo, Bi. H • Three weeks in three Drinjevac households in October 2015 • Five purposefully selected displaced women from three different villages in Eastern Bosnia
Drinjevac • Part of the largest municipality in Sarajevo (Novi Grad) with a population of about 130, 000 • Registered population of 9506 (population density is very high) • Inhabitants are of low socio-economic status, and originate mostly from Eastern Bosnia and Sandžak. • Largely dominated by illegally constructed buildings built on a steep, unstable terrain that is in need of rehabilitation • Connected with the main city road and the nearly completed bypass by bus, 20 -minute drive from the city center, yet one cannot escape the feeling of being in a rural area
cont. • As a result of the so-called Drina campaign tens of thousands people originating from Eastern Bosnia, including four of our informants, were forced to leave their homes in the summer of 1992. • When the war ended, many, including our informants, opted rather for local "integration" and (re)construction of a home than for full return to their homes of origin prior to displacement even if they were reconstructed, due to manifold reasons.
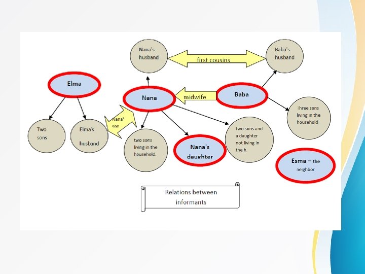
Women of Drinjevac • Three women from Eastern Bosnia with displaced-person status participating in the research were recruited through researcher’s relative living in the settlement, and the other two entered the fieldwork unexpectedly • Two women are in their seventies, married, living with their spouses, in a separate unit/room within a larger house owned by their children. • One informant is in her early thirties, married, with two schoolchildren, living in a two-bedroom apartment owned by her husband, also within a larger house comprised of five other units. • The elderly women have no formal education and are basically illiterate, while the younger informant is a vocational high school graduate, unemployed.
cont. • As for the two "extra" informants, one is in her early sixties, unemployed, married, with children, not related to other women in any way. The other is in her late thirties, unemployed, and the daughter of one of the key informants. • No salary, pension, social welfare assistance or remittances • They manage to make a living by small-scale agricultural production and joint efforts of all extended family members, showing high flexibility (e. g. ”saljevanje strave”). • All informants are either related and live in the same household, or are immediate neighbours
One Day in the Life of Nana gets up every morning with her husband to pray the morning prayer (sabah) and drink coffee, goes to visit her daughter or one of her daughters-in-law, and hangs out with them for a while. She returns home around 11 a. m. to prepare lunch or wash the dishes. She talks to her husband, they eat lunch, listen to the radio, then usually someone comes to visit them (grandpa goes to the mosque every day to pray the midday prayer), she does the laundry or tidies the room, they rest, and in the evening they go to visit one of their children, to sit with them or watch TV together. During the summer, her husband works in the field during the whole day, which Nana avoids lately. Once a year, she goes to the village where she spends more time working in the field and around the house.
Main findings Challenges to psychosocial wellbeing • Life in the local enclave • Patriarchal values Coping strategies • Religiousness • Social network
Patriarchal values Background: Structural inequalities Status (protracted displacement) Open animosity between locals and newcomers (“seljaci”, “doslje”) Physical landscape (segregated) High conformity Economic constraints
§ The old neighbourhood with its gender hierarchy and traditional polarisation of gender roles is reconstructed § Simingly quite egalitarian gender patterns in communication but haven’t truly re-negotiated gender relations § Women are silently promoting and legitimizing inequality themselves by reproducing (or even promoting) traditional gender roles. § Economic dependence further contributes to the social exclusion
§ Strict rules and pressure to conform - yet, seldom complain or present themselves in the category of a victim and seem more adaptive and resilient when dealing with displacement related adversities § Agency is in part achieved in alternative ways § Age related differences (younger informants seemingly display fairly inconsistent and contradictory attitudes and behaviour; more unfavorable position in terms of labor market access)
Conclusion • The effects of protracted displacement on women (taking into consideration their age, education, available social networks, chains of migration, urban/rural displacement, etc. ) in the forthcoming period will be the problems that will continue to need to be dealt with. • These women’s ability to gain authority over their own lives may both shape their well-being and their children’s future. Continuous efforts should be directed towards empowering this vulnerable and often stigmatised population, particularly in light of the current shift in advocacy from successful reintegration of displaced persons to successful local integration.


