Функциональная зависимость между переменными величинами




















































корреляция.ppt
- Количество слайдов: 52
Функциональная зависимость между переменными величинами
Количественные характеристики объектов наз. математическими величинами. Их делят на постоянные - не изменяющиеся в процессе рассмотрения, и переменные. Например, вес человека - в течение определенного времени постоянная, частота сердечных сокращений (ЧСС) в минуту — переменная (может меняться каждую минуту).
В свою очередь переменные величины, делятся на независимые, способные изменяться самостоятельно, и зависимые, изменяющиеся в зависимости от других величин. Пример. Скорость V бега человек может менять произвольно, а его ЧСС при этом будет меняться в зависимости от V. Значит здесь V — независимая величина, а ЧСС — зависимая от V.
Функциональная зависимость - форма устойчивой взаимосвязи между объективными явлениями или отражающими их величинами, при к-рой изменение одних вызывает определенное количественное изменение др. Ф. з. проявляется в виде законов и соотношений, обладающих количественной определенностью, выражается в виде уравнений, объединяющих величины как функцию и аргумент.
Функциональная зависимость между двумя переменными Пример. Скорость V бега равна произведению длины шага l на частоту шагов k, т. е. V = k · l. Здесь для каждого из возможных значений k и l можно точно определить V - между тремя переменными V, k, l существует функциональная связь, т. е V есть функция двух переменных k и l. Математическая запись: V = f(k, l).
Имеем две переменные х и у. Если каждому значению одной переменной соответствует одно или несколько определенных значений другой переменной, то между такими переменными существует функциональная зависимость. При этом, если х - независимая переменная, то её называют аргументом, а зависимую от неё у - функцией. Математически это записывают так: y = f(x).
Запись изображает функциональную зависимость в явном виде, т. е. разрешенном относительно y: Функциональная зависимость изображена неявно в виде F(x, y) = 0, если она не разрешена относительно функции: 3 x 3 y 2 – 4 xy + 4 y 3 – 3 = 0 Получить функцию в явном виде из неявного - одна из главных задач математики.
Виды представления функциональной зависимости 1) Словесно: сила, действующая на материальную точку, прямо пропорциональна массе точки и сообщаемому ей этой силой ускорению (2 -й закон Ньютона) 2) Таблично: х 5 10 15 20 у 7 14 21 28 3) В виде формулы: y = 5 sin 2 x – 3 x 2 – 7. 4) Графически.
Некоторые виды функций. При бесконечном многообразии функциональных связей выделяют следующие виды функций: а) алгебраические — функции вида где ni, mi — целые положительные числа или ноль, переменные x и y связаны только операциями сложения, вычитания, умножения, деления и возведения в степень.
б) иррациональные функции, в которых переменные могут быть связаны операциями сложения, вычитания, умножения, деления, возведения в степень и, обязательно, извлечения корня. Например, — иррациональная функция;
в) трансцендентные, к которым относят: показательные, логарифмические, тригонометрические и обратные тригонометрические функции. Функции вида а), б), в) называют элементарными. Элементарные функции, являющиеся комбинациями функций вида а), б), в), называют сложными элементарными функциями.
Однозначные (функциональные) связи между переменными встречаются не всегда. Например, между ростом и массой человека существует положительная (прямая) связь: более высокие индивиды имеют и большую массу. Однако сравнительно низкорослые оказываются тяжелее высокорослых. Причина таких “исключений”: каждый биологический признак является функцией многих переменных; на его величине сказывается влияние генетических и др. факторов, что вызывает варьирование признаков.
Корреляция (лат. сorrelatio - соотношение) представляет собой меру зависимости переменных, не имеющую строго функционального характера. Корреляционная связь - каждому определенному значению одного признака соответствует несколько значений другого (связь между ростом и массой тела человека; между температурой тела и ЧСС…).
Практическое значение установления корреляции. 1. Выявление причинно-следственной связи между факторными и результативными признаками (при оценке физ. развития, для определения связи между условиями труда, быта и состоянием здоровья. . . ) 2. Изучение зависимости параллельных изменений нескольких признаков от какой-то третьей величины. Например, под воздействием высокой температуры в цехе происходят изменения кровяного давления, вязкости крови, ЧСС…
Задача корр. анализа - установление направления и формы связи между признаками, измерение ее тесноты (силы связи). Прямая корреляция отражает однотипность в изменении признаков: с увеличением значений 1 - го признака увеличиваются значения и другого (с уменьшением 1 -го уменьшается 2 -ой) Обратная корреляция указывает на увеличение 1 - го признака при уменьшении 2 -го или уменьшение 1 -го признака при увеличении 2 -го.
Корреляции бывают линейные и нелинейные. Нелинейной может быть связь между уровнем мотивации и эффективностью выполнения задачи (кривая мотивации Йеркса - Додсона). При повышении мотивации эффективность выполнения задачи сначала возрастает, затем достигается оптимальный уровень мотивации, которому соответствует максимальная эффективность выполнения задачи; дальнейшему повышению мотивации сопутствует снижение эффективности.
Корреляционные поля Корреляционный анализ основан на использовании вероятностных моделей, описывающих поведение исследуемых признаков в некоторой генеральной совокупности, из которой получены экспериментальные значения xi и yi.
При исследовании корреляции между количественными признаками, значения которых измеряют в метрических единицах, принимается модель двумерной генеральной совокупности. Такая модель отражает зависимость между переменными величинами xi и yi графически в виде геометрического места точек в системе координат и называют диаграммой рассеивания или корреляционным полем.
Если r = 0, то значения xi и yi, полученные из выборочных данных, располагаются на плоскости Oxy в пределах области (окружности) - между величинами Х и Y отсутствует корреляция, они называют некоррелированными.
Если r = ± 1, то между Х и Y существует линейная функциональная зависимость (Y = a + b. X). При r = 1 значения xi, yi определяют точки, лежащие на прямой с положительным наклоном, при r = -1 с отрицательным.
При -1 < r < 1 точки (xi, yi) попадают в область, ограниченную некоторым эллипсом, при r > 0 - положительная корреляция, при r < 0 отрицательная.
Линия, вдоль которой группируются точки, может быть не только прямой, а иметь другую форму: парабола, гипербола - имеет место нелинейная корреляция.
Множество корреляционных полей значений (x, y) с коэффициентами корреляций для каждого из них.
Коэффициент корреляции отражает «зашумлённость» линейной зависимости (верхняя строка), но не описывает наклон линейной зависимости (средняя строка), и совсем не подходит для описания сложных, нелинейных зависимостей (нижняя строка). Для распределения, показанного в центре рисунка, коэффициент корреляции не определен, так как дисперсия y равна нулю.
Вывод: визуальный анализ корреляционного поля помогает выявить не только наличие статистической зависимости (линейную или нелинейную) между исследуемыми признаками, но и ее тесноту и форму. Это имеет существенное значение для следующего шага: выбора и вычисления соответствующего коэффициента корреляции.
Пример. Определить форму и направление взаимосвязи между показателями пульса покоя и значениями пробы PWC 170 у 13 исследуемых с помощью корреляционного поля: xi, уд/мин ~ 80; 72; 71; 80; 84; 82; 78; 70; 83; 72; 73; 81 yi, к. Гм/мин ~ 858; 979; 1071; 920; 982; 1000; 1004; 1022; 807; 1099; 817; 879; 982
Построим график корреляционного поля.
Вывод: график коррел. поля позволяет предположить, что между пульсом покоя и абсолютными значениями пробы PWC 170 у исследуемой группы наблюдается прямая, обратная зависимость, т. е. со снижением показателя пульса покоя происходит увеличение абсолютных значений PWC 170.
Коэффицие нт корреля ции - показатель характера взаимного стохастического влияния изменения двух случайных величин. Коэффициент корреляции для генеральной совокупности оценивается по экспериментальным данным - выборке объема n пар значений (xi, yi), полученной при совместном измерении двух признаков Х и Y.
При оценке зависимости используют градацию:
В качестве оценки генерального коэффициента корреляции используют коэффициент корреляции r Пирсона: где хi - значения, принимаемые в выборке X, yi - значения, принимаемые в выборке Y.
Пример: Оценить взаимосвязь силы броска xi (Н) и дальности полёта мяча yi (м). Решение: Вычислим средние значения:
Результаты занесём в таблицу:
Статистические выводы: 1. В связи с тем, что rxy = 0, 94 > 0 корреляция между признаками x и y имеет место. 2. Значение rxy = 0, 94 близко к верхнему пределу интервала - связь очень тесная. 3. Знак коэффициента положительный - корреляция является прямой (с возрастанием 1 -го признака, 2 -ой признак так же увеличивается) - то есть дальность полёта мяча существенно зависит от силы броска.
Если не производится предварительной проверки рассматриваемых совокупностей на нормальность распределения, следует проверить наличие связи еще и по коэффициенту Спирмена. Ранговая корреляция - мера зависимости между наблюдаемыми признаками, когда эту зависимость невозможно определить количественно с помощью обычного коэффициента корреляции. Для этого необходимо перевести результаты исследования (теста) в баллы.
Перевести результаты тестирования в баллы можно разными способами. На практике чаще используют ранжирование (см. табл. ). РАНЖИРОВАНИЕ — расстановка элементов системы по признакам значимости, масштабности; установление порядка расположения, места лиц, проблем, целей и задач в зависимости от их важности, весомости. Рассмотрим возможные варианты:
1. Среди объектов нет одинаковых по сравниваемым показателям, т. е. нет эквивалентных объектов (отношение строгого порядка). Составляется упорядоченная последовательность, где объект с первым номером является наиболее предпочтительным из всех объектов, объект со вторым номером менее предпочтителен, чем первый, но предпочтительнее всех остальных. . .
2. Если применение строгих численных отношений не позволяет установить порядок между объектами используют отношения для определения большей или меньшей степени признака (частичного порядка) типа «более предпочтительно» , «менее предпочтительно» , «равноценно» . Для эквивалентных объектов назначают одинаковые ранги, равные среднеарифметическому значению рангов, им присваиваемых. Такие ранги называют связанными рангами.
Связанные ранги могут оказаться дробными числами. Сумма рангов N объектов равна сумме натуральных чисел от 1 до N (комбинации связанных рангов не изменяют эту сумму!!!). В таблице ранги объектов «Б» и «К» равны: Ранги 1 -го теста Б, К = (4 + 5)/2 = 4, 5 объектов «Г» и «И» : Ранги 1 -го теста г, и = (7 + 8)/2 = 7, 5
Расчет коэфф. ранговой корреляции Спирмена: 1) Присвоить каждому из признаков их ранг по возрастанию (убыванию). 2) Определить разности рангов каждой пары сопоставляемых значений. 3) Возвести в квадрат каждую разность и суммировать полученные результаты. Получаем следующую формулу:
di - разница между рангами каждой из переменных i; n - объем выборки. r принимает значения между +1 и – 1, показывая тесноту и направление связи между величинами.
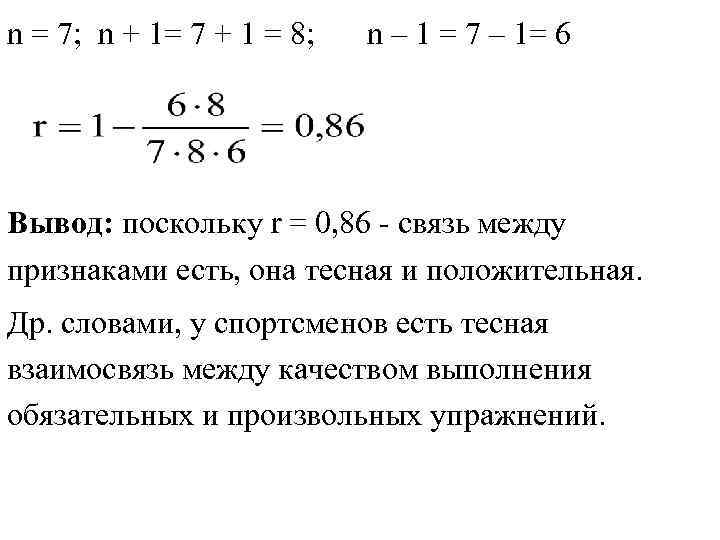
Пример: При выполнении программ обязательного и произвольного катания места среди 7 фигуристов распределились в следующем порядке в обязательном x и в произвольном y упражнениях. Решение: Составим расчетную таблицу
n = 7; n + 1= 7 + 1 = 8; n – 1 = 7 – 1= 6 Вывод: поскольку r = 0, 86 - связь между признаками есть, она тесная и положительная. Др. словами, у спортсменов есть тесная взаимосвязь между качеством выполнения обязательных и произвольных упражнений.
Ранговая корреляция по Спирмену для связанных рангов. С целью оценки профпригодности на группе профессионалов и прогноза будущей успешности стажеров теми и другими были составлены описания профзначимых качеств и произведено их ранжирование. Были сформулированы нулевая и альтернативная гипотезы. Н 0: различия между профилем профессионала и профилем стажера значимо не отличаются от нуля. Н 1: различия между профилями значимо отличаются от нуля.
В каждом профиле присутствуют связанные ранги. В 1 -ом столбце - потому что это не индивидуальный, а усредненный профиль. Во 2 -ом столбце – стажер не смог отдать приоритета одному из двух качеств (умение сглаживать конфликты и лояльность по отношению к фирме). Необходимо внести поправку на связанные ранги: Та = Σ (а 3 – а) /12 Тb = Σ (в 3 – в) /12, где а и в – объемы каждой группы одинаковых рангов в первом и во втором профилях.
В первом ряду присутствует 2 группы одинаковых рангов состоящие из 2 -х и 3 -х рангов соответственно, следовательно, а 1 = 2, а 2 = 3. Та = [(23 – 2) + (33 – 3)] / 12 = 2, 5. Во втором ряду присутствует одна группа одинаковых рангов, следовательно, в = 2. Тb = (23 – 2) / 12 = 0, 5. Для подсчета эмпирического значения rs используется формула:
Получаем: Результат очень высокий, но для окончательного решения вопроса о степени соответствия первого и второго профилей следует воспользоваться таблицей критических значений. Для полученного эмпирического значения р < 0, 01: rsэмп > rsкр (р ≤ 0, 01) => Н 1! выс. ст. зн. Т. е. показатель корреляции между профилем профессионала и профилем стажера высоко статистически значим (неслучаен) и Н 0 отвергается.
Коэффиицент ранговой корреляции Кендалла, наз. также τ–Кендалла (тау Кенделла) основан на определении числа «совпадений» и «инверсий» . Столбец с первым рядом значений упорядочивается, то есть сортируется по возрастанию. После этого анализу подвергается только 2 -ой столбец. Для каждого значения из второго ряда определяется:
1. Сколько рангов расположенных ниже анализируемого ранга выше него по значению (результат заносится в дополнительный столбец, обозначенный символом Р); 2. Сколько рангов расположенных ниже анализируемого ранга меньше него по значению (результат заносится в следующий столбец, обозначенный символом Q).
Анализу подвергается только второй столбец. У испытуемого А рассматривается ранг со значением 2. Выше него мы наблюдаем 8 значений (4, 7, 3, 5, 6, 8, 10, 9) и ниже – 1 (1). У человека Б рассматривается ранг со значением 1. Затем анализируются показатели тех испытуемых, которые расположены ниже. То есть, результаты испытуемого А уже исключаются из рассмотрения. Выше указанного значения мы имеем 8 значений (4, 7, 3, 5, 6, 8, 10, 9) и ниже – ни одного.
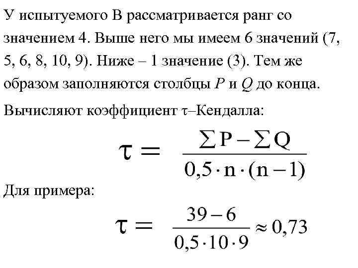
У испытуемого В рассматривается ранг со значением 4. Выше него мы имеем 6 значений (7, 5, 6, 8, 10, 9). Ниже – 1 значение (3). Тем же образом заполняются столбцы Р и Q до конца. Вычисляют коэффициент τ–Кендалла: Для примера:
КОНЕЦ ФИЛЬМА

