lecture 3_2016.ppt
- Количество слайдов: 36
Формирование обобщенных многокритериальных оценок • Проблема многофакторного оценивания • Формирование обобщенных многокритериальных оценок • Измерение и шкалирование частных критериев • Задача нормализации частных критериев • Функция локальной полезности • Модели выбора компромиссных решений • Пример задачи выбора решений • Модель обобщенной полезности • Модель максимина • Вывод • Контрольные вопросы и задания
Проблема многофакторного оценивания
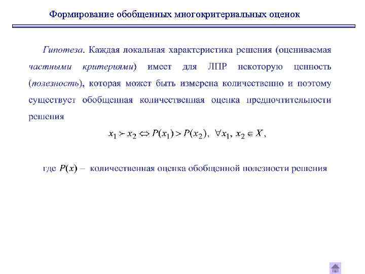
Формирование обобщенных многокритериальных оценок
Формирование обобщенных многокритериальных оценок
Формирование обобщенных многокритериальных оценок
Измерение и шкалирование частных критериев
Качественные шкалы
Качественные шкалы. Номинальная шкала
Качественные шкалы. Ранговая шкала
Качественные шкалы. Ранговая шкала
Количественные шкалы
Количественные шкалы
Задача нормализации частных критериев
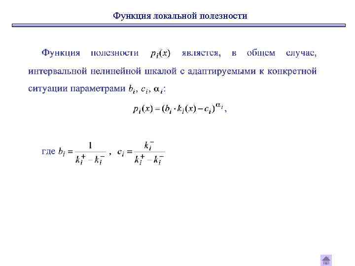
Функция локальной полезности
Функция локальной полезности
Функция локальной полезности
Функция локальной полезности
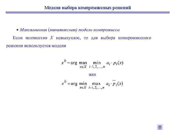
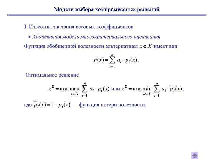
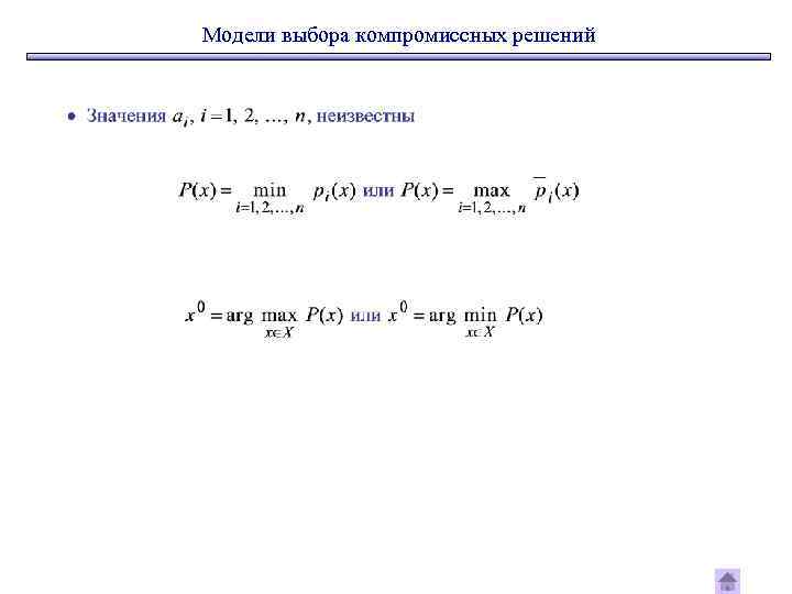
Модели выбора компромиссных решений
Модели выбора компромиссных решений
Модели выбора компромиссных решений
Модели выбора компромиссных решений
Модели выбора компромиссных решений
Модели выбора компромиссных решений
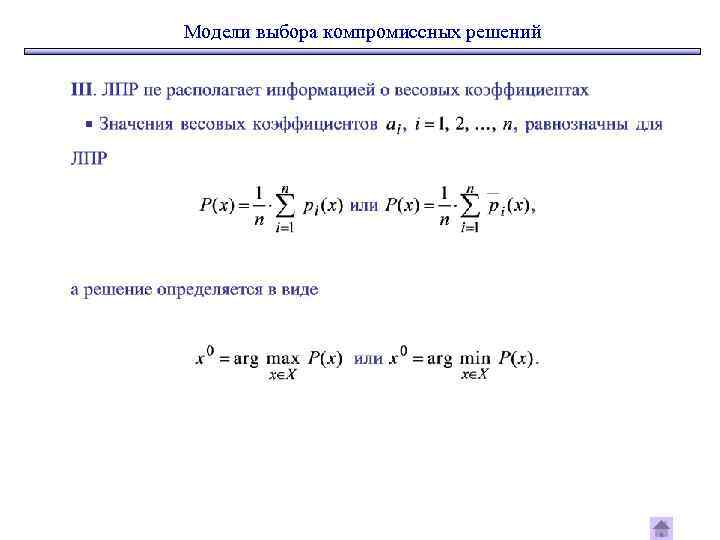
Модели выбора компромиссных решений
Модели выбора компромиссных решений
Модели выбора компромиссных решений
Модели выбора компромиссных решений
Пример задачи выбора решений
Функция локальной полезности
Функция локальной полезности
Модель обобщенной полезности
Модель обобщенной полезности
Модель максимина
Модель максимина
ВЫВОДЫ
Контрольные вопросы и задания
lecture 3_2016.ppt