ab4d5121bdecc8cd20e8aef3e5080992.ppt
- Количество слайдов: 33
Forensics Do you have what it takes?
What are we allowed to bring? - Test tubes & test tube holders - Droppers - Item for scooping (spatula/ micro-spatula), spoons, stir rods - p. H paper or litmus paper - 9 -volt conductivity tester (NO AC testers allowed!) - Hand lens - Thermometer - Funnel & filter paper - Microscope slides and cover slips - Flame test equip. (e. g. nichrome wire, cobalt blue glass) - Metal tongs - Writing instruments (pen or pencil) - Pencil & ruler for chromatograms - 1 - 8. 5 x 11” sheet of notes (2 -sided) - Non-programmable calculator - Paper towels
Approved Safety Goggles
Unacceptable Goggles
Instruments for Testing
TI-84 Silver Ed. w/ Temperature Probe TI-84 Silver Ed. w/ p. H Probe
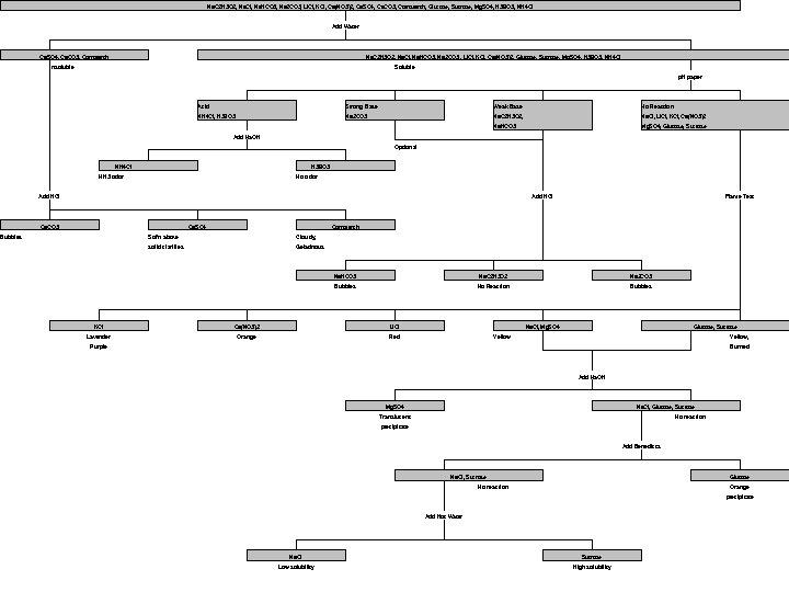
Qualitative Analysis • Use a flow chart for solids separation – Easier for students to follow
Na. C 2 H 3 O 2, Na. Cl, Na. HCO 3, Na 2 CO 3, Li. Cl, KCl, Ca(NO 3)2, Ca. SO 4, Ca. CO 3, Cornstarch, Glucose, Sucrose, Mg. SO 4, H 3 BO 3, NH 4 Cl Add Water Ca. SO 4, Ca. CO 3, Cornstarch Na. C 2 H 3 O 2, Na. Cl, Na. HCO 3, Na 2 CO 3 , Li. Cl, KCl, Ca(NO 3)2, Glucose, Sucrose, Mg. SO 4, H 3 BO 3, NH 4 Cl Insoluble Soluble p. H paper Strong Base Weak Base Acid NH 4 Cl, H 3 BO 3 Na 2 CO 3 Add Na. OH NH 4 Cl No Reaction Na. Cl, Li. Cl, KCl, Ca(NO 3)2 Mg. SO 4, Glucose, Sucrose No odor H 3 BO 3 Optional Add HCl NH 3 odor Na. C 2 H 3 O 2, Na. HCO 3 Add HCl Ca. CO 3 Bubbles Cornstarch Ca. SO 4 Flame Test Sol'n above Cloudy, solid clarifies Gelatinous Na. HCO 3 Na. C 2 H 3 O 2 Na 2 CO 3 Bubbles No Reaction Bubbles KCl Ca(NO 3)2 Li. Cl Lavender Orange Red Na. Cl, Mg. SO 4 Yellow Purple Glucose, Sucrose Yellow, Burned Add Na. OH Mg. SO 4 Na. Cl, Glucose, Sucrose Translucent precipitate No reaction Add Benedicts Glucose No reaction Orange precipitate Add Hot Water Na. Cl, Sucrose Na. Cl Sucrose Low solubility High solubility
Plastics Flow Scheme
Polymer Testing Cat Dog Human
Paper Chromatography
Thin Layer Chromatography (TLC)
Thin Layer Chromatography (TLC)
How to Calculate Rf’s • Rf = distance component travels distance the solvent traveled Shaefer Ink # Components Rf Values solvent front = 46 mm 1 = 13 mm 0. 28 2 = 28 mm 0. 61 3 = 35 mm 0. 76 4 = 39 mm 0. 85 5 = 46 mm 1. 00
Mass Spectra
• First bond cleavage yields a methyl cation : CH 3+ + ·CH 2 CH 3 m/e = 15 • Second bond cleavage yields an ethyl cation : CH 3 CH 2+ + ·CH 2 CH 3 m/e = 29 • Third bond cleavage yields a propyl cation : CH 3 CH 2+ + ·CH 3 m/e = 43
Crime Scene Evidence - Fingerprints Loop Twinned Loop Central Pocket Lateral Pocket Loop Arch Tented Arch Whorl Composite Accidental
DNA CAGGATAGACTGAAT GTCCTATCTGACTTAA ATTCATAGACT TAAGTATCTGA
Glass Analysis
Entomology -Basically the study of various bug life cycles with respect to a corpse time of death, temperature, surroundings, etc. -Two excellent references are: -www. forensic-entomology. com by Dr. J. H. Byrd -www. forensic-ent. com by Dr. Stephen Bullington -Especially look at the photos of the cycle for BLOWFLIES!
Spatters
Seeds & Pollen
Shoeprints
Tire Treads
Blood • The ABO Blood Group System • Group A – has only the A antigen on red cells (and B antibody in the plasma) • Group B – has only the B antigen on red cells (and A antibody in the plasma) • Group AB – has both A and B antigens on red cells (but neither A nor B antibody in the plasma) • Group O – has neither A nor B antigens on red cells (but both A and B antibody are in the plasma)
Donor Recipient O O A A B B AB AB
Caucasians African American Hispanic Asian O + 37% 47% 53% 39% O - 8% 4% 4% 1% A + 33% 24% 29% 27% A - 7% 2% 2% 0. 5% B + 9% 18% 9% 25% B - 2% 1% 1% 0. 4% AB + 3% 4% 2% 7% AB - 1% 0. 3% 0. 2% 0. 1%
Bullet Striations
Analysis Do all the pieces fit … ?
Percentages • • • Qualitative Analysis = 20 % Polymer Testing = 20 % Paper Chromatography = 15 % Crime Scene Evidence = 15 % Analysis (Overall) = 30 % » Total = 100 %
References • • • Title Slide : world wide web Goggles : world wide web TLC & Mass Spectra : Introduction to Organic Laboratory Techniques: A Small Scale Approach, 2 nd ed. , Pavia, Lampman, Kriz, & Engel, 2005, Thomson Brooks/Cole, pgs. 827 -830, 972 -973. DNA Slide : www. shutterstock. com Broken Glass : world wide web Seeds & Pollen : world wide web Blood ABO System : www. redcross. com Bullet Striations : world wide web & www. dupageforensics. com All the Pieces Match : world wide web


