Скачать презентацию ФИЗИКО-ХИМИЧЕСКИЕ ПРИЛОЖЕНИЯ ТЕОРИИ ГРУПП Приложения теории групп Скачать презентацию ФИЗИКО-ХИМИЧЕСКИЕ ПРИЛОЖЕНИЯ ТЕОРИИ ГРУПП Приложения теории групп

В помощь при выполнении контрольной.pptx

  • Количество слайдов: 72

ФИЗИКО-ХИМИЧЕСКИЕ ПРИЛОЖЕНИЯ ТЕОРИИ ГРУПП ФИЗИКО-ХИМИЧЕСКИЕ ПРИЛОЖЕНИЯ ТЕОРИИ ГРУПП

Приложения теории групп Механические, электрические и т. п. характеристики атомов, молекул и других объектов, Приложения теории групп Механические, электрические и т. п. характеристики атомов, молекул и других объектов, имеющих определенную симметрию, сами должны характеризоваться точно такой же симметрией. МЕХАНИЧЕСКИЙ СПОСОБ ОПИСАНИЯ А = а В = b C = c … Состояние а b c … Координаты вектора Базис А, В, C, … Вектор состояния

Операция симметрии а′ b′ c′ … = F • А, В, C, … а Операция симметрии а′ b′ c′ … = F • А, В, C, … а b c … А, В, C, … a′ = F 11 a + F 12 b + F 13 c + … Если А, В, С, … — наблюдаемые различной природы (масса, энергия, заряд, длина и т. д. ), то смешивание их значений (a, b, c, …) являтся бессмысленным. Следовательно, оператор F должен иметь ДИАГОНАЛЬНУЮ матрицу (этого всегда можно добиться за счет преобразования базиса: { А, В, С, … } { А′, В′, С′, … } ).

F 11 a F 22 F = b F 33 c F 44 F F 11 a F 22 F = b F 33 c F 44 F 45 d F 54 F 55 e … … Диагональные субматрицы — матрицы неприводимых представлений Такие матрицы одномерны для СКАЛЯРНЫХ наблюдаемых (энергия, масса, заряд и др. ) и многомерны для ТЕНЗОРНЫХ наблюдаемых (векторы импульса или момента, поляризуемость и др. )

Правило: каждая наблюдаемая «принадлежит» (относится, описывается) к одному из НП ТГС или «типов симметрии» Правило: каждая наблюдаемая «принадлежит» (относится, описывается) к одному из НП ТГС или «типов симметрии» . Используя НП ТГС, можно решать два типа задач: • классификация наблюдаемых по типам симметрии (НП ТГС), • построение или выбор правильных в физическом отношении фундаментальных наборов наблюдаемых (базисов): такая процедура называется «симметризацией базиса» .

Классификация механических движений молекул Суммарное механическое движение молекулы складывается из движений атомов (ядер). Движение Классификация механических движений молекул Суммарное механическое движение молекулы складывается из движений атомов (ядер). Движение каждого атома (ядра) можно представить как сумму элементарных движений по осям X, Y, Z. Таким образом, любое движение молекулы, состоящей из N атомов, можно охарактеризовать списком из N троек элементарных смещений ( xi yi zi ). Например, для молекулы воды таких троек будет три: ( x 1 y 1 z 1 x 2 y 2 z 2 x 3 y 3 z 3) Любое движение молекулы однозначно характеризуется таким 9 -мерным вектором

Очевидно, что число возможных движений бесконечно, так же как и число векторов в 9 Очевидно, что число возможных движений бесконечно, так же как и число векторов в 9 -мерном пространстве. ПРИНЦИП СУПЕРПОЗИЦИИ позволяет каждый из этих векторов представить в виде суммы 9 проекций на некоторые координатные оси: Q = C 1 q 1 + C 2 q 2 +…. + C 9 q 9 Другими словами, произвольное движение молекулы воды (Q) является смесью или суперпозицией 9 базисных движений (q 1, q 2, … q 9), которые называются «нормальными» (НД). Выбор некоторых движений в качестве базисных (нормальных) определен общим правилом: q НП ТГС

Почему мы должны выбирать именно такие движения в качестве базисных, если все базисы в Почему мы должны выбирать именно такие движения в качестве базисных, если все базисы в математическом отношении эквивалентны? Нормальные движения отличаются рядом физических особенностей, которые делают их предпочтительными: 1) они сохраняются во времени неопределенно долго, что делает их экспериментальное изучение сравнительно легкой задачей, тогда как суперпозиционные (ненормальные), движения непрерывно изменяются; 2) они являются «гармоническими» , т. е. описываются простейшими уравнениями: одно НД — одна частота и одна фаза (для описания суперпозиционных движений требуется несколько частот и фаз).

НОРМАЛЬНЫЕ ДВИЖЕНИЯ Трансляции tx , t y , t z Вращения R x, R НОРМАЛЬНЫЕ ДВИЖЕНИЯ Трансляции tx , t y , t z Вращения R x, R y, R z Колебания q 1, q 2, q 3 … Построим матричное представление группы С 2 v в 9 -мерном базисе элементарных смещений. z 3 z 1 Н x 1 x 3 y 1 y 3 О z 2 Н x 2 y 2

 x 1 y 1 z 1 x 2 y 2 z 2 x x 1 y 1 z 1 x 2 y 2 z 2 x 3 y 3 z 3 – x 2 – y 2 z 2 – x 1 – y 1 z 1 – x 3 – y 3 z 3 = = 1 0 0 0 0 0 0 – 1 0 0 0 0 0 1 0 0 0 0 0 1 0 0 0 – 1 0 0 0 0 0 0 0 0 0 1 0 0 0 0 0 1 x 1 y 1 z 1 x 2 y 2 z 2 x 3 y 3 z 3 0 0 0 1 0 0 0 – 1 0 0 0 0 1 x 1 y 1 z 1 x 2 y 2 z 2 x 3 y 3 z 3 0 0 0 1 0 0 Операция Е = +9 Операция C 2 z = – 1

 x 2 – y 2 z 2 x 1 – y 1 z x 2 – y 2 z 2 x 1 – y 1 z 1 – x 3 – y 3 z 3 x 1 y 1 z 1 x 2 y 2 z 2 x 3 y 3 z 3 = 0 0 0 1 0 0 – 1 0 0 0 0 = – 1 0 0 0 0 0 0 1 0 0 – 1 0 0 0 0 0 1 0 0 – 1 0 0 0 0 0 0 0 0 0 0 0 0 0 1 0 0 – 1 0 0 0 0 0 0 0 0 1 x 1 y 1 z 1 x 2 y 2 z 2 x 3 y 3 z 3 Операция xz = +1 Операция yz = +3

C 2 v Е C 2 z xz yz А 1 1 1 A C 2 v Е C 2 z xz yz А 1 1 1 A 2 1 1 – 1 B 2 1 – 1 1 Г 9 – 1 1 3 Г А 1 = 9 ∙ 1 + (– 1) ∙ 1 + 1 ∙ 1 + 3 ∙ 1 = 12 Г А 2 = 9 ∙ 1 + (– 1) ∙ 1 + 1 ∙ (– 1) + 3 ∙ (– 1) = 4 Г В 1 = 9 ∙ 1 + (– 1) ∙ (– 1) + 1 ∙ 1 + 3 ∙ (– 1) = 8 Г В 2 = 9 ∙ 1 + (– 1) ∙ (– 1) + 1 ∙ (– 1) + 3 ∙ 1 = 12 Г = 3 А 1 + А 2 + 2 В 1 + 3 В 2

Метод проекционных операторов Q = C 1 q 1 + C 2 q 2 Метод проекционных операторов Q = C 1 q 1 + C 2 q 2 +…. + C 9 q 9 Pi (Q) = qi Действие проекционного оператора на любое произвольное движение переводит его в движение с определенным типом симметрии, т. е. такое, которое уже описывается одним из неприводимых представлений.

Каждому НП соответствует свой проекционный оператор. Он представляет собой сумму операторов симметрии группы, каждый Каждому НП соответствует свой проекционный оператор. Он представляет собой сумму операторов симметрии группы, каждый из которых умножен на соответствующий данной операции симметрии характер НП. Группа С 2 v P(A 1) = E + C 2 z + xz + yz P(A 2) = E + C 2 z – xz – yz P(B 1) = E – C 2 z + xz – yz P(B 2) = E – C 2 z – xz + yz Q = Cx 1 + Cy 1 + Cz 1 + + Cx 2 + Cy 2 + Cz 2 + + Cx 3 + Cy 3 + Cz 3

P(A 1) Q = Cx 1 ( x 1 – x 2 + x P(A 1) Q = Cx 1 ( x 1 – x 2 + x 2 – x 1) + Cy 1 ( y 1 – y 2 + y 1) + Cz 1 ( z 1 + z 2 + z 1) + Cx 2 ( x 2 – x 1 + x 1 – x 2) + Cy 2 ( y 2 – y 1 + y 2) + Cz 2 ( z 2 + z 1 + z 2) + Cx 3 ( x 3 – x 3 + x 3 – x 3) + Cy 3 ( y 3 – y 3 + y 3) + Cz 3 ( z 3 + z 3) = 2(Cy 1 – Cy 2)( y 1 – y 2) + 2(Cz 1 + Cz 2)( z 1 + z 2) + 4 Cz 3 ( z 3) z 3 P(A 1) Q = = D 1( y 1 – y 2) + z 1 + D 2( z 1 + z 2) + + D 3( z 3) Н x 1 x 3 y 1 y 3 О z 2 Н x 2 y 2

P(A 1) Q = D 1( y 1 – y 2) + D 2( P(A 1) Q = D 1( y 1 – y 2) + D 2( z 1 + z 2) + D 3( z 3) Вариант № 1: ( D 1 D 2 D 3 ) = ( 0 1 1) Вариант № 2: ( D 1 D 2 D 3 ) = ( – 1 1) Вариант № 3: ( D 1 D 2 D 3 ) = ( – 1 z 3 z 1 Н О z 2 Н q = z 1 + + z 2 + z 3 Трансляция ( tz ) О – y 1 Н – z 1 1 – 1 ) + z 3 Н z 1 z 2 Н – z 3 Н y 2 – z 2 q = (– y 1 – z 1) + + ( y 2 – z 2) + z 3 Валентное НК ( s ) О – y 1 y 2 q = (– y 1 + z 1) + + ( y 2 + z 2) – z 3 Деформационное НК ( s )

P(A 2) Q = Cx 1 ( x 1 – x 2 + x P(A 2) Q = Cx 1 ( x 1 – x 2 + x 1) + Cy 1 ( y 1 – y 2 + y 2 – y 1) + Cz 1 ( z 1 + z 2 – z 1) + Cx 2 ( x 2 – x 1 + x 2) + Cy 2 ( y 2 – y 1 + y 1 – y 2) + Cz 2 ( z 2 + z 1 – z 2) + Cx 3 ( x 3 – x 3 + x 3) + Cy 3 ( y 3 – y 3 + y 3 – y 3) + Cz 3 ( z 3 + z 3 – z 3) = = 2(Cx 1 – Cx 2)( x 1 – x 2) = D( x 1 – x 2) – x 2 H—О—H + x 1 х Вращение вокруг оси z ( Rz ) (вид сверху)

P(B 1) Q = D 1( x 1 + x 2) + D 2( P(B 1) Q = D 1( x 1 + x 2) + D 2( x 3) Вариант № 1: ( D 1 D 2 ) = ( 1 1 ) Вариант № 2: ( D 1 D 2 ) = ( 1 – 1 ) O (вид сверху) H—О—H y x H H q = x 1 + x 2 + x 3 q = x 1 + x 2 – x 3 Трансляция tx Вращение вокруг оси y ( Ry )

P(B 2) Q = D 1( y 1 + y 2) + D 2( P(B 2) Q = D 1( y 1 + y 2) + D 2( y 3) + D 3( z 1 – z 2) Вариант № 1: ( D 1 D 2 D 3 ) = ( 1 1 0) Вариант № 2: ( D 1 D 2 D 3 ) = ( 1 – 1 0) Вариант № 3: ( D 1 D 2 D 3 ) = ( 1 1) О H 0 О H q = y 1 + H О H q = y 1 + + y 2 + y 3 + y 2 – y 3 Трансляция ty Вращение вокруг оси x ( Rx ) H H q = ( y 1 + z 1) + + ( y 2 – z 2) Валентное НК ( as )

C 2 v Е C 2 z xz yz t А 1 1 1 C 2 v Е C 2 z xz yz t А 1 1 1 tz A 2 1 1 – 1 B 1 1 – 1 tx Ry B 2 1 – 1 1 ty Rx Г 9 – 1 1 3 R НК s s Rz as Г = 3 А 1 + А 2 + 2 В 1 + 3 В 2 Г(q) = 2 А 1 + В 2 О Н s О Н Н as О Н Н s Н

Оценка величины квантово-механических интегралов В квантовой механике часто встречаются интегралы вида: A = 2 Оценка величины квантово-механических интегралов В квантовой механике часто встречаются интегралы вида: A = 2 | F | 1 = 2* F 1 d. V где 1 и 2 — волновые функции начального и конечного состояний для некоторого квантового перехода, F — оператор возмущения, которое и вызывает переход. Каждый такой интеграл представляет собой а м п л и т у д у п е р е х о д а , зная которую, можно найти вероятность этого перехода: Р = | A |2. Запрещенные переходы А = 0, Р = 0 Разрешенные переходы А ≠ 0, Р > 0

Симметричные функции Антисимметричные функции Φ(х) = Φ(–х) Ψ(х) = –Ψ(–х) y y x x Симметричные функции Антисимметричные функции Φ(х) = Φ(–х) Ψ(х) = –Ψ(–х) y y x x ∫ Φ(х)dx ≠ 0 ∫ Ψ(х)dx = 0

Интеграл заведомо равен нулю, когда подынтегральное выражение антисимметрично, хотя бы по одной из переменных Интеграл заведомо равен нулю, когда подынтегральное выражение антисимметрично, хотя бы по одной из переменных A = 2 | F | 1 Г = НП 1 НП 2 НП 3 Если представление Г само является полносимметричным (тип А 1 или Аg (все характеры равны +1) или содержит такое слагаемое, то амплитуда А ≠ 0, и переход является разрешенным. Если представление Г не содержит полносимметричного слагаемого (хотя бы один характер не равен +1), то амплитуда А = 0, и переход является запрещенным.

Колебательные переходы В молекуле воды можно возбудить три нормальных колебания s Тип симметрии: A Колебательные переходы В молекуле воды можно возбудить три нормальных колебания s Тип симметрии: A 1 as s B 2 A 1 В ИК-спектроскопии причиной, вызывающей переход, является взаимодействие электрического поля ЭМ-волны и постоянного дипольного электрического момента ( Р ) молекулы, т. е. играет роль ориентация вектора Е относительно вектора Р: Е = Еx + Еy + Еz Тип симметрии: B 1 B 2 A 1

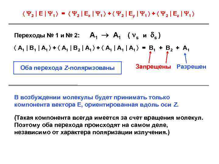
 2 | Е | 1 = 2 | Еx | 1 + 2 2 | Е | 1 = 2 | Еx | 1 + 2 | Еy | 1 + 2 | Еz | 1 Переходы № 1 и № 2: А 1 ( s и s ) А 1 | В 1 | А 1 + А 1 | В 2 | А 1 + А 1 | А 1 = В 1 + В 2 + А 1 Оба перехода Z-поляризованы Запрещены Разрешен В возбуждении молекулы будет принимать только компонента вектора Е, ориентированная вдоль оси Z. (Такая компонента всегда имеется за счет вращения молекул. Поэтому оба перехода происходят на самом деле, независимо от характера поляризации излучения. )

 2 | Е | 1 = 2 | Еx | 1 + 2 2 | Е | 1 = 2 | Еx | 1 + 2 | Еy | 1 + 2 | Еz | 1 Переход № 3: А 1 В 2 ( as ) В 2 | В 1 | А 1 + В 2 | А 1 = А 2 + А 1 + В 2 Переход Y-поляризован Запрещены Разрешен В возбуждении молекулы будет принимать только компонента вектора Е, ориентированная вдоль оси Y. (Такая компонента всегда имеется за счет вращения молекул. Поэтому переход происходит на самом деле, независимо от характера поляризации излучения. )

В КР-спектроскопии переход связан с предварительной поляризацией молекулы электрическим полем падающей ЭМ-волны. Поэтому в В КР-спектроскопии переход связан с предварительной поляризацией молекулы электрическим полем падающей ЭМ-волны. Поэтому в качестве оператора возмущения служит т. н. «тензор поляризуемости» , состоящий из 9 чисел: = xx xy xz yx yy yz zx zy zz КР-переход будет разрешен только тогда, когда симметрия возбуждаемого НК совпадает с симметрией хотя бы одного из компонентов тензора поляризуемости ( xx, yy, zz, xy, xz, yz) (типы симметрии этих компонентов приводится в таблицах характеров НП)

Для молекулы Н 2 О (группа С 2 v) Тип симметрии: ( xx А Для молекулы Н 2 О (группа С 2 v) Тип симметрии: ( xx А 1 yy А 1 zz А 1 xy А 2 xz В 1 yz) В 2 Переходы № 1 и № 2 — возбуждение симметричных колебаний s и s разрешены (активные компоненты тензора поляризуемости — xx, yy и zz). Переход № 3 — возбуждение антисимметричных колебаний аs разрешен (активный компонент тензора поляризуемости — yz).

Классификация электронных состояний (орбиталей) атомов и молекул Любая волновая функция должна удовлетворять общему правилу: Классификация электронных состояний (орбиталей) атомов и молекул Любая волновая функция должна удовлетворять общему правилу: НП ТГС Полный набор АО или МО всегда разбивается на группы, в соответствии с размерностями НП: • каждая орбиталь, описываемая одномерным НП преобразуется сама в себя и имеет свою индивидуальную энергию, • две орбитали, описываемые двумерными НП, преобразуются друг в друга и образуют дважды вырожденный энергетический уровень, • три орбитали, принадлежащие трехмерному НП, образуют трижды вырожденный уровень и т. д.

Можно определить вид энергетической диаграммы, основываясь только на симметрии атома или молекулы В абелевых Можно определить вид энергетической диаграммы, основываясь только на симметрии атома или молекулы В абелевых группах симметрии, описывающих такие молекулы, как вода, этилен, дихлорметан есть только одномерные НП. Следовательно, в таких молекулах не может быть вырожденных МО. В группах симметрии молекул аммиака, бензола и др. имеются двумерные НП. В результате такие молекулы содержат дважды вырожденные уровни энергии. В группе симметрии тетраэдрических молекул (CH 4, CCl 4 и др. ) имеются и трехмерные представления. Поэтому такие молекулы могут иметь (и действительно имеют) трижды вырожденные уровни. Е Фотоэлектронный спектр метана Есвязи

Симметрия изолированного атома описывается группой О(3), и атомные орбитали принадлежат соответствующим неприводимым представлениям этой Симметрия изолированного атома описывается группой О(3), и атомные орбитали принадлежат соответствующим неприводимым представлениям этой группы, имеющим размерности 2 + 1: НП группы О(3) s p d f … Номер, 0 1 2 3 … Размерность, 2 + 1 1 3 5 7 … В результате, все атомные орбитали разбиваются на вырожденные группы s-типа, р-типа, d-типа и т. д. , а энергетическая диаграмма имеет вид: Е

Если окружить атом другими атомами, т. е. включить его в состав молекулы, то симметрия, Если окружить атом другими атомами, т. е. включить его в состав молекулы, то симметрия, очевидно, станет другой. Соответственно изменится и распределение АО по энергетическим уровням. Обычно симметрия понижается и сильно вырожденные группы АО расщепляются на более мелкие. Типичным примером являются комплексы переходных металлов, в которых характер расщепления d-орбиталей полностью определяется симметрией окружения центрального иона. Рассмотрим комплекс, симметрия которого описывается группой С 4 v: Операции симметрии: B A A M A повороты: A A единичная операция E, C 2 z, C 4 z, (C 4 z)– 1, отражения: xz, yz, x+y, z, x-y, z)

Классы эквивалентности Таблица характеров C 4 v A 1 A 2 B 1 B Классы эквивалентности Таблица характеров C 4 v A 1 A 2 B 1 B 2 E E 1 1 2 C 2 z 1 1 – 2 2 C 4 z 1 1 – 1 0 2 v 1 – 1 0 2 d 1 – 1 1 0 Построим матричные представления всех операций симметрии в базисе d-орбиталей. Для этого необходимо рассмотреть, как преобразуются d-орбитали друг в друга при действии операций симметрии.

Операция Е dxz dyz dxy d x 2–y 2 d z 2 = 0 Операция Е dxz dyz dxy d x 2–y 2 d z 2 = 0 1 0 0 0 0 0 1 dxz dyz dxy d x 2–y 2 d z 2 = 5 – 1 0 0 0 0 0 1 dxz dyz dxy d x 2–y 2 d z 2 = 1 1 0 0 Операция C 2 z –dxz –dyz dxy d x 2–y 2 d z 2 =

Операция C 4 z и (C 4 z)– 1 = 0 – 1 0 Операция C 4 z и (C 4 z)– 1 = 0 – 1 0 0 0 – 1 0 0 0 Операция xz и dyz –dxy –dx 2–y 2 dz 2 dxz –dyz –dxy d x 2–y 2 d z 2 = 0 0 1 dxz dyz dxy d x 2–y 2 d z 2 = – 1 0 0 1 dxz dyz dxy d x 2–y 2 d z 2 = 1 yz 1 0 0 0 – 1 0 0 0 0 0 1 0

Операция x+y, z dyz dxy –dx 2–y 2 dz 2 и E C 2 Операция x+y, z dyz dxy –dx 2–y 2 dz 2 и E C 2 z 2 C 4 z 2 v 2 d 1 1 1 A 2 1 1 1 – 1 B 2 1 1 – 1 1 E приводимое 0 0 1 A 1 Неприводимые 1 0 0 dxz dyz dxy d x 2–y 2 d z 2 0 0 1 0 0 – 1 0 0 C 4 v = 0 1 0 0 0 x-y, z 2 – 2 0 0 0 Г 5 1 – 1 1 1 = 1

Редукция приводимого матричного представления Г A 1 1 1 1 1 Г 5 1 Редукция приводимого матричного представления Г A 1 1 1 1 1 Г 5 1 – 1 1 1 С 1 = (1/8) [5 1 + 1 1 + (– 1) 1 + 1 1] = 1 A 2 1 1 – 1 – 1 Г 5 1 – 1 1 1 С 2 = (1/8) [5 1 + 1 1 + 2 (– 1) 1 + 4 1 (– 1) = 0 ……………………………. . Г = А 1 В 2 Е dyz d z 2 d x 2–y 2 dxy dxz

Вывод: пятерка вырожденных d-орбиталей атома металла в поле лигандов с симметрией C 4 v Вывод: пятерка вырожденных d-орбиталей атома металла в поле лигандов с симметрией C 4 v должна расщепляться на 4 уровня — три синглетных и один дублетный.

Оценка величины квантово-механических интегралов В квантовой механике часто встречаются интегралы вида: A = 2 Оценка величины квантово-механических интегралов В квантовой механике часто встречаются интегралы вида: A = 2 | F | 1 = 2* F 1 d. V где 1 и 2 — волновые функции начального и конечного состояний для некоторого квантового перехода, F — оператор возмущения, которое и вызывает переход. Каждый такой интеграл представляет собой а м п л и т у д у п е р е х о д а , зная которую, можно найти вероятность этого перехода: Р = | A |2. Запрещенные переходы А = 0, Р = 0 Разрешенные переходы А ≠ 0, Р > 0

Симметричные функции Антисимметричные функции Φ(х) = Φ(–х) Ψ(х) = –Ψ(–х) y y x x Симметричные функции Антисимметричные функции Φ(х) = Φ(–х) Ψ(х) = –Ψ(–х) y y x x ∫ Φ(х)dx ≠ 0 ∫ Ψ(х)dx = 0

Интеграл заведомо равен нулю, когда подынтегральное выражение антисимметрично, хотя бы по одной из переменных Интеграл заведомо равен нулю, когда подынтегральное выражение антисимметрично, хотя бы по одной из переменных A = 2 | F | 1 Г = НП 1 НП 2 НП 3 Если представление Г само является полносимметричным (тип А 1 или Аg (все характеры равны +1) или содержит такое слагаемое, то амплитуда А ≠ 0, и переход является разрешенным. Если представление Г не содержит полносимметричного слагаемого (хотя бы один характер не равен +1), то амплитуда А = 0, и переход является запрещенным.

 -электронные переходы в молекуле бутадиена (группа симметрии С 2 v) Е 4 3 -электронные переходы в молекуле бутадиена (группа симметрии С 2 v) Е 4 3 4 перехода ( 1)2 ( 2)2 ( 1)1 ( 2)2 ( 3)1 ( 1)2 ( 2)2 ( 1)1 ( 2)2 ( 4)1 2 ( 1)2 ( 2)2 ( 1)2 ( 2)1 ( 3)1 1 ( 1)2 ( 2)2 ( 1)2 ( 2)1 ( 4)1 Причина перехода — действие электрического поля ( Е ) падающей электромагнитной волны Е = Ex + Ey + Ez Тип симметрии B 1 B 2 A 1

– + + – – + + A 2 z xz – – + – + + – – + + A 2 z xz – – + + – + Симметрия МО + + yz – – B 2 – A 2 + + – – + – B 2 C 2 z xz yz 1 1 A 2 + E A 1 – С 2 v 1 1 – 1 B 2 1 – 1 1

Симметрия электронного состояния (оболочки в целом) Тип симметрии электронной облочки ( G ) определяется Симметрия электронного состояния (оболочки в целом) Тип симметрии электронной облочки ( G ) определяется «прямым произведением» неприводимых представлений, которым принадлежат заселенные молекулярные спинорбитали (g 1, g 2, …): G = g 1 g 2 g 3 g 4 Переход № 1: ( 1)2 ( 2)2 ( 1)1 ( 2)2 ( 3)1 1 G( 1) = B 2 A 2 = A 1 G( 2) = B 2 A 2 B 2 = A 1 2

Переход № 2: ( 1)2 ( 2)2 ( 1)1 ( 2)2 ( 4)1 G( Переход № 2: ( 1)2 ( 2)2 ( 1)1 ( 2)2 ( 4)1 G( 1) = B 2 A 2 = A 1 G( 2) = B 2 A 2 А 2 = В 1 Переход № 3: ( 1)2 ( 2)2 ( 1)2 ( 2)1 ( 3)1 G( 1) = B 2 A 2 = A 1 G( 2) = B 2 В 2 A 2 В 2 = В 1 Переход № 4: ( 1)2 ( 2)2 ( 1)2 ( 2)1 ( 4)1 G( 1) = B 2 A 2 = A 1 G( 2) = B 2 В 2 A 2 А 2 = А 1

Два типа (по симметрии) электронных переходов: А 1 (№ 1 и № 4) и Два типа (по симметрии) электронных переходов: А 1 (№ 1 и № 4) и А 1 В 1 (№ 2 и № 3) 2 | Е | 1 = 2 | Еx + E y + E z | 1 = = 2 | Еx | 1 + 2 | Еy | 1 + 2 | Еz | 1 Переходы типа А 1 | В 1 | А 1 + А 1 | В 2 | А 1 + А 1 | А 1 = В 1 + В 2 + А 1 РАЗРЕШЕНЫ Переходы типа А 1 ЗАПРЕЩЕНЫ В 1 | А 1 + В 1 | В 2 | А 1 + В 1 | А 1 = А 1 + А 2 + В 1

ВЫВОДЫ: 1) два перехода типа А 1 (№ 1 и № 4) разрешены только ВЫВОДЫ: 1) два перехода типа А 1 (№ 1 и № 4) разрешены только тогда, когда на молекулу действует Z-компонента электрического поля Ez (т. е. колебание напряженности электрического поля происходит в плоскости молекулы) 2) два перехода типа А 1 В 1 (№ 2 и № 3) разрешены только тогда, когда на молекулу действует Х-компонента электрического поля Eх (т. е. колебание напряженности электрического поля происходит перпендикулярно плоскости молекулы бутадиена) E z z y x Z-поляризованные переходы y E x Х-поляризованные переходы

Молекула формальдегида x H О • • С • • z H y С Молекула формальдегида x H О • • С • • z H y С 2 v E C 2 z xz yz A 1 1 1 A 2 1 1 – 1 B 2 1 – 1 1

Энергетическая диаграмма Переходы Е * sp px * sp * px * Энергетическая диаграмма Переходы Е * sp px * sp * px *

Молекулярные орбитали x x * z z y y С 2 v E C Молекулярные орбитали x x * z z y y С 2 v E C 2 z xz yz A 1 1 1 A 2 1 1 – 1 B 2 1 – 1 1 МО *

Молекулярные орбитали x рx x sр z z y y С 2 v E Молекулярные орбитали x рx x sр z z y y С 2 v E C 2 z xz yz МО A 1 1 1 sp A 2 1 1 – 1 B 2 1 – 1 1 px *

Переход * Начальное состояние ( )2 (sp)2 (px)2 B 2 A 1 B 1 Переход * Начальное состояние ( )2 (sp)2 (px)2 B 2 A 1 B 1 = A 1 Конечное состояние ( )1 ( *)1 (sp)2 (px)2 B 2 A 1 B 1 = A 1

Переход sp * Начальное состояние ( )2 (sp)2 (px)2 B 2 A 1 B Переход sp * Начальное состояние ( )2 (sp)2 (px)2 B 2 A 1 B 1 = A 1 Конечное состояние ( )2 ( *)1 (sp)1 (px)2 B 2 A 1 B 1 = B 2

Переход px * Начальное состояние ( )2 (sp)2 (px)2 B 2 A 1 B Переход px * Начальное состояние ( )2 (sp)2 (px)2 B 2 A 1 B 1 = A 1 Конечное состояние ( )2 ( *)1 (sp)2 (px)1 B 2 A 1 B 1 = A 2

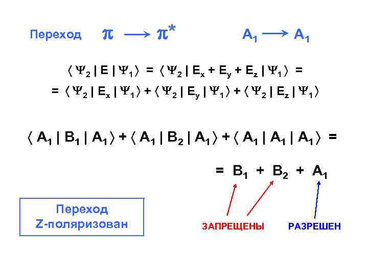
Переход * A 1 2 | Е | 1 = 2 | Еx + Переход * A 1 2 | Е | 1 = 2 | Еx + E y + E z | 1 = = 2 | Еx | 1 + 2 | Еy | 1 + 2 | Еz | 1 А 1 | В 1 | А 1 + А 1 | В 2 | А 1 + А 1 | А 1 = = В 1 + В 2 + А 1 Переход Z-поляризован ЗАПРЕЩЕНЫ РАЗРЕШЕН

Переход sp * A 1 В 2 2 | Е | 1 = 2 Переход sp * A 1 В 2 2 | Е | 1 = 2 | Еx + E y + E z | 1 = = 2 | Еx | 1 + 2 | Еy | 1 + 2 | Еz | 1 В 2 | В 1 | А 1 + В 2 | А 1 = = А 2 + А 1 + В 2 Переход Y-поляризован ЗАПРЕЩЕНЫ РАЗРЕШЕН

Переход px * A 1 A 2 2 | Е | 1 = 2 Переход px * A 1 A 2 2 | Е | 1 = 2 | Еx + E y + E z | 1 = = 2 | Еx | 1 + 2 | Еy | 1 + 2 | Еz | 1 A 2 | В 1 | А 1 + A 2 | В 2 | А 1 + A 2 | А 1 = Орбитали px и * ортогональны и остаются такими даже после воздействия ЭМВ (вектор Е не содержит компоненты типа А 2) = B 2 + B 1 + A 2 ЗАПРЕЩЕНЫ

Молекула воды • • z О H H y x С 2 v E Молекула воды • • z О H H y x С 2 v E C 2 z xz yz A 1 1 1 A 2 1 1 – 1 B 2 1 – 1 1

Энергетическая диаграмма φ1 φ1 φ5 φ3 φ4 φ2 φ1 φ5 φ2 φ6 φ6 φ2 Энергетическая диаграмма φ1 φ1 φ5 φ3 φ4 φ2 φ1 φ5 φ2 φ6 φ6 φ2 Е φ5 φ6 φ3 φ5 φ3 φ6 φ4 φ5 φ4 φ6

Тип А 1 = D 1(1 s 1 + 1 s 2) + D Тип А 1 = D 1(1 s 1 + 1 s 2) + D 2(2 s) + D 3(2 pz) ГАО типа sp sp+ = 2 s + 2 pz Связывающая МО типа А 1 1 = 1 s 1 + 1 s 2 + + 2 s + 2 pz –sp+ = – 2 s – 2 pz Разрыхляющая МО типа А 1 2 = 1 s 1 + 1 s 2 – – 2 s – 2 pz sp– = 2 s – 2 pz Несвязывающая МО типа А 1 (содержит неподеленную пару) 3 = 1 s 1 + 1 s 2 – + 2 s – 2 pz

Тип В 1 = D(2 рх) 4 = 2 рх Несвязывающая МО типа В Тип В 1 = D(2 рх) 4 = 2 рх Несвязывающая МО типа В 1 (негибридизованная атомная орбиталь атома кислорода 2 pх, не участвующая в образовании химических связей и содержащая неподеленную пару) х Тип В 2 = D 1(1 s 1 – 1 s 2) + D 2(2 py) 5 = 1 s 1 + 2 ру – 1 s 2 Связывающая МО типа В 2 6 = 1 s 1 – 2 ру – 1 s 2 Разрыхляющая МО типа В 2

С 2 v E C 2 z xz yz A 1 1 1 A С 2 v E C 2 z xz yz A 1 1 1 A 2 1 1 – 1 B 2 1 – 1 1 φ1 φ5 МО 1 2 3 4 5 6 Начальное состояние — А 1 Конечное состояние ( 1)1 ( 5)1 ( 2)2 ( 3)2 ( 4)2 А 1 B 2 A 1 А 1 В 1 = В 1

φ1 φ6 Начальное состояние — А 1 Конечное состояние ( 1)1 ( 6)1 ( φ1 φ6 Начальное состояние — А 1 Конечное состояние ( 1)1 ( 6)1 ( 2)2 ( 3)2 ( 4)2 А 1 B 2 A 1 А 1 В 1 = В 1 φ2 φ5 Начальное состояние — А 1 Конечное состояние ( 1)2 ( 5)1 ( 2)1 ( 3)2 ( 4)2 А 1 В 2 A 1 А 1 В 1 = В 2

φ2 φ6 Начальное состояние — А 1 Конечное состояние ( 1)2 ( 6)1 ( φ2 φ6 Начальное состояние — А 1 Конечное состояние ( 1)2 ( 6)1 ( 2)1 ( 3)2 ( 4)2 А 1 В 2 A 1 А 1 В 1 = В 2 φ3 φ5 Начальное состояние — А 1 Конечное состояние ( 1)2 ( 5)1 ( 2)2 ( 3)1 ( 4)2 А 1 В 2 A 1 А 1 В 1 = В 2

φ3 φ6 Начальное состояние — А 1 Конечное состояние ( 1)2 ( 6)1 ( φ3 φ6 Начальное состояние — А 1 Конечное состояние ( 1)2 ( 6)1 ( 2)2 ( 3)1 ( 4)2 А 1 В 2 A 1 А 1 В 1 = В 2 φ4 φ5 Начальное состояние — А 1 Конечное состояние ( 1)2 ( 5)1 ( 2)2 ( 3)2 ( 4)1 А 1 В 2 A 1 А 1 В 1 = А 2

φ1 φ5 А 1 В 1 φ1 φ6 А 1 В 1 φ2 φ5 φ1 φ5 А 1 В 1 φ1 φ6 А 1 В 1 φ2 φ5 А 1 В 2 φ2 φ6 А 1 В 2 φ3 φ5 А 1 В 2 φ3 φ6 А 1 В 2 φ4 φ5 А 1 А 2 φ4 φ6 А 1 А 2

φ1 φ5 φ1 φ6 φ2 φ5 φ2 φ6 φ3 φ5 φ3 φ6 φ4 φ5 φ1 φ5 φ1 φ6 φ2 φ5 φ2 φ6 φ3 φ5 φ3 φ6 φ4 φ5 φ4 φ6 А 1 В 1 А 1 В 2 А 1 А 2

Переходы A 1 В 1 2 | Е | 1 = 2 | Еx Переходы A 1 В 1 2 | Е | 1 = 2 | Еx + E y + E z | 1 = = 2 | Еx | 1 + 2 | Еy | 1 + 2 | Еz | 1 В 1 | А 1 + В 1 | В 2 | А 1 + В 1 | А 1 = = А 1 + А 2 + В 1 Переходы Х-поляризованы РАЗРЕШЕН ЗАПРЕЩЕНЫ

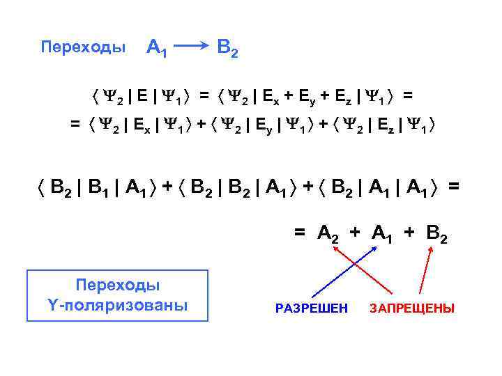
Переходы A 1 В 2 2 | Е | 1 = 2 | Еx Переходы A 1 В 2 2 | Е | 1 = 2 | Еx + E y + E z | 1 = = 2 | Еx | 1 + 2 | Еy | 1 + 2 | Еz | 1 В 2 | В 1 | А 1 + В 2 | А 1 = = А 2 + А 1 + В 2 Переходы Y-поляризованы РАЗРЕШЕН ЗАПРЕЩЕНЫ

Переходы A 1 A 2 2 | Е | 1 = 2 | Еx Переходы A 1 A 2 2 | Е | 1 = 2 | Еx + E y + E z | 1 = = 2 | Еx | 1 + 2 | Еy | 1 + 2 | Еz | 1 A 2 | В 1 | А 1 + A 2 | В 2 | А 1 + A 2 | А 1 = = B 2 + B 1 + A 2 Электроны, заселяющие орбиталь φ4, не могут быть возбуждены ЭМВ ЗАПРЕЩЕНЫ

Х-поляризованы Y-поляризованы Запрещены Е φ6 φ5 φ3 φ1 φ4 φ2 Х-поляризованы Y-поляризованы Запрещены Е φ6 φ5 φ3 φ1 φ4 φ2