Lecture 11.ppt
- Количество слайдов: 13
Физика твердого тела Курс лекций (11) 1. Модель почти свободных электронов. 2. Дифракция валентных электронов. 3. Запрещённые зоны
Электроны в слабом периодическом потенциале Рассмотрим движение электрона в периодическом потенциале решетки, не задавая явный вид потенциала, а используя только свойства его периодичности в кристалле. Так как решение уравнения Шредингера в нулевом потенциале представляет собой плоские волны, то и в случае слабого кристаллического потенциала можно искать решение волновой функции электрона в кристалле в виде суммы плоских волн ( иначе, разложения по плоским волнам). Для простоты вычислений будем рассматривать случай одномерного кристалла. Потенциал решетки инвариантен по отношению к трансляциям: U(x) = U(x+a). Как любую периодическую функцию, его можно разложить в ряд Фурье по векторам обратной решетки: b-вектора обратной решетки b=b 1 h+b 2 k+b 3 l ; b=2 n/a
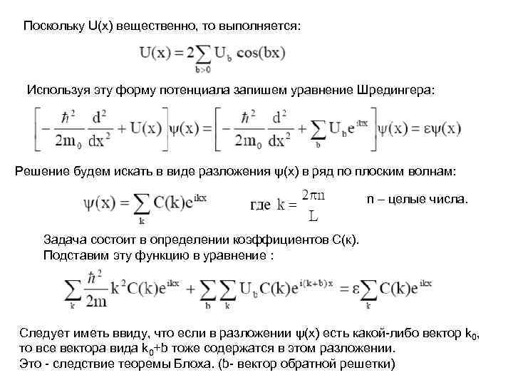
Поскольку U(x) вещественно, то выполняется: Используя эту форму потенциала запишем уравнение Шредингера: Решение будем искать в виде разложения ψ(x) в ряд по плоским волнам: n – целые числа. Задача состоит в определении коэффициентов С(к). Подставим эту функцию в уравнение : Следует иметь ввиду, что если в разложении ψ(x) есть какой-либо вектор k 0, то все вектора вида k 0+b тоже содержатся в этом разложении. Это - следствие теоремы Блоха. (b- вектор обратной решетки)
После применения достаточно сложных математических преобразований Можно прийти к рекуррентной формуле для коэффициентов волновой функции: –энергия состояния электрона. - Кинетическая энергия электрона Откуда видно, что, если кинетическая энергия плоской волны близка к энергии состояния, описываемого функцией ψk(x), то коэффициент С(k) оказывается очень большим. Это означает, что не существует электронов с такой энергией. Из теоремы Блоха о виде волновой функции в периодическом поле следует, что если b’ – вектор обратной решетки, то коэффициенты для функции с вектором к-b’ будут иметь тот же самый вид. Это означает что их энергии близки : Откуда следует: Для одномерного случая получаем: 2 k=b
Для трехмерного следует учитывать, что все величины являются векторами, тогда справедливо: Геометрически это означает, что конец вектора k лежит на перпендикуляре к вектору b, проходящем через его середину, Это соответствует границе первой зоны Бриллюэна. Или ячейке Вигнера-Зейтца.
Построенный треугольник векторов очень похож на построение Эвальда для дифракции рентгеновских лучей, которое оказывается справедливым и для электронов с длинами волны де-Бройля, соответствующими границе первой зоны Бриллюэна. Тем самым условие |b-k|=|k| означает брэгговскую дифракцию электронов на кристаллической решетке. Таким образом, валентные электроны в кристалле испытывают дифракцию на кристаллической решетке, как электроны и рентгеновские кванты, падающие на кристалл извне.
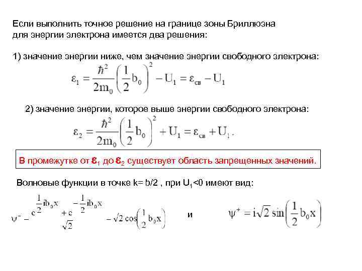
Если выполнить точное решение на границе зоны Бриллюэна для энергии электрона имеется два решения: 1) значение энергии ниже, чем значение энергии свободного электрона: 2) значение энергии, которое выше энергии свободного электрона: В промежутке от 1 до 2 существует область запрещенных значений. Волновые функции в точке k= b/2 , при U 1<0 имеют вид: и
Волновые функции в точке k= b/2 , при U 1<0 имеют вид: и Отрицательность U 1 соответствует потенциалу притяжения для электрона, Волновая функция ψ - описывает состояние, в котором электроны сконцентрированы вблизи узла, причем их энергия ниже, чем энергия свободного электрона. Для состояния с волновой функцией ψ+ энергия увеличена по сравнению с энергией свободного электрона, так как в этом случае плотность электронов больше в межузельных областях.
Зависимость энергии электрона от волнового вектора в слабом периодическом потенциале (по результатам расчетов!) E= Итак, периодичность потенциальной энергии, сообразующаяся с периодичностью твердого тела приводит к тому, что слабосвязанные электроны, при значении волнового вектора вблизи зоны Бриллюэна, начинают сильно взаимодействовать с решеткой. Это приводит изменению энергии электрона на этой границе и образованию разрыва – энергетической щели, и разбиению всего энергетического пространства на зоны.
Модель сильно связанных электронов. Модель сильно связанных с ионами электронов (валентных электронов), применима для случая, когда расстояния между соседними атомами велики по сравнению с их размерами. Оценить вид решения можно из уравнения Шредингера : Сильная связь Слабая связь В силу предположения об идентичности атомов цепочки функции g с различными номерами отличаются друг от друга только тем, что они центрированы относительно различных атомов, однако уровни энергии, которые им соответствуют, должны быть одинаковыми. Вблизи g-го атомного остова валентный электрон движется в основном так же, как и в изолированном атоме. При постепенном сближении атомов валентный электрон начинает взаимодействовать с другими ионными остовами, в результате чего модифицируется его волновая функция. Поэтому решение уравнения Шредингера ищется в виде линейной комбинации атомных волновых функций валентных электронов:
Дискретные уровни изолированных состояний по мере уменьшения расстояний Расширяются в зоны. В каждой зоне появляется N подуровней. При определенном расстоянии образуется минимум энергии. Если первоначально уровень энергии был заполнен, то образуется заполненная зона. Если уровень был свободен, то образуется свободная зона. Решение уравнения Шредингера отражает изменения в энергетических уровнях. Оказывается, что выражение для энергии может быть записано в том же виде, как и прежде: Однако масса может принимать отрицательные значения Это – эффективная масса.
Эффективная масса может быть выражена как: Знак зависит от второй производной по энергии, что определяется видом кристалла, типом атомов и периодичностью. В этой величине отражено влияние сил на электрон, в частности: На занятых зонах электроны не могут ускоряться, На свободных – могут. Эффективная масса не является массой в привычном понимании и ее введение во многих случаях позволяет упростить описание движение электронов в кристалле.
Электроны «Дырки» Зависимость энергии от квазиволнового вектора. Энергетические состояния частиц с отрицательной эффективной массой оказываются сконцентрированными в окрестности границы зоны Бриллюэна. Такие частицы получили название «дырок» . поведение зонных электронов с малыми значениями квазиволновых векторов должно быть подобным поведению свободных электронов. Значения эффективной массы для электронов и дырок различны, Возникновение разрешённых и запрещённых энергетических зон – фундаментальное свойство, присущее только веществам в конденсированном состоянии с трёхмерной периодичностью атомного строения – кристаллам.


