Lecture 10.ppt
- Количество слайдов: 9
Физика твердого тела Курс лекций (10) 1. Теорема Блоха. 2. Волновая функция электрона в периодическом потенциале
Модель свободных электронов в металлах позволяет объяснить ряд электронных свойств металлов, однако многие свойства твердых тел в рамках этой модели не находят объяснения. 1. В модели нет механизма взаимодействия электронов с решеткой. 2. Модель не объясняет, почему одни химические элементы в кристаллическом состоянии являются хорошими проводниками, другие – диэлектриками или полупроводниками. Чтобы выяснить различие между проводниками и диэлектриками, необходимо учесть в модели свободных электронов наличие периодической атомной структуры. Непосредственным следствием этого является возникновение энергетической зонной структуры твердого тела – разрешенных и запрещенных энергетических интервалов (зон) для электронных состояний.
Волновая функция электрона, находящегося в периодическом потенциале кристалла. Теорема Блоха Для анализа примем определенные упрощающие предположения: 1. При движении электронов атомные ядра (ионные остовы) рассматриваются как неподвижные источники поля, действующего на электроны; 2. Ионы расположены точно в узлах идеальной кристаллической решетки (отсутствуют тепловые колебания); 3. Взаимодействие электронов между собой и с полями атомных ядер заменяется эффективным полем: считается, что существует система независимых электронов, движущихся в некотором заданном поле (одноэлектронная задача). Обозначим через U(r ) потенциальную энергию электрона, находящегося в кристаллическом поле. Эта величина должна быть периодической функцией расстояния: где r - произвольный радиус-вектор, аn - любой вектор трансляции.
Волновая функция и энергетические уровни электрона получают из решения уравнения Шредингера: H -оператор энергии (гамильтониан), содержит члены, связанные с кинетической и потенциальной энергией: Здесь m 0 – масса свободного электрона, а дифференциальный оператор импульса в трехмерном случае имеет вид: Подстановка позволяет получить выражение: В этом уравнении не учтено, что должна существовать зависимость волновой функции электрона от спина.
Физический смысл волновой функции может быть определен так, что - это вероятность обнаружить электрон в объеме пространства d. V = dxdydz. Если взять интеграл по всему пространству, то выполняется: Это условие нормировки для волновой функции. Сделаем в замену аргумента волновой функции: r r+an Должно выполнятся: будет удовлетворять уравнению Шредингера с тем же значением энергии Е, только если эти функции отличаются на некоторое число: Однако, из нормировки обеих функций следует: и
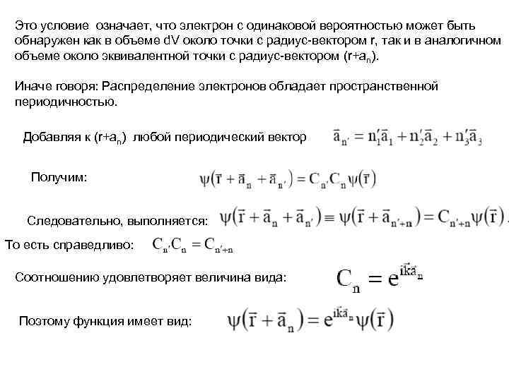
Это условие означает, что электрон с одинаковой вероятностью может быть обнаружен как в объеме d. V около точки с радиус-вектором r, так и в аналогичном объеме около эквивалентной точки с радиус-вектором (r+an). Иначе говоря: Распределение электронов обладает пространственной периодичностью. Добавляя к (r+an) любой периодический вектор Получим: Следовательно, выполняется: То есть справедливо: Соотношению удовлетворяет величина вида: Поэтому функция имеет вид:
Умножая обе части соотношения на величину получим Введем обозначение: Подставляя , получим: Это соотношение представляет собой – теорему Блоха: Волновая функция электрона, движущегося в периодическом поле внутрикристаллического потенциала , имеет вид модулированной плоской волны – произведение волновой функции свободного электрона на амплитуду, периодически меняющуюся в кристалле. Величина k называется квазиволновым вектором.
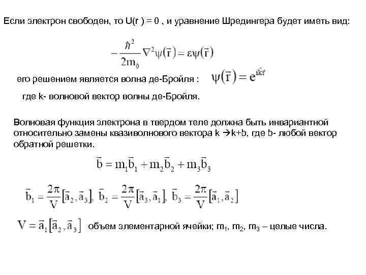
Если электрон свободен, то U(r ) = 0 , и уравнение Шредингера будет иметь вид: его решением является волна де-Бройля : где k- волновой вектор волны де-Бройля. Волновая функция электрона в твердом теле должна быть инвариантной относительно замены квазиволнового вектора k k+b, где b- любой вектор обратной решетки. объем элементарной ячейки; m 1, m 2, m 3 – целые числа.
Следовательно, квазиволновой вектор k электрона, определен с точностью до произвольного вектора обратной решетки. Это позволяет ограничить изменение компонент квазиволнового вектора конечной областью, исчерпывающей все физически неэквивалентные значения: Неравенства определяют параллелепипед в k - пространстве, называемый первой зоной Бриллюэна. Граничные условия Борна-Кармана для волновой функции. Для кристалла конечных размеров L´L´L, содержащего определенное число электронов, должны выполняться периодические граничные условия, в результате чего значения квазиволнового вектора принимают дискретный набор значений: где n 1, n 2, n 3 – положительные и отрицательные целые числа; N 1, N 2, N 3 – числа атомов в атомных рядах вдоль х -, у -, z – направлений. Ввиду значительных размеров реального кристалла разница между соседними значениями квазиволнового вектора мала.


