Физика плазмы-часть VI.ppt
- Количество слайдов: 48
Физика плазмы Курс лекций Часть VI
ПРОЦЕССЫ ПЕРЕНОСА В ПЛАЗМЕ • Как уже отмечалось , горячая плазма представляет собой очень подвижную, неустойчивую среду, малейшие неоднородности вызывают нежелательные дрейфы частиц, что приводит к уходу плазмы на стенки камер. В связи с этим, изучение процессов переноса имеет огромное значение при проектировании плазменных установок. Эта задача является одной из самых актуальных и сложных в физике плазмы. Между тем в реальной плазме столкновения между частицами приводят к изменению динамики частиц. Так, например, траектории заряженных частиц во внешнем магнитном поле перестают быть спиралями, намотанными на одну силовую линию, столкновения с другими частицами приводят к тому, что частицы как бы перескакивают с одной силовой линии на другую, в результате появляется диффузия частиц поперек магнитного поля.
ПРОЦЕССЫ ПЕРЕНОСА В ПЛАЗМЕ • Для разреженного газа можно получить оценочные формулы для коэффициентов переноса. Когда молекула проходит в газе путь L , она должна столкнуться со всеми молекулами, центры которых лежат внутри цилиндра с высотой L и площадью основания σ (сечение столкновения). Длиной свободного пробега λ называется такой отрезок длины, на котором частица испытывает одно столкновение. Масштаб времени свободного пробега равен где v - средняя относительная скорость рассматриваемых частиц.
ПРОЦЕССЫ ПЕРЕНОСА В ПЛАЗМЕ • Обратная величина называется частотой столкновения. • Из кинетической теории газов известны оценочные формулы для коэффициентов переноса: η - вязкости, κ - теплопроводности, Dдиффузии, и если газ ионизован, то проводимости σE. • В плазме учет столкновений производится на уровне кинетических уравнений для функции распределения частиц, а решение этих уравнений позволяет получить выражения для коэффициентов переноса.
ПРОЦЕССЫ ПЕРЕНОСА В ПЛАЗМЕ • Обратная величина называется частотой столкновения. • Из кинетической теории газов известны оценочные формулы для коэффициентов переноса: η - вязкости, κ - теплопроводности, Dдиффузии, и если газ ионизован, то проводимости σE. • В плазме учет столкновений производится на уровне кинетических уравнений для функции распределения частиц, а решение этих уравнений позволяет получить выражения для коэффициентов переноса.
ПРОЦЕССЫ ПЕРЕНОСА В ПЛАЗМЕ • Если совокупность частиц находится в термодинамическом равновесии, то их функция распределения f является максвелловской:
ПРОЦЕССЫ ПЕРЕНОСА В ПЛАЗМЕ • В общем случае функция распределения частиц находится как решение некоего кинетического уравнения. Это уравнение должно описывать расползание и деформацию «капель» , состоящих из близко расположенных друг к другу и имеющих близкие скорости частиц. К примеру, динамику облака независимых частиц, движущихся во внешнем поле, описывает кинетическое уравнение Лиувилля:
ПРОЦЕССЫ ПЕРЕНОСА В ПЛАЗМЕ • При учете взаимодействия между частицами в правой части уравнения появляется столкновительный член, вид которого зависит от типа взаимодействия и от способа его учета. Учет парных столкновений между частицами, а такое приближение справедливо для разреженных систем с короткодействующими потенциалами взаимодействия (нейтральный газ), приводит к появлению члена в форме Больцмана, а само уравнение называется кинетическим уравнением Больцмана: где dσ - дифференциальное сечение рассеяния, f 1 и f означают функции распределения частиц до столкновения, а штрих означает функции распределения частиц после столкновения.
ПРОЦЕССЫ ПЕРЕНОСА В ПЛАЗМЕ • Если перейти к рассмотрению системы заряженных частиц, то принципиальным отличием ее от системы нейтральных частиц является дальнодействующий характер взаимодействия. Можно сказать, что каждая частица взаимодействует со всей совокупностью заряженных частиц, т. е. преобладает не парное, а коллективное взаимодействие. Во многих случаях в редкой плазме можно пренебречь парным столкновением и сохранить только коллективные столкновения в виде самосогласованного поля. Поскольку столкновениями пренебрегают, а самосогласованное поле не отличается от внешнего поля, то для каждого сорта частиц может быть написано уравнение Лиувилля Совокупность уравнений самосогласованного поля с уравнениями Лиувилля была предложена Власовым А. А.
ПРОЦЕССЫ ПЕРЕНОСА В ПЛАЗМЕ Совокупность уравнений самосогласованного поля с уравнениями Лиувилля была предложена Власовым А. А.
ПРОЦЕССЫ ПЕРЕНОСА В ПЛАЗМЕ Если в плазменной системе существуют различные неоднородности, функция распределения отличается от максвелловской, и так называемые процессы переноса: вязкость, теплопроводность и диффузия, которые направлены на то, чтобы вернуть систему в состояние полного термодинамического равновесия, напрямую связаны с этим отличием. Процессы переноса можно описать в рамках обычной гидродинамики. Соответствующие уравнения для краткости называют уравнениями переноса. В применении к газам они были выведены в течение одного года (1916 -1917) независимо Чепменом и Энскогом. Чепмен и Каулинг в своей книге, вышедшей в 1939 году, вычислили коэффициенты переноса для плазмы в магнитном поле.
ПРОЦЕССЫ ПЕРЕНОСА В ПЛАЗМЕ Если характерное время процессов переноса велико по сравнению со временем столкновений частиц, то отличие функции распределения от максвелловской мало: где T взята в энергетических единицах.
ПРОЦЕССЫ ПЕРЕНОСА В ПЛАЗМЕ Разделение функции распределения f на максвелловский «остов» f. M и «возмущение» δf неоднозначно. Для устранения этой неоднозначности требуется, чтобы n, T и u, входящие в f. M, определялись по точной функции распределения f Здесь u -средняя скорость потока, а T - взята в энергетических единицах.
ПРОЦЕССЫ ПЕРЕНОСА В ПЛАЗМЕ При этом поправка δf обладает следующими свойствами: Пусть в плазме с однородной плотностью n есть градиент электронной температуры, направленный вдоль оси z,
ПРОЦЕССЫ ПЕРЕНОСА В ПЛАЗМЕ Пусть в плазме с однородной плотностью n есть градиент электронной температуры, направленный вдоль оси z, Будем считать, что магнитное поле отсутствует, а ионы вследствие их большой массы покоятся. Предположим, что средняя скорость электронной компоненты равна нулю: u = 0. Для этого необходимо чем -то уравновесить градиент электронного давления Это можно сделать, наложив на плазму электрическое поле, которое должно удерживать электроны.
ПРОЦЕССЫ ПЕРЕНОСА В ПЛАЗМЕ Если плазма изолирована, электрическое поле создается зарядами, скапливающимися на её поверхности, так что в проводнике (каковым является плазма), электрическое поле возникает даже при отсутствие тока, если имеется градиент температур (эффект Зеебека). Запишем кинетическое уравнение для электронной функции распределения, учитывая, что наша задача стационарна и, следовательно, Мы воспользовались лоренцевским интегралом столкновений, ввели обозначение A и учли, что в силу симметрии задачи искомая функция f не зависит от азимутального угла.
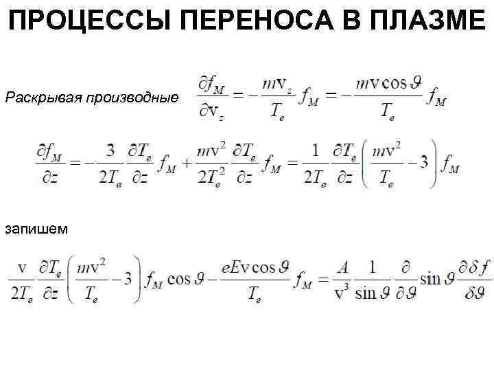
ПРОЦЕССЫ ПЕРЕНОСА В ПЛАЗМЕ Заметим, что величина A /v 3 имеет смысл частоты электрон-ионных столкновений. Для краткости мы опускаем индекс ‘e’ у некоторых параметров, характеризующих электроны и их функцию распределения, в частности, вместо ee просто пишем e, подразумевая, что e < 0. Подставим теперь в уравнение функцию распределния при этом в правой части останется только δf (так как f. M при u=0 не зависит от ϑ), а в левой части мы пренебрежем δf по сравнению с членами, содержащими f. M:
ПРОЦЕССЫ ПЕРЕНОСА В ПЛАЗМЕ Раскрывая производные запишем
ПРОЦЕССЫ ПЕРЕНОСА В ПЛАЗМЕ Будем искать его решение по методу разделения переменных, предположив, что при таком выборе δf правая часть последнего уравнения равна − 2( A/ v 3 )δ f , поэтому cosϑ сокращается, и мы находим уравнение на функцию Φ(v) Потребуем теперь выполнения второго условия в (Нетрудно проверить, что другие два интеграла в обращаются в нуль. )
ПРОЦЕССЫ ПЕРЕНОСА В ПЛАЗМЕ Вследствие азимутальной симметрии задачи достаточно рассмотреть только z-компоненту этого векторного соотношения: или При усреднении по телесному углу, Мы сможем легко вычислить величину возникающего в плазме электрического поля. Воспользовавшись стандартными интегралами
ПРОЦЕССЫ ПЕРЕНОСА В ПЛАЗМЕ получаем: или запишем сумму сил, действующих на электроны: Подставляя сюда величину электрического поля находим, что Так как
ПРОЦЕССЫ ПЕРЕНОСА В ПЛАЗМЕ Эта сила действует на электроны со стороны ионов и носит название термосилы, поскольку она обусловлена градиентом электронной температуры. В векторных обозначениях выражение для термосилы имеет вид Кроме термосилы с помощью δf мы можем найти электронный поток тепла: В нашей задаче этот поток направлен вдоль оси z и обусловлен только поправкой δf,
ПРОЦЕССЫ ПЕРЕНОСА В ПЛАЗМЕ При его вычислении после подстановки δf нам потребуется ещё один стандартный интеграл После подстановки имеем: Коэффициент пропорциональности между потоком тепла qz и градиентом электронной температуры ∂Te /∂z (с минусом) называется коэффициентом электронной теплопроводности и обозначается через К=
ПРОЦЕССЫ ПЕРЕНОСА В ПЛАЗМЕ В векторной записи Здесь индекс T подчеркивает, что вычисленный поток тепла связан с градиентом температуры.
ПРОЦЕССЫ ПЕРЕНОСА В ПЛАЗМЕ
ПРОЦЕССЫ ПЕРЕНОСА В ПЛАЗМЕ
Процессы переноса в плазме в магнитном поле. Коэффициенты диффузии и температуропроводности. Амбиполярная диффузия. Бомовская диффузия. Эффект Холла. Обобщенный закон Ома
Процессы переноса в плазме в магнитном поле. Коэффициенты диффузии и температуропроводности. Амбиполярная диффузия. Бомовская диффузия. Эффект Холла. Обобщенный закон Ома
Процессы переноса в плазме в магнитном поле. Коэффициенты диффузии и температуропроводности. Амбиполярная диффузия. Бомовская диффузия. Эффект Холла. Обобщенный закон Ома В замагниченной плазме для движения вдоль магнитного поля эта формула сохраняет силу, а для движения перпендикулярно полю меняется только численный коэффициент. Ниже мы будем изучать только движения поперек магнитного поля, поэтому сохраним формулу в неизменном виде, включив численный коэффициент в определение частоты столкновений. Спроецируем уравнения на ось x и учтем, что Rx =0 , поскольку, как мы увидим, скорости электронов и ионов в направлении x одинаковы:
Процессы переноса в плазме в магнитном поле. Коэффициенты диффузии и температуропроводности. Амбиполярная диффузия. Бомовская диффузия. Эффект Холла. Обобщенный закон Ома В замагниченной плазме для движения вдоль магнитного поля эта формула сохраняет силу, а для движения перпендикулярно полю меняется только численный коэффициент. Ниже мы будем изучать только движения поперек магнитного поля, поэтому сохраним формулу в неизменном виде, включив численный коэффициент в определение частоты столкновений. Спроецируем уравнения на ось x и учтем, что Rx =0 , поскольку, как мы увидим, скорости электронов и ионов в направлении x одинаковы:
Процессы переноса в плазме в магнитном поле. Коэффициенты диффузии и температуропроводности. Амбиполярная диффузия. Бомовская диффузия. Эффект Холла. Обобщенный закон Ома
Процессы переноса в плазме в магнитном поле. Коэффициенты диффузии и температуропроводности. Амбиполярная диффузия. Бомовская диффузия. Эффект Холла. Обобщенный закон Ома
Процессы переноса в плазме в магнитном поле. Коэффициенты диффузии и температуропроводности. Амбиполярная диффузия. Бомовская диффузия. Эффект Холла. Обобщенный закон Ома
Процессы переноса в плазме в магнитном поле. Коэффициенты диффузии и температуропроводности. Амбиполярная диффузия. Бомовская диффузия. Эффект Холла. Обобщенный закон Ома
Процессы переноса в плазме в магнитном поле. Коэффициенты диффузии и температуропроводности. Амбиполярная диффузия. Бомовская диффузия. Эффект Холла. Обобщенный закон Ома
Бомовская диффузия. Эффект Холла. Обобщенный закон Ома
Бомовская диффузия. Эффект Холла. Обобщенный закон Ома при каждом «акте» столкновения в плазме без магнитного поля частица смещается на расстояние порядка длины свободного пробега, тогда как в плазме с магнитным полем и в направлении поперек магнитного поля смещение происходит на меньшее расстояние порядка ларморовского радиуса. Исходя их этих соображений, мы можем легко оценить температуропроводность замагниченной плазмы:
Бомовская диффузия. Эффект Холла. Обобщенный закон Ома
Бомовская диффузия.
Эффект Холла. Обобщенный закон Ома.
Эффект Холла. Обобщенный закон Ома.
Эффект Холла. Обобщенный закон Ома.
Эффект Холла. Обобщенный закон Ома.
Эффект Холла. Обобщенный закон Ома.
Эффект Холла. Обобщенный закон Ома.
Эффект Холла. Обобщенный закон Ома.
Эффект Холла. Обобщенный закон Ома.
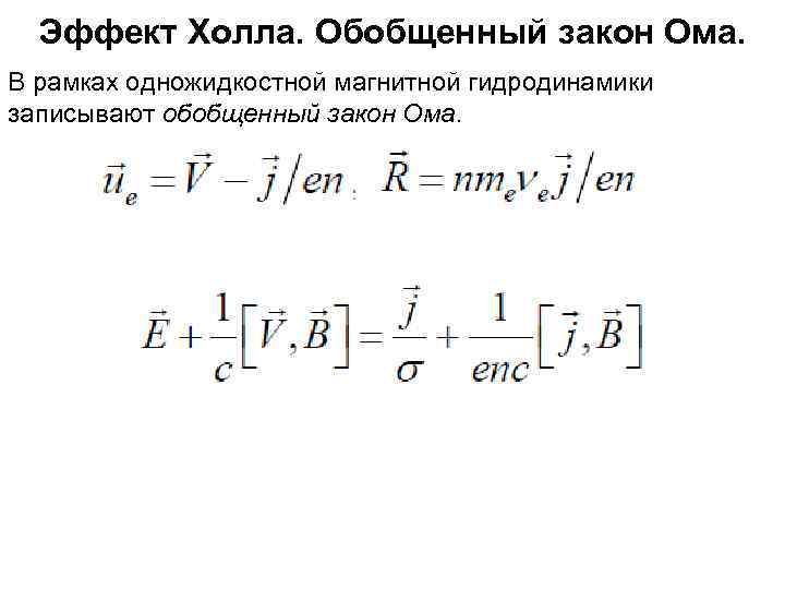
Эффект Холла. Обобщенный закон Ома. В рамках одножидкостной магнитной гидродинамики записывают обобщенный закон Ома.


