ПрезНГ_3к_1.ppt
- Количество слайдов: 33
ФИЗИКА ЧАСТИЦ И АТОМНЫХ ЯДЕР
Элементарные частицы ?
Фермионы и бозоны • Спин бозонов –целое число в единицах приведенной константы Планка • Спин фермионов- полуцелое число
ФУНДАМЕНТАЛЬНЫЕ ЧАСТИЦЫ Фермионы (J=1/2) Q/e заряд FLAVORS Поколения 1 слабое weak сильное Элмагн 2 3 е 0 e- - - u c t -1 +2/3 d s b -1/3
АНТИФЕРМИОНЫ (J=1/2) • 1 лептоны leptons кварки quarks Q/e заряд Generations 2 3 0 e+ + + +1 -2/3 +1/3
Фундаментальные бозоны Бозоны. W- Кванты взаимодействий W+ Z g (8 gluons) Спин J=1
ФУНДАМЕНТАЛЬНЫЕ ВЗАИМОДЕЙСТВИЯ Взаимо- Квант действие Сильное Радиу с (cм) глюоны ~10 -13 Электро- -квант магнитн. Слабое W+, W-, Z 0 ~10 -16 (Weak) Гравита- Гравитон ционное ? ? ? «Констан- та» ~1 e=1/137 10 -2 Пример Ядро, адроны Атом ~10 -6 -распад ~10 -40 Сила тяжести
Волна де Бройля (de Broglie) • Корпускулярно-волновой дуализм
P+16 o→ P+16 o
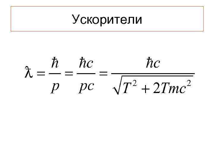
ВАЖНЫЕ ФОРМУЛЫ • Константа конверсии • =197. 3 Me. V∙Fm ≈200 Мэ. В∙ Фм
Единицы субатомной физики Энергия - 1 Мэ. В=1 Me. V=106 e. V= 10– 3 Ge. V=1. 6 10 -13 J Масса 1 u= 1 Me. V/с2; (1 Me. V) =1. 66 10 -24 г Длина - 1 Фм =1 fm= 10– 13 см =10 – 15 м.
Размеры ядер и нуклонов
Ускорители
УСКОРИТЕЛИ ВЫСОКИХ ЭНЕРГИЙ (Сolliders) Tevatron HERA LHC LEP 1000 Ge. V+1000 Ge. V 30+920 Ge. V (closed) 7000+7000 Ge. V 100+100 Ge. V (closed)
CERN
Globe – информационный центр ЦЕРН
3 или 4 четверки фермионов? • Эксперименты LEP и SLC по исследованию числа типов нейтрино в распадах Z-бозона LEP 1 LEP 2 Число распадов Число Типов ν LEP 3 LEP 4 SLC 3320 2538 4359 480 3. 42± 0. 45 3. 12± 2. 8 ± 0. 42 0. 3 1038 3. 27± 2. 91 ± 0. 30 0. 70
Массы частиц (в Me. V) • Масса электрона me=0. 511 Me. V Масса протона mp=938. 27…Me. V Масса нейтрона m=939. 56…Me. V Масса дейтрона m d=1875. 61…Me. V
МАССЫ ФУНДАМЕНТАЛЬНЫХ ЧАСТИЦ u 1. 5÷ 3. 3 c. Me. V quarks • leptons u d c s t b • e - 0. 510998(10) Me. V • μ- • - 105. 66 …. Me. V 1776. 8 Me. V d 1. 5÷ 3. 3 Me. V 3. 5 ÷ 6. 0 Me. V 1. 27± 0. 11 Ge. V 104± 30 Me. V 171. 2 ± 2 Ge. V 4. 2± 0. 17 Ge. V γ BOSONS s 0 (<1018 e. V) W 80. 398± 0. 025 Ge. V Z 91. 188± 0. 002 Ge. V g 0 t b
РАСПАДЫ И РЕАКЦИИ • 1) РАСПАДЫ: • 2) РЕАКЦИИ: • • Необходимое условие возможности протекания процессов 1) или 2) –выполнение всех законов сохранения • 1) Рассмотрим спонтанный распад • Когда он возможен? • Закон сохранения энергии для распада в системе X: • или • Распад возможен, если
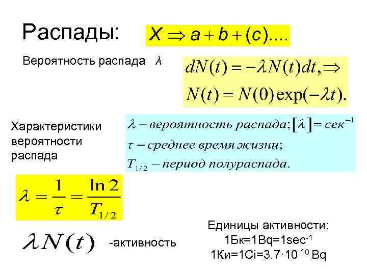
Распады: Вероятность распада λ Характеристики вероятности распада -активность Единицы активности: 1 Бк=1 Bq=1 sec-1 1 Ки=1 Ci=3. 7· 10 10 Bq
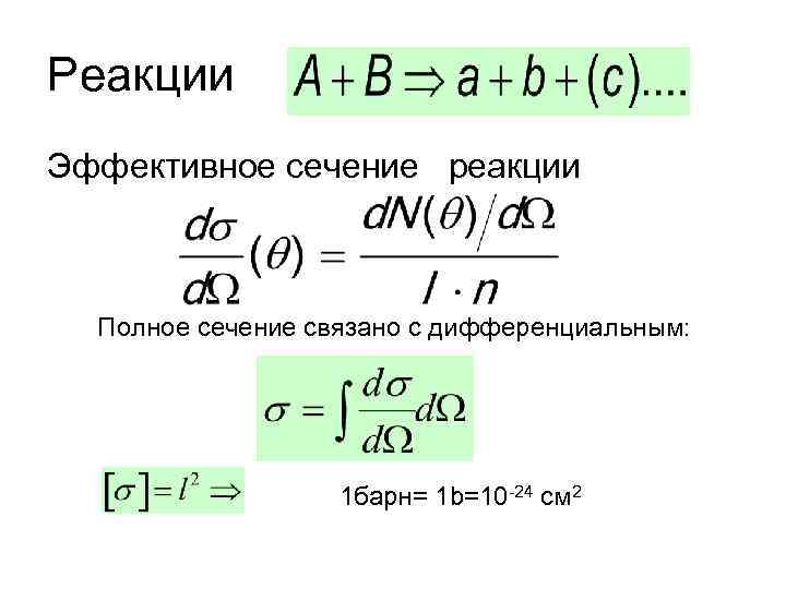
Реакции Эффективное сечение реакции Полное сечение связано с дифференциальным: 1 барн= 1 b=10 -24 см 2
Вероятности реакций
Законы сохранения и взаимодействия Характе- El-magn. Эл. -магн. Weak слабое A /M + + + A Импульс + + + A Момент + + + A ристика Энергия Символ Strong сильное E Эл. заряд Q + + + A Барионный заряд B + + + A
1896 -1898 Открытие радиоактивности • 1903 –Нобелевская премия по физике • А. Беккерель; • П. Кюри и • М. Кюри-Склодовская
Опыт Э. Резерфорда (1911) (E. Rutherford)
Ядро атома
Дж. Томсон 1897 Электрон 1904 Модель атома Joseph Thomson (1856 -1940) Нобелевская премия по физике 1906 г. – Дж. Томсон За большие заслуги в теоретических и экспериментальных исследованиях электрической проводимости газов.
Э. Резерфорд 1919 - Протон Ernest Rutherford Нобелевская премия по химии 1871 -1937 1908 г. - Э. Резерфорд За исследования по превращению элементов и за химические исследования радиоактивных веществ.
Открытие нейтрона (1932) ( James Chadwick
1931 Нейтрино Вольфганг Паули выдвинул гипотезу о существовании нейтрино для объяснения спектра электронов β-распада.
1963 Кварки Murray Gell-Mann, George Zweig • P u u d


