15_Lect_2013_11_22_act spectr1.pptx
- Количество слайдов: 24
Физическое материаловедение Активационная спектроскопия
Пост-радиационные явления Релаксационные эмиссии фотоны • • • электроны Термостимулированная люминесценция Термостимулированная экзоэлектронная эмиссия Термостимулированная проводимость Фотостимулированная люминесценция Фотостимулированная экзоэлектронная эмиссия Фотостимулированная проводимость Электронный спиновый резонанс Оптическое поглощение облученных материалов
ТЕРМОЛЮМИНЕСЦЕНЦИЯ - это люминесцентное свечение вещества, возникающее в процессе его нагревания. Обычно для появления термолюминесценции вещество необходимо предварительно возбудить УФ светом, ионизирующим излучением (ϒ-квантами, рентгеновскими лучами, потоком электронов или ионов). Предварительное возбуждение При предварительном возбуждении вещества при комнатной или более низкой температуре в нем запасается энергия в виде пространственно разделенных неравновесных носителей заряда - дырок в валентной зоне и электронов в зоне проводимости, которые далее стабилизируются ("захватываются") на энергетических уровнях, обусловленных наличием специально вводимых или сопутствующих примесей, собственных или радиационно-стимулированных дефектов кристаллической структуры, а также отдельных функциональных атомных групп и макрорадикалов, обладающих положительным сродством к электрону.
Термолюминесцентные материалы Щелочногалоидные кристаллы, например Li. F Полимеры: полистирол, полиамид Сульфат кальция Ca. SO 4 Ca. CO 3 Естественная и активированная термолюминесценция известняка Оксид алюминия Al 2 O 3 (рубин, сапфир) Термолюминесценция флюорита Ca. F 2 Кальцит Ca. CO 3 Кварц Si. O 2 Лепидолит KLi 1, 5 Al 1, 5[AISi 3 О 10](F, ОН)
Post-irradiation phenomena: relaxation processes in system of charged and neutral particles Conduction band e e TSEE OSEE TE Eg 9. 33 e. V (Xe) 21. 58 e. V (Ne) TE Visible TSL or HEATING VISIBLE LIGHT VUV TSL Guest+ Rg 2+ Valence band Relaxation in the system of neutral particles: Thermally stimulated atom diffusion (TSAD) i) A + A → A 2* ; Radiative relaxation ii) A 2*→ A 2 + hν; Nonradiative iii) A 2*→ A 2 + ΔE
Ion center regeneration and thermocycling Energy storage and its release Solid Ar e + Rg 2+ → Rg 2* → hν (TSL VUV)+ Rg + ΔE ALTp. D e (T) Heating e (CB) Exoelectron emission TSEE
Термическая стимуляция релаксационной эмиссии фотонов Повышение температуры приводит к увеличению вероятности термического высвобождения захваченных электронов с переходом в зону проводимости и их последующей избирательной рекомбинации с ионизированными центрами. Рекомбинационное свечение проявляется в виде пиков термолюминесценции в видимом, ультрафиолетовом (УФ) или инфракрасном (ИК) диапазоне. Термолюминесценция твердого азота, измеренная после его облучения пучком 1 кэ. В электронов.
Принципиальная схема установки для исследования материалов методами термо- и оптикостимулированной люминесценции Mc. Keever Измерение общего выхода TSL & OSL Гораздо больше информации дает измерение спектрально разрешенной TSL & OSL
Корреляционная спектроскопия Облучение 1, 2 – охлаждаемая подложка (посеребренная Cu пластина, покрытая тонким слоем Mg. F 2) 3 – образец 4 – низкотемпературный экран 5, 6 – система подачи газа 7 – источник электронов 8 – электростатическая линза 13 – автоматическая система регулировки температуры
Измерение термостимулированных токов, люминесценции и десорбции spectrometer 9 – пластина Фарадея (Cu пластина, покрытая Au ) 10 – оптическое окно 11, 12 – оптический спектрометр (Ocean Optics, 200– 1100 nm) 13 – система автоматического регулирования температуры (LTC-60 Leybold) 14 – измеритель давления (Dual Gauge Pfeiffer 5 E-10 - 1000 mbar).
Схема установки для изучения катодо- и термолюминесценции в видимой и ВУФ области спектра
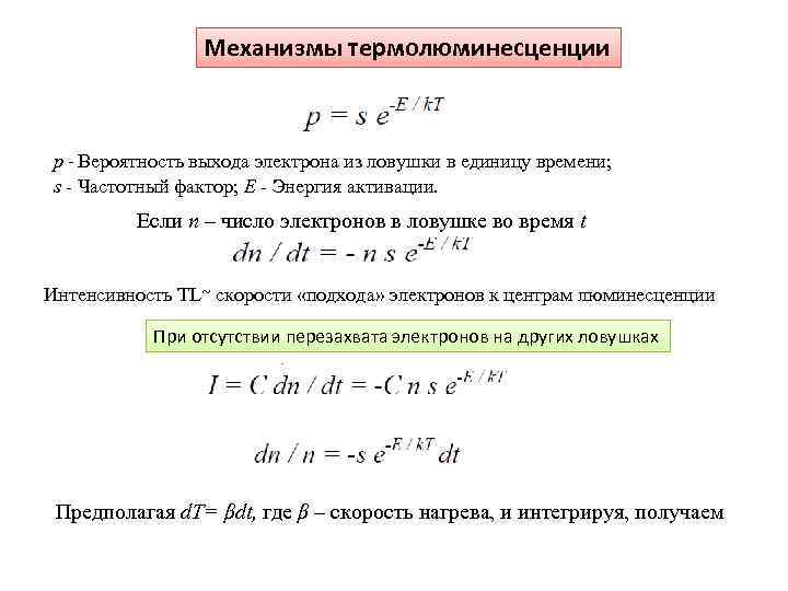
Механизмы термолюминесценции p - Вероятность выхода электрона из ловушки в единицу времени; s - Частотный фактор; E - Энергия активации. Если n – число электронов в ловушке во время t Интенсивность TL~ скорости «подхода» электронов к центрам люминесценции При отсутствии перезахвата электронов на других ловушках Предполагая d. T= βdt, где β – скорость нагрева, и интегрируя, получаем
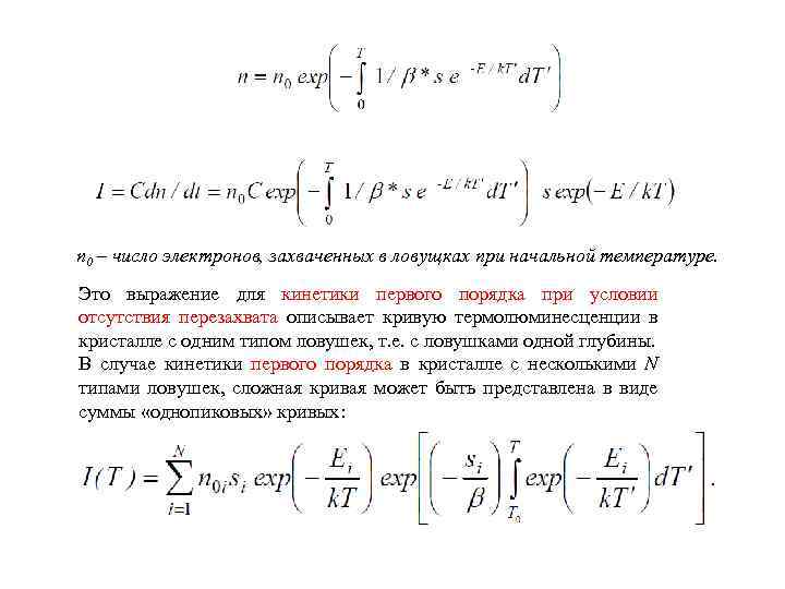
n 0 – число электронов, захваченных в ловущках при начальной температуре. Это выражение для кинетики первого порядка при условии отсутствия перезахвата описывает кривую термолюминесценции в кристалле с одним типом ловушек, т. е. с ловушками одной глубины. В случае кинетики первого порядка в кристалле с несколькими N типами ловушек, сложная кривая может быть представлена в виде суммы «однопиковых» кривых:
Методы анализа термолюминесценции • Метод начального роста • Метод площадей • Метод полуширины • Метод различных скоростей нагрева • Метод изотермического распада • Метод подгонки кривых
Метод начального роста Может быть использован в случае «однопиковой кривой» или когда нет перекрытия между пиками. I ~ exp (- E/k. T) Метод площадей Представляет собой расширение метода начального роста. Он основан на предположении, что плотность заполненных ловушек при любой температуре пропорциональна остающейся площади кривой ТЛ. ln (I/A 0) = -E/k. T + b A 0 – общая площадь под кривой, b - константа
Метод «чистки кривых» Твердый азот, облученный пучком 1 кэ. В электронов при 5 К Твердый азот, облученный пучком 1 кэ. В электронов при 22 К
Метод «чистки кривых» A. Vedda
Применение метода полуширины В случае кинетики первого порядка эмпирическое выражение для энергии активации E = 1. 52 (k. Tm 2)/δ 1 – 1. 58(2 k. Tm) При использовании нарастающей части кривой E = 1. 51 k. Tm T 1 /(Tm - T 1) При использовании убывающей части кривой E = k. Tm 2 /(T 2 - Tm)
Применение метода различных скоростей нагрева βE/ k. Tm 2 = s exp(-E/k. Tm) E = {k. Tm 1 Tm 2 / Tm 1 - Tm 2}ln[β 1 / β 2 (Tm 2 /Tm 1) 2] TSL from electron beam irradiated solid Xe
Анализ кривых методом изотермического распада Наклон m линейной зависимости ln(It /I 0) от t будет равен s exp (-E/k. T). построив ln(m) как функцию от 1/T получаем E/k
Пример экспериментальных и расчетных кривых термолюминесценции полученных методом подгонки кривых A. Vedda Термолюминесценция допированных церием перовскитов Lu. Al. O 3 (Lu. AP): Ce YAP (YAl. O 3)
О спектрах термолюминесценции Положение максимумов термолюминесценции на кривых зависимости яркости свечения от температуры (“glow curves”) определяется структурой центров захвата электронов ("ловушек"), форма и интенсивность пиков высвечивания дают информацию об энергетической "глубине залегания" уровней центров захвата относительно зоны проводимости. Спектр термолюминесценции определяется энергетической структурой ионизированных центров свечения. Вместе с тем форма кривых термолюминесценции существенно зависит от условий опыта, в частности от скорости нагревания, вида, интенсивности и длительности предварительного возбуждения, а также определяется кинетикой рекомбинационных процессов (линейной или квадратичной по отношению к концентрации ионизированных центров свечения), что нужно учитывать при обработке и сопоставлении экспериментальных данных.
Наблюдение фазовых переходов методами активационной спектроскопии Solid N 2 NH 4 Br
Литература: 1. Ч. Б. Лущик ЖЭТФ (1956) 3, 390. 2. J. T. Randall and M. H. F. Wilkins, Proc. Roy Soc. London (1945) 184, 366, 390. 3. Ф. Даниельс, Ч. Бойд, Д. Саундерс, УФН (1953) L 1, 271. 4. D. R. Vij Thermoluminescence in Luminescence of Solids, Plenum Press New York 1998, р. 271 -307. 5. Ю. А. Гороховатский, Г. А. Бордовский, Термоактивационная токовая спектроскопия высокоомных полупроводников и диэлектриков, Москва, Наука 1991, с. 243. 6. http: //www. xumuk. ru


