мгу весна 3 курс 2013 .ppt
- Количество слайдов: 74
ФИЗФАК МГУ Каф. ФММУ, Гр. 342, 13. 02. 2015 МЕТОДЫ ИСКУССТВЕННОГО ИНТЕЛЛЕКТА И ПРИНЯТИЯ РЕШЕНИЙ В СИСТЕМАХ УПРАВЛЕНИЯ С. Н. Васильев Московский государственный университет им. М. В. Ломоносова, Институт проблем управления им. В. А. Трапезникова РАН snv@ipu. ru
Часть 1
ОСНОВНАЯ СТРУКТУРА ТЕОРИИ УПРАВЛЕНИЯ Общая теория управления Математическая теория управления Теория автоматизи рованного управления Теория автоматического регулирования и управления Оптимальное управление, исследование операций, теория игр
КТО МЫ, КУДА МЫ, ЧТО и КАК МЫ, ЗАЧЕМ МЫ… Цивилизованность (удовлетворение императивов - духовных, - экологических и - экономических) «нравственность» & технологичность «целеполагание & управление» Устойчивое развитие как сочетание динамических свойств: достижимости целевого множества & удовлетворения фазовым ограничениям & почти монотонности программной траектории & ее стабилизируемости (до АУ или диссипативности) & …
КТО МЫ, КУДА МЫ, ЧТО и КАК МЫ, ЗАЧЕМ МЫ… «Человеческое знание состоит не только из одной математики и технологии. Напротив, это только одна сторона знания, это еще только низшее знание; высшее объемлет собой мир нравственный, заключает в области своего ведения всё, чем высоко и свято бытие человеческое» . Висс. Григ. Белинский (1811 -1848). Это объясняет причины современных глобальных проблем человечества, проблем т. н. цивилизации, проблем общества потребления и экономики ценных бумаг, проблем гармоничной реализации императивов устойчивого развития «экологическая защищенность + экономическая эффективность + социальная справедливость + нравственность» . Система воспитания нравственности и технологичность определяют цивилизованность. Например, система компьютерного воспитания уже как слон в посудной лавке. 5
ОБЪЕКТЫ УПРАВЛЕНИЯ
ОБЪЕКТЫ УПРАВЛЕНИЯ
ПРИМЕНЕНИЯ УПРАВЛЕНИЯ И АВТОМАТИКИ - разнообразны Патрульный самолет для оперативной разведки и наведения
АВТОМАТИЗАЦИЯ Технологический прогресс человечества - это перевод творческих и тем более рутинных задач в категорию задач, выполнимых автоматически. Система парового отопления в здании вместо костра в пещере. Устройство воспроизведения звуковых сигналов (бубен, патефон, плейер). Применения автоматики - разнообразны. Автомат - самостоятельно функционирующее устройство, реализующее процессы получения, преобразования, передачи и использования энергии или материала или информации. Автоматы известны издавна. Охотничьи и другие ловушки - примеры хитроумных автоматов. Сегодня автоматы применяются для повышения производительности и облегчения труда человека: и физического, и умственного.
ИЗ ИСТОРИИ Паровые машины с поплавковым регулятором И. И. Ползунова для поддержки требуемого уровня воды в котле, 1765. Регулятор скорости паровой машины Дж. Уатта, 1784. И. И. Ползунов (1728 -1766) Дж. К. Максвелл (1831 -1879) В 60 -70 ые гг. XIX в. появились теоретические работы о регуляторах Д. К. Максвелла и особенно И. А. Вышнеградского, с истоками методов анализа устойчивости и качества регулирования (1876): скорость время состояние управление изменения состояния Дж. Уатт (1736 -1819) Теория управления как самостоятельное направление И. А. Вышнеградский (1831 -1895) науки сформировалась в ХХ веке и особенно во второй его половине.
ОСНОВНЫЕ РАЗДЕЛЫ ТЕОРИИ УПРАВЛЕНИЯ Общая теория управления Математическая теория управления Теория автоматизи рованного управления Теория регулирования и автоматического управления Оптимальное управление, исследование операций, теория игр
УСТОЙЧИВОСТЬ РАВНОВЕСИЯ (ТОЧКИ ПОКОЯ) А. М. Ляпунов 1857 -1918 Неточное задание начального состояния Неточное задание приводит к дальнейшему отклонению к возврату в начало координат шарика от начала координат. (устойчивость).
ОСНОВНОЙ КЛАСС МОДЕЛЕЙ ТЕОРИИ УПРАВЛЕНИЯ А. М. Ляпу нов 1857 -1918 Н. Г. Четаев 1902 -1959 Первым начал развиваться раздел, в которых принятие решения осуществляется непрерывно, т. е. в каждый момент времени, с использованием дифференциальных уравнений где - состояние объекта управления; - управление; - время, - скорость изменения состояния процесса . Три главные причины быстрого развития этого раздела: • многие объекты управления в технике были обеспечены моделями ; • теория А. М. Ляпунова и Н. Г. Четаева об устойчивости движения оказалась хорошим аппаратом исследования систем поначалу вида • затем - при постоянно действующих возмущениях • умение инженеров реализовать управления и использование принципа обратной связи придали теории практический смысл и значимость для регулирования, стабилизации и др.
ОПРЕДЕЛЕНИЕ УСТОЙЧИВОСТИ 14
ПРИМЕРЫ ИЗМЕНЕНИЯ ДИНАМИКИ ПРИ КООРДИНАТНЫХ ПРЕОБРАЗОВАНИЯХ (Cesari L. , 1959, Thomas J. , 1964, …) НЕУСТОЙЧИВОСТЬ И ПРИТЯЖЕНИЕ равномерная по полунепрерывность сверху УСТОЙЧИВОСТЬ БЕЗ ПРИТЯЖЕНИЯ Результат: получение условий сохранения динамики обеспечено теперь регулярным методом синтеза критериев сохранения свойств – дедуктивно-абдуктивным методом (С. Н. Васильев, Г. М. Пономарев, Методы автоматизации логического вывода и их применение в управлении динамическими и интеллектуальными системами // Труды ИММ Ур. О РАН, 2011).
ВЛИЯНИЕ ВНЕШНИХ ВОЗМУЩЕНИЙ На шарик, ранее находившийся в состоянии устойчивого равновесия, могут действовать внешние возмущения Ветер При внешних возмущениях (ветер) устойчивость положения шарика относительно начала координат может смениться, например, на свойство ограниченности его отклонений от начала координат: не более, чем на заданную величину. Но может не гарантироваться и это свойство.
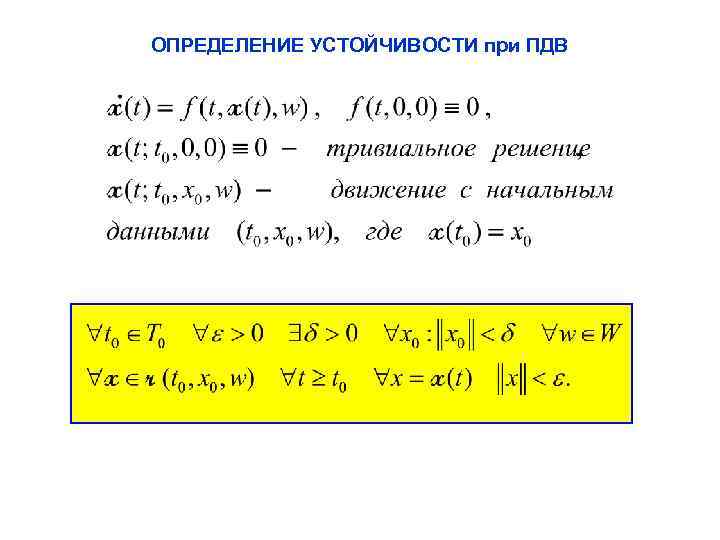
ОПРЕДЕЛЕНИЕ УСТОЙЧИВОСТИ при ПДВ 17
ПРИМЕР ПРОГРАММНОГО УПРАВЛЕНИЯ - масса тележки; - управление (сила тяги); - начальное состояние и начальная скорость трения нет. скорость масса ускорение управление (сила) ;
ПРОГРАММНОЕ УПРАВЛЕНИЕ Программное устройство управления ткацким станком нанесения узоров на ткани от своеобразной «перфокарты» (1808). функция времени (номера такта). Ж. Жаккар (1752 -1834) Важный подкласс задач программного управления - задачи оптимального управления: Цель: найти управление, ока а) переводящее объект управления в требуемое состояние и б) оптимизирующее значение показателя качества управления.
ПРОГРАММНОЕ УПРАВЛЕНИЕ, ОПТИМАЛЬНОЕ ПО БЫСТРОДЕЙСТВИЮ ускорение скорость
РЕШЕНИЕ ЗАДАЧИ О БЫСТРОДЕЙСТВИИ Скорость B Координата Л. С. Понтрягин 1908 -1988 Начальная позиция выше кривой АВ Начальная позиция ниже кривой АВ x
РЕАЛИЗАЦИЯ ПРОГРАММНОГО ДВИЖЕНИЯ ПРИ ПДВ НУЖДАЕТСЯ В ОБРАТНОЙ СВЯЗИ Программное управление Позиционное управление + разные виды трения, + сопротивление воздуха Постоянно действующие возмущения (ПДВ)
РЕШЕНИЕ ЗАДАЧИ О БЫСТРОДЕЙСТВИИ Скорость B Координата Л. С. Понтрягин 1908 -1988 Начальная позиция выше кривой АВ Начальная позиция ниже кривой АВ x
РЕШЕНИЕ ЗАДАЧИ О БЫСТРОДЕЙСТВИИ Скорость B Координата А. М. Летов 1911 -1974 возмущение Начальная позиция выше кривой АВ программное позиционное управление Начальная позиция ниже кривой АВ x
Устойч Притяжение, АУ, стаб. до П или до АУ Управляемость Достиж, эпсилон-достиж Диссип (пред огр), стаб до дисс. , прец ДФОБ: достиж и ФО при пробном упр & при др упр и при любом t либо непопадание , либо мом поп не лучше, либо нарушились ФО ЕЯ-вставки, парадокс Б. Рассела
ИЕРАРХИЯ ПРИНЦИПОВ УПРАВЛЕНИЯ: потребность в обратной связи 6. Интеллектуальное управление (с целеполаганием) 5. Интеллектное управление (без целеполагания) 4. Адаптивное управление Уровни управлен ия Среда 3. Робастное управление 2. Позиционное управление (в т. ч. регулирование) Объект 1. Программное управление управления
ВЛИЯНИЕ ВНЕШНИХ ВОЗМУЩЕНИЙ Программное движение ракеты тоже реализуется при постоянно действующих возмущениях и поэтому нужно использовать второе (позиционное) управление Программное управление Позиционное управление
ПАРАМЕТРИЧЕСКАЯ НЕОПРЕДЕЛЕННОСТЬ Но в системе могут быть неизвестны точно и параметры. Из-за этого и возмущений уместно, когда известны интервалы допустимых значений параметров, использовать робастное управление Или еще сложнее, параметры меняются, причем неизвестны и сами интервалы. Зато при этом, например, известно, что скорость изменения параметров ограничена константой. Для этих целей разработаны методы адаптивного управления.
АДАПТИВНЫЕ МЕТОДЫ ОРИЕНТАЦИИ БОЛЬШИХ КОСМИЧЕСКИХ КОНСТРУКЦИЙ (БКК) В УСЛОВИЯХ НЕОПРЕДЕЛЕННОСТИ ИХ МОДЕЛЕЙ Примеры применения БКК: • Создание в околоземном пространстве больших солнечных энергетических станций с системой лазерной передачи электроэнергии на Землю. • Размещение на ряде орбит системы больших космических зеркал, позволяющих освещать отраженным светом Солнца ночные города Заполярья • Большие космические антенны для радиозондирования дальнего Космоса.
БОЛЬШИЕ КОСМИЧЕСКИЕ КОНСТРУКЦИИ Некоторые практические эксперименты: • В МАИ совместно с НПО "Энергия" рассматриваются вопросы создания бескаркасных БКК (в 1993 г. в космосе был развернут макет пленочной конструкции диаметром 20 м). В 2005 г. этим же коллективом был выведен на орбиту экспериментальный образец большой каркасной солнечной батареи. • В 2006 г. Японией на орбите был раскрыт аппарат "Furoshiki" в форме равностороннего треугольника со стороной 14 м. Было заявлено, что этот аппарат может служить примером будущих космических солнечных электростанций.
ТЕОРИЯ УПРАВЛЕНИЯ В НАУЧНЫХ ШКОЛАХ РОССИИ Позиции российских ученых традиционно сильны в области теории устойчивости и стабилизации (научные школы Н. Г. Четаева), оптимального управления (Л. С. Понтрягина), устойчивости, оптимального управления и дифференциальных игр (Н. Н. Красовского) и др. А. М. Ляпунов Н. Г. Четаев 1857 -1918 1902 -1959 Л. С. Понтрягин Н. Н. Красовский 1908 -1988 1924 -2012 В. М. Матрос ов 1932 -2011
Первый международный конгресс ИФАК 27 июня — 7 июля 1960 г. , МГУ А. Н. Косыгин , А. Н. Несмеянов В. А. Трапезников , Г. Честнат , А. М. Лётов , А. Н. Несмеянов А. М. Летов Г. Честнат, Б. Н. Петров 32 Н. Винер , Я. З. Цыпкин Р. Калман
СИСТЕМЫ УПРАВЛЕНИЯ ПОДВИЖНЫМИ ОБЪЕКТАМИ Проект глубокой комплексной автоматизации нового класса атомных подводных лодок (Проект 705) Интеркосмос Б. Н. Петров 1913 -1980 В. А. Трапезников 1905 -1994
КОМПЛЕКСНЫЕ РЕШЕНИЯ ДЛЯ СИСТЕМ ВЕРХНЕГО УРОВНЯ В АТОМНОЙ ЭНЕРГЕТИКЕ ( ИПУ) Количество сигналов: 8 тыс. аналоговых; 100 тыс дискретных, 360000 диагностических. Надежность: Средняя наработка на отказ подсистемы – не менее 105 часов, Коэффициент неготовности подсистемы – не более 10 -5. ØЯзык программирования ØОперационная система ØКомплекс технических средств (в кооперации с НИИИС, Нижний Новгород) ØПрикладное программное обеспечение (Иран, Индия) Время обновления информации на экранах дисплеев и передачи команд управления – не более 2 -х секунд при потоке в 3 тыс. обновлений сигналов в секунду. Гарантия – 30 лет с учетом модернизаций технических средств. 34
ИНТЕРНАЦИОНАЛЬНЫЙ ТЕРМОЯДЕРНЫЙ ЭКСПЕРИМЕНТАЛЬНЫЙ РЕАКТОР (ITER, Франция, Кадараш) (ИПУ, МГУ) Токамак ITER в разрезе Параметры плазмы Большой радиус плазмы Малый радиус плазмы Тороидальное магнитное поле Ток плазмы Мощность систем нагрева Термоядерная мощность Длительность горения 6, 2 м 2 м 5, 3 Т 15 МА 73 МВт 500 МВт 400 сек Синтезирована каскадная система магнитного управления плазмой в ITER, предназначенная для применения на всей диверторной фазе плазменного разряда, включая стадию ввода тока плазмы. Осуществлено численное моделирование разработанной системы на плазмо-физическом коде DINA (ГНЦ РФ ТРИНИТИ) с использованием базы данных ITER. ЗАРУБЕЖНЫЕ МЕЖДУНАРОДНЫЕ СЕМИНАРЫ: • General Atomics, San Diego, USA, 2006 www. lehigh. edu/~eus 204/workshop/acfptw. html • Eindhoven University of Technology, Netherlands, 2008 www. wtb. tue. nl/cnf/program. php • European Commission, Brussels. Belgium , 2009 cordis. europa. eu/fp 7/ict/necs/events-20090302_en. html • European Project Meeting: NESTER, Milan, Italy, 2009 ПУБЛИКАЦИИ: Proc. CDC 2006 (USA), CDC 2009 (China), INCOM 2009 (RF), INTELS 2010 (RF), CDC 2011 (USA), IFAC WC 2011 (Italy), Аи. Т (2007, 2011), Проблемы управления (2008), Вестник МГТУ (2009, 2010), Физика плазмы (2011) 35
ОСНОВНАЯ СТРУКТУРА ТЕОРИИ УПРАВЛЕНИЯ Общая теория управления Математическая теория управления Теория автоматизи рованного управления Теория автоматического регулирования и управления Оптимальное управление, исследование операций, теория игр
(ОБЩАЯ) ТЕОРИЯ УПРАВЛЕНИЯ: ЕЕ ИСТОЧНИКИ И СТРУКТУРА
УСЛОЖНЕНИЕ ОБЪЕКТОВ УПРАВЛЕНИЯ Механические системы Технические системы Децентрализованные Организационноинтеллектуальные системы технические и информационные системы - технические системы - экономические системы - эколого-экономические системы - живые системы - социальные системы ? ? ? t 1860 -е 1900 1930 1940 1950 1960 1970 1980 1990 2000 2010 2020 …
МУЛЬТИАГЕНТНЫЕ СИСТЕМЫ ТЕНДЕНЦИИ науки управления: • децентрализация управления, • миниатюризация средств управления, • интеллектуализация управления.
(ОБЩАЯ) ТЕОРИЯ УПРАВЛЕНИЯ: ЕЕ РАЗДЕЛЫ И ОБЪЕКТЫ 40
МЕТОД ПОСЛЕДОВАТЕЛЬНОГО УЛУЧШЕНИЯ УПРАВЛЕНИЯ* И КВАНТОВЫЕ СИСТЕМЫ (КС) (ИПУ) УПРАВЛЕНИЕ СПИНОВОЙ ЦЕПОЧКОЙ На рис. изображена цепочка атомов с парой спиновых состояний: стрелка вниз и вверх. КС описывается линейным уравнением Шредингера. *** Лазерный луч реализует перенос сигнала «да-нет» вдоль цепочки. * A. I. Konnov, V. F. Krotov. Auto. Remote Cont. 60, 1427 (1999); V. F. Krotov. Global methods in optimal control theory. N. Y. , Marcel Dekker, 1996; В. Ф. Кротов Об оптимизации управления квантовыми системами // ДАН. 2008. Т. 423, № 3; ** S. E. Sklarz & D. J. Tannor // Phys. Rev. A. Vol. 66, 053619 (2002); S. E. Sklarz, I. Friedler, D. J. Tannor, Y. B. Band C. J. Williams // Phys. Rev. A. Vol. 66, 053620 (2002); ***M. Murphy, S. Montangero, V. Giovannetti, T. Calarco. Communication at the quantum speed limit along a spin chain 41 // Phys. Rev. A. Vol. 82 (2010). См. также сайт: http: //icqt. org фонда «Сколково» (www. sk. ru),
МАГНИТОРЕЗИСТИВНЫЙ (МР) БИОСЕНСОР с магниточувствительными наноэлементами для обнаружения бактерий, вирусов и токсинов в режиме реального времени (ИПУ) Управление движением наногранул происходит на стадиях магнитного смыва и увеличения их концентрации над наноэлементами с применением градиентного магнитного поля. Биосенсор дает увеличение сигнала считывания с наногранул и исключает перегрев исследуемого раствора. На рис. - магниточувствительный наноэлемент биосенсора с магнитной наногранулой: Magnetic carrier – магнитная наногранула, Stray field – размагничивающее поле наногранулы, XMR sensor – МР датчик, Biomolecula: protein or DNA – биомолекула: протеин или ДНК, Substrate – подложка. КАПСУЛА ЭНДОСКОПА С УПРАВЛЯЕМЫМ ДВИЖЕНИЕМ внутри кишечного тракта человека и передачей видеоизображения (С. И. Касаткин, ИПУ) Капсула, разработанная в МИФИ, позволяет проводить биопсию, но без движения. В ИПУ РАН разработан макет магнитной локации, позволяющий определять пространственные и угловые координаты капсулы девятью МР датчиками и управлять его ориентацией и движением путем приложения градиентного магнитного поля. В капсуле эндоскопа: 1 – Optical dome – оптический отсек, 2, 3 – Lens holder and Lens – объектив с держателем, 4 – LEDs –светодиоды подсветки, 5 – CMOS imager – передающая камера, 6 – Battery – источник питания, 7 – ASIC – электроника, 8 – Antenna – антенна. 42
СИСТЕМЫ АВТОМАТИЗИРОВАННОГО УПРАВЛЕНИЯ ОРГАНИЗАЦИОННО-ТЕХНОЛОГИЧЕСКИЕ СИСТЕМЫ ИНФОРМАЦИОННЫЕ ТЕХНОЛОГИИ OLAP, BSC, DSS EPR MES SCM, CRM, PMS MRP 2 MRP, CRP SCADA, DCS PLC, Micro. PC НОЦ «ПУ и ИТ» ИПУ-КНИТУ, КНИТУ-КАИ» +ЗАО « 1 С» + МИП «Лаб. СУ и ИТ» (АСУ МES, ИОС «Волга» ),
ПРИМЕНЕНИЯ АВТОМАТИЧЕСКОГО УПРАВЛЕНИЯ Патрульный самолет для оперативной разведки и наведения 44
Объекты управления Эволюция технических объектов, средств и систем управления Управление сложными объектами Программно- технические средства ИНФОРМАЦИОННОУПРАВЛЯЮЩИЕ СИСТЕМЫ АВТОМАТИЧЕСКОГО РЕГУЛИРОВАНИЯ Датчики Управление совокупностью объектов – цех, завод СИСТЕМЫ АВТОМАТИЧЕСКОГО УПРАВЛЕНИЯ Индустриальные компьютеры Управление глобальными системами – транснациональные корпорации, космос Управление отраслью, территориально распределенными объектами ИНФОРМАЦИОННОУПРАВЛЯЮЩИЕ СИСТЕМЫ ИНТЕЛЛЕКТУАЛЬНОГО УПРАВЛЕИЯ Каналы передачи данных промышленные компьютерные сети, интерфейсные модули Операционные системы РВ Системы управления базами данных
ЭВОЛЮЦИЯ СИСТЕМ АВТОМАТИЧЕСКОГО УПРАВЛЕНИЯ КЛАССИЧЕСКИЕ ТЕХНИЧЕСКИЕ СРЕДСТВА АВТОМАТИЧЕСКОГО УПРАВЛЕНИЯ встраивание цифровых преобразователей встраивание интеллектных компонент: распознавания образов, СИСТЕМЫ ИНТЕЛЛЕКТНОГО УПРАВЛЕНИЯ встраивание высших интеллектуальных функций, в т. ч. целеполагания (ЦИФРОВОЕ УПРАВЛЕНИЕ НЕПРЕРЫВНЫМИ ОБЪЕКТАМИ) диагностики, обучения, планирования действий и др. (ИНФОРМАЦИОННОУПРАВЛЯЮЩИЕ СИСТЕМЫ С ИНТЕЛЛЕКТНЫМИ И СМЕШАННЫМИ МОДЕЛЯМИ УПРАВЛЕНИЯ) ИНФОРМАЦИОННОУПРАВЛЯЮЩИЕ СИСТЕМЫ ИНТЕЛЛЕКТУАЛЬНОГО УПРАВЛЕНИЯ
ИНТЕЛЛЕКТНОЕ УПРАВЛЕНИЕ – пограничная область двух дисциплин: I. Искусственный интеллект II. Теория управления и автоматика Управление на основе “знаний” (в т. ч. продукционных и логических правил) время Эволюционные алгоритмы Нейроуправление 1980 г. Цифровое и логическое (автоматное) управление Традиционный искусственный интеллект Двоичные переменные {1, 0} Непрерывные (ограниченные) и двоичные переменные [0, 1], {1, 0} Традиционное управление и автоматика Непрерывные (неограниченные) переменные (- , + )
СОВРЕМЕННЫЕ ТРЕБОВАНИЯ К СИСТЕМАМ УПРАВЛЕНИЯ Гарантированная надежность и качественное функционирование в условиях как координатно-параметрических, так и структурных возмущений; живучесть, реконфигурируемость. Автономность, интеллектуальность, многофункциональность. Многоконтурное управление. Распределенность, децентрализованность, координация управления. Сетевое управление. Эффективное взаимопроникновение управления, вычислений и связи. Удешевление. * Новые принципы построения датчиков и исполнительных органов микрои наноразмеров, эффективных для новых условий применения (медицина, биология, кристаллография, оптические коммуникации, …). ………. . _______ * Например, доля авионики в стоимости истребителя – около 60%, для 48 гражданского самолета – 25 -30%.
МУЛЬТИАГЕНТНЫЕ СИСТЕМЫ Тенденции: децентрализация, миниатюризация, интеллектуализация. ЦЕЛЬ 1: отработка методов группового управления и стайных эффектов с групповым интеллектом. ЦЕЛЬ 2: разработать технологии создания дешевых микророботов, размером менее 5 см, разбрасываемых по территории или выстреливаемых внутрь зданий через окна: «… одна крыса или особь саранчи не слишком умна и практически безвредна. Однако стаи крыс и стаи саранчи могут оказывать разрушительное воздействие» (программа «распределенные роботы» (DARPA, США, www. darpa. mil/). 49
ДИАГНОСТИКА МОБИЛЬНЫХ РОБОТОВ. (NASA Research Center) Диагностика отказов марсохода (с 6 колесами) для исследования Марса на основе сочетания подхода основанного на уравнениях динамики и продукционных правилах. The Marsokhod* planetary rover ___________ *)Ср. «sputnik» , «krysha» , …
МИРОВЫЕ ПРИОРИТЕТЫ в управлении (проблема С 3)* • Интеллектуальные и автономные системы, в которых автономность обеспечивается средствами искусственного интеллекта. • Гибридные системы/дискретно-событийные системы – вообще гетерогенные системы. • • Сетецентрические системы. Распределенное и коммуникационно-сетевое управление. Программа «распределенные роботы» (DARPA, США). _____ *) Control+Computation+Communication (проблема С 3).
СЕТЕЦЕНТРИЧЕСКИЕ СИСТЕМЫ УПРАВЛЕНИЯ Принцип построения сети Force Net: 1 – глобальная информационная решетка; 2 – спутник связи; 3 – БЛА; 4 - вертолет; 5 – самолет Р-ЗС «Orion» ; 6 – поле РГБ; 7 – надводный корабль; 8 - безэкипажное судно; 9, 16, 17 – автономные НПА; 10 – подразделение боевых пловцов; 11 - одиночный РГБ; 12 – подводная лодка «красных» ; 13 – торпеда; 14, 15 – подводные лодки «синих» ; 18 – мина; 19 – кабель; 20 – подводная информационная сеть; 21 – донная станция; 22 – сеть гидроакустических станций
ПРОГРАММА «РАСПРЕДЕЛЕННЫЕ РОБОТЫ» (DARPA, США) www. darpa. milmto/drobotics/ ЦЕЛЬ 1: отработка методов группового управления и стайных эффектов с групповым интеллектом. ЦЕЛЬ 2: разработать технологии создания дешевых микророботов, размером менее 5 см, разбрасываемых по территории или выстреливаемых внутрь зданий через окна: «… одна крыса или особь саранчи не слишком умна и практически безвредна. Однако стаи крыс и стаи саранчи могут оказывать разрушительное воздействие» . Тенденции: • децентрализация, • миниатюризация, • интеллектуализация.
ПОВОДНЫЕ РОБОТЫ
ПОДВОДНЫЕ РОБОТЫ ИПМех РАН, МВТУ: новые принципы организации и оптимизации движения манипуляторов и роботов; роботы с перемещением по вертикальной стене, в трубе, ползающие и др. ИПМТ ДВО РАН: автономный необитаемый подводный аппарат (АНПА). Система управления и движительный комплекс АНПА обеспечивают обход препятствий, зависание в нужной точке и движение в сложном или пересеченном рельефе. Однако пока - индивидуальное изготовление и требуют решения задачи дальнейшей интеллектуализации борта и группового управления.
МНОГОУРОВНЕВОСТЬ, ДЕЦЕНТРАЛИЗОВАННОСТЬ И ИНТЕЛЛЕКТУАЛЬНОСТЬ МУЛЬТИАГЕНТНЫЕ СИСТЕМЫ (МАС): МУЛЬТИАГЕНТНЫХ СИСТЕМ (МАС) ДЕЦЕНТРАЛИЗАЦИЯ УПРАВЛЕНИЯ Специфика мультиагентных систем: ь Многокомпонентность; ь Распределенность, сетевые ь ь o o коммуникации; Иерархичность; Интеллектуальность (автономность): рациональность (принятие решений в условиях неопределенности и ограничений на объем обрабатываемой информации); самостоятельное целеполагание, целенаправленность поведения; рефлексия; кооперативное и/или конкурентное 56 взаимодействие (образование коалиций, информационное и др. противодействие).
ИЕРАРХИЯ ПРИНЦИПОВ И УРОВНЕЙ УПРАВЛЕНИЯ Стратег. уровень Тактич. уровень 6. Интеллектуальное управление (с целеполаганием, intellectual control): пересмотр целей и критериев качества управления, рефлексия и коллективное поведение, стратегическое взаимодействие с др. управляющими системами) 5. Интеллектное управление (без целеполагания, intelligent control): реконфигурация, планирование действий, анализ 3 D-сцен, обучение 4. Адаптивное, предиктивное управление Принципы управления Среда 3. Робастное управление Испол. уровень 2. Позиционное управление Объект 1. Программное управления 57
АВИАЦИОННЫЕ И АЭРОКОСМИЧЕСКИЕ СИСТЕМЫ • • • Задачи: Управление воздушным движением Управление экипажем, группой экипажей Кластеры космических аппаратов Управление воздушно-наземным движением Командование и управление сражением Управление гибридными группировками пилотируемых и беспилотных летательных аппаратов: мультиагентные системы Вызовы: Автономность + глобальная связь в реальном времени Сверхвысокая надежность Неоднородные и гибридные модели Многопрофильные команды людей в контуре управления
ВОЗДУШНО - КОСМИЧЕСКАЯ ОПЕРАЦИЯ МНОГОКОНТУРНЫЕ СИСТЕМЫ АВТОМАТИЧЕСКОГО УПРАВЛЕНИЯ И СЕТЕЦЕНТРИЧЕСКИЕ СИСТЕМЫ ПРАВЛЕНИЯ Космическая группировка Воздушная группировка Связь Патрульный самолет для оперативной разведки и наведения Навигация ГЛОНАСС/GPS Наблюдение за объектами Высокоточное Цель поражение с использованием спутниковой навигации Станции оперативного управления ТВД ГШ ВВС АСУ ВВС Координатная ошибка (м) Наблюдение за радиоизлучением Горизонтальная точность системы ГЛОНАСС/GPS в дифференциальном режиме по одной 6 корректирующей станции 5 - измерения (макс. знач. ) 4 3 2 1 00 200 400 600 1000 800 Дальность (км) Центр приема разведданных Многоконтурность управления характерна и в гражданской авиации: 1) внутренний (inner - от 59 ручек) контур управления полетом (flight control loop), 2) внешний (outer - автопилот), 3) контур навигации (flight management system), 4) управления трафиком (air traffic management). Точное целеуказание + точное наведение
ОДНА ИЗ ЗАДАЧ О КОНСЕНСУСЕ: новый всплеск интереса – с середины 1990 -х гг. Мультиагентная система Дифференциальная модель достижения консенсуса n агентами , (1) – характеристика агента i, – значимость расхождения состояния j-го агента в сравнении с i-ым. В матричной форме (1) имеет вид: Теорема* Кратность нулевого собственного значения матрицы L равна: • числу исходящих деревьев в максимальном исходящем лесе орграфа коммуникаций; • числу сильных (в которые не входят дуги извне) компонент орграфа. 60 *Агаев Р. П. , Чеботарев П. Ю. // Аи. Т, 2000, 9.
СУБЛИНЕЙНЫЕ ФУНКЦИИ ЛЯПУНОВА * и ПРИНЦИП СРАВНЕНИЯ В. М. Матросова Создана теория анализа гетерогенных нелинейных систем с приложениями к устойчивости пространственной структуры МАС (формаций). Сокращается сложность исследования и получения гарантированных оценок, причем более точных, чем известные. Выполнены численные расчеты для группировки из объектов типа подводных роботов. Распространение на произвольную геометрию формации. Разработанные конструкции, их математическое обоснование существенно превосходят известные (D. Siljak, L. Grujic, P. Borne, G. Bitsoris, В. Фурасов, V. Lakshmikantham, X. Liu и др. ) по общности и эффективности. _____ • Матросов В. М. , Васильев С. Н. Козлов Р. И. и др. // Алгоритмы метода ВФЛ, 1981, Труды ИММ Ур. О РАН, 2010. • Маликов А. И. , Матросов В. М. //Ти. СУ, 2004 61
ФУНКЦИИ ЛЯПУНОВА и АЛГОРИТМЫ ПРИНЦИПА СРАВНЕНИЯ В. М. Матросова* Создана теория анализа гетерогенных нелинейных систем с приложениями к устойчивости пространственной структуры МАС (формаций). Сокращается сложность исследования и получения гарантированных оценок, причем более точных, чем известные. Выполнены численные расчеты для группировки из объектов типа подводных роботов. Распространение на произвольную геометрию формации. Разработанные конструкции, их математическое обоснование существенно превосходят известные (D. Siljak, L. Grujic, P. Borne, G. Bitsoris, В. Фурасов, V. Lakshmikantham, X. Liu и др. ) по общности и эффективности. _____ • Матросов В. М. , Васильев С. Н. Козлов Р. И. и др. // Алгоритмы метода ВФЛ, 1981, Труды ИММ Ур. О РАН, 2010. • Маликов А. И. , Матросов В. М. //Ти. СУ, 2004 62
НИЖНИЙ УРОВЕНЬ НИЖНИЙ (ИСПОЛНИТЕЛЬНЫЙ) УРОВЕНЬ АРХИТЕКТУРЫ АГЕНТА 63
Интеллектное управление. Интеллектуальное управление. Сравнение методов ИИ. МАС. Язык позитивно-образованных формул (ПОФ): типовые кванторы (ТК), степень, главные подформулы. . Доказательство лемм о свойствах ПОФ: 1) лемма о подстановочности импликации (ПИ-лемма) для главных подформул, 2) лемма о расщеплении относительно ТК существования, 3) лемма о подстановочности (замене) типовых условий, 4) лемма об удалении независимых ТК, 5) лемма о ТК-правилах дистрибутивности 1) частная лемма о подстановочности импликации (ПИ-лемма) для главных подформул, 2) основная ПИ. лемма, 3) лемма о подстановочности (замене) типовых условий, 4) о ТК-правилах дистрибутивности, 5) об удалении независимых ТК, 6) частная лемма о выделении экзистенциальных ТК (ЭТК), 7) основная лемма о выделении ЭТК. 64
Общая теория управления. Математическая теория управления. Теория автоматизированного управления. Теория автоматического управления. Задачи управления. ОДУ - первый и основной класс моделей теории управления. Эволюция принципов управления. Программное управление, позиционное управление. Робастное, адаптивное управление. Интеллектное и интеллектуальное управление в иерархии уровней управления. ИИ – продукт и область исследований. История ИИ. Сравнение средств ИИ. Логические средства представления и обработки знаний: пропозициональные и первопорядковые. Примеры. Формализм позитивно-образованных формул (ПОФ). Частично-формализованный язык. Примеры (устойчивость, притяжение, асимптотическая устойчивость, диссипативность, достижимость при фазовых ограничениях, достижимость с положительной инвариантностью, оптимальность по быстродействию). Леммы о свойствах ПОФ. Метод решения логических уравнений для вывода условий переносимости свойств математических моделей. Примеры исследования свойства достижимости, стабилизируемости и др. в терминах функций типа Ляпунова и морфизмов. Исчисление ПОФ. Применение для логического вывода и конструктивных построений. Интеллектуальные базы знаний. Декларативный стиль программирования. Планирование действий робота. 65
Содержание дисциплин: "МЕТОДЫ ИСКУССТВЕННОГО ИНТЕЛЛЕКТА И ПРИНЯТИЯ РЕШЕНИЙ В СИСТЕМАХ УПРАВЛЕНИЯ" (годовой курс) Разделы лекционных занятий Исторические аспекты, принципы, задачи и тенденции развития теории и практики управления Содержание История и современные возможности автоматики и информационноуправляющих систем (ИУС) в автоматизации процессов получения, преобразования, передачи и использования энергии, материала и информации (механические автоматы древности, регуляторы первой промышленной революции, системы электроавтоматики, ИУС, мехатронные системы, системы управления на основе методов автоматического управления, искусственного интеллекта (ИИ), когнитивистики и поддержки принятия управленческих решений (ППУР) в условиях многокритериальности, неопределенности и риска). Роль управления в проблематике устойчивого развития, технологического и нравственного прогресса в истории человечества. Основные принципы управления и их потенциальные возможности (программное и позиционное управление, робастное и адаптивное управление, интеллектное и интеллектуальное управление). Круг задач, успешно решаемых с помощью (регулирование, стабилизация, терминальное управление, управляемость, наблюдаемость, оптимальное управление); достижения и ограничения. Основные тенденции развития теории управления и расширение типа объектов и систем управления (от объектов механической природы к техническим системам и технологическим процессам, организационным системам, системам социальной, экономической, экологической и медико-биологической природы); децентрализация и интеллектуализация управления, миниатюризация систем управления, мультиагентные и сетецентрические системы; взаимопроникновение управления, вычислений и связи (проблема = Control + Computation + Communication); проблема ускорения создания ИУС и удешевления систем управления в их жизненном цикле ( = + Сost + Cycle). 66
Обзор основных средств ИИ и ППУР Логические методы представления и обработки знаний Понятие агента (рефлексного агента, софтбота, робота). Рациональные агенты. Виды агентов, варианты проблемных сред и их характеристик. Онтологии, семантические сети и экспертные системы. Особенности дедукции, абдукции, индукции и аргументации как методов обработки информации (планирования действий) в агентах, основанных на знаниях. Нечеткие логики. Нейроуправление. Генетические алгоритмы. Специфика конструктивных логик, используемых в задачах автоматизации планирования действий, и приложения в задачах интеллектуального управления и программирования. Рассуждения по умолчанию и техническая диагностика. О методах ППУР. Представление знаний в пропозициональном и первопорядковом языках: синтаксис этих языков (определение правильно построенных выражений (ППВ)), семантика (интерпретация выражений). Выполнимость, общезначимость, противоречивость логических формул. Аксиоматические теории, выводимость. Связь понятий выводимости и общезначимости. Примеры. Алгоритм Дэвиса-Патнема стандартизации формул (трансляции в дизъюнктный язык): приведение к предваренной нормальной форме (ПНФ), приведение матрицы ПНФ к виду ДНФ, скулемизация, теорема о совместной противоречивости первопорядковой формулы и ее стандартной формы (множества дизъюнктов). Метод резолюций: алгоритм унификации ППВ; операция склейки и правило резольвирования дизъюнктов, теоремы о сохранении истинностных значений множества дизъюнктов при этих преобразованиях; теорема о корректности и полноте метода резолюций. Алгоритмическая проверка заданной формулы на общезначимость, противоречивость, выполнимость методом резолюций. Примеры применения в классической и конструктивной семантике. 67
Методы обработки знаний в позитивных языках Язык позитивно-образованных формул (ПОФ): типовые кванторы (ТК), степень, главные подформулы. Примеры формализации динамических свойств (стабилизируемость до асимптотической устойчивости, инвариантность, диссипативность, управляемость, оптимальность по быстродействию и др. ). Доказательство лемм о свойствах ПОФ: 1) частная лемма о подстановочности импликации (ПИ-лемма) для главных подформул, 2) основная ПИ-лемма, 3) лемма о подстановочности (замене) типовых условий, 4) о ТК-правилах дистрибутивности, 5) об удалении независимых ТК, 6) частная лемма о выделении экзистенциальных ТК (ЭТК), 7) основная лемма о выделении ЭТК. Примеры. Язык позитивных формул (ПФ) с классической семантикой как подмножество языка ПОФ: синтаксис; трансляция ПФ в язык исчисления предикатов; семантика ПФ. Необходимый критерий противоречивости. ПФ как частный случай ПОФ: чередование смысла типовых кванторов, ограничение вида типовых условий кванторных переменных, скаляризуемость векторных переменных, справедливость ПИ-леммы. Примеры представления знаний. Правило вывода и исчисление ПФ. Примеры применения. Теорема о корректности и полноте правила. Стратегия автоматического поиска логических выводов (АПЛВ). Примеры АПЛВ. Достоинства и ограничения исчисления ПФ. Сравнение с методом резолюций. Конструктивный фрагмент языка ПФ и его применение в планировании действий, в т. ч. для автоматизации программирования, автоматизации исследований и проектирования, для поддержки интерактивного обучения, для интеллектного управления динамическими системами, автоматической реконфигурации систем управления в условиях отказов или целенаправленной их перестройки. Примеры. Логические уравнения в языке ПФ для дооснащения дескриптивными или конструктивными средствами в условиях неполноты этих средств для разрешимости задачи. Алгоритм построения условий выводимости заданной невыводимой и его обоснование. Приложения к планированию действий в условиях неполноты априорной информации о среде функционирования системы или неполноты средств системы. Примеры. 68
Метод редукций Метод обучения агента предпочтениям других агентов Логические уравнения метода редукций в языке ПОФ с применениями в нелинейном анализе динамических свойств систем управления. Примеры (стабилизируемость, диссипативность, инвариантность, управляемость, оптимальность по быстродействию и др. ). Метод редукций в анализе корректности модельных преобразований (обеспечения модельных аналогий) и переносимости модельных свойств в требуемую сторону. Алгоритм вывода теорем редукции на базе лемм о свойствах ПОФ. Примеры его применения в терминах функций типа векторных функций Ляпунова и морфизмов для систем управления, описываемых дифференциальными, конечно-разностными и другими уравнениями динамики, логико-динамическими моделями, дискретно-событийными системами, алгебраическими системами и в форме систем процессов. Метод построения агентом моделей предпочтения других агентов для адаптации агента в колонии других путем формирования с использованием этих моделей гипотез о поведении других агентов на основе наблюдений рассматриваемым агентом их актов выбора альтернативных решений. Примеры. 69
Проблемы и перспективы развития методов интеллектуального управления Актуальные проблемы и перспективы: обеспечения физико-логического интерфейса с внешним миром; учета релевантности знаний; эффективного взаимодействия когнитивных механизмов обработки символьной информации и образов; рационализации многоуровневой архитектуры агента с исполнительным, тактическим и стратегическим уровнями управления; самоорганизации колоний агентов; автоматизации целеполагания агента и автоматической смены им своих критериев качества управления; безопасности использования агентов и их колоний. 70
Перечень контрольных вопросов (групп взаимосвязанных вопросов) в 6 -ом и 7 -ом семестрах. История создания автоматических средств механической и другой природы в древности и эпохи промышленных революций. История теории управления. История исследований проблемы создания ИИ и место когнитивистики. Общая теория управления; математическая теория управления; теория автоматизированного управления; теория автоматического управления (дать определения). Основные принципы управления и их потенциальные возможности (программное и позиционное управление, робастное и адаптивное управление, интеллектное и интеллектуальное управление). Задачи управления (перечислить и раскрыть). Основные тенденции развития теории управления и расширение типа объектов и систем управления; децентрализация и интеллектуализация управления, миниатюризация систем управления, мультиагентные и сетецентрические системы; взаимопроникновение управления, вычислений и связи; проблема ускорения создания ИУС и удешевления систем управления в их жизненном цикле. Роль управления в проблематике устойчивого развития, технологическом и нравственном прогрессе в истории человечества. Понятие агента (рефлексного агента, софтбота, робота). Что такое рациональные агенты? Виды агентов, варианты проблемных сред и их характеристик. Обзор основных средств ИИ. Онтологии, семантические сети и экспертные системы. Особенности дедукции, абдукции, индукции и аргументации как методов обработки информации (планирования действий) в агентах, основанных на знаниях. Что такое нечеткие логики, нейроуправление, генетические алгоритмы? Обзор основных методов ППУР. Специфика конструктивных логик, используемых в задачах автоматизации планирования действий, и приложения в задачах интеллектуального управления и программирования. Рассуждения по умолчанию и техническая диагностика. 71
Синтаксис пропозиционального и первопорядкового языков (определение правильно построенных выражений (ППВ)), семантика (интерпретация выражений). Выполнимость, общезначимость, противоречивость логических формул (определить и указать их связь). Аксиоматические теории, выводимость. Связь понятий выводимости и общезначимости. Алгоритм Дэвиса-Патнема стандартизации формул. Метод резолюций: алгоритм унификации ППВ; операция склейки и правило резольвирования дизъюнктов, теоремы о сохранении истинностных значений множества дизъюнктов при этих преобразованиях; теорема о корректности и полноте метода резолюций. Алгоритмическая проверка заданной формулы на общезначимость, противоречивость, выполнимость методом резолюций. Примеры применения в классической и конструктивной семантике. Язык позитивно-образованных формул (ПОФ): типовые кванторы (ТК), степень, главные подформулы. Примеры формализации динамических свойств (стабилизируемость до асимптотической устойчивости, инвариантность, диссипативность, управляемость, оптимальность по быстродействию и др. ). Доказательство леммы о подстановочности импликации (ПИ-леммы) и других лемм о свойствах ПОФ. Язык позитивных формул (ПФ) с классической семантикой как подмножество языка ПОФ: синтаксис; семантика ПФ. Необходимый критерий противоречивости. Примеры представления знаний. Вывод в исчислении ПФ. Примеры. Теорема о корректности и полноте исчисления ПФ. Стратегия автоматического поиска логических выводов (АПЛВ). Примеры АПЛВ. Достоинства и ограничения исчисления ПФ. Сравнение с методом резолюций. Конструктивный фрагмент языка ПФ и его применение в планировании действий, в т. ч. для автоматизации программирования, автоматизации исследований и проектирования, для поддержки интерактивного обучения, для интеллектного управления динамическими системами, автоматической реконфигурации систем управления в условиях отказов или целенаправленной их перестройки. Логические уравнения в языке ПФ для дооснащения дескриптивными или конструктивными средствами в условиях неполноты этих средств для разрешимости задачи. Алгоритм построения условий выводимости заданной невыводимой и его обоснование. Приложения к планированию действий в условиях неполноты априорной информации о среде функционирования системы или неполноты средств системы. Логические уравнения метода редукций в языке ПОФ с применениями в нелинейном анализе динамических свойств систем управления (стабилизируемость, диссипативность, инвариантность, управляемость, оптимальность по быстродействию и др. ). 72
Метод редукций в анализе корректности модельных преобразований (обеспечения модельных аналогий) и переносимости модельных свойств в требуемую сторону. Алгоритм вывода теорем редукции на базе лемм о свойствах ПОФ. Примеры его применения в терминах функций типа векторных функций Ляпунова и морфизмов для систем управления, описываемых дифференциальными, конечно-разностными и другими уравнениями динамики, логико-динамическими моделями, дискретно-событийными системами, алгебраическими системами и в форме систем процессов. Метод построения агентом моделей предпочтения других агентов для адаптации агента в колонии других путем формирования с использованием этих моделей гипотез о поведении других агентов на основе наблюдений рассматриваемым агентом их актов выбора альтернативных решений. Актуальные проблемы и перспективы: обеспечения физико-логического интерфейса с внешним миром; учета релевантности знаний; эффективного взаимодействия когнитивных механизмов обработки символьной информации и образов; рационализации многоуровневой архитектуры агента с исполнительным, тактическим и стратегическим уровнями управления; самоорганизации колоний агентов; автоматизации целеполагания агента и автоматической смены им своих критериев качества управления; безопасности использования агентов и их колоний. 73
Основная литература. 1. Васильев С. Н. , Жерлов А. К. , Федосов Е. А. , Федунов Б. Е. Интеллектное управление динамическими системами. – М. : Физматлит, 2000. 2. Рассел С. , Норвиг П. Искусственный интеллект. . 3. Thagard, P. Mind: Introduction to Cognitive Science. - Cambridge: The MIT Press, 2005. 4. Васильев С. Н. Метод редукции и качественный анализ динамических систем // Известия РАН. Ти. СУ , 2006, № 1, с. 21 -29, № 2, с. 5 -17 (Journal of Nonlinear Analysis, Elsevier, 2006, vol. 64, pp. 242 -252, vol. 65, pp. 939 -955). 5. Васильев С. Н. , Батурин В. А. , Баянова Т. О. Многокритериальное принятие решений, основанное на получении оценочной функции в виде полинома третьего порядка // Управление большими системами, 2008, вып. 22, с. 5 -20. Дополнительная литература. • Емельянов С. В. , Коровин С. К. Новые типы обратной связи: управление при неопределенности, М. , Наука, Физматлит, 1997. • Интеллектуальные системы управления и контроля газотурбинных двигателей/ Под ред. С. Н. Васильева. - М. : Машиностроение, 2008. 1. Красовский Н. Н. Теория управления движением. – М. : Наука, 1968. 2. Куржанский А. Б. Управление и наблюдение в условиях неопределенности. – М. : Наука, 1977. 3. Ларичев О. И. , Мошкович Е. М. Качественные методы принятия решений. - М. : Наука, 1996. 4. Летов А. М. Математическая теория процессов управления (с предисловием Красовского Н. Н. ). – М. : Наука, 1981. 5. Матросов В. М. , Анапольский Л. Ю. , Васильев С. Н. Метод сравнения в математической теории систем. – Новосибирск: Наука, 1980. 6. Мендельсон Э. Введение в математическую логику. – М. : Наука, 1971. 7. Понтрягин Л. С. , Болтянский В. Г. , Гамкрелидзе Р. В. , Мищенко Е. Ф. Математическая теория оптимального управления. – М. : Физматгиз, 1961. 8. Поспелов Д. А. Логико-лингвистические модели в системах управления. – М. : Энергия, 1981. 9. Чень Ч. , Ли Р. Математическая логика и автоматическое доказательство теорем. – М. : Наука, 1983. 10. Черноусько Ф. Л. , Акуленко Л. Д. , Соколов Б. Н. Управление колебаниями. М. : Наука, 1980. 1. Пособия и методические указания. 2. 3. 1. 2. Непейвода Н. Н. Прикладная логика. - Новосибирск: НГУ, 2000. Васильев С. Н. Логический подход к интеллектуализации компьютерных систем (в печати). 74


