Белова М.В16.05.16 для защиты нормальный доклад НЕТРОГАТЬ БОЛЬШЕ ЕГО!!!!!!.ppt
- Количество слайдов: 48
Федеральное государственное образовательное учреждение высшего образования «Казанский аграрный университет» РАЗРАБОТКА СВЕРХВЫСОКОЧАСТОТНЫХ УСТАНОВОК ДЛЯ ТЕРМООБРАБОТКИ СЕЛЬСКОХОЗЯЙСТВЕННОГО СЫРЬЯ к. т. н. М. В. Белова Научный консультант – д. т. н. , профессор Б. Г. Зиганшин
Научная проблема – повышение эффективности процессов термообработки с. -х. сырья и улучшение качества продукта. Целью исследования является повышение эффективности функционирования установок для термообработки с. -х. сырья воздействием электромагнитных излучений и совершенствование их основных рабочих органов, обеспечивающих улучшение качества продукта с наименьшими эксплуатационными затратами. Методология сводится к разработке методов расчета конструкций многогенераторных рабочих камер, представляющих сочетание резонаторной и лучевой электродинамических систем СВЧ установок, предназначенных для термообработки разного с. -х. сырья в непрерывном режиме с достижением энергетического, бактерицидного и экономического эффекта за счет многократного воздействия электромагнитного поля сверхвысокой частоты высокой напряженности электрического поля. 2
Задачи исследования: 1. Разработать методику проектирования и технологического расчета основных узлов установок, предназначенных для термообработки различного с. -х. сырья. 2. Теоретически обосновать электродинамические характеристики системы с учетом конструктивных особенностей объемных резонаторов, обеспечивающих непрерывность технологического процесса термообработки с. -х. сырья. 3. Обосновать конструкционно-технологические параметры и режимы работы СВЧ установок на основе исследований микробиологических изменений сырья в процессе термообработки для системно-комплексного решения задачи повышения качества продукции. 4. Разработать и апробировать в производственных условиях СВЧ установки для термообработки с. -х. сырья, оценить техникоэкономическую эффективность их применения в фермерских хозяйствах. • Объектом исследования является технологические комплексы и процессы, протекающие при термообработке с. -х. сырья разной структуры с использованием энергии ЭМИ; экспериментальные и опытные образцы установок и их рабочие узлы – объемные резонаторы с устройствами ввода и вывода продукта в непрерывном режиме; готовые продукции. • Предметом исследования является выявление закономерностей воздействия ЭМИ на с. -х. сырье в процессе его термообработки для обеспечения эффективного функционирования установок в непрерывном режиме. 3
Положения, выносимые на защиту: конструктивные и технологические схемы разработанных и апробированных в производственных условиях СВЧ установок для термообработки и обеззараживания сырья, имеющих новое конструктивное исполнение рабочих органов; - технологический процесс термообработки сырья в непрерывном режиме за счет: • • опрокидывающихся передвижных сферических резонаторов, расположенных в • - экранирующем корпусе с запредельными волноводами; • перфорированных сферических резонаторов, подключенных с чередованием к источнику СВЧ энергии, расположенных в цилиндрическом экранирующем корпусе; математические модели процесса функционирования СВЧ установок с перфорированными сферическими резонаторами; методика согласования конструкционно технологических параметров ключевых рабочих органов с режимами работы установок для термообработки с. х. сырья с использованием энергии ЭМИ; комплекс конструкционно технологических параметров и рабочих режимов установок, обеспечивающих получение высококачественного продукта при сниженных эксплуатационных затратах, подтвержденных результатами эффективного функционирования установок в производственных условиях. 4.
Блок схема СВЧ установки в базовом варианте СВЕРХВЫСОКОЧАСТОТНАЯ УСТАНОВКА содержит: 1. Источник питания, обеспечивающий преобразование сетевого напряжения (высоковольтный выпрямитель или повышающий трансформатор с регулятором напряжения, устройство для питания накала СВЧ генератора) 2. СВЧ генератор, преобразующий мощность постоянного тока или сетевой частоты в мощность СВЧ диапазона 3. Линию передачи СВЧ энергии к рабочей камере 4. Устройства ввода СВЧ энергии в нагревательную камеру 5. ЭЛЕКТРОДИНАМИЧЕСКОЙ СИСТЕМЫ НАГРЕВАТЕЛЬНОЙ КАМЕРЫ, обеспечивающей заданное распределение СВЧ энергии в ее объеме 6. Вспомогательных элементов, способствующих достижению равномерного нагрева сырья (замедляющие системы) 7. Устройства для предотвращения утечки СВЧ энергии из нагревательной камеры в окружающее пространство (запредельные волноводы) 8. Пульта управления Блок схема базовых СВЧ установок содержит восемь элементов. Нами модернизируется электродинамическая система нагревательной камеры, обеспечивающая непрерывность технологического процесса, высокую напряженность электрического поля при равномерном распределении СВЧ энергии в 5 ее объеме и высокую добротность.
Блок схема модернизации СВЧ установки для термообработки с. х. сырья СВЕРХВЫСОКОЧАСТОТНАЯ УСТАНОВКА состоит из генератора электродинамической системы, такой как резонаторная лучевая волноводная Эти камеры разработаны комбинированные резонаторные и лучевые электродинамические системы, в виде цилиндрических, сферических, кольцевых, диэлектрических, тороидальных резонаторных камер выполненных перфорированными, Передвижными, вращающимися Содержащих замедляющие системы, запредельные волноводы В основу настоящего исследования положены наиболее значимые работы известных ученых в теории и практике переработки сырья: Бородина Ивана Федоровича, Стребкова Дмитрия Семеновича, Цугленок Николая Васильевича, Гинзбурга А. С. и др. , в теории объемных резонаторов: Атабекова Г. И. , Бессонова Л. А. , Пчельникова Ю. Н и др. Разработаны методы расчета многогенераторных и многорезонаторных рабочих камер, предназначенных для термообработки различного с. -х. сырья в непрерывном режиме с достижением энергетического, бактерицидного и экономического эффекта. 6
Методика проектирования СВЧ установок для термообработки с. х. сырья Методика проектирования включает пять блоков 1. Блок обеспечения непрерывности технологического процесса 1. Он зависимости от структуры сырья (сыпучее, жидкое, вязкое, кусковое, штучное) 2. непрерывности процесса 3. осуществляется за счет: - передвижения или вращения частей резонаторов; - опрокидывания резонаторов; - перфорации резонаторов при использовании насосов и быстровращающихся лопастей 3. Блок обоснования 2. Блок резонаторно-лучевой обеспечения электродинамическо высокой й системы напряженности электрическог о поля 4. Блок обоснования конфигурации резонаторной камеры Позволяет провести сравнительный анализ значений потери мощности за счет теплопередачи и мощности диэлектрического нагрева микроорганизмов при воздействии ЭМПСВЧ, с учетом объема микроорганизмов, напряженности электрического поля, приращения температуры микроорганизмов и конечной температуры сырья Резонаторные камеры предлагаемые нами бывают: Зависимост от конфигурации резонатора, рупора и тороидального волновода - вычислить добротность электродинамической системы и нагруженную добротность; - вычислить глубину проникновения ЭМИ, - обосновать диссектор, запредельные волноводы, замедляющие системы цилиндрические, сферические, кольцевые, иэлектрические, тороидальные, с перфорацией и без 5. Блок комбинирования разных источников ЭМИ ЭМПСВЧ, инфракрасные излучения, ультразвуковые колебания, ультрафиолетовые излучения 7
Разновидности объемных резонаторов Прямоугольный Цилиндрический Коаксиальный Сферический Тороидальный Стационарный Перфорированный Передвижной Для обеспечения непрерывного технологического процесса термообработки и обеззараживания с. -х. сырья различной структуры нами проведена систематизация объемных резонаторов в зависимости от их конструктивных особенностей с содержанием запредельных волноводов и замедляющих систем; с индивидуальным и общим экранирующим корпусом). 8
Запатентованные резонаторные камеры Патент № 2541779. Цилиндрическая перфорированная резонаторная камера Патент № 2502260. Резонаторная камера с шнековой замедляющей системой Патент № 2479164. Резонаторная камера с замедляющей системой колец Многорезонаторная камера, заявка № 2015116255 нами разработаны, изготовлены и запатентованы резонаторные камеры, обеспечивающие непрерывность технологического процесса это происходит за счет перфорации и разделения на две части таких как стационарной и передвижной. Передвижная часть резонатора позволяет транспортировать либо центрифугировать сырье животного происхождения. 9
Сферические резонаторы, обеспечивающие непрерывность технологического процесса термообработки сырья а) Г) б) в) Многие разработанные установки содержат сферические резонаторы, выполненные из двух полусфер. Для этого перфорированные полусферы жестко закреплены по периферии вращающегося ротора (а, б), либо вращаются с большой скоростью (в). Выгрузка продукта осуществляется при опрокидывании полусфер, центрифугировании, либо с использованием насоса, если полусферы перфорированы. Напряженность электрического поля в цилиндрической части многорезонаторной камеры (1) (2) а - радиус цилиндра; v 01 – n-й корень функций Бесселя Jm (х); (3) 10
Сравнительный анализ мощности диэлектрического нагрева микроорганизмов при разных напряженностях электрического поля и мощности тепловых потерь 1. По этой формуле мы вычисляем критическую напряженность электрического поля (при которой происходит затормаживание развития микроорганизмов) 1. 1. Определяем мощность диэлектрического нагрева микроорганизмов при разных напряженностях электрического поля Р =Vм· (Е 2·εо·ε·ω·tgδ), Вт, где ω = 2 πƒ, 1/с; Vм – объем микроорганизма, м 3; ε, tgδ − диэлектрические параметры воды при частоте 2450 МГц и при изменении температуры; Е − напряженность электрического поля, В/м. 1. 2. Мощность тепловых потерь с поверхности микроорганизма qтепл = λ· S· grad Т, Вт, где λ 1 – коэффициент теплопроводности, Вт/м·о. К; S – площадь поверхности микроорганизма, м 2; grad Т – градиент температуры (разница температур между микроорганизмом и окружающим воздухом, отнесенный к радиусу микроорганизма), о. К. вода жир По результатам исследований можно сделать вывод о том, что бактерицидное действие ЭМПСВЧ на сырье происходит при мощности генератора от 800 до 2400 Вт. 11
Согласование параметров электродинамической системы 1. Определяем физико-механические и диэлектрические параметры сырья на частоте 2450 МГц ε – диэлектрическая проницаемость сырья; tgδ – тангенс угла диэлектрических потерь сырья; с – удельная теплоемкость сырья, к. Дж/кг о. С; εо – абсолютная диэлектрическая проницаемость вакуума (8, 85 10 -12 Ф/м); ρ – плотность сырья, кг/м 3; f – частота, МГц. 2. Вычисляем глубину проникновения энергии электромагнитных излучений СВЧ диапазона в сырье для определения линейного размера сырья 3. Вычисляем удельную мощность СВЧ генератора через физикомеханические параметры сырья где Pген. – полезная мощность генератора, Вт; Δ Т/Δ τ – скорость нагрева, о. С/с; η – КПД генератора, Руд – удельная мощность генератора, Вт/м 3, V 1 – объем сырья, м 3. 4. Вычисляем напряженность электрического поля в сырье В/м, 5. Вычисляем собственную добротность резонаторной камеры через конструкционные параметры, Для цилиндрического, сферического и коаксиального резонаторов с учетом геометрического множителя G, учитывающего особенности конфигурации, дифракции, перфорации: Q = ωо∙Wо/ Р, где ωо – собственная частота объемного резонатора, 1/с; Wо – энергия электромагнитного поля, запасенная в резонаторе, Дж; Р – активная мощность, затрачиваемая на потери от вихревых токов в стенках резонатора, на потери через перфорацию в виде излучения и на потери в продукте, Вт; а, l – диаметр и длина объемного резонатора, см; Δ – толщина поверхностного слоя, зависящая от удельной проводимости материала резонатора, м; d, D – диаметры коаксиального резонатора, м; S – площадь внутренней поверхности стенок резонатора, м 2. 6. Вычисляем объем резонаторной камеры через добротность и напряженность электрического поля где Q 0 – собственная добротность резонаторной камеры; Р ген – мощность источника СВЧ излучения, Вт. Далее согласовали параметры электродинамической системы, т. е. удельную мощность, напряженность электрического поля , собственную добротность резонатора, и его объема с физико-механическими и электрофизическими параметрами сырья. 12
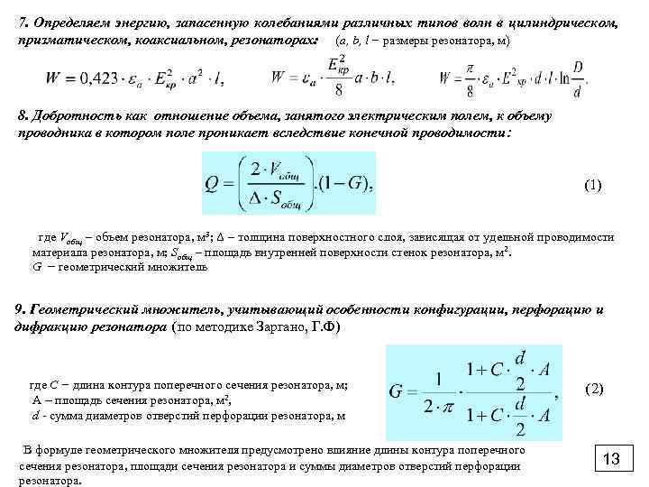
7. Определяем энергию, запасенную колебаниями различных типов волн в цилиндрическом, призматическом, коаксиальном, резонаторах: (a, b, l − размеры резонатора, м) 8. Добротность как отношение объема, занятого электрическим полем, к объему проводника в котором поле проникает вследствие конечной проводимости: (1) где Vобщ – объем резонатора, м 3; Δ – толщина поверхностного слоя, зависящая от удельной проводимости материала резонатора, м; Sобщ – площадь внутренней поверхности стенок резонатора, м 2. G − геометрический множитель 9. Геометрический множитель, учитывающий особенности конфигурации, перфорацию и дифракцию резонатора (по методике Заргано, Г. Ф) где С − длина контура поперечного сечения резонатора, м; А – площадь сечения резонатора, м 2, d - сумма диаметров отверстий перфорации резонатора, м В формуле геометрического множителя предусмотрено влияние длины контура поперечного сечения резонатора, площади сечения резонатора и суммы диаметров отверстий перфорации резонатора. (2) 13
9. 1. Общая площадь и объем многорезонаторной камеры из N сфер и цилиндра: (1) где N – количество сфер; dсф − диаметр сферы; dц − диаметр цилиндра, h − высота цилиндра. 9. 2. Добротность многорезонаторной камеры (2) 9. 3. Геометрический множитель, учитывающий особенности конфигурации многорезонаторной камеры d – сумма диаметров отверстий перфорации резонатора, м (3) (4) (5) Добротность многорезонаторной камеры определяли с учетом ее объема и площади поверхности (формула 2). Значение геометрического множителя, учитывающего перфорацию в полусферах указано в формуле 3. Для изготовленной шести резонаторной камеры, собственная добротность составляет 8000, без учета потерь на перфорацию. 14
Снижение добротности из за перфорации резонатора Геометрический множитель, учитывающий перфорацию многорезонаторной камеры Если принять сумму диаметров отверстий перфорации сфер как d = dсф∙N, то G можно преобразовать: d – сумма диаметров отверстий перфорации резонатора, м, где N – количество сфер; dсф − диаметр сферы; dц − диаметр цилиндра, h − высота цилиндра. Зависимость геометрического множителя от диаметра и количества сфер Зависимость добротности перфорированной многорезонаторной камеры от диметра и количества сфер, по сравнению с добротностью резонаторной камеры без перфорации (100 %) Добротность многорезонаторной камеры определяли с учетом ее объема и площади поверхности (формула 2). Значение геометрического множителя, учитывающего перфорацию в полусферах указано в формуле 3. Для изготовленной шести резонаторной камеры, собственная добротность составляет 8000, без учета потерь на перфорацию. 15
Добротность сферического резонатора, выполненного из двух полусфер с зазором где R – коэффициент отражения от поверхности полусфер, – относительная потеря мощности излучения вследствие дифракции, – резонансная длина волны, a – радиус сферы, l – расстояние между полусферами. 12000 Добротность 10000 9640 8276 6000 3, 06 см 6, 12 см 5695 8000 12, 24 см 24, 48 см 5019. 6 4000 3783 2000 2115 3311 0 Размер дифракции, см 1 0. 5 1. 5 2450 1090 0 2229 1494 665 2 2. 5 График снижения добротности сферического резонатора из за зазора между полусферами Влияние зазора между полусферами резонатора на величину добротности анализировали на базе открытого резонатора по методике В. Г. Карташова. Исследования показывают, что дифракционные потери с увеличением радиуса сферы уменьшаются с 28, 5 % до 0, 45% Собственная добротность сферы радиусом 12, 24 см при зазоре между полусферами 0, 5 см снижается на 1… 2 % 16
Последовательность получения математической модели динамики нагрева сырья в ЭМПСВЧ 1. Зависимость электрофизических 2. Удельная мощность диэлектрического нагрева параметров сырья от температуры кровь 3. Скорость нагрева сырья кровь жир 6. Математическая модель динамики нагрева сырья жир 5. Интегрирование уравнений кровь 4. Скорость нагрева сырья Жир кровь жир где С 1 = В∙С, С – постоянная интегрирования жир где С – постоянная интегрирования В процессе нагрева сырья происходит изменение его плотности, теплоемкости, фактора потерь. Эти изменения описываются соответствующими выражениями. Подставляя эти выражения в уравнение, характеризующее удельные диэлектрические потери, можно получить выражение скорости нагрева. Интегрируя уравнения получим математические модели динамики нагрева сырья, например, крови и жиросодержащего сырья. Аналогично можно получить математическую модель для любого сырья и определить температуру нагрева сырья при любой энергетической экспозиции (квадрат 17 напряженности электрического поля на продолжительность воздействия).
Скорость нагрева сырья в ЭМПСВЧ Жир Кровь Пользуясь данными уравнениями с учетом граничных условий, построили теоретические графики изменения скорости нагрева сырья в ЭМПСВЧ при разной удельной мощности. Скорость нагрева жира от 0 до 100 с достаточно высокая, она уменьшается от 1, 5 до 0, 5 градуса в секунду. (дальше скорость нагрева слабо изменяется) 18
Хронометраж изменения температуры в измельченном свином жире в процессе воздействия ЭМПСВЧ Изменения температуры в измельченном свином жире в процессе воздействия ЭМПСВЧ исследовали с помощью тепловизора FLUKE. Хронометраж процесса нагрева сырья представлен в таблице. 19
Динамика нагрева жира в многорезонаторной СВЧ установке Экспериментальные графики при Теоретический график, при напряженности удельной мощности 4 Вт/г электрического поля 1 к. В/см (удельная мощность 4 Вт/г) Экспериментальные исследования динамики нагрева свиного жира показывают, что Теоретические значения динамики нагрева жира с 95% доверительной вероятностью совпадают с экспериментальными значениями. 20
Процесс термообработки жиросодержащего сырья в многорезонаторной камере, заявка № 2015117451 1 - вариант исполнения, (сферические перфорированные резонаторы, связанные с цилиндрической частью камеры, в экранирующем корпусе ) 1 – экранирующий корпус в виде цилиндра с коническим дном; 2 – цилиндрическая часть резонаторной камеры; 3 – сферическая часть резонаторной камеры; 4 – СВЧ генераторный блок; 5 – излучатель; 6 – фторопластовый диссектор; 7, 8 – измельчающий механизм; 9 – нагнетательный шнек; 10 – приемная емкость; 11 – патрубок с вентилем; 12 – насос для отвода расплавленной жиромассы 21
Узлы многорезонаторной СВЧ установки для термообработки жиросодержащего сырья Приведены узлы установки для термообработки жиросодержащего сырья. Причем диаметр сферы, равен 1, 5 длины волны (18, 36 см), диаметр цилиндра две длины волны (24, 48 см), высота цилиндра половины длины волны (6, 12 см), количество сфер 6 шт. и добротность многорезонаторной камеры составляет 5000. 22
Результаты исследования процесса термообработки жиросодержащего сырья Сырье до и после термообработки: а) отфильтрованный внутренний свиной жир после термообработки; б) шквара Распределение теплового потока по поверхности измельченного свиного жира б) Результаты исследования динамики нагрева жиросодержащего сырья в сферической резонаторной камере при удельной мощности 4, 5… 4, 7 Вт/г, показывают, что за 4 минуты сырье растопится и при этом энергетические затраты составят 0, 25 … 0, 3 к. Вт·ч/кг. Динамика нагрева жиросодержащего сырья в рабочей камере СВЧ установки Показатели Производительность, кг/ч Мощность СВЧ генераторов, к. Вт Мощность измельчителя, к. Вт Мощность шестеренчатого насоса, к. Вт Мощность привода мешалки, к. Вт Мощность установки, к. Вт Количество сфер, шт. Габаритные размеры (диаметр и высота), м 30… 40 3, 6 0, 2 0, 1 4, 1 6 1, 5 х1 23
Эквивалентная схема резонатора как цепь со сосредоточенными параметрами RCL (1) Эквивалентное значение проводимости шести сферических резонаторов Емкость С, индуктивность L, сопротивление R 0 и добротность Q взаимосвязаны между собой следующими выражениями: Добротность можно вычислить через конструктивные параметры, Можно также определить через эквивалентные значения сопротивления, индуктивности и емкости. Для этого шести резонаторную камеру представили в виде цепи с сосредоточенными параметрами. В диапазоне сантиметровых волн цепь резонаторов можно представить как элементы колебательных систем, так как геометрические размеры резонаторной камеры сопоставимы с длиной волны. Зная индуктивность, емкость и сопротивление можно определить добротность по формуле 3. (2) (3) 24
Исследуемые технологические процессы обработки сырья воздействием ЭМИ Термообработка крови убойных животных (термообработка и обеззараживание) Термообработка жиросодержащего сырья (вытопка и обеззараживание жира) Термообработка жиросодержащих костей (вытопка жира и обеззараживание шквары) Перетопка жира (перетопка и обеззараживание жира с просроченным сроком хранения ) Термообработка мясного фарша (варка и обеззараживание) Тепловая обработка замороженного сырья Термообработка колбасных изделий Сублимационная сушка замороженного сырья (варка, тепловая обработка) (мясного фарша) Термообработка птичьих потрохов Сушка шерсти (размораживание мясной продукции) (посол, массирование и термообработка) (сушка и обеззараживание) Термообработка сырья в оболочках (ширтан, яиц. ) Термообработка других видов сырья (пасечного воска, кишечного сырья) 25
СВЧ установки для термообработки жиросодержащего сырья в непрерывном режиме со сферическими перфорированными резонаторами в кольцевом экранирующем корпусе прямоугольного сечения, 2 - вариант исполнения, заявка № 2015116255 от 25. 04. 2015 1 – экранирующий корпус в виде тороидального волновода прямоугольного сечения; 2 – первая перфорированная полусфера; 3 – вторая перфорированная полусфера; 4 – СВЧ генераторный блок; 5 – излучатель от магнетрона; 6 – перемешивающий механизм с электродвигателем; 7 – измельчающий механизм (ножи и решетки); 8 – нагнетательный шнек; 9 – приемный патрубок; 10 – скребки с электродвигателем 11 для перемещения сырья; 12 – второй тор прямоугольного сечения с загрузочным люком; 13 – накопительный желоб со сливным патрубком и вентилем с передвижными сферическими перфорированными резонаторами в тороидальном волноводе прямоугольного сечения, 3 - вариант исполнения, заявка № 2014150840 от 17. 12. 2014 1 – экранирующий цилиндрический корпус; 2 – перфорированный диск ротор; 3 – крышка экранирующего корпуса со смотровым окном; 4 – приемный патрубок; 5 – СВЧ генераторные блоки; 6 – излучатель; 7 – диэлектрическая втулка; 8 – верхние (стационарные) полусферы резонаторных камер; 9 – нижние (передвижные) перфорированные полусферы резонаторных камер; 10 – поддон; 11 – выпускной патрубок; 12 – электродвигатель с передаточными механизмами; 13 – станина; 14 – усеченный конус; 15 – цилиндр; 16 – тороидальный волновод Эти 2 установки предназначены для термообработки жиросодержащего сырья в непрерывном режиме В 1 СВЧ установке для термообработки жиросодержащего сырья в непрерывном режиме обе полусферы расположены стационарно, но внутри каждой сферы предусмотрены перемешивающие механизмы, выполняющие одновременно функцию диссектора. Сферические резонаторы расположены в кольцевом экранирующем корпусе прямоугольного сечения. В 2 установке есть несколько жестко закрепленных под СВЧ генераторы полусфер, и перфорированных полусфер, жестко закрепленных по периферии вращающегося диска. Причем сферические резонаторы расположены в тороидальном волноводе прямоугольного сечения. Эти установки отличаются конфигураций резонаторных камер 26
СВЧ установка с коаксиальным резонатором для термообработки жиросодержащего сырья в непрерывном режиме (4 - вариант исполнения) заявка № от 1. 09. 2015 г 1 – экранирующий корпус в виде цилиндра; 2 – перфорированный цилиндрический ротор; 3 – цилиндрический барабан; 4 – шнек; 5 – крышка экранирующего корпуса; 6 – СВЧ генераторный блок с излучателем от магнетрона; 7 – загрузочная емкость; 8 – конусный ограничитель излучения; 9 – скребки; 10 – патрубок для выгрузки продукта; 11 – вал барабана и шнека; 12 – полый вал ротора; 13 – монтажная стойка В следующей установке непрерывный технологический процесс реализован с помощью коаксиального резонатора, образованного между барабаном и ротором. Причем в кольцевое пространство направлено три излучателя. Они расположены так, что отраженные потоки не нарушают работу соседних генераторов. Установка предназначена для вытопки жира из жиросодержащих костей. 27
СВЧ ИК установка для термообработки крови убойных животных, патенты № 2537 552, № 2541634 28 1 – цилиндрический экранирующий корпус, 2 – ротор, 3 – шарнирная петля, 4, 5 – цилиндрическая резонаторная камера (нижняя часть 4, верхняя часть 5), 6 – СВЧ генератор с излучателем, 7 – лампы ИК нагрева, 8 – мотор редуктор с цепной передачей, 9 – натяжной ободок, 10 – блок пускозащитной аппаратуры (блок управления), 11 – дозатор, 12 – смотровая дверь, 13 – диэлектрический контейнер, 14 – выгрузной лоток, 15 – упорный элемент
Установка для термообработки крови убойных животных Техническая характеристика Производительность, кг/ч Продолжительность одного оборота конвейера, мин Мощность дозатора сырья, к. Вт 40 4, 8 0, 06 Мощность привода конвейера, к. Вт Потребляемая мощность СВЧ генератора, к. Вт Мощность источников ИК излучений, к. Вт Потребляемая мощность СВЧ установки, к. Вт 0, 18 3, 6) 2, 4 6, 24 Удельные энергетические затраты, к. Вт·ч/кг 0, 156 Частота вращения привода конвейера, об/мин 0, 21 Окружная скорость передвижения контейнеров, м/с Габариты, м диаметр/высота 0, 023 2, 5/0, 9 Установка для термообработки крови убойных животных имеет производительность 40 кг/ч. Удельные энергетические затраты составляют 0, 156 к. Вт·ч/кг. 29 29
Динамика нагрева крови и снижение ее бактериальной обсемененности в зависимости от продолжительности термообработки с СВЧ и ИК энергоподводами ОМЧ ·106, КОЕ/см 3 10 4. 4 3 1. 6 0. 7000001 0. 4 0. 2 1 0. 040000 0. 06000001 0 50 100 150 200 250 300 Продолжительность обработки, с Как вы видите представлена динамика нагрева крови убойных животных за один оборот ротора, т. е. в течение 288 с. При этом температура продукта достигается 78… 80 о. С. Резкий спад общего микробного числа в процессе термообработки крови происходит после 100 с, а по истечении 200 с, бактериальная обсемененность снижается до допустимой нормы 100 тыс. КОЕ/см 3, что 30 подтверждается протоколом.
Непрерывный процесс выгрузки продукта из резонатора Распределение теплового потока по поверхности продукта Т 1 = 75, 2… 78 Т 2 = 68… 70, 8 Органолептические показатели Т 3 = 74… 75, 2 Экспериментальные исследования картины распределения теплового потока по поверхности продукта при термообработке воздействием ЭМПСВЧ осуществляли с помощью тепловизора FLIR i 3. Исследования показали, что в процессе воздействия СВЧ излучений в эффективном режиме температура по слоям колеблется от 68 до 80 о. С. Для равномерного распределения теплового потока по объему сырья следует чередовать экзо-эндогенный нагрев через паузу, это позволит стабилизировать температуру. Что и предусмотрено 31 конструктивным исполнением разработанной установки.
Двумерное сечение в изолиниях трехфакторных моделей процесса термообработки крови убойных животных (при постоянной мощности ИК излучений 2 к. Вт) Зависимость продолжительности безопасной работы от расстояния до СВЧ установки для термообработки крови убойных животных, при разных высотах замера и предельно допустимой энергетической экспозиции 200 (мк. Вт/см 2)∙ч Приращение температуры, ОС Эффективные режимы: удельная мощность СВЧ генератора 5, 3… 8 Вт/г, общая продолжительность воздействия СВЧ и ИК излучений – 54 с, мощность ИК излучений 2, 0 к. Вт, общая продолжительность обработки 288 с, количество СВЧ генераторов, потребляемой мощностью 1, 2 к. Вт – 3 шт. ; количество ИК излучателей по 0, 4 к. Вт – 6 шт. ; частота вращения вала электропривода конвейера 0, 21 об/мин. Оптимальный режим определяли исходя из многокритериальной оценки приращения температуры, производительности, энергетических затрат. Для обоснования режимов термообработки крови убойных животных воспользовались матрицей планирования 3 -х факторного активного эксперимента типа 23. Исследовали влияние следующих факторов: удельной мощности СВЧ генератора, продолжительности воздействия и мощности ИК излучений. Энергетические затраты, к. Вт·ч/кг 32
Передвижные сферические перфорированные резонаторы в тороидальном волноводе, реализованные в процессе термообработки жиросодержащего сырья воздействием ЭМПСВЧ и УЗ колебаний, патент № 2550423 и заявка на способ № 2015102660/13 Собственная добротность сферического перфорированного резонатора Добротность тороидального волновода В установке технологический процесс термообработки жиросодержащего сырья воздействием ЭМПСВЧ и УЗ колебаний реализован с помощью перфорированных сферических резонаторов, выполненных из двух полусфер, установленных в тороидальный волновод круглого сечения. Причем нижние полусферы жестко закреплены к вращающемуся кольцу, а верхние полусферы жестко закреплены к волноводу. 33
Результаты обезжиривания и обеззараживания жиросодержащего сырья воздействием ЭМПСВЧ и УЗ колебаний Технические характеристики установки Производительность – 40 кг/ч. Резонансная частота ультразвукового преобразователя – 43 к. Гц. Мощность ультразвуковых генераторов – 0, 73 к. Вт. Мощность СВЧ генераторов – 2, 4 к. Вт. Мощность электропривода – 0, 6 к. Вт. Общая мощность установки – 3, 73 к. Вт. Удельные энергетические затраты – 0, 075… 0, 083 к. Вт∙ч/кг. Зависимость продолжительности безопасной работы от расстояния до СВЧ установки для термообработки жиросодержащего сырья, при разных высотах замера и предельно допустимой энергетической экспозиции 200 (мк. Вт/см 2)∙ч Динамика нагрева кишечного сырья в ЭМПСВЧ Продолжительность безопасной работы составляет 4… 8 часов в сутки 34
СВЧ установка со сферическим перфорированным резонатором для термообработки сырья в процессе центрифугирования, патент № 2517842 1 2 3 Элементы технологического процесса: 1) загрузка резонаторной камеры измельченным сырьем; 2) остатки измельченного сырья после центрифугирования; 3) перфорированная полусфера после окончания процесса 1 – СВЧ генераторный блок, 2 – магнетрон, 3 – излучатель, 4 –крышка корпуса, 5 – половина сферической резонаторной камеры, 6 – волчок, 7 – цилиндрический экранирующий корпус, 8 – выгрузной патрубок, 9 – электроприводной модуль, 10 – перфорированная половина резонатора, 11 – лопастная мешалка Техническая новизна СВЧ установки со сферическим перфорированным резонатором для термообработки сырья в процессе центрифугирования заключается в том, что она обеспечивает сочетание процессов измельчения жира, эндогенного нагрева, аэрации и выгрузки их в непрерывном режиме. Нижняя перфорированная полусфера вращается с частотой 1460 об/м Двумерное сечения в изолиниях трехфакторной модели энергетических затрат (Вт·с / г) на обработку жира в зависимости от частоты вращения центрифуги и удельной мощности генератора. 35
СВЧ установка для термообработки мясного фарша с вибрационным конвейером, патент № 2409915 Техническая новизна установки, предназначенной для термообработки мясного фарша в непрерывном режиме, заключается в сочетании резонаторной камеры с перфорированной вибрирующей плоскостью, обеспечивающей сепарирование сваренных частиц фарша за счет привода вибрационного механизма, связанного с неуравновешенным грузом на ведомом шкиве. 1 – сырьё в приемной емкости, 2 – резонаторная камера, 3 – генераторный блок с магнетроном, 4 – диэлектрический обод, 5 – перфорированная плоскость, 6 – диэлектрический перемешивающий механизм, 7 – корпус второго блока, 8 – готовый продукт, 9 – наклонная плоскость для выгрузки продукта, 10 – амортизаторы, 11 – подшипниковый механизм, 12 – ведомый шкив, 13 – эксцентрик (груз), 14 – ременная передача, 15 – электродвигатель, 16 ведущий шкив График изменения влагосодержания фарша в процессе воздействия электрического поля СВЧ, удельной мощностью: 1 – 5 Вт/г; 2 – 15 Вт/г Динамика нагрева фарша из птичьих потрохов в ЭМПСВЧ Двумерное сечение в изолиниях трехфакторной модели удельных энергетических затрат на термообработку фарша из птичьих потрохов в зависимости от удельной мощности и продолжительности эндогенного нагрева, при плотности 1100 кг/м 3 36
СВЧ установка с дифракционным резонатором в виде барабана для массирования и термообработки кускового мясного сырья, патент № 2537548 1 – цилиндрический экранный корпус; 2 – лампы гриль; 3 – трубчатая резонаторная камера; 4 – лопасти; 5 – генераторный блок с магнетроном и излучателем; 6 – кольцевая труба; 7 – полый вал; 8 – подшипниковый узел; 9 – диэлектрическая прокладка; 10 – стопорная гайка; 11 – муфта; 12 – люк; 13 – щель между трубами; 14 – сливной патрубок, 15 – полый диск; 16 – посолочный рассол; 17 – кусковое мясное сырье Добротность цилиндрического дифракционного резонатора где а, l –диаметр и длина цилиндрического резонатора, G геометрический множитель, учитывающий дифракцию Технологический процесс массирования и термообработки реализован с помощью цилиндрической дифракционной резонаторной камеры, выполненной из неферромагнитных труб и расположенный в цилиндрическом экранирующем корпусе. Барабан – резонатор обеспечивает соприкосновение посолочного рассола с мясным сырьем, при этом электрическое поле через дифракции замыкается в посолочном рассоле, подогревает его, что также усиливает фильтрационно-диффузионный процесс. 37
СВЧ установка с замедляющей системой для термообработки сосисок и сарделек, патент № 2479164 1 – СВЧ генераторы; 2 – резонаторные камеры; 3 – излучатель от магнетрона; 4 – экранирующий трубопровод; 5 – гибкий водопроводный шланг; 6 − радиопрозрачный трубопровод; 7 – экранные кольца; 8 – диэлектрическая нить для направления сырья; 9 – барабан; 10 – цепная передача; 11 – мотор редуктор; 12 – направляющий патрубок; 13 – сырье (сардельки); 14 – тара для сырья Динамика нагрева сосисок при разных удельных мощностях СВЧ генератора Установка для СВЧ нагрева движущихся изделий круглого поперечного сечения содержит в объемных резонаторах замедляющие системы в виде последовательно соединенных неферромагнитных колец. Это обеспечивает импульсный режим эндогенного нагрева продукта, что исключает нарушение его оболочки. Разработана две установка со шнеком, обеспечивающим транспортирование сырье через цилиндрический резонатор и выполняющим функцию замедляющей системы для выравнивания температуры и давления в продукте. 38
Классификация разработанных объемных резонаторов Сферический Цилиндрический 1. Многогенераторная СВЧ-ИК установка с перфорированными передвижными сферическими резонаторами (патенты № 2526942, 2541634). Для термообработки: крови убойных животных, кровяных колбас, бойлы для рыб и т. п. 2. Многогенераторная СВЧ установка с перфорированными стационарными сферическими резонаторами в кольцевом волноводе (заявка № 20151117451). Для термообработки жиросодержащего сырья и т. п. 3. Многогенераторная СВЧ установка с перфорированными передвижными сферическими резонаторами в кольцевом волноводе (заявка № 2014150840). Для термообработки жиросодержащего сырья и т. п 4. СВЧ установка с вращающейся сферической резонаторной камерой (патент № 2543156). Для термообработки: измельченного жира, измельченных жиросодержащих костей. 5. Многоблочная СВЧ установка с дифракционными сферическими резонаторами, содержащими неферромагнитные ячеистые дозаторы (заявка № 2015119313). Для термообработки сырья в оболочках, например ширтан, яиц и т. п. . 6. СВЧ установка со сферическими передвижными резонаторами (Патент № 2526942). Для выпечки хлебобулочных изделий. 1. СВЧ установка с цилиндрическим дифракционным резонатором (патент № 2530162). Для размораживания измельчённого мясного фарша, жиросодержащего сырья, теста. 2. Многогенераторная СВЧ установка с перфорированными цилиндрическими резонаторами (патент № 2469514). Для термообработки сливочного масла, жира и т. п. 3. Установка с СВЧ, УФ, УЗ энергоподводами с цилиндрическим перфорированным резонатором (патенты № 2541779, 2568061). Для обеззараживания молока и т. 4. СВЧ установка с цилиндрической дифракционной резонаторной камерой, выполненной в виде барабана из неферромагнитных труб с внутренними лопастями (патент № 2537548). Для посола, массирования и термообработки кускового мясного сырья и т. п. 5. СВЧ ИК установка с перфорированным резонатором-барабаном (патент № 2537548). Для термообработки жиросодержащего сырья, пасечного воска и т. п. 6. Сублимационная установка с СВЧ генератором и цилиндрическим резонатором (патент № 2565227). Для сушки замороженного сырья (капусты, укропа, петрушки) и т. п. 39
Коаксиальный 1. Многогенераторная СВЧ установка с коаксиальным перфорированным вращающимся резонатором (заявка № 2015119370). Для термообработки жиросодержащих измельченных костей и т. п. Тороидальный С замедляющий системой и запредельным волноводом 1. СВЧ установка с многорезонаторной камерой, выполненной из цилиндра и перфорированных сфер (заявка № 2015116255). Для термообработки жиросодержащего сырья. 2. СВЧ установка с кольцевым резонатором и диэлектрическими перфорированными барабанами (заявка № 2015102545). Для сушки шерсти и т. п. 1. СВЧ установка с диафрагмированным запредельным волноводом (патент № 2488271). Для термообработки сырья в термостойких контейнерах, соизмеримых половине длины волны. 2. СВЧ установка с замедляющей системой в виде последовательно соединенных неферромагнитных колец (патент № 2479164). Для термообработки сосисок и сарделек и т. п. 3. СВЧ установка с замедляющей системой в виде транспортирующего шнека (патент № 2517842). Для термообработки жиросодержащего сырья. 4. СВЧ установка с замедляющей системой в виде нагнетательного шнека (патент № 2502260). 40
Эффективные параметры ЭМПСВЧ для термообработки сырья в разработанных технологических процессах Процессы Разработанные СВЧ установки для: Затормаживание развития Обеззараживания сырья бактериальной микрофлоры Ускорение процесса термообработки крови убойных животных термообработки жиросодержащего сырья термообработки мясного фарша термообработки сырья в оболочках (ширтан) для термообработки сосисок и сарделек массирования и термообработки кускового мясного сырья сушки шерсти сушки замороженного сырья Напряженность Объем электрического поля, резонаторной к. В/см камеры, л 2… 14 0, 5… 2 1… 2 2… 3 0, 2… 0, 5 2… 5 17… 27 42
Экономический эффект от применения СВЧ установок в фермерских хозяйствах Разработанные установки для: термообработки крови термообработки жиросодержащих измельченных костей Производительность, Экономический кг/ч эффект, руб. /год 40… 50 150000 25. . 30 80000 перетопки жира 10… 15 15000 термообработки жиросодержащего сырья 30… 40 25032 термообработки мясного фарша 6… 7 47678 43
• Разработаны научно обоснованные практические рекомендации по проектированию установок для термообработки и обеззараживания с. х. сырья с маломощными сверхвысокочастотными генераторами, без использования каких либо схем слежения и управления электродинамической системой. • Перспективы дальнейшей разработки темы, направленные на появление новых эффективных технологий. На основе доказанной целесообразности и перспективности применения ЭМПСВЧ для получения продукции повышенной безопасности, определить резервы повышения качественного функционирования электродинамической системы с любым сырьем в универсальном резонаторе, обеспечивающем непрерывность технологического процесса. Перспективные технологии переработки с. -х. сырья с использованием ЭМИ Обработка кератиносодержащего сырья (рога, копыта и т. п. ) Ослабление пера и щетины тушек Переработка эндокринно ферментного сырья (при мездрении шкуры) 48
Результаты исследования и общие выводы Основная научно-техническая идея − разработка СВЧ установок для термообработки и обеззараживания разного с. х. сырья в непрерывном режиме с максимальной собственной добротностью резонатора − достигается совмещением резонаторных и лучевых камер, выполненных из двух полусфер, расположенных в тороидальном экранирующем корпусе, и многократным воздействием ЭМПСВЧ. 1. Разработана методика проектирования СВЧ установок для термообработки и обеззараживания с. х. сырья, направленная на обеспечение непрерывного технологического процесса, высокой напряженности электрического поля в сырье и максимальной собственной добротности электродинамической системы за счет изменения конфигурации и объема резонаторной камеры. 44
• • 2. Изложены элементы теории электродинамической системы СВЧ установки и раскрыты закономерности рабочего процесса, происходящего в перфорированных сферических резонаторах, расположенных в экранирующем корпусе, позволяющие согласовать ключевые параметры и режимы работы установки для обеспечения эффективной термообработки с. х. сырья. Обоснованы электродинамические характеристики (напряженность электрического поля и добротность) от геометрии и размеров объемного резонатора, электрофизических параметров сырья. Согласованы добротность и объемы резонаторных камер, обеспечивающих эффективную величину напряженности электрического поля для обеззараживания сырья в процессе термообработки. 3. Предложенные методы расчета рабочих камер для разработанных многогенераторных СВЧ установок со сферическими перфорированными резонаторами позволяют выявить эффективную плотность живого сечения отверстий и зазор между полусферами. Перфорация сферы снижает собственную добротность многорезонаторной камеры не более, чем на 16%, если сумма диаметров отверстий перфорации не превышает диаметра самой сферы. Дифракционные потери, следовательно, собственная добротность с увеличением радиуса сферы с 3, 06 см до 24, 48 см, при зазоре между полусферами 1 см, уменьшаются с 14% до 0, 2%, а при зазоре 0, 5 см – с 7% до 0, 1%. 45
4. Выявлены закономерности кинетики нагрева сырья в СВЧ установке со сферическими перфорированными резонаторами. Получены регрессионные модели процесса функционирования установок, математические модели динамики эндогенного нагрева сырья, и разработана методика согласования конструктивно технологических параметров с режимами работы установок с учетом конфигурации резонаторов и изменения электрофизических параметров сырья в процессе термообработки в непрерывном режиме. Обоснован комплекс конструктивно технологических параметров и рабочих режимов сверхвысокочастотных установок, обеспечивающих улучшение качества продукта при сниженных эксплуатационных затратах, что подтверждается актами апробации в производственных условиях. На основе исследований динамики нагрева сырья и микробиологических показателей продукта выявлено, что обеззараживание и термообработка сырья происходит при напряженности электрического поля от 1 до 14 к. В/см в сферической резонаторной камере объемом 0, 5… 5 л. 46
• 5. Разработаны способы термообработки и обеззараживания разного с. х. сырья в непрерывном режиме при комбинировании источников энергии сверхвысокой частоты, инфракрасных и ультрафиолетовых излучений, ультразвуковых колебаний. Технологии термообработки крови убойных животных и жиросодержащего сырья реализованы в конструкциях многогенераторных сверхвысокочастотных установок с производительностью до 40 кг/ч: с передвижными сферическими резонаторами; - с передвижными сферическими перфорированными резонаторами; со стационарными сферическими перфорированными резонаторами; с вращающимся коаксиальным перфорированным резонатором; - с многорезонаторной камерой, выполненной из цилиндра и перфорированных сфер. • 6. Конструкции рабочих камер, расположенные в тороидальном экранирующем корпусе обеспечивают непрерывность технологического процесса при соблюдении санитарных норм по мощности потока излучений около установок 100… 250 мк. Вт/см 2 и энергетической экспозиции за семичасовой рабочий день, повышая энергетический, бактерицидный и экономический эффекты при многократном воздействии электромагнитного поля сверхвысокой частоты на сырье. • 7. В результате апробации изготовленных СВЧ установок для термообработки и обеззараживания с. х. сырья в производственных условиях выявлено, что энергетические затраты на термообработки крови и жиросодержащего сырья составляют 0, 15… 0, 2 к. Вт∙ч/кг, мясного сырья – 0, 4… 0, 5 к. Вт∙ч/кг. Качество продукта улучшается на 6… 9 баллов, а общее микробное число в продукте снижается на два порядка. 47
Спасибо за внимание доклад окончен.
Белова М.В16.05.16 для защиты нормальный доклад НЕТРОГАТЬ БОЛЬШЕ ЕГО!!!!!!.ppt