a31b2d70767b4120a0bfc6f5f5b0eebc.ppt
- Количество слайдов: 20
Федеральное агентство по образованию Государственное образовательное учреждение высшего профессионального образования «НАЦИОНАЛЬНЫЙ ИССЛЕДОВАТЕЛЬСКИЙ ТОМСКИЙ ПОЛИТЕХНИЧЕСКИЙ УНИВЕРСИТЕТ» МАТЕМАТИЧЕСКИЙ АНАЛИЗ 2 семестр Для студентов 1 курса ИК Лектор: Бер Людмила Михайловна Бер Л. М. Интегральное исчисление ГОУ ВПО НИ ТПУ Рег. № 191 от 17. 06. 10 1
www. themegallery. com ЛИТЕРАТУРА ОСНОВНАЯ ЛИТЕРАТУРА 1. Шипачев В. С. Высшая математика. – М. : Высшая школа, 1985. – 368 с. 2. Пискунов Н. С. Дифференциальное и интегральное исчисление. Т. 1, 2. – М. : ИНТЕГРАЛ-ПРЕСС, 1998. 3. Кудрявцев Л. Д. Краткий курс математического анализа. Т. 1, 2. – М. : ФИЗМАТЛИТ, 2002. 4. Берман Г. Н. Сборник задач по курсу математического анализа. – М. : Наука, 1975. ДОПОЛНИТЕЛЬНАЯ ЛИТЕРАТУРА 5. Герасимович А. И. , Рысюк Н. А. Математический анализ. Справочное пособие. Ч. 1. – Минск: Вышэйшая школа, 1989. 6. Герасимович А. И. , Кеда Н. П. , Сугак М. Б. Математический анализ. Справочное пособие. Ч. 2. – Минск: Вышэйшая школа, 1990. 7. Марон И. А. Дифференциальное и интегральное исчисление в примерах и задачах. – М. : Наука, 1973. 8. Запорожец Г. И. Руководство к решению задач по математическому анализу. – Минск: Высшая школа А, 2008. 9. Ляшко И. И. , Боярчук А. К. , Гай Я. Г. , Головач Г. П. Математический анализ в примерах и задачах. Т. 1, 2 – Издательское объединение «Вища школа» , 1977. 2 Бер Л. М. Интегральное исчисление ГОУ ВПО НИ ТПУ Рег. № 191 от 17. 06. 10
www. themegallery. com Неопределенный интеграл Пусть X R. Определение. Функция F(x), x X называется первообразной для функции y = f(x) на множестве X если она дифференцируема в каждой точке этого множества и F'(x)=f(x). Теорема. Любая непрерывная на отрезке [a, b] функция y=f(x) имеет на этом отрезке первообразную F(x). Теорема. Если F 1(x) и F 2(x) – две различные первообразные одной и той же функции f(x) на множестве X, то они отличаются друг от друга постоянным слагаемым, т. е. F 2(x) = F 1(x) + С, где С – константа. 3 Бер Л. М. Интегральное исчисление ГОУ ВПО НИ ТПУ Рег. № 191 от 17. 06. 10
www. themegallery. com Неопределенный интеграл Определение. Совокупность F(x) + С всех первообраных функции y = f(x) на множестве X называется неопределенным интегралом функции y = f(x). Обозначение. v при этом f(x) называют подынтегральная функция, v f(x) dx – подынтегральное выражение, v а – знак интеграла. С геометрической точки зрения неопределенный интеграл представляет собой однопараметрическое семейство кривых y = F(x) + С (С – параметр), обладающих следующим свойством: все касательные к кривой в точках с абсциссой x = x 0 параллельны между собой. 4 Бер Л. М. Интегральное исчисление ГОУ ВПО НИ ТПУ Рег. № 191 от 17. 06. 10
www. themegallery. com Основные свойства 1. , 2. . 3. . 4. Интеграл от алгебраической суммы функций равен, алгебраической . сумме их интегралов, т. е. 5. . Постоянный множитель можно выносить за знак интеграла, т. е. , где c – const. 6. Если и x = (t) – дифференцируемая функция, то . В частности, , (а 0). 5 Бер Л. М. Интегральное исчисление ГОУ ВПО НИ ТПУ Рег. № 191 от 17. 06. 10
www. themegallery. com Таблица интегралов 6 Бер Л. М. Интегральное исчисление ГОУ ВПО НИ ТПУ Рег. № 191 от 17. 06. 10
www. themegallery. com Таблица дифференциалов Во всех формулах этой таблицы в качестве и можно брать произвольную дифференцируемую функцию и = (х). 1. , 7. 2. 8. 3. 9. 4. 10. 5. 11. 6. 12. 7 Бер Л. М. Интегральное исчисление ГОУ ВПО НИ ТПУ Рег. № 191 от 17. 06. 10
www. themegallery. com Методы интегрирования I. Непосредственное интегрирование – интегрирование с помощью свойств, тождественных преобразований подынтегральной функции и таблицы основных интегралов. II. Интегрирование по частям. Теорема. Если функции u(x) и v(x) дифференцируемы на некотором промежутке и на этом промежутке существует интеграл , то на нем существует и интеграл , причем III. Замена переменной. Теорема. Пусть функция x = (t) определена и дифференцируема на некотором множестве Т и : Т X. Тогда если на множестве X функция y = f (x) имеет первообразную F(x), то на множестве Т справедлива формула . 8 Бер Л. М. Интегральное исчисление ГОУ ВПО НИ ТПУ Рег. № 191 от 17. 06. 10
Разложение полиномов на сомножители www. themegallery. com Определение. Число b (действительное или комплексное) называется корнем полинома Pn(x), если Pn(b) = 0. Теорема 1. Для того, чтобы b было корнем полинома Pn(x), необходимо и достаточно, чтобы Pn(x) делилось на (x – b). Теорема 2. Пусть корень полинома b есть комплексное число. Тогда комплексно сопряженное число также является корнем этого полинома. Основная теорема алгебры. Всякий полином степени п 1 имеет хотя бы один корень (действительный или комплексный). Теорема 3. Полином степени п имеет ровно п корней. Определение. Если в разложении Pn(x) на сомножители бином (x – b) повторяется k раз, то говорят, что корень b имеет кратность k. Если k = 1, то корень называется простым. Заметим еще, что в паре комплексно сопряженных корней оба корня имеют одинаковую кратность. 9 Бер Л. М. Интегральное исчисление ГОУ ВПО НИ ТПУ Рег. № 191 от 17. 06. 10
Интегрирование дробнорациональных функций www. themegallery. com Рациональной дробью называется дробь вида Pm(x) /Qn(x), где Pm(x) и Qn(x) – многочлены степени т и п соответственно. Рациональная дробь называется правильной, если степень числителя меньше степени знаменателя (т < п), в противном случае дробь называется неправильной. Простейшими элементарными дробями называются дроби следующего вида: 1. ; 2. , m > 1, целое; 3. , где квадратный трехчлен не имеет действительных корней; 4. , где квадратный трехчлен не имеет действительных корней. 10 Бер Л. М. Интегральное исчисление ГОУ ВПО НИ ТПУ Рег. № 191 от 17. 06. 10
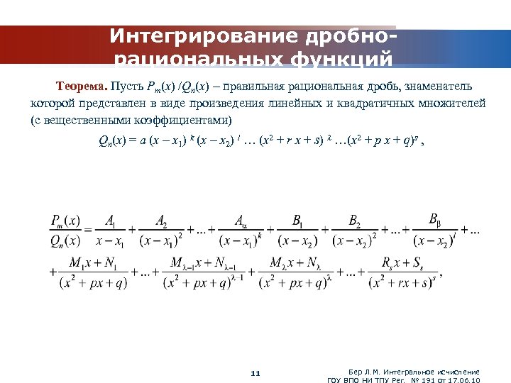
Интегрирование дробнорациональных функций www. themegallery. com Теорема. Пусть Pm(x) /Qn(x) правильная рациональная дробь, знаменатель которой представлен в виде произведения линейных и квадратичных множителей (с вещественными коэффициентами) Qn(x) = a (x x 1) k (x x 2) l … (x 2 + r x + s) …(x 2 + p x + q)s , 11 Бер Л. М. Интегральное исчисление ГОУ ВПО НИ ТПУ Рег. № 191 от 17. 06. 10
www. themegallery. com Алгоритм интегрирования дробнорациональной функции v v v v 1. Если дробь неправильная, надо выделить целую часть рациональной дроби, разделив числитель на знаменатель по правилу деления многочлена на многочлен. 2. Знаменатель Qn(x) разложим на простейшие сомножители: Qn(x) = (x – a)k…(x – b)l … (x 2 + p x + q)s , где многочлен (x 2 + p x + q) не имеет действительных корней. 3. Представим дробь Pm(x) /Qn(x) в виде суммы простейших дробей с неопределенными коэффициентами: где A 1, A 2, … , Cs, Ds неопределенные коэффициенты, которые надо найти. 4. Приведем все дроби в разложении к общему знаменателю и приравняем числители в обеих частях равенства. 5. Составим систему уравнений, используя равенство многочленов, стоящих в числителе, приравнивая коэффициенты при одинаковых степенях х. 6. Решим систему уравнений, находя некоторые коэффициенты методом частных значений, полагая x равным действительным корням знаменателя. 7. Подставим найденные коэффициенты A 1, A 2, … , Cs, Ds в разложение дроби. 8. Проинтегрируем простейшие дроби. 12 Бер Л. М. Интегральное исчисление ГОУ ВПО НИ ТПУ Рег. № 191 от 17. 06. 10
www. themegallery. com Интегрирование тригонометрических функций I. , где R – рациональная функция. 1. Универсальная подстановка: , 2. Упрощенные подстановки. a) Подстановка: b) Подстановка: c) Подстановка: d) Подстановка: 13 Бер Л. М. Интегральное исчисление ГОУ ВПО НИ ТПУ Рег. № 191 от 17. 06. 10
www. themegallery. com Интегрирование тригонометрических функций II. Интегралы вида , где n и m – целые. 14 Бер Л. М. Интегральное исчисление ГОУ ВПО НИ ТПУ Рег. № 191 от 17. 06. 10
www. themegallery. com Интегрирование тригонометрических функций III. Вид интеграла Применяются формулы 1. 2. 3. 15 Бер Л. М. Интегральное исчисление ГОУ ВПО НИ ТПУ Рег. № 191 от 17. 06. 10
www. themegallery. com Интегрирование некоторых иррациональных функций 16 Бер Л. М. Интегральное исчисление ГОУ ВПО НИ ТПУ Рег. № 191 от 17. 06. 10
www. themegallery. com Подстановки П. Л. Чебышева Интеграл вида , где m, n, p – рациональные числа выражается через элементарные функции только в следующих случаях: 1. p < 0 – целое x = t s, d x = s t s-1 d t , s – нок знаменателей m и n; 2. – целое , s – знаменатель дроби p= к/s, ; 3. – целое , s – знаменатель дроби p= к/s, 17 Бер Л. М. Интегральное исчисление ГОУ ВПО НИ ТПУ Рег. № 191 от 17. 06. 10
www. themegallery. com «Неберушиеся интегралы» Интегралы вида , где Pn (x) – многочлен степени выше второй, в общем случае не выражается через элементарные функции. При этом если n = 3 или n = 4, то они называются эллиптическими, п > 4, то ультраэллиптическими. Интегралы от трансцендентных функций: 1. – интеграл Пуассона; 2. , – интегральный синус, косинус; 3. , – интегральный логарифм; 4. , – интегралы Френеля и др. 18 Бер Л. М. Интегральное исчисление ГОУ ВПО НИ ТПУ Рег. № 191 от 17. 06. 10
Бер Л. М. Интегральное исчисление ГОУ ВПО НИ ТПУ Рег. № 191 от 17. 06. 10
Спасибо за внимание Бер Л. М. Интегральное исчисление ГОУ ВПО НИ ТПУ Рег. № 191 от 17. 06. 10 20
a31b2d70767b4120a0bfc6f5f5b0eebc.ppt