04 - Лекция 4.pptx
- Количество слайдов: 17
ФБОУ ВПО Астраханский Государственный Технический Университет Кафедра «Теплоэнергетика» Лекция № 4 На тему: «Критический диаметр изоляции. Передача теплоты через шаровую стенку. » Астрахань 2015 г.
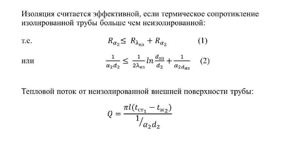
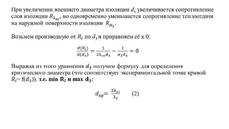
Тепловая изоляция – это покрытие из теплоизоляционного материала, которое способствует снижению потерь Q в окружающую среду. Рассмотрим случай, когда цилиндрическая стенка покрыта однослойной тепловой изоляцией. Величины α 1, α 2, λ 1 и λиз заданы(рис. 1) Вопрос: как будет уменьшаться полное линейное термическое сопротивление теплопередачи при изменении δизоляции за счет изменения её диаметра?
Рис. 1
Рис. 2
Уравнение (1) показывает, что увеличение d 3 (диаметра изоляции) в области d 2 < d 3 < dкр сопровождается увеличением тепловых потерь за счёт повышения теплоотдающей поверхности изоляции; при d 3 = dкр эти потери достигают максимального значения и только при d 3 > dкр тепловая изоляция оправдывает своё назначение; т. е. увеличение d 3 приводит к уменьшению ql.
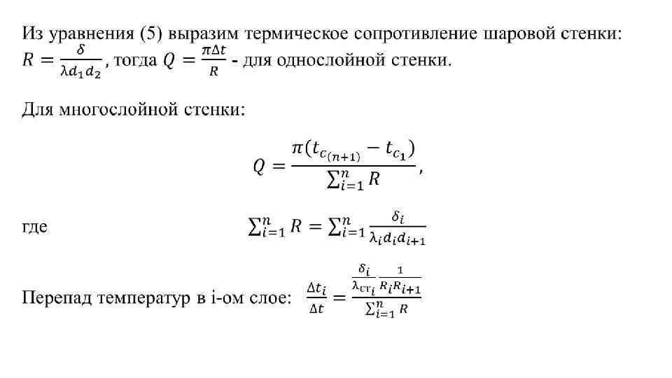
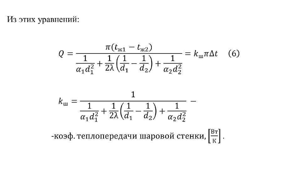
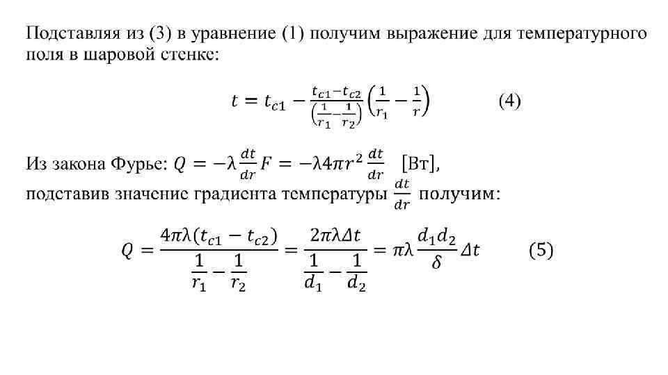
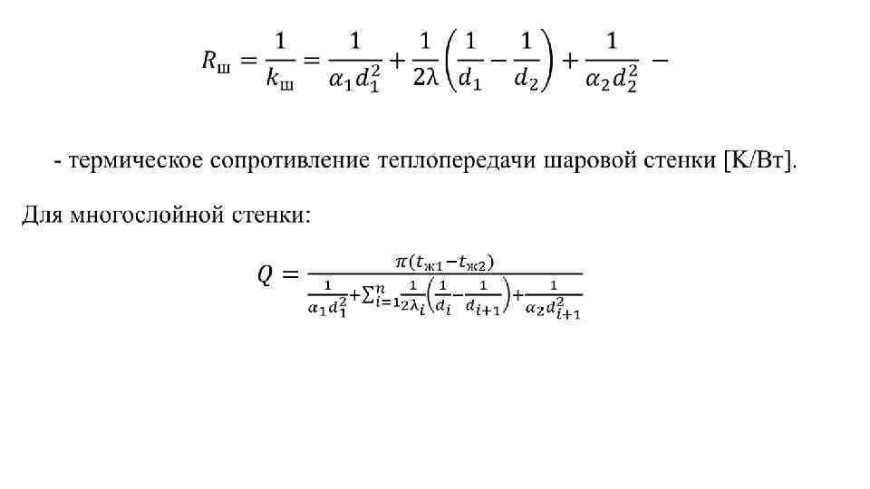
Передача теплоты через шаровую стенку. •
04 - Лекция 4.pptx