06.Алканы, циклоалканы 19.08.09.ppt
- Количество слайдов: 37
Фарм. Ф Лекция 6 Органическая химия АЛКАНЫ ЦИКЛОАЛКАНЫ
Фарм. Ф Органическая химия АЛКАНЫ Алканы – это предельные углеводороды, не содержащие кратных связей. Общая формула гомологического ряда алканов: Cn. H 2 n+2
Фарм. Ф Органическая химия
Фарм. Ф Органическая химия Способы получения алканов Источники промышленного получения алканов – природный газ, нефть. Синтетические способы -применяются, в основном, в лабораторных условиях для получения сложных алканов
Фарм. Ф Органическая химия 1. Гидрирование алкенов и алкинов 2. Восстановление галогеналканов
Фарм. Ф Органическая химия 3. Реакция Дюма 4. Реакция Вюрца 5. Реакция Кольбе
Фарм. Ф Органическая химия МЕХАНИЗМ РЕАКЦИИ И АКТИВНЫЕ ЧАСТИЦЫ Химическая реакция – это, как правило, многостадийный процесс. Она начинается с разрыва связей в исходных соединениях, после чего образуются новые связи и новые соединения. В ходе реакции образуются неустойчивые промежуточные частицы. Последовательность всех этих стадий называется механизмом реакции.
Фарм. Ф Органическая химия Активные частицы – это частицы, обладающие высокой внутренней энергией и высокой химической активностью, они инициируют реакцию. ТИПЫ АКТИВНЫХ ЧАСТИЦ 1. Электрофилы 2. Нуклеофилы 3. Радикалы
Фарм. Ф Органическая химия 1. Электрофилы Общим в электронной структуре электрофилов является то, что они имеют негибридизованную р-орбиталь, на которой нет электронов (вакантная орбиталь): Электрофил – это электронодефицитная частица, она атакует в места с повышенной электронной плотностью.
Фарм. Ф Органическая химия 2. Нуклеофилы Общее в электронной структуре нуклеофилов - это р-орбиталь, несущая пару электронов с противоположными спинами (неподеленная пара электронов): Нуклеофил– это электроноизбыточная частица, она атакует в места с пониженной электронной плотностью.
Фарм. Ф Органическая химия 3. Радикалы на негибридизованной р-орбитали имеют один электрон с некомпенсированным спином (неспаренный электрон): Наличие неспаренного электрона повышает внутреннюю энергию радикалов и придает им высокую химическую активность. Радикалы атакуют и разрывают преимущественно малополярные связи.
Фарм. Ф Органическая химия Активные частицы образуются в результате разрыва химической связи. Малополярные связи разрываются гомолитически, и образуются два радикала.
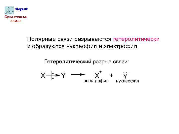
Фарм. Ф Органическая химия Полярные связи разрываются гетеролитически, и образуются нуклеофил и электрофил.
Фарм. Ф Органическая химия Химические свойства алканов Алканы – наиболее инертные в химическом отношении вещества. Связи С-С и С-Н малополярны и устойчивы к атаке электрофилов и нуклеофилов, они разрываются под действием радикалов. Для алканов характерны радикальные реакции.
Фарм. Ф Органическая химия 1. Реакции радикального замещения (SR). а) Галогенирование: Mеханизм реакции – цепной радикальный:
Фарм. Ф Органическая химия
Фарм. Ф Органическая химия Скорость реакции у первичного, вторичного и третичного углеродов различна: она увеличивается в ряду: С(1) < С(2) < С(3). В этом отношении хлорирование мало избирательно, бромирование гораздо более избирательно из-за меньшей активности радикала Br.
Фарм. Ф Органическая химия б) Нитрование: в паровой фазе при 400 -500 о жидкофазное – при 110 -140 о (реакция Коновалова)
Фарм. Ф Органическая химия 2. Окисление Алканы – одни из самых трудно окисляемых веществ. При комнатной температуре на них не действуют даже сильные окислители. При горении алканы превращаются в СО 2 и Н 2 О.
Фарм. Ф Органическая химия Регулируемое окисление кислородом при 200 о и 90 атм. протекает в жидкой фазе с расщеплением С-С-связей и образованием смеси карбоновых кислот. Например, промышленный способ получения уксусной кислоты:
Фарм. Ф Органическая химия 3. Термическое расщепление:
Фарм. Ф Органическая химия 4. Крекинг: Крекинг очень широко применяется при переработке нефти для получения высокооктанового бензина. Отдельные представители алканов – см. учебник.
Фарм. Ф Органическая химия ЦИКЛОАЛКАНЫ Циклоалканы – это предельные углеводороды с замкнутой цепью. Циклоалканы различаются: - по величине цикла, - по количеству циклов, - по способу соединения циклов.
Фарм. Ф Органическая химия Моноциклические циклоалканы
Фарм. Ф Органическая химия Полициклические циклоалканы а) Конденсированные (аннелированные):
Фарм. Ф Органическая химия б) Мостиковые:
Фарм. Ф Органическая химия в) Спироуглеводороды:
Фарм. Ф Органическая химия ТЕОРИЯ НАПРЯЖЕНИЙ БАЙЕРА Отклонение геометрического угла от валентного угла 109 о создает напряжение в цикле:
Фарм. Ф Органическая химия ЦИКЛОПРОПАН
Фарм. Ф Органическая химия "Банановые" связи промежуточные по своему характеру между π- и σ-связями. Поэтому малым циклам свойственна ненасыщенность: они вступают в реакции присоединения с разрывом цикла.
Фарм. Ф Органическая химия Способы получения циклоалканов 1. Дегидрирование дигалогеналканов (вариант реакции Вюрца):
Фарм. Ф Органическая химия 2. Циклоприсоединение:
Фарм. Ф Органическая химия 3. Диеновый синтез (реакция Дильса-Альдера):
Фарм. Ф Органическая химия Химические свойства циклоалканов 1. Реакции малых циклов:
Фарм. Ф Органическая химия Гидрирование:
Фарм. Ф Органическая химия 2. Реакции средних циклов Практически такие же, как и у ациклических алканов: Окисление:
Фарм. Ф Органическая химия Отдельные представители циклоалканов – см. учебник. ЛИТЕРАТУРА: Основная 1. Белобородов В. Л. , Зурабян С. Э. , Лузин А. П. , Тюкавкина Н. А. – Органическая химия (основной курс) – ДРОФА, М. , 2003 г. , с. 157 -181. 19. 08. 09


