Факторы динамики.ppt
- Количество слайдов: 24
Факторы динамики генетической структуры популяции Мутации, поток генов, генетический дрейф
• Случайное скрещивание • Бесконечная численность • Изоляция от притока мигрантов • Темпы мутирований генов пренебрежимо малы • Отсутствует отбор
родительская популяция (исходная) Факторы, повышающие изменчивость Факторы, понижающие изменчивость Систематические Мутагенез Естественный отбор Случайные Поток генов Дрейф генов Популяция потомков с новыми частотами генов
Дрейф генов - изменение частот аллелей в силу случайной ошибки выборки Н. П. Дубинин «генетико-автоматические процессы» (1931 г. ) С. Райт «дрейф генов» (1931 г. )
Дрейф генов N = 2 (1 ♂ и 1♀) Р 0: А 1 А 2 х А 3 А 4 р1 = р2 = р3 = р4 = 0, 25 P 1: A 1 А 3 ; А 1 А 4 ; А 2 А 3 ; А 2 А 4 р1 = р2 = 0, 25; р3 = 0, 5 Р 2: А 1 А 2 х А 1 А 2 р1 = р2 = 0, 5
Изменение частот аллелей при дрейфе генов Величина ошибки выборки обратно пропорциональна величине выборки, следовательно, изменение частоты аллеля будет происходить тем быстрее, чем меньше численность популяции.
Изменение частот аллелей при дрейфе генов Для расчета вероятности той или иной частоты аллеля в следующем поколении необходимо знать дисперсию (вариансу) частот аллелей. Если два аллеля имеют частоты p и q (число родителей – N, число генов в исходном поколении 2 N), то Формулы отражают обратную зависимость между величиной выборки 2 N и теоретически ожидаемой изменчивостью частот аллелей.
Последствия дрейфа генов: 1. Каждая популяция теряет генетическую изменчивость со скоростью, обратно пропорциональной ее численности (уменьшение генетического разнообразия внутри популяций). 2. Если популяция разделяется на две или большее число новых независимых популяций, то дрейф генов ведет к нарастанию различий между ними: в одних популяциях остаются одни аллели, а в других – другие (такая дивергенция может служить основой для видообразования).
«Эффект бутылочного горлышка» Резкое сокращение численности популяции вследствие стихийных бедствий, эпидемий, войн
«Эффект основателя» Возникновение новой популяции, состоящей всего из нескольких особей (островные популяции) Община амишей (США, Пенсильвания)
Рентгенограмма кистей человека из общины амишей с синдромом Эллиса-ван Кревелда — формы карликовости, при которой пораженные имеют по шесть пальцев на обеих руках (по V. Mc. Kusick)
Эффект основателя в популяциях человека Частота аллеля В системы АВО.
Высокие концентрации определенных генов, возникающие в отдельных популяциях в результате генетического дрейфа формируют редкие фенотипы Пигмеи Африканские альбиносы
Мутации - это ненаправленные, случайные изменения генетического материала, происходящие спонтанно или под влиянием особых физических, химических и биологических факторов.
А 1 → А 2 «… ТЦТ ТГГ…» «… серин – триптофан …» « … ТЦЦ ТГГ …» « … аланин – триптофан …»
Частота (темп) мутирования – вероятность возникновения мутации (на ген на клетку/гамету) за время жизни одного поколения в среднем мутация возникает в одной из 100 000 гамет Спонтанный мутационный процесс – главный источник появления новых аллелей, приводящий к увеличению генетического разнообразия популяции
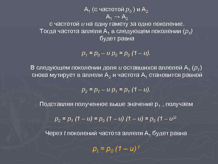
А 1 (с частотой р0 ) и А 2 А 1 → А 2 с частотой u на одну гамету за одно поколение. Тогда частота аллеля А 1 в следующем поколении (р1) будет равна p 1 = p 0 – u p 0 = p 0 (1 – u). В следующем поколении доля u оставшихся аллелей А 1 (р1) снова мутирует в аллели А 2 и частота А 1 становится равной p 2 = p 1 – u p 1 = p 1 (1 – u). Подставляя полученное выше значение р1 , получаем p 2 = p 1 (1 – u) = p 0 (1 – u)2. Через t поколений частота аллеля А 1 будет равна pt = p 0 (1 – u) t
А 1 → А 2 с частотой u, а обратная мутация А 2 → А 1 происходит с частотой v. Если исходные частоты аллелей А 1 и А 2 равны p 0 и q 0, то в следующем поколении частота А 1 будет составлять p 1 = p 0 – u p 0 + v q 0. Если изменение частоты аллеля А 1 за одно поколение обозначить ∆p, т. е. ∆p = p 1 – p 0 , то подставляя полученное значение р1, получаем ∆p = (p 0 – u p 0 + v q 0) – p 0 = v q 0 – u p 0.
Когда ∆р = 0, наступает равновесие между прямыми и обратными мутациями. Обозначив равновесные частоты как p' и q' получаем (при ∆р = 0): up' = vq'. То есть равновесие наступает, когда число аллелей А 1→ А 2 равно числу аллелей А 2 → А 1 (за одно поколение). Так как p + q = 1 или q = 1 – p, то для равновесной частоты аллеля А 1 имеем up' = v (1 – p), up' + vp' = v, p' = v / (u + v) q' = u / (u + v)
Миграция, или поток генов возникает, когда особи из одной популяции перемещаются в другую и скрещиваются с представителями этой популяции. Миграция чаек Миграция человека
Пусть m – доля мигрантов в популяции, (1 – m) – доля генов в следующем поколении от старожилов и m – доля генов от мигрантов. Средняя частота аллеля А в популяции, из которой происходит миграция – Р, а в локальной (куда идет поток генов) – р. Тогда в следующем поколении частота аллеля А 1 в локальной популяции: p 1 = (1 – m) p 0 + m P = p 0 – m (p 0 – P). Изменение частоты аллеля ∆р за одно поколение равно ∆р = р1 – р0. ∆р = p 0 – m (p 0 – P) – p 0 = - m (p 0 – P), т. е. чем больше доля мигрантов в популяции и чем больше различия в частотах аллеля у них, тем выше скорость изменения генных частот.
Изменение во времени различий в частотах аллеля между локальной и соседними популяциями. Прошло одно поколение: p 1 – P = p 0 – m (p 0 – P) – P = p 0 – mp 0 – P + m. P = = (1 – m) p 0 – (1 – m) P = (1 – m) (p 0 – P). После второго поколения различие в частотах будет равно p 2 – P = (1 – m)2 (p 0 – P), а после t поколений pt – P = (1 –m)t (p 0 – P). Эта формула позволяет рассчитать частоту аллеля в локальной популяции по прошествии t поколений миграции с известной скоростью (m), если известны исходные частоты аллелей (р0 и Р): pt = (1 – m)t (p 0 – P) + P или (1 – m)t = (pt – P) / (p 0 – P)
Последствия миграции Темп замены исходного генофонда популяции зависит от доли мигрантов m. Если она велика это произойдет через 3 поколения, если мала – не хватит и 8. t – число поколений m – доля мигрантов в популяции
Миграция ведет к увеличению генетического разнообразия популяции. Поток генов, связывающий популяции, приводит к их генетическому сходству.


