b181e42ab550345c555fb8ea34183d19.ppt
- Количество слайдов: 32
Эртапенем в сравнении с Цефотетаном в колоректальной хирургии (Kamal M. F. ) Многоцентровое двойное слепое , рандомизированное контролируемое испытание
Колоректальная хирургия – это область медицины, которая изучает дисфункции прямой кишки, ануса, и толстой кишки. Развитие хирургического вмешательства ( повторные) в послеоперационном периоде – одна из основных причин летальности хирургических пациентов, существенного увеличения госпитализации пациентов и повышение расходов как минимум в два раза. Абдоминальные вмешательства , сопровождающиеся вскрытием просвета толстой или прямой кишки, являются строгим показанием для антибиотикопрофилактики, проведение которой показывает существенное снижение развития ИОХВ. Известно, что среди факторов достоверно влияющих на риск развития ИОХВ , самым значимым является класс операционной раны по степени бактериальной загрязненности. Характер микрофлоры в дистальных отделах кишечника, объективные технические трудности , часто сопровождающие вмешательства , а также характеристика пациентов диктуют необходимость обязательного проведения антибиотикопрофилактики с целью минимизации частоты ИОХВ в послеоперационном периоде.
РЕЗИСТЕНТНОСТЬ БАКТЕРИЙ представляет собой серьезную проблему антибактериальной терапии и в этом плане может иметь тяжелые социальные последствия
В 2004 году в США погибло около 70 тыс. пациентов с нозокомиальными инфекциями 50 % смертей были вызваны флорой, резистентной к антибиотикам, которые обычно применяются для лечения таких инфекций дополнительные затраты системы здравоохранения США, связанных с резистентностью нозокомиальной флоры от 100 миллионов до 30 миллиардов $ в год 1. Chow JW et al. Ann Intern Med. 1999; 115: 585– 590. 2. Holmberg SD et al. Rev Infect Dis. 1987; 9: 1065– 1078. 2. Данные Рейтер
МЕХАНИЗМ РАЗВИТИЯ РЕЗИСТЕНТНОСТИ Ø Ø Ø продукция ферментов, которые инактивируют антибиотики; нарушение или изменение структуры рецепторов, с которыми необходимо связаться антибиотикам для подавления бактериального роста; снижение концентрации антибиотиков внутри бактерий , из– за нарушения проницаемости внешней оболочки или активного выведения с помощью специальных насосов.
РЕЗИСТЕНТНЫЕ БАКТЕРИИ полирезистентны е резистентные к основным группам антибактериальных препаратов (b–лактамам, аминогликозидам, фторхинолонам) панрезистентные согласно данным микробиологических исследований, не имеется активных антибиотиков.
ИСТОРИЯ СОЗДАНИЯ АНТИБИОТИКОВ СВЯЗАНА С РЕШЕНИЕМ ОПРЕДЕЛЕННЫХ КЛИНИЧЕСКИХ ЗАДАЧ Ø Ø Ø поиском препаратов с высокой природной активностью для подавления стрептококков (пенициллин, ампициллин) стафилококков (оксациллин) грамотрицательной флоры (аминогликозиды) преодолением побочных эффектов (аллергия к природным пенициллинам) повышения пенетрации антибиотиков в ткани и клетки (макролиды, фторхинолоны)
РАЗРАБОТКА НОВЫХ АНТИБИОТИКОВ Ø Ø применение антибиотиков привело к активации процессов защиты микрофлоры от них стала актуальной задача преодоления природной и приобретенной резистентности нозокомиальной флоры Наиболее яркими представителями этой, относительно новой генерации препаратов являются карбапенемы.
Наиболее яркими представителями этой, относительно новой генерации препаратов являются карбапенемы.
КАРБАПЕНЕМ Фармакологические особенности карбапенемов заключаются в расширении спектра антимикробной активности цефалоспоринов и придания им дополнительной устойчивости в отношении продуцируемых βлактамаз (В настоящее время по классификации BUSH около 300).
ЧТО ТАКОЕ Β-ЛАКТАМНЫЕ АНТИБИОТИКИ? Группа антибиотиков, которые объединяет наличие в структуре βлактамного кольца. В бета-лактамам относятся подгруппы пенициллинов, цефалоспоринов, карбапенемов и монобактамов. Сходство химической структуры предопределяет одинаковый механизм действия всех β-лактамов (нарушение синтеза клеточной стенки бактерий) Пенициллины, цефалоспорины и монобактамы чувствительны к гидролизующему действию особых ферментов — β-лактамаз, вырабатываемых рядом бактерий. Карбапенемы характеризуются значительно более высокой устойчивостью к β-лактамазам. С учётом высокой клинической эффективности и низкой токсичности β-лактамные антибиотики составляют основу антимикробной терапии на современном этапе, занимая ведущее место при лечении большинства инфекций.
ЭРТАПЕНЕМ Эртапенем третий препарат в линейке карбапенемов, зарегестрирован в Евросоюзе в 2002 году
Эртапенем является антибиотиком для парентерального введения, из группы карбапенемов , используемый для лечения сложной внутрибрюшной инфекции. Преимуществом использования эртапенема в плановой колоректальной хирургии является возможность быстрого внутривенного введения , широкий спектр действия, длительный период полувыведения , а также высокий профиль безопасности. Для оценки эффективности и безопасности эртапенема в профилактике воспаления послеоперационных ран у больных в колоректальной хирургии, мы сравнили его с цефатетаном. Цефатетан это антибиотик из группы цефалоспоринов, для предоперационной профилактики в колоректальной хирургии , использование которых стало ограниченно в последнее время.
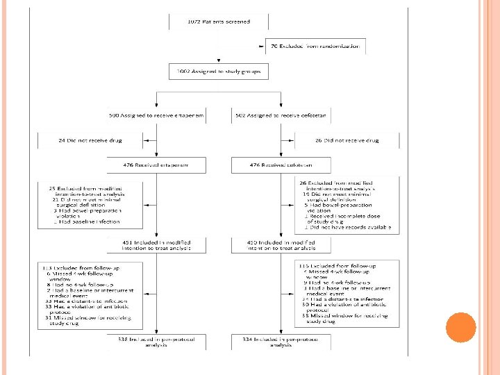
Исследование МЕТОДИКА Дизайн исследования Проспективное, двойное слепое рандомизированное исследование проводилось в период с мая 2002 по март 2005 года в 51 центрах Соединенных Штатов Америки. Научный совет в каждом центре одобрил протокол, и письменное информированное согласие было получено от каждого пациента до включения в исследование. Merck, разработала и спонсировала исследование с участием академических авторов, которые были ведущими исследователями в каждой из их соответствующих клинических базах. Были собраны и проанализированны данные. Все авторы имели полный доступ к данным и внесли свой вклад в анализ и интерпретацию. Все авторы несут ответственность за точность и полноту данных.
Критерии включения: Пациенты в возрасте 18 лет и старше, которые должны были пройти операцию на толстый или прямой кишечник, с достаточным временем для подготовки кишечника. Пациентов с показаниями на эктренную хирургию не включали. Также были исключены пациенты, которые были бактериально обсеменены во время операции или им необходима антибиотикотерапия за 1 неделю до операции, пациенты, которым противопоказаны данные антибиотики, пациенты с воспалительными процессами , нейтропенией, или иммуносупрессией, пациенты с лапароскопией, беременные и кормящие женщины.
Ход исследования Пациенты были разделены в соответствии с запланированными операциями, включающих резекцию любой части прямого кишечника. Чтобы убедиться, что в каждом центре было эквивалентное количество пациентов, рандомизацию проводили в блоках через центральную компьютеризированную систему. В каждом центре, фармацевт приготовил внутривенные исследуемые препараты, для введения его медицинским персоналом , которые не были осведомлены о распределении на группы. Разовая доза 1 г эртапенема (Invanz, Merck) или 2 г цефотетана (Cefotan, Astra. Zeneca) вводили в течение 30 -минутного периода в за 1 час до операции (прежде чем был сделан первоначальный хирургический разрез ).
Конечные точки исследования Первичным критерием эффективности была доля пациентов, которые могут быть оценены и для которых профилактика была успешной в 4 -недельной последующей оценке после лечения. Успех был определен как без признаков или симптомов инфекции в области хирургического вмешательства и без дальнейшей необходимости антимикробной терапии или хирургического вмешательства. Определением профилактической неэффективности выступило место хирургического вмешательства ( рана ). Критерии послеоперационной инфекции, были разработаны Центром по контролю и профилактике заболеваний. Инфекция хирургического место была определена как инцизионная (поверхностным или глубоким). В поверхностной раневой инфекции участвуют только кожа и подкожная клетчатка с исключением абсцессов, а в глубокой раневой инфекции, участвуют глубокие мягкие ткани разреза. Инфекцирование органа или пространства кроме стенки разреза или , кроме врезанной слоя стенки тела, который был открыт или манипулировать во время начальной хирургической процедуры. Критерии неэффективности лечения, в дополнение к перечисленным выше были включены пациенты , принимавшие антибиотики по любой причине в течение 4 недель после операции и анастомоза привлеченного кишечника, требующей дополнительной операции или антибиотики. В дополнение к вышеупомянутым критериям, в исследовании не могли принять участие пациенты , получавшие антибиотики или пропустившие 4 -недельную оценкау после операции.
Критерии анализа Чтобы претендовать на включение в анализе , пациенты подготовленные к плановой операции должны были пройти стандартную процедуру подготовки кишечника (фосфата натрия или полиэтиленгликоль) и получить полную дозу исследуемого препарата. В дополнение к вышеупомянутым критериям, чтобы быть включены в анализ в соответствии с протоколом, пациенты должны были получить исследуемый препарат в течение 2 часов до хирургического вмешательства и 6 часов до хирургического вскрытия и пройти 4 -недельный последующий курс оценки (определяется как 21 до 60 дней после операции). Пациенты, которые получали антибиотики - в том числе антибиотиков для подготовки кишечника или другие антибиотики на момент операции или в неделю до операции - не могли быть включены в анализ. Также исключены из анализа были пациентки прооперированные с задержкой первичного закрытия или закрытия вторичным намерениях, который требуемого вторую операцию, чтобы исправить или отменить первоначальный операцию, или кто имел отдаленное-сайт инфекции (т. е. инфекции в любом месте, кроме первичная хирургическая сайт).
Клиническая оценка Исследователи брали полную историю болезни, проводился медицинский осмотр, и получили базовую информацию о предоперационных факторах риска послеоперационной инфекции, жизненно важных и лабораторных исследований. Жизненно важные показатели измеряли ежедневно, пока пациент был госпитализирован и в 4 -недельной последующей оценке. Исследователи выполняли детальную оценки раны, по крайней мере через день в течение 7 дней во время госпитализации, при выписке, а в 4 -недель при повторном посещении. В случае послеоперационной инфекции были культивированы аэробные и анаэробные бактерии в местных лаборатория, дубликат образца был отправлен на анаэробной культуры и чувствительности к антибиотикам в специализированную лабораторию (RM Олден Research Laboratory, Санта. Моника, Калифорния).
Оценки безопасности были включены все пациенты, которые получили полное дозу исследуемого препарата. Исследователи вели мониторинг пациентов для выявления клинических нежелательных явлений ежедневно во время госпитализации; после выписки, иссследователи не контролируется каждого пациента по телефону, пока через 14 дней после введения исследуемого препарата. Следователи, в масках на лечение, оценивали серьезность всех неблагоприятных событий и оценивших вероятность того, что любое событие было связано с исследуемого препарата. Лабораторные исследования проводились при регистрации и не реже одного раза в послеоперационном периоде. Для решения цели безопасности, набор клинических конечных точек безопасности был заранее определенных в протоколе и ассоциированной плана статистического анализа до следователи были поставлены в известность данных. Эти конечные точки состоял из заболеваемости любого клинического неблагоприятного события, любой клинической неблагоприятного события, связанных с наркотиками, любого серьезного неблагоприятного события, любого серьезного, связанных с наркотиками неблагоприятных событий, и любой клинической неблагоприятных событий вызывает прекращения приема исследуемого препарата.
Статистический анализ Цель исследования : определения эффективности эртапенема с цефотетаном в профилактике воспаления послеоперационной раны. Для первичной переменной эффективности, были рассчитаны доля пациентов с успешным клиническим исходом на 4 недели после лечения, которые могли бы быть оценены и связанных 95% доверительным интервалом (ДИ). Рассчитывали ДИ для разницы в частоте ответа при резекции прямой кишки. Были оценены предоперационные и интраоперационные факторы риска для развития воспаления послеоперационной раны. Уровень значимости каждого фактора испытывали отдельно.
Побочные явления Неблагоприятные эффекты значительно не отличались между двумя группами исследования ( Таблица 4 ) Частота побочных эффетов составило 14 пациентов в группе Ertapenem и 17 в группе cefotetan ( послеоперационные инфекции, а так же кожные проявления-зуд и сыпь, расстройство со стороны желудочно-кишечного тракта-диарея и тошнота). Так же встречались инфекция Clostridium difficile у 5 пациентов (1, 1%) в Ertapenem группы и у 1 больного (0, 2%) в cefotetan группы (Р = 0, 22). Clostridium difficile инфекции, независимо от того, был он связанным с приемом антибиотика, проявился у 8 из 476 пациентов в Ertapenem группы (1, 7%) и в 3 из 476 пациентов (0, 6%) в cefotetan группы (P = 0, 22). Десять смертей были зарегистрированы в ходе исследования (которая включала период исследование терапии и 14 -дневное наблюдение): три в группе Ertapenem (0, 6%) и семь в группе cefotetan (1, 5%). Ни один из этих случаев смерти не считался связанным с приемом лекарственного препарата.
Это большое, многоцентровое, рандомизированное, двойное слепое клиническое исследование с участием пациентов в колоректальной хирургии показал, что профилактика с эртапенем превосходит профилактику с cefotetan. По сравнению с обычными антибиотиками для профилактики в колоректального хирургии, эртапенем был эффективнее с точки зрения доли благоприятных клинических ответов и снижения послеоперационных хирургических инфекций через 4 недели после операции. Cefotetan и цефокситин в настоящее время рекомендуются в качестве антибиотиков для профилактического лечения пациентов, перенесших колоректальные операции. Поскольку производители планируют прекратить производство как cefotetan и цефокситина, эртапенем выступает как основной вариант для профилактики в колоректальной хирургии.
В девяти клинических испытаний, в которых была использована cefotetan для хирургической профилактики в общей сложности 1521 пациентов, сообщенные темпы воспаления послеоперационной раны в диапазоне от 9, 4 до 28, 0%, при среднем значении 17, 1%. 18 -26 Этот показатель значительно ниже, чем 42, 8% отказов в cefotetan группы в нашем исследовании ( табл. 2 ). Расхождение можно объяснить частично точного определения неисправности профилактики, принятых в этом испытании, которое включало не только воспаления послеоперационной раны, но и необъяснимые применение антибиотиков и анастомоза утечки. Когда данные ограничены воспаления послеоперационной раны, доля пациентов с неблагоприятным уровень ответа был таким же, в предыдущих докладах в литературе (18, 1% в Ertapenem группы и 31, 1% в cefotetan группы). Наиболее недавно сообщила уровень инфицирования послеоперационной раны в колоректального хирургии, из исследования Смит и др. . , 27 составила 25, 6%.
Мы также наблюдали более высокий, чем ожидалось, темпы поверхностного воспаления послеоперационной раны (13, 1% в Ertapenem группы и 22, 4% в cefotetan группы); средняя скорость составила 17, 1% в отчетном испытаний cefotetan и 25, 6% в исследовании Smith и соавт. Одно из объяснений является различия в распространенности ожирения в исследованиях. В нашем исследовании 28, 9% пациентов соответствовали критерию ожирения (индекс массы тела более 30), по сравнению со значениями в пределах от 5, 2 до 9, 3% в трех других исследованиях. 22, 23, 26 В нашем исследовании, есть был также выше риск воспаления послеоперационной раны среди пациентов с ожирением в многофакторном анализе ( табл. 5 ), как это имело место в других исследованиях. 27, 28 Распределение и распространенность видов бактерий, которые были выделены из каждой группы обработки были в целом аналогичны. Более высокий процент патогенов, которые были выделены и протестированы в cefotetan группы были устойчивы к cefotetan по сравнению с процентом патогенов в группе лечения Ertapenem, которые были устойчивы к эртапенем. Тем не менее, мы не могли измерить развитие резистентности (либо нозокомиальной или внебольничной), так как никакие колонизации организмы не были получены в начале исследования. Кроме того, мы не можем оценить потенциальный эффект профилактики на возникновение пациент-специфических и всей общины резистентных микроорганизмов изза одной дозы характера профилактики, отсутствие культур наблюдения, полученные после введения и продолжительность 4 недели из последующих.
Частота и характер нежелательных явлений были схожими в Ertapenem группы и cefotetan группы. Эти две группы лечения не отличались в отношении любой из заранее определенных мер неблагоприятных событий. Несмотря на то, разница в частоте С. несговорчивый инфекции (выше в Ertapenem группе, чем в cefotetan группы) не было статистически значимым, это беспокойство, учитывая появление весьма опасной форме бактерии.
ИСТОЧНИК ИНФОРМАЦИИ Из делам ветеранов Boston Healthcare System и Бостонского университета Медицинской школы в Бостоне (KMFI); Калифорнийский университет, Ирвайн, школа медицины, Orange (SEW); Бейлор медицинский колледж и Майкл Э. De. Bakey делам ветеранов медицинский центр, Хьюстон системе здравоохранения, Хьюстон (SSA); и Merck Research Laboratories, Верхняя Gwynedd, PA (EHJ, TSF, МАА). Адрес Перепечатка запросы к доктору Itani в делам ветеранов Boston Healthcare System, 1400 VFW Пкви. , 112 А, West Roxbury, М. А. 02132, или, по крайней kitani@med. va. gov.


