b1c464a62dc98c15e72827d1e1c8a0e6.ppt
- Количество слайдов: 81
ERP Final Report and Presentation 指導老師: 吳思佩 教授
Our ERP Literatures Wu et al. A Methodology for ERP Misfit Analysis, Information & Management, 44, 666 -680, 2007 n Hitt et al. , “Investment in ERP: Business Impact and Productivity Measures, JMIS, 19: 1, 71 -98, 2002. n
Our Members 932654 留毓吟 n 951612 張豐疇 n 951616 李采霞 n 951634 趙子萱 n 951640 柯廷蓁 n
A methodology for ERP misfit analysis Wu et al. A Methodology for ERP Misfit Analysis, Information & Management, 44, 666 -680, 2007 951612 張豐疇 951634 趙子萱
951634
Abstract n Research has indicated that about three quarters of attempted ERP projects are unsuccessful: a common problem encountered in adopting ERP software has been the issue of fit or alignment. n This paper presents an ERP selection methodology, grounded in task-technology fits theory, for measuring, at a high-level, the misfit between ERP candidates and the enterprise's requirements ex-ante implementation. 951634
Introduction n A common problem results from misfits: the gaps between the functions offered by ERP and the adopting organization's requirements. The misfit types can be clustered into four categories: Ø Ø Ø n Goal Functional Data and output Better understanding of these provides insight into ERP selection decisions and thus reduces the risk of project failure. 951634
ERP selection n Several approaches, e. g. , from a financial, sociotechnical or functional perspective, have been developed to help select software packages. However, in ERP selection, it may not be possible to express everything in dollar figures. n From a TTF standpoint, the ERP selection methodology involves the fit between the enterprise requirements and ERP provided functions. Therefore, we focus on the requirement phase of the software development process. 951634
Modeling tools n Goal-based use case n Activity diagram n Drawing and data glossary 951634
Goal-based use case n n The use case is valuable in goal modeling. The goal-based use-case approach classifies goals into two facets: soft and rigid goals. Rigid goal:a target system's minimum requirement; it must be completely satisfied. Soft goal:can be partially satisfied; it describes a desirable property. 951634
Activity diagram n An activity diagram represented using UML is commonly used today in modeling business process flow. n It includes several elements: Activity, Start Activity, End Activity, Transition, Fork, Branch, Merge, and Join. 951634
Drawing and data glossary n A drawing is a way of effectively expressing input and output information, such as the title, presentation position, lines, figures, and tables; these are widely used in systems analysis and design. n One data glossary record format might contain the Data_type, Origin_type, Source_field, and Computing_rules that describe the data fields that make up an activity. 951634
ERP system selection methodology n The selection process consists of three phases: goal, functional, and data/output misfit matching. 951634
951634
Goal misfit matching n (1)A goal-based use-case models the goals in the enterprise against the capabilities if the candidates. n (2)The firm in conjunction with the vendor analyzes the output for each rigid goal. 951634
Goal misfit matching n If this rigid goal is not matched, a misfit exists, but if the rigid goal is matched, soft goal matching will be performed and a goal matching report generated. n Purpose:Firm and vendor know the location of the goal misfits, and thus whether the firm's minimum requirements are achieved and how many desired soft goals are satisfied. 951634
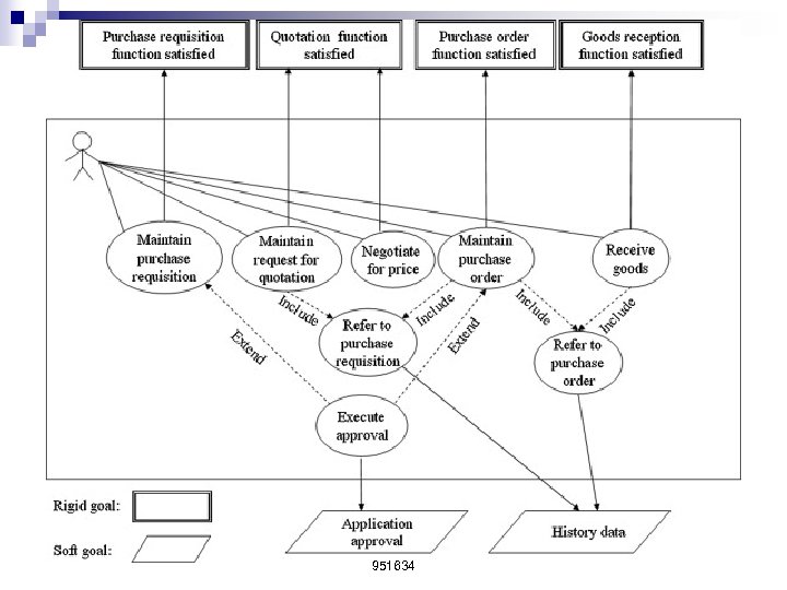
Goal misfit matching (Case study) n Its goal-based use case contained eight use cases, four rigid goals and two soft goals. n After reviewing the diagram and discussing them with consultants, the ERP project team felt that all functions were satisfied by SAP except that of application approval. there was a goal misfit. 951634
951634
951612
Functional misfit matching n This consists of scenario modeling and matching appraisal. 951612
Scenario modeling n Scenario modeling involves the comparison of required business process flow and the capabilities of the best practice candidate using the activity diagram, drawing, and data glossary for further requirement mapping and gap analysis. 951612
Scenario matching appraisal n The scenario matching appraisal is intended to show where the misfits lie based on the scenario modeling results. 951612
Activity correspondence identification n The appraisal identifies the activity provided by the candidate system based on the firm's activity for each scenario. 951612
Scenario matrix model generation Input: A scenario 輸入:一個劇本(情節) Output: A scenario matrix 輸出:一個情節矩陣 Begin 開始 (1) Initialize an (n + 1) × (n + 1) matrix, where n is the number of activities in the scenario (2) Enter the first n rows using all the activities and the last row with MJ (3) Enter the first n columns using all of the activities in the same sequence with the first n rows and label the last column with FB (4) For each activity ai within this scenario (4. 1) IF activity ai has a connection pointing to aj, THEN fill cells (ai, aj) with 1, OTHERWISE fill with 0 (4. 2) IF the postcondition of activity ai is Fork, THEN fill cells (ai, FB) with 1 (4. 3) IF the postcondition of activity ai is Branch, THEN fill cells (ai, FB) with 0 (4. 4) IF activity ai has only one succeeding activity, THEN fill cells (ai, FB) with 0 (4. 5) IF the precondition of activity ai is Merge, THEN fill cells (MJ, ai) with 0 (4. 6) IF the precondition of activity ai is Join, THEN fill cells (MJ, ai) with 1 (4. 7) IF activity ai has only one predecessor activity, THEN fill cells (MJ, ai) with 0 (4. 8) IF activity ai is the end activity, THEN fill cells (ai, FB) with 5 (4. 9) IF activity ai is the start activity, THEN fill cells (MJ, ai) with 5 Repeat this process until all activities have been examined End 951612
Scenario matching n This step identifies the connection and condition misfits. n Mis. Fit(PF, PE): Identifying where the connection and condition misfits lie, as follows. 951612
951612
Functional misfit matching (Case study) n Scenario modeling : The procurement scenario required by AEIC and the equivalent SAP scenario (J 49: Procurement of Stock Materials) were modeled using activity diagrams, drawing and a data glossary 951612
951612
Functional misfit matching (Case study) n Scenario matching appraisal : ① Activity correspondence identification Seven pairs of activities were found to be identical. The ‘Negotiate Price’ was not found in SAP R/3. 951612
Functional misfit matching (Case study) ② Scenario matrix model generation ③ Scenario matching (Full-size table) There were four possible situations: (1) fail (2) BPR (3) add-on (4) reconfiguration 951612
Output misfit matching n Output misfit analysis ¨ Field correspondence identification n This step is used to check whether each data field needed by the firm exists in the corresponding activity of the candidate. If it does not exist, we mark it as an output misfit. ¨ Data_type n and Origin_type analysis This step determines the Data_type and Origin_type fields for each activity and records it in the data glossary. 951612
Output misfit analysis Input: Corresponding activity couples Output: 1. Correspondence field couples 2. Field misfits (output misfit) 3. Data glossary for each required and target activity Begin (1) For each activity couple in the scenario sequence (1. 1) For each field in the required activity (1. 1. 1) Find the target field that carries the same information as that of the required field (1. 1) IF there is a corresponding target field, THEN mark the required field and target field as corresponding ones (1. 1. 1. 2) OTHERWISE IF there is no such target field, THEN mark the gap as an output misfit (2) For each activity couple in the scenario sequence (2. 1) Analyze the Data_type of each field in the activity (2. 2) Fill Data_type of each field into data glossary (2. 3) Analyze the Origin_type of each field in the activity (2. 3. 1) Determine the Origin_type (2. 3. 2) IF the Origin_type is ‘A’, ‘V’ or ‘AV’, THEN determine its Source_field (2. 3. 3) IF the Origin_type is ‘C’, THEN analyze its Computing_rule (2. 4) Fill Origin_type, Source_field, and Computing_rule into the data glossary End of output misfit analysis 951612
Data misfit analysis n It has of four sub-steps: ¨ activity selection ¨ field selection n Which field are independent of others should be analyzed first. ¨ Data_type misfit analysis (data misfit) n Different data category is not compatible with other data type. ¨ Origin_type misfit analysis (data misfit) n This is found by comparing the data glossaries of the activities. 951612
Data misfit analysis Input: 1. Corresponding activities and field correspondence pairs 2. Data glossary for each corresponding activity couple Output: Data misfits in Data_type and Origin_type Begin For each firm's activity that has corresponding target activity in the scenario sequence For each required fields (1) Field selection: From the unanalyzed required fields that have corresponding target fields in the selected activity (1. 1) IF there are fields with Origin_type ‘U’ or ‘S’, THEN select one arbitrarily (1. 2) ELSE IF there are fields with Origin_type ‘A’ or ‘AV’, THEN select one arbitrarily (1. 3) ELSE select one of the fields with Origin_type ‘V’ or ‘C’ arbitrarily (2) Data_type misfit analysis: IF there is data type misfit between selected field and corresponding target fields, THEN mark it as a format misfit (data type) (3) Origin_type misfit analysis: IF there is an origin type misfit between the selected field and corresponding target fields, THEN mark it as a format misfit (origin type) End of Data misfit analysis 951612
Output misfit analysis (Case study) 951612
Data misfit analysis (Case study) Data misfit 1. A_PO: Purchase. O_Sta ff BPR/AEIC agreed with consultant's suggestion and used the default data type provided by SAP R/3 BPR/AEIC同意顧問的建議和使用SAP R/3提供的預設資料型態。 2. A_PO: Purchase. O_Ite m. No Add-on/AEIC ask vendor to achieve this function by add-on 附加/AEIC要求賣主去藉著附加達成這個功能。 3. A_PO: Purchase. O_Un it. Price BPR/AEIC agreed with consultant's suggestion, because the default data type in SAP R/3 could satisfy their requirement according to the purchase orders over the years BPR/AEIC同意顧問的建議,因為SAP R/3預設的資料型態可以滿足他們的需求,根據BPR/AEIC的年度購買 訂單。 4. A_GR: Receive_Status BPR/AEIC agreed with consultant's suggestion, because the status information is enough BPR/AEIC同意顧問的建議,因為狀態資訊是足夠的。 951612
Conclusion n n The paper has presented an approach for identifying goal (enterprise level), functional (scenario level), data, and output misfits (activity level) in ERP selection. contribution It provides a systematic method that reduces the difficulty and complexity in identifying goals, functional, data, and output misfits. ¨ It integrates several concepts and models into the process to facilitate misfit identification. ¨ The method with modeling tools (e. g. , UML, drawing) provides a conceptual link between the enterprise requirement and subsequence system design and allows a form's IT professionals and users and its consultants discuss on the requirement at different levels of details. ¨ This also provides a way to its convenient use with an output that can be reused in the subsequent implementation phase. ¨ 951612
Enterprise Resource Planning Systems: A Case Study Anand et al. , : Enterprise Resource Planning Systems: A Case Study, NUS, 2004 932654 留毓吟 951616 李采霞 951640 柯廷蓁
951640
Experts 1 – Ms. Xiao Liu, SAP è Expert’s background v Ms. Xiao Liu ¨ Currently Regional Net. Weaver/Technology Consulting Director, Asia Pacific, Sap Asia Private Limited. 951640
è Interview Abstract v SAP focuses on full-blown ERP. It comprise of many modules. v SAP is solid, but not be very user-friendly. v Clients combine the business re-engineering with the SAP product expertise will have a lethal combination. v SAP now provides a generic implementation provides guidance on the whole process. v Two success key factor of SAP – the big bang and the phased implementation. 951640
Experts 2 – Mr. Chris Ip and Mr. Dino Ho è Expert’s background v Mr. Chris Ip ¨ A partner at Mc. Kinsey & Company and a leader of Business Technology Office in Greater China, based in Hong Kong. v Mr. Dino John Ho ¨ An Engagement Manager with Mc. Kinsey & Company and a core leader of Asia Business Technology Office, Mc. Kinsey’s Information Technology practice, based in Hong Kong. 951640
è Interview Abstract v Values to enterprise by ERP ¨ ¨ ¨ An enabler for operations consolidation. The best practice efficient process. Rationalizes company’s IT legacy. 951640
è Interview Abstract (continue) v Reasons for failure to ERP implementation ¨ ¨ ¨ Misguided efforts result in cost overruns. A wrong scope with data structure. Only focus on implementing ERP system. Lack of or ineffectiveness in complexity management. Mismatch between objectives and motivation of different players involved. 951640
è Interview Abstract (continue) v Points consider before implementation ¨ ¨ ¨ Risk management. Prioritize the functionality. Cost-benefit analysis. 951640
932654 留毓吟 932654
ERP Report 從 Fox. Meyer看 ERP導入 932654
What iswhich appear in this case the case about? -The character Characters’ Relationships: Fox. Meyer Drug Co. client SAP Andersen Consulting The ERP software vendor The Implementation Partner Pinnacle The Warehouse Automation Systems Provider 932654
What is the case about? -The character which appear in this case (cont. ) n Fox. Meyer Drug Co. ► Was the fourth largest distributor of pharmaceuticals to drug stores and hospital in USA till 1996. ► In the mid-1990 s, Fox. Meyer planned for upgrading its ageing Unisys systems using ERP for managing the expected increase in volumes coming from surge in pharmaceutical sales. ► It decided to also upgrade its warehouse operations simultaneously to develop cost advantages over the competitors and successfully under-bid contracts. 932654
What iswhich appear in this case (cont. ) the case about? -The character n SAP – the software vendor ► In the mid 1990 s, was considered to be the leader supplier of ERP systems. ► ERP systems provide an overview of the various aspects of a business – production, development, sales etc. 932654
What iswhich appear in this case (cont. ) the case about? -The character n Andersen – The Implementation ► One of the major IS consulting firms in the world in 1990 s, was selected by Fox. Meyer as the implementation partner. ► It’s role was to install SAP and align it with Fox. Meyer’s business processes. 932654 Partner
What iswhich appear in this case (cont. ) the case about? -The character n Pinnacle – The warehouse automation systems provider ► Was a leading provider of Warehouse Automation Systems. ► Was a stable system, which prompted Fox. Meyer to choose it. 932654
What is the case about? n Synopsis of the Problem After the new systems implemented on August 1995: ► A mass exodus of warehouse workers prevented a smooth transition between the old warehouse and the new automated warehouse. The declining morale cause US$34 million in inventory losses. ► Fox. Meyer was the price cutter in the industry. The factor that combined with the IS and WM initiative, at last pushed this company over the edge. 932654
What is the case about? n Synopsis of the Problem (cont. ) After the new systems implemented on August 1995: ► SAP and Andersen contended that the problem appeared to be that Fox. Meyer did not think through the project. ► Fox. Meyer on the other hand, placed the blame squarely on SAP and Andersen. They contended that SAP oversold R/3’s capabilities, and Andersen used inexperienced staff, which bungled data conversions and built faulty interfaces between the old and new systems. 932654
What does the Expert say? Ms. Xiao Liu, (SAP) suggestion 1. No matter the developer or vendor, should provide a step-by-step guidance manual. 2. Software should be chosen from the same vendor to minimize the risk of integration. 3. The Fox. Meyer decided to re-engineer the business process instead of customizing the software is a lethal combination for success. 932654
What does the Expert say? Ms. Xiao Liu, (SAP) suggestion (cont. ) 4. SAP/Andersen didn’t clearly informed the client about the potential timeline and risks involved, the criticality of Change Management was overlooked. 5. The shortage in the supply of experienced staff on ERP implementation and The use of fresh graduates by Andersen both caused the biggest risk in Software Installation and Technical Integration making. 932654
What does the Expert say? Mr. Chris Ip and Mr. Dino Ho, (Mc. Kinsey and Company) Suggestion: 1. A misguided or wrong interpretation of problem will result in failed solution. 2. A correct scope is one of the major keys for success for the project. 3. High process complexity, cost and time overrun the implementation process. 4. Mismatch between objectives and motivation of different players involved. 932654
What does the Expert say? Mr. Chris Ip and Mr. Dino Ho, (Mc. Kinsey and Company) Suggestion (cont. ): . Conclusion: The companies need to consider Risk Management, Functional Priority and Cost-Benefit Analysis before undertaking implementation. 932654
What is the NUS opinion? n Who is to blame? What is MIT 1990 s Alignment Model: ► MIT 1990 s Alignment model emphasizes the mutual adaptation of five elements of change: Strategy, Structure, Process, Technology and People and their alignment with the recipient organizations business processes. 932654
What is the NUS opinion? n Who is to blame? By Using MIT 1990 s Alignment Model: 1. Strategy Alignment: SAP Mc. Kinsey NUS opinion Requirement of ERP represents a solution to manage the business process. Many companies have applied it and benefited from it. ERP can add values to an enterprise in three direct ways-Operation Consolidation, Efficient process and Rationalization of Company's IT legacy. Needs to analyze the requirement of ERP based on cost-benefit analysis and functional requirement. Phased vs. Bigbang Analyze the business requirement. But, if a large change prefer big-bang but they come with high risk. Preferably roll out the project in small pieces. Smaller the project, lower is the requirements and scope Preferably Phased as the process entails change of IT systems and Business Process. 932654
What is the NUS opinion? n Who is to blame? By Using MIT 1990 s Alignment Model: 1. Strategy Alignment (cont. ): SAP Mc. Kinsey NUS opinion Choice of Vendor SAP product has reliability and scalability Any ERP software can be chosen Choose vendor most compatible to other systems in IT system. Choice of Consultant Not many competent consultants who knew SAP as a product well enough An acute shortage of SAP Consultants in early 1990 s. Not much choice because of shortage of consultants. Choose business process re-engineering experts and consultants from the vendor company. 932654
What is the NUS opinion? n Who is to blame? By Using MIT 1990 s Alignment Model: 2. Structure Alignment: SAP Mc. Kinsey NUS opinion Project Management Combine the business re-engineering expertise with the SAP product expertise; It might have a lethal Combination. Mismatch between objectives and motivation of different players involved Need to have a clear vision of objectives of the entire process. Set milestones both in terms of implementation and adoption. Manage Technical Integration Risks To retire the old systems and minimize the number of interfaces as much as possible, to prevent possible problems from integrating different interfaces. Minimize the variation of systems for a better interface management. Interface development for integration takes a huge amount of time and money and is risky because of low testing 932654
What is the NUS opinion? n Who is to blame? By Using MIT 1990 s Alignment Model: 3. Business Process Alignment: SAP IT supports Business Processes? Mc. Kinsey NUS opinion Change the business process to accommodate the ERP software’s requirements and come out with something useful for the company. ERP comes with built-in configurable processes and requires companies to change their business processes to fit it Need to identify the key strengths of IT system and Business Process and model the other around the strength of one. 932654
What is the NUS opinion? n Who is to blame? By Using MIT 1990 s Alignment Model: 4. People Alignment: SAP Mc. Kinsey NUS opinion Different Technology Frames ERP implementation project requires the involvement and commitment of everybody in the company. ERP is not solely in the scope of IT. It involves people from other departments as well. Resolve before implementation at such large scale. Otherwise, would lead to failure owing to low user adoption. Internal Politics Business re-engineering gives rise to internal politics and upsets organizational cultural in the client company Companies tend to focus on implementing the system rather than on changing the business. Communication of expected results helps assuage fear and reduce resistance due to internal politics. 932654
951616
Andersen 2003 Information System Success Model Software installation/configuration risks n Technical integration risks n Project risks n Business risks n 951616
Software installation/configuration risks n Fox. Meyer Ø n Made the mistake of not planning ahead and overlooking the risk of the project never being operated at such high volumes. SAP Ø Ø To make the sale, SAP might have chosen to keep Andersen and Fox. Meyer in the dark about the issue from this. This led to the working software being a poor choice. 951616
Software installation/configuration risks (continue) n Andersen Ø Lack a comprehensive Product Knowledge. Ø Sent fresh and inexperienced graduates to implement the system at Fox. Meyer. Ø This caused poor configuration and software training. 951616
Systems integration There is high probability that both Fox. Meyer and Andersen did not have the necessary knowledge. n Expert believe training was not budgeted, highlighting poor planning on part of Fox. Meyer as well as Andersen. n 951616
Systems integration (continue) n Expert speculate that data conversion was also an issue, resulting from the evident unavailability of skill personnel at Fox. Meyer, insufficient and different staffing for the project. 951616
Project risks n Fox. Meyer Set a totally un realistic goal of achieving a schedule. Ø Lack competent in-house IT personnel and capable users Ø Fail to consider the risk of being the first distribution company. Ø Did not have adequate change management policies and procedures. Ø n Andersen Ø Expert believe it was their responsibility to educate the management at Fox. Meyer about such a critical issue. 951616
Project risks (continue) n Fox. Meyer and Andersen Ø The debacle was a mix of Interaction and Correspondence failure. Ø Lack of user involvement. Ø Lack of mutual understanding regarding business needs, human resistance, poor design quality, inadequate time and poor internal management processes. 951616
Business risks n Fox. Meyer Ø n Lack of proper planning makes the strategic move look like wishful thinking. Fox. Meyer and Andersen Were jointly responsible for the implementation process. Ø Would have required a thorough understanding of the complete business process and the requirements from the project. Ø n A problem with the converted processes. 951616
Product Delivery - Conclusion n Andersen and Fox. Meyer are at fault, Fox. Meyer more so because they had their business interests. Fox. Meyer ought to improve its efficiency by merging the ERP with warehouse, but they didn’t plan ahead. Ø Fox. Meyer were betting their company on these system. Ø n n Andersen did not manage the project to the full extent. Fox. Meyer was not just a technological failure but also poor management. 951616
How would we re-do it? n Technology has to be converged with these four elements of an organization to achieve the state of ”best fit”. Ø Strategy Ø Structure Ø Business Processes Ø People 951616
Strategy Need to know the product and test it before buying. n Implementing companies ought to be very clear as to why they want to implement and adopt it. n They should have aligned the technology to the strategy and not the strategy to the technology. n 951616
Structure n n n They should have re-structured their operations to reduce such complications. This requires the company to build mechanisms in the organization structure which can absorb such change. We would have create a mechanism in the organization structure by this prototype method, tested it, perfected it and then implemented it across the entire organization. 951616
Business Processes R 3 will re-engineer the business processes at Fox. Meyer and Fox. Meyer will have to adapt itself to R 3. n This decision then had to be clearly communicated to people and training had to provided to them to change in a smooth manner. n 951616
People Employees’ consensus should be considered before final decisions are made n This will generate their commitment to the project and make the implementation very smooth. n Technology is meant to be used by people to make their lives easier. n 951616
Conclude Expert feel all parties to the contract were to blame. n It was a case of corporate greed overtaking rational decision making. n 951616
The End~~
b1c464a62dc98c15e72827d1e1c8a0e6.ppt