f9e38f3493130e23fbb3e4507cca9647.ppt
- Количество слайдов: 84
Enterprise Systems Optimization Course Overview EGN 5623 Enterprise Systems Optimization Summer B, 2011
Content Course objective Course organization Introduction to Global Bike International Co. (GBI)
Course Objective Supply chain management (SCM) concepts, modeling, configuration, integration, data transfer, and supply network planning and optimization. With a focus on SAP implementation
SCM Scope Single facility SCM ◦ Increased planning capabilities for a single facility ◦ Finite-capacity scheduling Multiple facility SCM ◦ Integrated planning for the entire supply chain network ◦ Multiple plants and distribution centers ◦ Multiple vendors ◦ Multiple customers ◦ Multiple transportation options
ERP Operations related to SCM Related ERP Modules ◦ Materials Management (MM) and Production Planning (PP) modules ◦ Sales and Operations Planning (SOP) ◦ Forecasting ◦ Master Scheduling ◦ Material Requirements Planning (MRP) ◦ Capacity Requirements Planning (CRP) ◦ Order release and receipt
ERP & SCM Basics (SAP View) SAP ERP: ◦ Holds master data for materials, plants, customers, vendors, purchasing information records ◦ Holds transactional data (e. g. , sales orders, planned orders) ◦ Is where plans get executed SAP SCM: ◦ Is where “advanced planning” happens ◦ Imports master and transactional data from ERP ◦ Sends plans back to ERP for execution ERP Core Interface (CIF) SCM
SCM Exercises Plan with GBI v 1. 0 Section 1: ◦ Review and create Master data (Modules 1 – 3) Section 2: ◦ Configuration and Integration (Modules 4 – 9) ◦ Create forecast in SAP ERP ◦ Port master and transaction data from ERP to SCM ◦ Add additional master data in SCM Section 3: ◦ Planning in SCM (Modules 10 -12) Supply Network Planning (SNP) Heuristics Deployment and Transport Load Builder (TLB) Capable to Match (CTM)
Modules related to ECC and SCM The products and modules involved in the SCM exercises are: ◦ ERP (ECC 6. 0): ◦ MM, PP, SD SCM 5. 0: DP (Demand Planning), SNP, and Deployment
Exercise Sequence Section 1 A: Planning in SAP ERP Section 1 B v 2: Prep for SAP SCM Section 2: Integrating ERP & SCM Section 3: Supply Network Planning in SCM
Section 1 A: Planning and Execution in ERP Objective: ◦ Introduction to the MM, PP, and SD modules in ERP Focus on planning and control functions. ◦ Master Data I: Material Masters ◦ Master Data II: BOMs and Routings ◦ Forecasting and Sales and Operations Planning ◦ Master Scheduling and Material Requirements Planning ◦ Purchasing and Financial Accounting
Section 1 B: Prepping the Master Data in SAP ERP Objective: ◦ Prepare master data in ERP for transfer to SCM Focus on planning and control. ◦ Module 0: Overview of the Global Bike Company. ◦ Module 1: New Master Data for the Ridge Front Bike Family ◦ Module 2: Change Master Data to Prepare for SCM ◦ Module 3: Add Master Data to Prepare for SCM
Section 2: Configuration and Integration Objective: ◦ Transfer master Data from ERP to SCM and review transfer in SCM Focus on data transfer and its for automation (especially with Modules 5 -7) ◦ Module 4: Creating forecast for finished products ◦ Module 5: Master data transfer from ERP to SCM ◦ Module 6: Production Data Structure in SCM ◦ Module 7: Transfer of transactional data from ERP to SCM ◦ Module 8: Maintain Supply Chain model in Supply Chain Engineer ◦ Module 9: Setup of transactional data transfer from SCM to ERP
Section 3: Planning in SNP Objective: ◦ Understand the different heuristics available in Supply Network Planning Very dense material, with focus on tools for planning analysis. ◦ Module 10: Interactive SNP planning- Heuristics ◦ Module 11: Deployment and Transport Load Builder ◦ Module 12: Capable to Match
Work Flow in SAP SCM
Work Flow for our Exercises
Exercise Overview: GBI Supply Chain It is set up to be a single platform for both ERP and SCM GBI produces 1 brand of bicycle and sells 25 trading goods GBI has operations in two countries (USA and Germany (DE)) ◦ Supply chains in other countries could be added The supply chain in each country is distinct and there is no collaboration between the two supply chains. Author:
Full View of the GBI Supply Chain USA: 2 vendors 1 plant 2 DCs 2 customers US-DC 2 Germany: 1 vendors 1 plant 2 DCs 1 customers DE-DC 2 US-Customers US-DC 1 US-Vendors DE-Customer DE-DC 1 DE-Plant DE-Vendor One product One work center plant No transportation links between US and Germany Author:
To Keep Things Simple: USA: 2 vendors 1 plant 2 DCs 2 customers US-DC 2 Germany: 1 vendors 1 plant 2 DCs 1 customers DE-DC 2 US-Customers US-DC 1 US-Vendors DE-Customer DE-DC 1 DE-Plant DE-Vendor This simplifies our task dramatically Author:
North American Supply Chain One Two plant (DL) DC’s (CA and FL) Vendors (NY and MI) Customers (WA and MS)
Introduction to SCM and SAP APO Theories & Concepts EGN 5623 Enterprise Systems Optimization Summer B, 2011
The APICS-Standard Planning Framework
Intro to Supply Chain Materials ◦ Any commodities used directly or indirectly in producing a product or service. Raw materials, component parts, assemblies, finished goods, and supplies Supply chain ◦ Flow of materials through various organizations from the raw material supplier to the finished goods consumer.
Supply Chain Management Definition ◦ All management functions related to the flow of materials from the company’s direct suppliers to its direct customers. Functions included: ◦ purchasing, traffic, production control, inventory control, warehousing, and shipping. Two alternative names: ◦ Materials management ◦ Logistics management
Supply Chains Definition • Supply Chain – A supply chain is the network of organizations, people, technology, activities, information and resources involved in the production of a product or a service – Includes suppliers, manufacturers, transporters, warehouses, retailers and customers • Production System – A manufacturing subsystem that includes all functions required to design, produce, distribute, and service a manufactured product. A Supply Chain consists of one or many production systems that work together in the fulfillment of a customer order • Best viewed as a network •
Supply Chain for Steel in an Automobile Door MINING COMPANY Mines iron ore Iron ore STEEL MILL Forms steel ingot Steel ingots STEEL COMPANY Forms sheet metal Sheet metal AUTOMOTIVE SUPPLIER Makes door Car door AUTOMOBILE MANUFACTURER Makes automobile FINAL CONSUMER Drives automobile Car CAR DEALERSHIP Does preparation Prepared car
Receiving and Inspection Raw Materials, Parts, and In-process Ware. Housing Production Finished Goods Warehousing Inspection, Packaging, And Shipping Materials Management Purchasing Production Control Physical materials flow Information flow Warehousing and Shipping Inventory Control and Traffic Customers Suppliers Supply Chain Management in a Manufacturing Plant
Logistics usually refers to management of: ◦ the movement of materials within the factory ◦ the shipment of incoming materials from suppliers ◦ the shipment of outgoing products to customers
Movement of Materials within Factories The typical locations from/to which material is moved: Incoming Vehicles Receiving Dock Quality Control Warehouse Work Center Other Work Centers Packaging Finished Goods Shipping Dock Outgoing Vehicles
Shipments To and From Factories l Distribution Resource Planning Distribution resource planning extends DRP so that the key resources of warehouse space, workers, cash, and vehicles are provided in the correct quantities at the correct times. l
Analyzing Shipping Decisions The “Transportation Problem” ◦ Problem involves shipping a product from several sources (ex. factories) with limited supply to several destinations (ex. warehouses) with demand to be satisfied ◦ Per-unit cost of shipping from each source to each destination is specified ◦ Optimal solution minimizes total shipping cost and specifies the quantity of product to be shipped from each source to each destination
Warehousing Definition ◦ Warehousing is the management of materials while they are in storage. ◦ Viewed as distribution center (DC) Warehousing activities: ◦ Accounting ◦ Ordering ◦ Storing ◦ Dispersing
Warehousing Record keeping within warehousing requires a stock record for each item that is carried in inventories. The individual item is called a stockkeeping unit (SKU). Stock records are running accounts that show: ◦ On-hand balance ◦ Receipts and expected receipts ◦ Disbursements, promises, and allocations
Common Supply Chain Processes
Common Time Horizons for SCM Processes
Level of Detail and Time Horizon for SAP APO Modules
SCM Processes in SAP APO Modules
SAP APO System Structure and Integration with SAP ERP
Example of a Supply Chain Network Supplier Manufacturer Distribution Center Cycle Time Customer Delivery Time Decoupling point
Characteristics of the SC Network Each node may consist of a production system of its own Links in the network represent a business relationship between two nodes • e. g. transportation of a product between two nodes The number of levels in a supply chain varies and depends on the complexity of the product Flows can skip levels by that: • Supplier ships direct to DC • Manufacturer ships directly to customer The decoupling point is the shift occurs from make-to-stock to make-to-order • The decoupling point is not fixed to one level of the supply chain and is influenced by postponement strategies (e. g. Dell)
Characteristics of the SC Network • • • Multiple Products, each with possibly different Bills of Material and multiple configurations Multiple Suppliers for raw materials, parts or subassemblies Multiple Subcontractors Multiple Plants possibly containing a wide variety of equipments Multiple Warehouses – Distribution centers, local, regional and factory warehouses Different means of Transportation (air, sea, rail, FTL, LTL) either leased, owned or contracted • Different information systems and communication channels • People with various skills at all levels of the organization •
Example of Costs and Revenues in the Supply Chain • Costs • Revenue – Production and purchasing costs – Setup or changeover costs – Transportation and handling costs – Hiring and firing costs – Overtime costs – Inventory costs – Promotional and advertising costs – Renting and leasing costs – Subcontracting costs – Overhead – Capital investments and depreciation – Taxes and duties – Customer is the only source of revenue • From sale of products, spare parts, materials or service
Example of Constraints • • • Productivity constraints Equipment capacity constraints Labour availability Technological constraints Inventory constraints Purchasing, manufacturing and distribution lead times Demand uncertainties and seasonalities Service requirements Budget Regulations and other constraints
Categories and Attributes of a Supply Chain - Reproduced from Fleischmann B. , Meyr H, Hierarchy and Advanced Planning Systems, Handbooks in OR and MS, Chapter 9, Elsevier, 2003, pp 457 -523
Types of Production Systems Pure Inventory Systems 1. – – – 2. – – 3. – Simplest form of logistic system Only procurement activities with no production or complex distribution processes Example: wholesale or retail operations where items are purchased Continuous production Systems Manufacturing of a few families of technologically related products in large quantities Example: Assembly lines or fabrication lines Intermittent production Systems Batch production of many products which share several processing centers Project based systems 4. – Production of a unique complex product such as a ship or a bridge
Production Strategies Make to Stock ◦ Production is based on forecasted amounts for stocked items Make to Order ◦ Production of a product is made for a customer order in the quantity specified by the order
2. Hierarchical Planning • Hierarchical planning was first introduced by Robert Anthony in 1965* as a three level management framework that consists of: – Strategic or long-term planning – Tactical planning (or management control) for mid-term planning – Operational planning for short term planning The results of one each level are considered as an inputs to the lower level planning • Effective implementation and control of the plans requires: • – An execution layer that captures the events as they occur – Feedback loops at all levels * R. N. Anthony, Planning and Control Systems: A Framework for Analysis, Cambridge. Mass. , 1965
Hierarchical Planning Framework Procurement Long term -Material programs - Supplier selection - Cooperation Distribution Production - Plant location - Production systems - Subcontractors - Physical distribution structure - Transportation strategy Short term -- Master production Scheduling -- Capacity planning -- Distribution planning -- Personnel scheduling -- Material ordering Mid term -- Personnel training -- Contracts -- Material Requirements Planning -- lot-sizing - operations scheduling - shop floor control - Product program - Strategic sales planning -- Mid-term sales planning - Warehouse replenishment - Transportation planning -- Mid-term sales planning EXECUTION Flow of goods Sales Information Feedback
Differentiating Factors by Planning Levels Factor- Level Strategic Tactical Operational Supply chain design, resource acquisition Planning resource utilization Operation scheduling and execution Implementation instruments Policies, objectives, capital investment Budgets Schedules, procedures and reports Planning horizon Long: 3 -5 years Medium: 6 -18 months Short: daily, weekly, monthly Scope Broad corporate level Medium plant level Short floor level Level of Management Top Middle Low Frequency of re-planning Low: every few years Medium: monthly or quarterly High: weekly, daily or as required Source of information Largely external External and internal Largely internal Level of aggregation - product data - time High Product families years Medium Product groups Month Low individual products continuous Degree of uncertainty High Medium Low Degree of risk High Medium Low Purpose
Introduction to SCM and SAP APO SAP Implementation EGN 5623 Enterprise Systems Optimization Summer B, 2011
SAP Business Suite SAP PLM SAP SRM SAP ECC SAP SCM SAP Net. Weaver SAP CRM
ERP & SAP (Solutions) Solutions for large companies - SAP ERP - SAP CRM - SAP PLM - SAP SCM - SAP SRM - SAP Analytics - SAP Manufacturing - SAP Service - SAP Mobile Solutions - SAP x. Apps Small & Medium Size Solutions - SAP Business One - SAP Business by Design - SAP Business All-in-One Platforms - Enterprise Services Architecture - SAP Net. Weaver technology platform
Planning with SAP ERP & SCM Basic Components of SAP SCM SAP ECC SAP SCM Core Interface (CIF) (includes SAP BW) ERP • Mater data • Materials • Locations • Partner • Plants • Info records • Transactional data • Customer orders • Production orders • Purchasing orders • Execution • Demand Planning • Supply Network Planning and optimization • Production Planning with capacity considerations • ATP • CTP • Detailed Scheduling • Deployment • Transportation planning • Vehicle routing and scheduling
Planning at Supply Chain Level SAP ECC 2 Core Interface SAP ECC 1 SAP ECC n - Each SAP ECC component covers one or more locations In the network SAP SCM - Planning may be done centrally
SAP SCM Functionality THEORY AND PRACTICE OF ADVANCED PLANNER AND OPTIMIZER IN SUPPLY CHAIN DOMAIN by Sam Bansal
SAP SCM Modules THEORY AND PRACTICE OF ADVANCED PLANNER AND OPTIMIZER IN SUPPLY CHAIN DOMAIN by Sam Bansal
Two planning Scenarios for SAP SCM Alternative Scenario Base Scenario
SNP Location Heuristics If you select Location (heuristic), the system plans the specified products at the specified location. The system explodes dependent demand for one BOM level at the production location in the planning direction. However, dependent demand is neither fulfilled nor further propagated through the supply chain. The system only uses this information to generate planned orders.
Network Heuristic If you select Network (heuristic), the system plans the specified products at all specified locations in the network to which the selected product is assigned. The system explodes dependent demand for one BOM level at the first production location encountered in the planning direction. However, dependent demand is neither fulfilled nor further propagated through the supply chain. The system only uses this information to generate planned orders.
Multi-Level Heuristics If you select Multi-level (heuristic), the system plans all products specified at all locations, whether they are finished, intermediary, or purchased goods from the highest level down to the lowest BOM level. In other words, the system plans all products specified, including all dependent demand. The multi-level heuristic is performed across all locations to which the selected products are assigned, as well as across all locations to which dependent products are assigned.
Cost-Based Optimization Cost or price driven Mixed integer programming Must define all sourcing, production, transportation, inventory costs and constraints
Supply Planning Tasks and Output for SCM • Tasks – Identify sources for finished products – Plan and consider safety levels in any location – Distribute production over plants – Choose production resources in plants – Explode bill of materials in plants – Identify sources for supply of raw materials and components • Outputs – Purchase requisitions – Stock transport purchase requisition – Planned production orders
Overview Master Data and Application
Corresponding Master Data Objects in SAP APO and SAP ERP
Master Data Integration ATP: Available to promise CIF: Core Interface LIS: Logistics Information System
SAP APO Architecture
PDS/PPM and Resources
Section 1 A: Planning and Execution in ERP Emphasis on walking through much of the standard APICS planning framework Good “refresher” to get everyone on the same supply chain page ◦ Intermediate-term goal: seamless integration with ERP and SCM labs.
Section 1 B: Prepping the Master Data in SAP ERP First step in getting ready to plan in SAP SCM ◦ Takes place entirely in SAP ERP ◦ Assumes some SAP ERP familiarity ◦ Intermediate goal: integrate with 1 A to remove duplication. Module 0: Overview of the Global Bike Int. Company ◦ Reviews supply chain of GBI ◦ No data entry ◦ Eliminated from documentation: detailed review of GBI master data in view mode
Section 1 B: Prepping the Master Data in SAP ERP Module 1: New Master Data for the Ridge Front Bike Family ◦ Enter master data on Ridge Front Bike family Copy existing data to speed things up ◦ Duplicates first two modules of 1 A When 1 A is tested with SAP SCM, optional if starting with 1 A Module 2: Change Master Data to Prepare for SCM ◦ Some master data elements must be set to work with SCM Workcenter capacities Material type Transportation zones
Section 1 B: Prepping the Master Data in SAP ERP Module 3: Add Master Data to Prepare for SCM ◦ Create “production version” for each manufactured material BOM-routing combo – feeds into product data structure of SCM ◦ Add APO capacity parameters for workcenter ◦ Create finished products at DCs ◦ Create purchasing information records Link vendors to plant – basis of transportation lanes
GBI Locations in ERP Each company has the following locations: ◦ One plant ##A 1 (USA) with 1 assembly lines in the plant: ◦ Two vendors: US - 1000(##+1) Great Lakes Bike Supply – Mount Pleasant (Michigan – MI) US - 1001(##+1) International Bike Supplier – Albany (New York – NY) ◦ Two customers: US – ##+1 Mt Baker Biking Company – Bellingham (Washington – WA) US – 1(##+1) King Bike Company – Tupelo (Mississippi – MS) ◦ Two DCs: US - ##A 2 Bike DC 1 – San Diego (California – Ca) US - ##A 3 Bike DC 2 – Miami (Florida – Fl) Example: for dataset 23 In ERP vendor Great Lakes will be 100024 In SCM vendor Great Lakes will be 0000100024 Author:
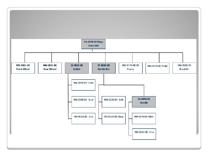
Finished and semi-finished products The plant ##A 1 (USA) and ##D 1 (DE) of Global Bike is introducing a new model of finished products, the Ridge Front bike. ◦ FG – 0020 – ## ◦ FG – 0021 – ## Ridge Front Std Ridge Front Komfort ◦ ◦ ◦ Front Wheel Rear Wheel Saddle Komfort Saddle Handle Bar These semi-finished products are used in the process: SF SF SF – – – 0010 0020 0031 0040 0050 – – – ## ## ## Author:
Components bought from vendors Raw material list has been simplified but is still long ◦ ◦ ◦ RM RM RM – – – 0011 0022 0090 0101 0110 0120 0130 0140 0150 0160 – ## - ## - ## Front Wheel Assembly Rear Wheel Assembly Post Seat Komfort Seat Clip Bell Clasp Hi bar Pedal Break Kit Author:
Storage location Plant ◦ For each type of material we have a separate storage location: 10 20 30 Raw materials Semi finished products Finished products DC level ◦ For each DC center a storage location is defined for the finished products and trading goods: 30 Finished products Author:
Sales There are two distribution channels: ◦ Internet Sales ◦ Wholesale The pricing is different in each distribution channel. Material Description Internet Sale Wholesale FG-0020 -## Ridge Front Std 390 USD 399 USD FG-0021 -## Ridge Front Komfort 450 USD 549 USD Author:
BOM for FG-0010 -00 Author:
SAP Access through SAPGUI Download The latest SAP GUI release posted on SAP @CSU, Chico web server http: //worker. cob. csuchico. edu User = sap; Password = sapgui 4 me. This GUI works on Windows 7 systems, as well as Vista and Windows XP.
SAPGUI Download Instruction
SAPGUI Setup SAP ERP
SAPGUI Setup SAP SCM
SAP ERP/SCM Clients, Userid, Password SAP ERP Client: 740 Userid: gbi-001 to ides-015 Initial password: SAP 4 US SAP SCM Client: 140 Userid: gbi-001 to gbi-015 Initial password: SAP 4 US
Website of UA (University Alliance) www. sdn. sap. com
Exercises: 1. Overview of the Global Bike Company (GBI): GBI Supply Chain GBI Dataset • • • Company Location Materials Bill of materials Workcenter Storage locations Distribution Channels and proces 2. Module 1 (Section 1 B) Create material masters Create Create ridge front Std ridge front komfort saddle komfort seat front wheel assembly real wheel assembly
Exercises: Create bills of material Create BOM for ridge front std Create BOM for ridge front komfort Create BOM for komfort saddle Create routings Create routing for ridge front std Create routing for ridge front komfort Create routing for komfort saddle Change customer information for Mt. Baker Bike Change customer information for King Bike Company 3. Module 2 (Section 1 B) Change work center Change distribution centers Change of node type


