1ce7e93166347c06020a62d49a4d4c2b.ppt
- Количество слайдов: 12
EMBER A European Multimedia Bioinformatics Educational Resource
The Background v Bioinformatics is a ‘new’ multidisciplinary science v involves both biology & computing v Still too few established university courses available v skill shortage in a high-demand area v EMBER was conceived as a collaborative project to v draw together existing EMBnet partners v draw on skills & expertise of EMBnet teachers v exploit EMBnet’s existing pool of teaching materials v provide a stand-alone multimedia bioinformatics course
EMBnet v European Molecular Biology Network v network of European bioinformation providers v 30 National Nodes mandated by government v UK National Node is HGMP-RC at Hinxton v now many non-European Nodes (e. g. , China, Canada, Cuba. . ) v 7 Specialist Nodes v EBI, Sanger, ICGEB, ETI, MIPS, Roche, U. Manchester v EMBnet was established in 1988 v activities include provision of databases and software via login accounts, user support & training v mainly supported by EC funds and Node subscriptions
EMBER Consortium v University of Manchester (Coordinator) v v v v v Swiss Institute of Bioinformatics - Switzerland University of Nijmegen - The Netherlands South African National Bioinformatics Institute - South Africa European Bioinformatics Institute - UK Gulbenkian Institute of Science - Portugal University of Bruxelles - Belgium Institute for Marine Biosciences - Canada Research Institute for Genetic Engineering & Biotechnology - Turkey Expert Centre for Taxonomic Identification -The Netherlands
Manchester coordination v Existing on-line bioinformatics practical v in use world-wide v including in-house courses
Manchester coordination v Existing text-book v in use world-wide v including in-house courses
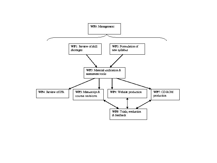
The Project v EMBER will v collate, evaluate & amalgamate existing materials v revise & update these where necessary v add new material in line with perceived needs v Use the updated and new material to v extend our existing introductory text-book v extend our existing Web practical (produced professionally) v develop a parallel (Web-independent) course on CD-ROM v EMBER will be suitable for delivery v as part of conventional face-to-face courses v or in stand-alone, self-paced settings (e. g. , the workplace)
The future v EMBER commenced on 1 May 2001. It will v run for 2 years v support 2 postdocs at Manchester + 1 at SIB v The team will liaise with v Manchester’s DL course developers v the Star Alliance v Stanford, Sydney, South Africa, Singapore & Sweden v May lead to the development of a worldwide education group v e. g. , forming an education committee for ISCB
WP 9: Management WP 1: Review of skill shortages WP 2: Formulation of new syllabus WP 3: Material unification & assessment tools WP 4: Review of IPR WP 5: Manuscript & course revisions WP 6: Website production WP 8: Trials, evaluation & feedback WP 7: CD-ROM production
1ce7e93166347c06020a62d49a4d4c2b.ppt