Mat_stat.ppt
- Количество слайдов: 19
Элементы математической статистики
Основные понятия • Математическая статистика – раздел математики, который изучает способы отбора, группировки, систематизации и анализа статистических данных, для получения научно обоснованных выводов. • Статистические данные – числовые значения рассматриваемого признака изучаемых объектов. • Генеральная совокупность – статистические данные всех изучаемых объектов (иногда – сами объекты). • Выборка – статистические данные объектов, выбранных из генеральной совокупности. • Объём выборки n (генеральной совокупности N) – количество объектов, выбранных для изучения из генеральной совокупности.
Дискретный статистический ряд Генеральная совокупность – дискретная СВ. Пусть значение появилось в выборке раз, раза , …, раз. - i-тая варианта выборки; относительная - частота i-той варианты; частота i-той варианты … … Статистический ряд частот Статистический ряд относительных частот
Числовые характеристики выборки 1. Среднее выборочное – среднее значение выборки 2. Выборочная дисперсия - среднее значение квадрата отклонения значений выборки от выборочного среднего.
Числовые характеристики выборки 3. Исправленная выборочная дисперсия : 4. Исправленное среднее квадратическое отклонение :
Интервальный статистический ряд Генеральная совокупность – непрерывная СВ; ширина интервала h ; начало первого интервала … … … где - частота попадания значений выборки в i-тый интервал; - относительная частота попадания в i-тый интервал
Геометрическая интерпретация статистического распределения Полигон относительных частот выборки – ломаная линия, соединяющая последовательно точки с координатами Гистограмма относительных частот– совокупность прямоугольников, с основанием h и высотой
Оценка параметров генеральной совокупности по выборке Статистическая оценка – приближённое значение параметра , найденное по выборке: Свойства статистических оценок: 1. Несмещённость – не делается систематической ошибки в сторону завышения или занижения, т. е. 2. Состоятельность - при увеличении числа опытов оценка приближается (сходится по вероятности) к параметру : 3. Эффективность обладает наименьшей дисперсией:
Точечные оценки математического ожидания , дисперсии и вероятности Точечная оценка – оценка , которую используют в качестве приближённого значения параметра Пусть - выборка, • Среднее выборочное есть несмещённая и состоятельная оценка математического ожидания генеральной совокупности. • Исправленная выборочная дисперсия есть несмещённая и состоятельная оценка дисперсии генеральной совокупности. • Частота появления события А в n независимых испытаниях есть несмещённая, состоятельная и эффективная оценка вероятности события А
Интервальное оценивание параметров • Интервал , покрывающий с вероятностью γ истинное значение параметра , называется доверительным интервалом. • γ - доверительная вероятность или надёжность оценки. • 1 - γ =α – уровень значимости, вероятность того, что истинное значение параметра окажется вне доверительного интервала • Часто доверительный интервал выбирается симметричным относительно несмещённой оценки параметра :
Доверительные интервалы для параметров нормального распределения Доверительный интервал для неизвестного М(Х)=а при известной дисперсии Х~N(a; σ); σ – известна; γ – доверительная вероятность (задана) - доверительный интервал определяется из равенства где - функция Лапласа (табулирована)
Доверительные интервалы для параметров нормального распределения Доверительный интервал для неизвестного М(Х)=а при неизвестной дисперсии Х~N(a; σ); σ – неизвестна γ – доверительная вероятность (задана) - доверительный интервал, где S – исправленное среднее квадратическое отклонение; определяется по таблице квантилей распределения Стьюдента α=1 - γ – уровень значимости; k=n-1 – число степеней свободы.
Доверительные интервалы для параметров нормального распределения • Доверительный интервал для неизвестного D(Х)= при неизвестном математическом ожидании Х~N(a; σ); a и σ – неизвестны γ – доверительная вероятность (задана) доверительный интервал , где Находится по таблице свободы , k =n-1 – число степеней
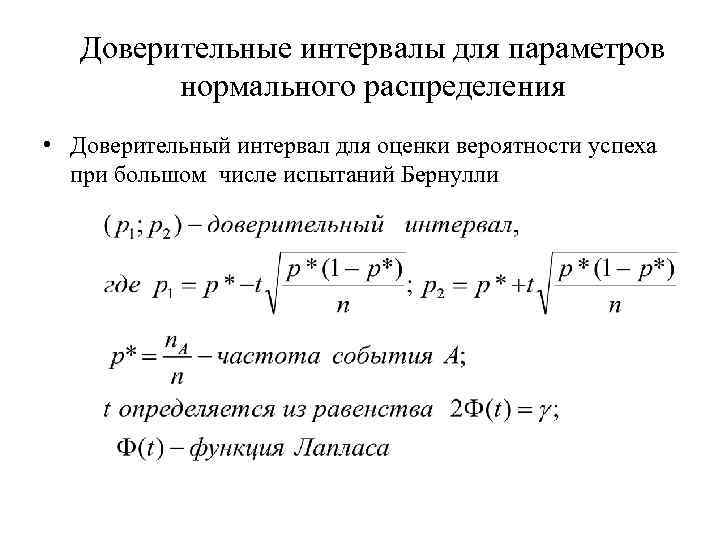
Доверительные интервалы для параметров нормального распределения • Доверительный интервал для оценки вероятности успеха при большом числе испытаний Бернулли
Проверка статистических гипотез • Статистическая гипотеза – всякое предположение о генеральной совокупности , проверяемое по выборке. • Параметрические гипотезы - о параметрах распределения генеральной совокупности. • Непараметрические гипотезы - о неизвестном законе распределения генеральной совокупности. • Гипотезу можно только принять или опровергнуть.
Проверка статистических гипотез • Простая гипотеза –об одном значении параметра. • Сложная гипотеза - в противном случае. • Выделяют гипотезы и - основная или нулевая гипотеза. - альтернативная гипотеза. • - логическое отрицание гипотезы Пример: нулевая гипотеза альтернативная гипотеза : : ;
Статистический критерий- правило, которое применяется для проверки гипотез. Статистический критерий включает в себя: • формулу расчёта эмпирического критерия по выборочным данным; • формулу для определения числа степеней свободы; • теоретическое распределение для данного числа степеней свободы; • Правило соотнесения эмпирического значения критерия с теоретическим распределением для определения вероятности того, что верна.
Ошибки проверке гипотез Гипотеза верна Отвергается ошибка 1 -го рода α неверна правильное решение Принимается правильное решение ошибка 2 -го рода β
Проверка гипотез о законе распределения • Используется критерий согласия – критерий проверки гипотезы о предполагаемом законе неизвестного распределения. • Критерий согласия Пирсона: 1. Вычисляется по выборке 2. По таблице - распределения находим критическую точку (квантиль) , где α-уровень значимости, k - число степеней свободы. 3. если , то гипотеза принимается; отвергается.


