Elementy_lineynoy_algebry.ppt
- Количество слайдов: 42
Элементы линейной алгебры. Матрицы.
Матрицей размерности m x n называется прямоугольная таблица m x n чисел aij , i=1, . . . , m, j=1, . . . , n расположенных в m строках и n столбцах. Матрица называется квадратной, если m=n (n - порядок матрицы).
Возможные обозначения матрицы: Пример. Числовая матрица A размера 2× 3 имеет вид .
Матрица размером , состоящая из одной строки, называется матрицей – строкой: , или Аналогично этому имеет место матрица – столбец размера m× 1: , или
Пример – верхняя треугольная матрица, – нижняя треугольная матрица.
Линейные матричные операции По определению, чтобы умножить матрицу на число, нужно умножить на это число все элементы матрицы. n Суммой двух матриц одинаковой размерности, называется матрица той же размерности, каждый элемент которой равен сумме соответствующих элементов слагаемых. n
Произведение матриц n Пусть заданы две матрицы A и B, причем число столбцов первой из них равно числу строк второй. Если n n то произведением матриц A и B называется матрица элементы которой вычисляются по формуле cij =ai 1 b 1 j + ai 2 b 2 j +. . . +ain b nj , i=1, . . . , m, j=1, . . . , k. n Произведение матриц A и B обозначается AB, т. е. C=AB. n
Пример 1. Действия с матрицами n Вычислите матрицу 2 A-BA, где n
n Произведение матриц, вообще говоря, зависит от порядка сомножителей. Если AB=BA, то матрицы A и B называются перестановочными.
Пример 2. Проверьте, что матрицы перестановочны, а матрицы А и неперестановочны.
n Для квадратных матриц определена единичная матрица - квадратная матрица, все диагональные элементы которой единицы, а остальные - нули:
Единичная матрица чаще всего обозначается буквой E или En, где n - порядок матрицы. n Непосредственным вычислением легко проверить основное свойство единичной матрицы: AE=EA=A. n
Скалярной матрицей называется диагональная матрица с одинаковыми числами на главной диагонали; n единичная матрица - частный случай скалярной матрицы. n
Операции с матрицами и их свойства Равенство матриц. Сложение матриц. Сложение двух матриц A и B дает матрицу С: , где . Умножение матрицы A на число λ дает матрицу B, элементы которой получаются умножением всех элементов матрицы на коэффициент λ , т. е. .
Схема операции умножения матриц
Пример. Найти произведение
Пример 3. Умножение матрицы на матрицы специального вида. Умножьте матрицу на единичную, скалярную и матрицы и
Произведение двух матриц не обладает переместительным свойством: , в чем можно убедиться на примере: , тогда и
Определитель матрицы Прямой способ приемлем для матриц 2 -го и 3 -го порядков. Обратимся к матрице 2 -го порядка . (1. 10) Определителем (или детерминантом) этой матрицы является число, равное .
Пример. Вычислить определитель 3 -го порядка
Линейная зависимость и линейная комбинация элементов матрицы Запишем два столбца: где λ – действительное число. Указанные столбцы A 1 и A 2 являются линейно зависимыми, вследствие их связи через коэффициент пропорциональности λ.
Свойства определителей 1. Равноправие строк и столбцов 2. Если все элементы какого-либо столбца (строки) определителя равны нулю, то сам определитель равен нулю 3. При перестановке местами двух любых столбцов определителя его знак изменяется на противоположный; абсолютная величина не меняется 4. Определитель с двумя одинаковыми столбцами (строками) равен нулю:
5. Если какой-либо столбец определителя является линейной комбинацией других его столбцов, то определитель равен нулю 6. Определитель не изменится, если к любому его столбцу прибавить произвольную линейную комбинацию других столбцов 7. Общий множитель некоторого столбца (строки) определителя можно вынести за знак этого определителя
Алгебраические дополнения и миноры Рассмотрим определитель D 3 -го порядка (n = 3): . (1. 24) Выделим в нем, например, элемент aij = a 13. Минорами элементов a 11 a 12 определителя (1. 24) являются , . (1. 26)
Алгебраическое дополнение На рис. 1. 1 показаны знаки сомножителя (-1)i+j для определителя 3 -го порядка Рис. 1. 2 Формула разложения определителя порядка n по элементам строки i (i = 1, 2, …, n) имеет вид
Пример. Проверить, что для треугольных матриц определитель равен произведению диагональных элементов и det A = det AT: . , Определитель матрицы A находим посредством алгебраических дополнений по элементам последних строк, т. е. .
Обратная матрица Обратной матрицей A-1 по отношению к исходной A называется такая матрица, которая, будучи умноженной на исходную слева или справа, даст единичную матрицу: (1. 28) Для невырожденной квадратной матрицы A обратная матрица имеет вид (1. 33)
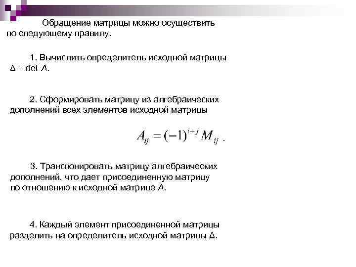
Обращение матрицы можно осуществить по следующему правилу. 1. Вычислить определитель исходной матрицы Δ = det A. 2. Сформировать матрицу из алгебраических дополнений всех элементов исходной матрицы . 3. Транспонировать матрицу алгебраических дополнений, что дает присоединенную матрицу по отношению к исходной матрице A. 4. Каждый элемент присоединенной матрицы разделить на определитель исходной матрицы Δ.
Пример. Произвести обращение матрицы и доказать, что она обратная. Решение 1. 2. 3. 4. – определитель. – матрица из алгебраических дополнений. – транспонированная матрица из алгебраических дополнений. – обратная матрица.
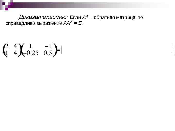
Доказательство: Если A-1 – обратная матрица, то справедливо выражение AA-1 = E.
Возведение матрицы в степень Для квадратных матриц определена операция возведения в целую неотрицательную степень : A 0 =E, A 1 =A, A 2 =AA, . . . , An =An-1 A, . .
Пример 4. Возведение матрицы в степень Для матрицы найдите A 0, A 1, A 2.
транспонирование Для прямоугольных матриц определена операция транспонирования. n Матрица, получающаяся из произвольной прямоугольной матрицы A заменой строк столбцами, называется транспонированной по отношению к матрице A и обозначается AT: n
Верны соотношения: (AT )T =A; n (A+B)T=AT +BT ; n (AB)T =BT AT. n
Квадратная матрица A, для которой A T =A, называется симметричной. n Элементы такой матрицы, расположенные симметрично относительно главной диагонали, равны. n
n Квадратная матрица A называется обратимой, если существует такая матрица X, что AX=XA=E.
n Матрица X называется обратной к матрице A и обозначается A -1, т. е. A A -1 =A -1 A=E.
Известно, что если матрица A невырождена (т. е ее определитель отличен от нуля), то у нее существует обратная матрица A -1. n Верно соотношение: (A-1)T =(AT ) -1. n
Пример 5. Обращение матрицы n Проверьте, что матрица невырождена и найдите матрицу A-1.
n Квадратная матрица U, для которой U -1 =U T, называется ортогональной матрицей.
Свойства ортогональной матрицы: n n n Модуль определителя ортогональной матрицы равен единице. Сумма квадратов элементов любого столбца ортогональной матрицы равна единице. Сумма произведений элементов любого столбца ортогональной матрицы на соответствующие элементы другого столбца равна нулю. Такими же свойствами обладают строки ортогональной матрицы.
Пример 6. Ортогональная матрица n Проверьте, что матрица ортогональна.
Elementy_lineynoy_algebry.ppt