ЭЛЕМЕНТЫ ЧИСЛЕННЫХ МЕТОДОВ И ИХ ПРИМЕНЕНИЯ




























Элементы численных методов и их применения1.ppt
- Количество слайдов: 28
ЭЛЕМЕНТЫ ЧИСЛЕННЫХ МЕТОДОВ И ИХ ПРИМЕНЕНИЯ
Сущность метода математического моделирования Замена “Образ” Реальный объект реального объекта Работа не с самим объектом (явлением, процессом), а с его моделью дает возможность относительно быстро и без существенных затрат подробно и глубоко исследовать его свойства и поведение в любых мыслимых ситуациях
В каких случаях применяется метод математического моделирования? • Экспериментальное изучение реального объекта является трудной и дорогостоящей задачей • Эксперименты запрещены (например, эксперименты над людьми) • Эксперименты могут представлять опасность для человека и окружающей среды (экология) • Эксперименты невозможно реализовать (астрофизика) • Необходимо понять и объяснить происходящие процессы • Необходимо предсказать поведение процессы • Необходимо оптимизировать характеристики процесса
Этапы математического моделирования Модель Объект Программа Алгоритм • Создание математической модели, которая должна отражать основные свойства объекта • Создание алгоритма для реализации модели на компьютере. Алгоритм определяет порядок вычислений и логических операций, которые нужно произвести, чтобы найти искомые величины. На этом этапе используются методы вычислительной математики, основу которых составляют численные методы решения задач математической физики - краевых задач для уравнений с частными производными. • Создание программы, «переводящей» модель и алгоритм на доступный компьютеру язык
Из истории математического моделирования и численных методов Мухаммед Аль-Хорезми Исаак Ньютон Леонард Эйлер ( 780 -850 years) (1643 -1727 years) (1707 -1783 years) Метод Эйлера является Метод Ньютона является Слово «алгоритм» хорошо известным происходит от его методом решения имени обыкновенных алгебраических дифференциальных уравнений
Из истории математического моделирования и численных методов А. Н. Тихонов А. А. Самарский (1906 -1993 гг) (1919 -2008 гг) • Основали русскую школу математического моделирования • Разработали этапы математического моделирования: “модель – алгоритм - программа” • Создали фундаментальную теорию разностных схем
Процесс создания вычислительных алгоритмов состоит из двух главных этапов: 1) cтроятся дискретные аналоги исходных моделей и изучаются их свойства; 2) дискретные уравнения решаются численно. Пример Дана краевая задача для уравнения второго порядка на отрезке: Переход от уравнения (1) с граничными условиями (1 a) к дискретной модели разбивается на две стадии: 1) Замена непрерывной области 0
i=0 i=1 i-1 i i+1 i=N-1 i=N I I I I I 0 l Получаем: равномерную разностную сетку с шагом h xi - узлы y(xi), f(xi) – сеточные функции y(xi) - приближенное решение, аппроксимирующее точное решение u(x)
2) На второй стадии строятся дискретные аналоги дифференциального уравнения (1) и входных данных (1 а). дифференциальный оператор заменяем конечными разностями. дискретные аппроксимации производной (двухточечный шаблон):
дискретная аппроксимация производной (трехточечный шаблон):
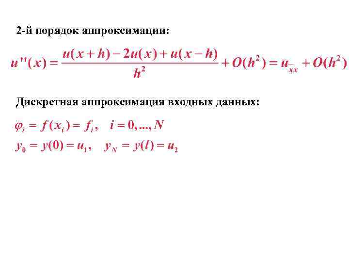
Порядок аппроксимации Из формулы Тейлора получаем 1 -й порядок аппроксимации:
2 -й порядок аппроксимации: Дискретная аппроксимация входных данных:
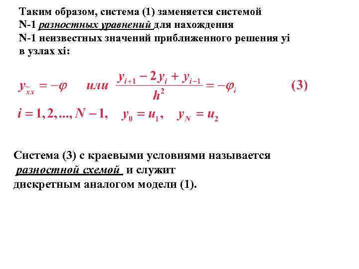
Таким образом, система (1) заменяется системой N-1 разностных уравнений для нахождения N-1 неизвестных значений приближенного решения yi в узлах xi: Система (3) с краевыми условиями называется разностной схемой и служит дискретным аналогом модели (1).
Основные понятия, связанные с разностными схемами: Погрешность – разность между точным и приближенным решениями в узлах сетки x=xi: Сходимость – если то разностная схема (3) сходится с порядком , т. е. при измельчении сетки yi сколь угодно хорошо аппроксимирует точное решение u(x) в узлах xi. Между узлами искомое решение можно доопределить с помощью обычной интерполяции. В этом случае построение разностной схемы достигает своей цели.
Как установить сходимость схемы? Введем дополнительные понятия: Погрешность аппроксимации дифференциального оператора разностным (невязка): Если то непрерывный оператор приближается дискретным с порядком . Погрешность аппроксимации правой части: В нашем примере =2, =0.
Устойчивость – малое возмущение правой части разностной схемы вызывает малое возмущение решения. Аппроксимация ( =O(hβ)) и устойчивость схемы (3) обеспечивают её сходимость (с тем же порядком, что и порядок аппроксимации) В нашем примере = =2.
Математические модели курса “Инженерная химия каталитических процессов”, в основном, сводятся к следующим системам уравнений: • Обыкновенные дифференциальные уравнения • Дифференциальные уравнения в частных производных первого порядка • Дифференциальные уравнения в частных производные более высокого порядка
Обыкновенные дифференциальные уравнения Разностные схемы: 1) Схема Эйлера (явная), ошибка аппроксимации O( ) 2) Неявная схема, ошибка аппроксимации O( ) 3) Неявная схема, ошибка аппроксимации O( 2) Схема (1) решается явно. Схемы (2), (3) – неявные, решаются с помощью того или иного приближенного метода (простые итерации, метод Ньютона и т. д. )
Простые итерации (на примере схемы (2)) Метод Ньютона Начальное приближение
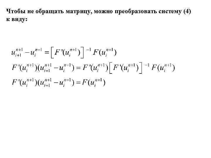
Чтобы не обращать матрицу, можно преобразовать систему (4) к виду:
Разностные схемы: 4) Схема Рунге-Кутта 4 -го порядка точности 5) Схема Новикова 2 -го порядка точности F(u) – матрица Якоби, I – единичная матрица. Шаг выбирается из условия:
Дифференциальные уравнения в частных производных первого порядка Пример явной схемы Ошибка аппроксимации O( )+O(h), схема устойчива, если Шаблон Пример неявной схемы (n+1, m-1) (n+1, m) (n, m) Ошибка аппроксимации O( )+O(h), схема безусловно устойчива.
Метод прямых Пространственный член подвергают дискретизации первым, таким образом, превращая уравнение в частных производных в систему обыкновенных дифференциальных уравнений Ошибка аппроксимации пространственной производной O(h). Полученная система уравнений решается одним из приведенных выше методов решения обыкновенных дифференциальных уравнений.
Дифференциальные уравнения в частных производных Первая краевая задача: , 0, 1 – известные функции Вторая краевая задача:
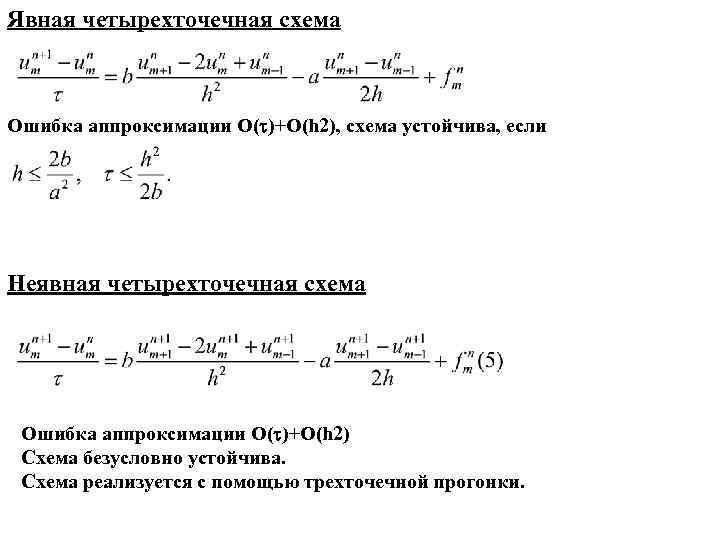
Явная четырехточечная схема Ошибка аппроксимации O( )+O(h 2), схема устойчива, если Неявная четырехточечная схема Ошибка аппроксимации O( )+O(h 2) Схема безусловно устойчива. Схема реализуется с помощью трехточечной прогонки.
Прогонка u 0, u 1, …, u. N – неизвестные, An, Bn, Cn, Fn, 0, N – заданные числа Подставим (7) в 1 -е уравнение системы (6): Подставляя найденные выражения для u 1 (уравнение (9)) в следующее уравнение системы (6), получим уравнение, связывающее u 2 и u 3 и т. д.
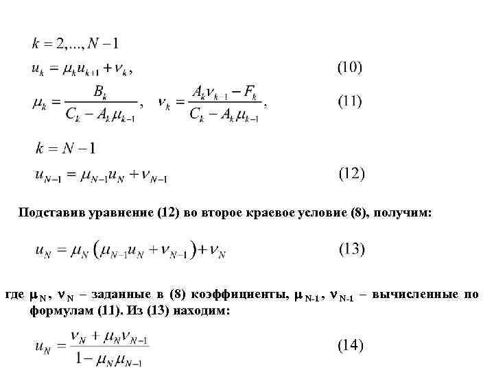
Подставив уравнение (12) во второе краевое условие (8), получим: где N , N – заданные в (8) коэффициенты, N-1 – вычисленные по формулам (11). Из (13) находим:
Затем по формуле (10) в обратном порядке находим остальные неизвестные u. N-1, u. N-2, …, u 0 Процесс вычисления коэффициентов k , k =1, …, N -1 п формулам (11) – прямой ход прогонки Нахождение неизвестных un, n=N, N-1, …, 0 по формулам (14) и (10) – обратный ход прогонки.

