Биоэнергетика.ppt
- Количество слайдов: 8
экзергоническая эндергоническая Источником Е для анаболических реакций является Е, выделяемая при окислении (углеводов- биологического топлива) Биологическое окисление 1. 2. 3. Механизм запасания Е биологического окислениявысокоэнергетические соединения
АТФ фосфоэфирная связь фосфоангидридная связь н 2 о 30 к Дж/моль
1 1
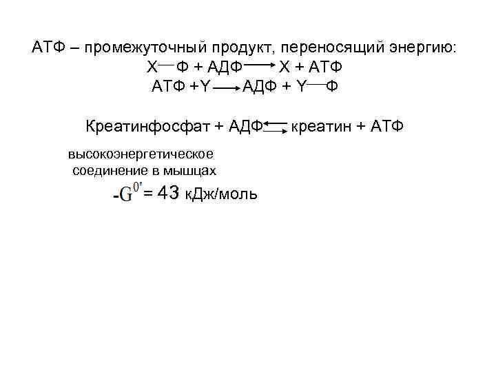
АТФ – промежуточный продукт, переносящий энергию: Х Ф + АДФ Х + АТФ +Y АДФ + Y Ф Креатинфосфат + АДФ высокоэнергетическое соединение в мышцах = 43 к. Дж/моль креатин + АТФ
Роль дыхательной цепи митохондрий в превращении энергии окиспения высокомолекулярных веществ в АТФ. Энергия окисления в виде 2 Н (восстановит. эквивалент) накапливается в дыхат. цепи и используется для синтеза АТФ жиры жирные кислоты глицерин углеводы глюкоза и др. белки аминокислоты АТФ β - окисление Ацетил. Ко. А цтк А ц дыхательная цепь митохондрия е АДФ т др. источники восст. эквивал. и л
Транспорт восстановит. эквивалента через дыхат. цепь
Биоэнергетика.ppt