Lection_pol.pptx
- Количество слайдов: 28
Экситонные поляритоны (светоэкситоны) План лекции: 1. Концепция экситонного поляритона. Поляритоны в объемных кристаллах 2. Двумерные поляритоны в микрорезонаторах 3. Конденсат поляритонов (поляритонный лазер)
Концепция экситонного поляритона Два подхода : полуклассический и квантовый Квантовый: (Полу)Классический: Поляризация, создаваемая поляроном зависит от координаты и от времени. Уравнения движения поляритонов – это система динамических уравнение Для вектора поляризации и уравнений Максвелла Поляритон- смешанное состояние экситона и кванта света. Фотон Экситон
Полупроводниковые микрорезонаторы Излучение Верхнее Брэгговское зеркало /2 резонатор Верхнее Брэгговское зеркало Электронная микрография среза образца Квантовые ямы /4 чередующиеся слои (20 -30) Добротность Q / =10000 ( c 7 ps) Содержит NQW=4 Ga. As(13 нм)/Al. As(4 нм) КЯ (Al. As/Al 0. 2 Ga 0. 8 As) VCSEL- Vertical cavity surface emitting lasers
Экситонные поляритоны в микрорезонаторах Закон дисперсии фотонов в резонаторе Закон дисперсии экситонов в резонаторе a) Коэффициент отражения резонатора (без КЯ) b) Распределение электромагнитного поля в резонаторе Однозначное соответствие между падающим (излученным светом) и квазиимпульсом
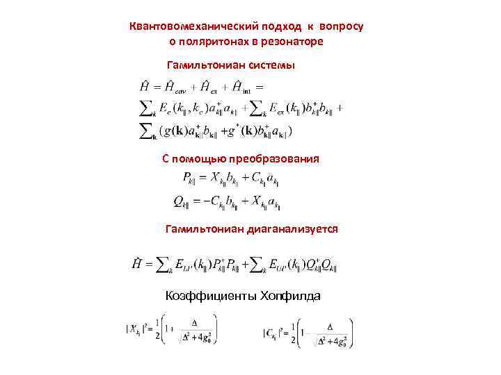
Квантовомеханический подход к вопросу о поляритонах в резонаторе Гамильтониан системы С помощью преобразования Гамильтониан диаганализуется Коэффициенты Хопфилда
Upper polariton Lower polariton 0 Wavevector Splitting: 2ħΩ 0 Energy (e. V) Energy Сильная экситон-поляритонная связь микрорезонаторах Detuning ( ) in ħΩ Гамильтониан системы Расстройка Частота Раби пс Расщепление Раби ħ 0 10 мэ. В
Измерения в реальном и к-пространствах NF=a 2/ d- число Френеля =a/d -угол Френеля a- максимальный размер в плоскости d-расстояние до плоскости изображения Ближнее поле (Френель) NF >>1 Дальнее поле (Фраунгофер)) NF <<1
Бозе-конденсация и бозе-конденсат • Бозе-конденсат-это когерентное, макроскопически заполненное основное состояние системы бозонов, образовавшееся в процессе фазового термодинамического перехода. • Бозе-конденсация –фазовый термодинамический переход, сопровождающийся спонтанным установлением когерентности в системе (образованием Бозеконденсата). • При Бозе-конденсация происходит спонтанное нарушение симметрии, связанной с инвариантностью гамильтониана относительно системы калибровочных преобразований; состояние с конечной плотностью конденсата не является калибровочно инвариантным; волновая функция конденсата является параметром порядка системы. Бозе-конденсация частиц, ограниченных в пространстве возможна как в 3 D так и 2 D случаях. В 2 D случае (квантовый ящик размером L L )и дискретного энергетического спектра i • Бозе-конденсация идеального невзаимодействующего Бозе-газа невозможна.
Бозе-конденсат поляритнов • • Система поляритонов в резонаторе –это открытая диссипативная система. В отличие от идеального Бозе-газа, газ поляритонов является газом слабовзаимодействующих частиц с конечным временем жизни. В системе слабо взаимодействующих поляритонов в микрорезонаторе времена жизни поляритонов ~10 -20 пс сравнимо с временами энергетический и спиновой релаксаций поляритонов. • Тем не менее в системе может образовываться «динамический Бозеконденсат» . • Динамический (квазиравновесный) Бозе-конденсат- это такой, когда отклонения от равновесия в системе бозонов не большие, функция распределения частиц по энергиям близка к Бозе-Эйнштейновской, но неравновесные эффекты достаточны, чтобы эти отклонения наблюдать. В случае, когда неравновесные эффекты значительны, а распределение частиц сильно отличается от Бозе-Эйнштейновского, предпочитают говорить о «поляритонном лазере» , подчёркивая тем самым то, что система далека от равновесия. Бозе-конденсат поляритонов характеризуется высокими степенями пространственной и временной когерентности. Лазерное излучение когерентно, но не является Бозе-конденсатом • • “Probably greatest contribution of polariton community to fundamental physics so far: many equilibrium BEC phenomena preserved even as system deviates significantly from equilibrium” (D. Snoke)
Бозе-конденсат поляритнов
Распределение поляритонов в к-пространстве ниже и выше критической плотности J. Kasrzak et. al 2005 G. Cristmann et. al , APL 08
Лазер и Бозер Laser –light amplification via stimulated emission of radiation Обычный лазер “stimulated emission” Поляритонный «лазер» (Бозер)источник когерентного излучения без инверсии “stimulated scattering” Отдельные осцилляторы изолированы. Их когерентность устанавливается за счет взаимодействия с излучением Для генерации требуется выполнения, чтобы усиление света превосходило его поглащение, что эквивалентно инверсной заселённости возбужденного уровня. В полупроводниковом лазере это приводит к т. н. условию Bernard –Duraffourg F=Fc-Fv>Eg Частота излучения F=Fc-Fv > >Eg Осцилляторы связаны через поляритонное взаимодействие
Характеристики динамического Бозе-конденсата поляритонов Химический потенциал конденсата =-2. 8 э. В T=5. 5 K Плотность конденсата nc 1011 см-2 f) Распределение числа поляритонов по квазиимпульсам при разных накачках g) N(E(k)) при разных накачках Распределение Максвелла-Больцмана Распределение Бозе-Эйнштейна
Поле на экране Эксперимент Юнга. Коррелятор g(1)(r) Распределение интенсивности, усреднённой за Время, много большее периода колебаний Коррелятор первого порядка находится из видности интерфереционной картины:
Измерение пространственной когерентности эксперимент Юнга с двумя щелями Ниже порога конденсации по накачке (больцмановский газ) Выше порога конденсации по накачке
Пространственная когерентность Коррелятор первого порядка поля Видимость интерференционной картины Длина когерентности ξc=3 -4 мкм η-критическая экспонента, ξc-длина когерентности
Пространственная когерентность Полевой оператор Бозе-системы: При наличии конденсата Оператор плотности: Недиагональные элементы матрица плотности в этом случае постоянна при |r-r’| Off-diagonal long range order parameter (ODLRO) Стремиться к 0 при |r-r’| Onsager, Penrose, Phys. Rev. 1955 Belyaev JETP 1958 Yang Rep. Prog. Phys. 1962
Интерференция интенсивностей Звёздный интерферометр Хенбери-Брауна-Твисса Сигнал каждого детектора Сигнал после схемы умножения
Детектирование фотонов
Пространственные корреляции в Больцмановском газе и Бозе-конденсате поляритонов Больцмановский газ ( ниже порога конденсации по накачке) Тепловая длина волны де-Бройля T=10 K, T 2. 5 мкм, m=10 -4 me Бозе-конденсат (выше порога конденсации по накачке) η-критическая экспонента, ξc-длина когерентности M. Narashewski and R. J. Glauber PRA 1999 H. Haug et al, RMP 2010 “Bose-Condensation” (ed Pitaevskii) 2001
Детектирование пары фотонов Коррелятор второго порядка Р. Глаубер , 1963
Коррелятор второго порядка В случае излучения равновесного теплового источника (планковское излучение) В случае когерентного излучения, функция распределения числа фотонов подчиняется статистике Пуассона где , а отсюда
Интерференция интенсивностей Интерферометр Брауна-Твисса В схеме использованы быстрые лавинные фотодиоды с разрешением 40 пс. Возбуждение Ti: Sp лазером с частотой повторения 82 МГц. H. Deng Science 2002
Корреляция фотонов и её зависимость от накачки Измерение G(2)(0)-
Пространственные корреляции в конденсате поляритонов Вверху: дисперсионные кривые , распределение интенсивности ФЛ в к-пространстве и в реальном пространстве. Внизу: интерференционная картина в к-пространстве


