Экономический анализ презентация (ОЗО).ppt
- Количество слайдов: 120
Экономический анализ Всего аудиторных занятий – 10, в т. ч. лекций – 6; практических занятий – 4 4 Контроль – 1 контрольная работа 4 Итоговый контроль – экзамен 4 Курс включает в себя 10 разделов: 1. Методологические основы анализа хозяйственной деятельности 2. Анализ производства и реализации продукции 3. Анализ использования трудовых ресурсов и фонда заработной платы 4. Анализ использования основных средств 5. Анализ использования материальных ресурсов 6. Анализ себестоимости продукции (работ и услуг) 7. Анализ финансовых результатов деятельности 8. Маржинальный анализ: содержание, методика использования 9. Анализ результатов инвестиционной деятельности 10. Анализ финансового состояния 4 Базовый учебник: Савицкая Г. В. , Анализ финансово-хозяйственной деятельности предприятия: Учебник. – М. : ИНФРА-М 1 4
Раздел 1. Методологические основы комплексного анализа хозяйственной деятельности Тема 1. Содержание, роль и задачи экономического анализа (ЭА) хозяйственной деятельности организации – Содержание ЭА. – Предмет, объекты и субъекты ЭА. – Информационное обеспечение ЭА. 2
Раздел 1. Тема 1. Вопрос 1. Содержание ЭА. 4 Экономический анализ - это научный способ познания сущности экономических явлений и процессов, основанный на расчленении их на составные части и изучение их во всем многообразии связей и зависимостей. 4 Появляется с развитием бухгалтерского учета; развивается в эпоху рыночных отношений (2 пол. 19 века); обособляется в специализированную отрасль знаний во 2 половине 20 века. 4 Комплексный экономический анализ (АХФД) - это комплексное изучение работы организации, позволяющее дать ее объективную оценку, выявить закономерности и тенденции развития, определить перспективные задачи, вскрыть резервы производства, наметить пути повышения эффективности ее деятельности. 3
Раздел 1. Тема 1. Вопрос 1. Содержание ЭА: 4 исследование экономических, технологических, 4 4 организационных и других сторон работы организации, факторов и причин их обуславливающих; научное обоснование внутрихозяйственных планов, контроль за их выполнением; объективная оценка эффективности хозяйственно-финансовой деятельности и достигнутого организационно-технического уровня производства; выявление внутрихозяйственных резервов и их использование, недостатков и их устранение в целях дальнейшего повышения эффективности работы; контроль за выполнением намеченных мероприятий. 4
Раздел 1. Тема 1. Вопрос 1. Содержание ЭА. Роль ЭА 4 - подготовка данных, необходимых для научного обоснования и оптимизации управленческих решений: планирование (определение основных направлений деятельности) учет и контроль (сбор, систематизацию и обобщение информации) ЭА (АХД) (аналитическая обработка данных, выявление факторов, возможностей) принятие управленческого решения 5
Раздел 1. Тема 1. Вопрос 1. Содержание ЭА. Задачи ЭА: 4 проверка обоснованности показателей внутрихозяйственного 4 4 4 планирования, их напряженности и реальности выполнения; контроль за ходом выполнения договорных обязательств, внутрихозяйственных планов, подведение итогов и оценка их выполнения; выявление причин, повлиявших на их выполнение; изыскание резервов производства, передовых методов организации труда, применение достижений НТП; разработка мероприятий по использованию выявленных резервов; контроль за выполнением мероприятий 6
Раздел 1. Тема 1. Вопрос 1. Содержание ЭА. Принципы ЭА 4 Научность 4 Достоверность 4 Комплексность 4 Действенность 4 Системность 4 Оперативность 4 Объективность 4 Демократизм 4 Точность 4 Эффективность 7
Раздел 1. Тема 1. Вопрос 1. Содержание ЭА. Виды ЭА: 4 Уровень процессов и явлений: макро- и микроэкономический; 4 Субъекты: внешний (финансовый) и внутренний 4 4 4 (управленческий); время проведения: оперативный, итоговый, перспективный; круг исследуемых вопросов: полный, тематический; методика изучения объекта: качественный, количественный, экспресс-анализ, фундаментальный, маржинальный, экономикоматематический; аспект исследования: финансовый, управленческий, социальноэкономический, маркетинговый, инвестиционный, ФСА, логистический и т. п. пространственный признак: внутрифирменный и межфирменный 8
Раздел 1. Тема 1. Вопрос 2. Объекты, предмет, субъекты ЭА. 4 Объекты - экономические результаты хозяйственной деятельности 4 Предмет - причинно-следственные связи экономических явлений и процессов 4 Главный методологический вопрос - классификация, систематизация, моделирование, измерение причинноследственных связей 4 Субъекты - исполнители и пользователи ЭА 9
Раздел 1. Тема 1. Вопрос 3. Информационное обеспечение ЭА 4 Источники информации - нормативно-плановые; - учетные; - внеучетные 4 Требования к источникам информации: - аналитичность; - достоверность; - оперативность; - сопоставимость; - рациональность 10
Раздел 1. Методологические основы анализа хозяйственной деятельности Тема 2. Методика анализа хозяйственной деятельности организации. Способы измерения влияния факторов при проведении анализа. – Методика ЭА. – Способы анализа хозяйственной деятельности – Методика факторного анализа. Классификация факторов в ЭА. 11
Раздел 1. Тема 2. Вопрос 1. Методика ЭА. 4 Метод ЭА - системное, комплексное изучение, измерение и обобщение влияния факторов на результаты деятельности с целью определения путей повышения ее эффективности 4 Методика ЭА - совокупность аналитических способов и правил исследования экономических явлений и процессов деятельности для достижения целей анализа. 12
Раздел 1. Тема 2. Вопрос 1. Методика ЭА. Этапы ЭА: 4 Определение объектов и субъектов ЭА, распределение 4 4 4 обязанностей между отдельными подразделениями; Планирование аналитической работы: цели, система показателей, формат представления результатов, сроки исполнения, состав исполнителей; Информационное и методическое обеспечение ЭА; Аналитическая работа; Оформление результатов анализа; Контроль за внедрением мероприятий, сделанных по результатам анализа 13
Раздел 1. Тема 2. Вопрос 1. Методика ЭА. Система показателей ЭА Показатели производства и реализации продукции Показатели использования средств производства трудовых ресурсов Показатели использования материальных ресурсов Показатели себестоимости продукции (работ и услуг) Показатели прибыли и рентабельности Показатели финансового состояния 14
Раздел 1. Тема 2. Вопрос 1. Методика ЭА. Классификация показателей ЭА: 4 Измерители: стоимостные, натуральные, условно 4 4 натуральные; Содержание (сторона экономического явления): количественные, качественные; Сфера применения: общие, специфические; Использование отдельно взятых показателей: объемные, удельные; Способ формирования: нормативные, учетные, аналитические 15
Раздел 1. Тема 2. Вопрос 2. Способы анализа хозяйственной деятельности 4 логические способы обработки информации: сравнения, относительных и средних величин, группировки, графического и табличного представления данных, балансовый, эвристические методы; 4 способы детерминированного факторного анализа: цепной подстановки, абсолютных разниц, относительных разниц, индексный, интегральный, пропорционального деления, логарифмирования; 4 способы стохастического факторного анализа: корреляционный анализ, дисперсионный анализ, компонентный анализ, дискриминантный анализ, многомерный математический факторный анализ; 4 методы оптимизационного решения экономических задач: линейное и нелинейное программирование, теория игр, теория массового обслуживания, исследование операций 16
Раздел 1. Тема 2. Вопрос 2. Способы анализа хозяйственной деятельности 4 Сравнение - сопоставление однородных объектов для нахождения сходства либо различий между ними: - сравнение с данными прошлых периодов; - сравнение с плановыми показателями; - сравнение с утвержденными нормами расхода ресурсов; - сравнение с лучшими результатами; - сравнение со средними по отрасли, обществу, холдингу и т. п. ; - сравнение параллельных и динамических рядов; - сравнение различных вариантов решения; - сравнение результатов до и после изменения какого-либо фактора. 17
Раздел 1. Тема 2 . Вопрос 2. Способы анализа хозяйственной деятельности 4 Сопоставимость - сравниваемые показатели приводятся к единой базе: - по уровню стоимостного фактора - по уровню объемного фактора - по структуре - путем нейтрализации качественного фактора - с применение средних или относительных величин 18
Раздел 1. Тема 2. Вопрос 3. Методика факторного анализа. Классификация факторов в ЭА. 4 Факторный анализ - методика комплексного и системного изучения и измерения воздействия факторов на величину результативных показателей. Результативный показатель - показатель рассматривается как объект исследования и как следствие причин Факторный показатель - показатель, определяющий поведение результативного признака. 4 Задачи факторного анализа: - отбор факторов; - классификация и систематизация факторов; - моделирование взаимосвязей между результативными и факторными показателями; - расчет влияния факторов и оценка роли каждого из них в изменении величины результативного показателя 4 Требования при моделировании факторных систем: - наличие причинно-следственных связей; - реальное существование факторов; - обеспечение возможности измерения влияния отдельных факторов в факторной модели 19
Раздел 1. Тема 2. Вопрос 3. Методика факторного анализа. Классификация факторов в ЭА. 4 Природа факторов: природно-климатические, социально 4 4 4 4 экономические, производственно-экономические; Степень воздействия на результаты: основные, второстепенные; Отношение к объекту исследования: внутренние, внешние; Степень распространенности: общие, специфические; Время воздействия: постоянные, переменные; Характер действия: экстенсивные, интенсивные; Свойства отражаемых явлений: количественные, качественные; Возможность измерения влияния: измеряемые, неизмеряемые; Уровень соподчиненности: первого, второго и т. д порядка 20
Раздел 1. Тема 2. Вопрос 3. Методика факторного анализа. 4 Детерминированный факторный анализ - методика исследования влияния факторов, связь которых с результативным носит функциональный характер, т. е. результативный показатель может быть представлен в виде произведения, частного или алгебраической суммы факторов и с изменением аргумента всегда происходит соответствующее изменение функции. 4 Стохастический факторный анализ - методика исследования влияния факторов, связь которых с результативным является неполной (вероятностной), т. е. изменение аргумента может дать несколько значений прироста функции в зависимости от сочетания других факторов, определяющих данный показатель. 21
Раздел 1. Тема 2. Вопрос 3. Методика факторного анализа. Метод цепных подстановок 4 Используется во всех типах детерминированных факторных моделей 4 Алгоритм использования: 1. Формирование расчетной формулы V 0=A 0·B 0·C 0; 2. Определение количественных и качественных факторных показателей и их уровня в иерархии; 3. Последовательная замена базисной величины каждого факторного показателя на фактическую величину в отчетном периоде (все остальные показатели считаются неизменными): Vусл. А=A 1·B 0·C 0; Vусл. B=A 1·B 1·C 0; Vусл. C=A 1·B 1·C 1; 4. Степень влияния выявляется последовательным вычитанием: из второго расчета вычитается первый, из третьего - второй и т. д. : ΔVА= Vусл. А- V 0; ΔVB= Vусл. B - Vусл. А; ΔVC= Vусл. C - Vусл. B; 5. Проверка: алгебраическая сумма влияния факторов должна быть равна общему приросту результативного показателя: ΔV= ΔVА+ ΔVB + ΔVC 22
Раздел 1. Тема 2. Вопрос 3. Методика факторного анализа. Метод абсолютных разниц 4 Используется в мультипликативных и мультипликативноаддитивных детерминированных факторных моделях 4 Алгоритм использования в мультипликативных моделях: 1. Формирование расчетной формулы V 0=A 0·B 0·C 0; 2. Определение количественных и качественных факторных показателей и их уровня в иерархии; 3. Определение абсолютного отклонения по каждому показателю: Δ А=A 1 -А 0; Δ B=B 1 -B 0; Δ C=C 1 -C 0; 4. Определение изменения результативного показателя за счет каждого фактора. : ΔVА= Δ А ·B 0·C 0; ΔVB= А 1 · Δ B·C 0 ; ΔVC= А 1 · B 1· Δ C; 5. Проверка: алгебраическая сумма влияния факторов должна быть равна общему приросту результативного показателя: ΔV= ΔVА+ ΔVB + ΔVC 23
Раздел 1. Тема 2. Вопрос 3. Методика факторного анализа. Метод абсолютных разниц 4 Используется в мультипликативных и мультипликативноаддитивных детерминированных факторных моделях 4 Алгоритм использования в мультипликативно-аддитивных моделях: 1. Формирование расчетной формулы V 0=A 0·(B 0 -C 0); 2. Определение абсолютного отклонения по каждому показателю: Δ А=A 1 -А 0; Δ B=B 1 -B 0; Δ C=C 1 -C 0; 3. Определение изменения результативного показателя за счет каждого фактора. : ΔVА= Δ А ·(B 0 -C 0); ΔVB= А 1 · Δ B ; Δ VC= А 1 ·(- Δ C); 4. Проверка: алгебраическая сумма влияния факторов должна быть равна общему приросту результативного показателя: ΔV= ΔVА+ ΔVB + ΔVC 24
Раздел 1. Тема 2. Вопрос 3. Методика факторного анализа. Метод относительных разниц 4 Используется в мультипликативных детерминированных факторных моделях 4 Алгоритм использования: 1. Формирование расчетной формулы V 0=A 0·B 0·C 0; 2. Определение количественных и качественных факторных показателей и их уровня в иерархии; 3. Определение относительного отклонения по каждому показателю: Δ А%=(A 1 -А 0)/ А 0· 100%; Δ B%=(B 1 -B 0 )/ B 0· 100%; Δ C=(C 1 -C 0 )/ C 0· 100%; 4. Определение изменения результативного показателя за счет каждого фактора. : ΔVА= (V 0 ·Δ А%)/100%; ΔVB= ((V 0 + ΔVА) · Δ B%)/100% ; ΔVC= ((V 0 + ΔVА+ΔVB) · Δ C%)/100%; 5. Проверка: алгебраическая сумма влияния факторов должна быть равна общему приросту результативного показателя: ΔV= ΔVА+ ΔVB + ΔVC 25
Раздел 1. Тема 2. Вопрос 3. Методика факторного анализа. Индексный метод 4 Основан на относительных показателях 4 Алгоритм использования: 1. Формирование расчетной формулы V 0=A 0·B 0; 2. Определение количественных и качественных факторных показателей и их уровня в иерархии; 3. Определение влияния количественного показателя: IV(A)= (A 1·B 0) /(A 0·B 0); 4. Определение влияния качественного показателя: IV(B)= (A 1·B 1) /(A 1·B 0) 5. Проверка: произведение индексов изменения факторов должно быть равно индексу изменения результативного показателя: IV=IV(A)· IV(B) 26
Раздел 1. Тема 2. Вопрос 3. Методика факторного анализа. Интегральный метод 4 Используется в мультипликативных, кратно-аддитивных детерминированных факторных моделях 4 Алгоритм использования: 1. Для двухфакторной модели: V=A·B: ΔVА=1/2ΔA(B 0+B 1); ΔVB=1/2ΔB(A 0+A 1); ΔV= ΔVА+ ΔVB 2. Для трехфакторной модели: V=A·B ·C : ΔVА=1/2ΔA(B 0 ·C 1 + B 1 ·C 0)+1/3ΔA·ΔB·ΔC; ΔVB= 1/2ΔB(A 0 ·C 1 + A 1 ·C 0)+1/3ΔA·ΔB·ΔC; ΔVC= 1/2ΔC(A 0 ·B 1 + A 1 ·B 0)+1/3ΔA·ΔB·ΔC; ΔV= ΔVА+ ΔVB +ΔVC 3. Для кратной модели: V=A/B ΔVА=ΔA/ΔB ·ln(B 1//B 0); ΔVB= ΔV- ΔVА 3. Для кратно-аддитивной модели: 27
Раздел 1. Тема 2. Вопрос 3. Методика факторного анализа. Способ пропорционального деления. Способ долевого участия 4 Используется для определения величины влияния факторов на прирост результативного показателя; 4 Используется в аддитивных и кратно-аддитивных детерминированных факторных моделях 4 Алгоритм использования способа пропорционального деления: 1. Определяется общая сумма приростов факторов 2. Находится соотношение между общим приростом результативного показателя и общей суммы приростов факторов 3. Рассчитанная величина в п. 2 умножается на прирост каждого фактора 4 Алгоритм использования способа долевого участия: 1. Определяется доля каждого фактора в общей сумме их приростов 2. Рассчитанная доля каждого фактора в общей сумме их приростов умножается на общий прирост результативного показателя 28
Раздел 1. Методологические основы комплексного анализа хозяйственной деятельности Тема 3. Методика определения величины резервов при проведении анализа – Понятие, классификация резервов, принципы изыскания резервов – Методика определения величины резервов 29
Раздел 1. Тема 3. Вопрос 1. Понятие, классификация резервов, принципы изыскания резервов 4 Хозяйственные резервы в ЭА - возможности повышения эффективности деятельности организации на основе использования достижений НТП и передового опыта. 4 Виды хозяйственных резервов: - уровень выявления: внутрихозяйственные, отраслевые, региональные, общегосударственные; - временной признак: неиспользованные, текущие, перспективные; - вид ресурса: основные средства, предметы труда, трудовые ресурсы; - характер воздействия на результаты: экстенсивные и интенсивные; - способ выявления: явные и скрытые; - время возникновения: не учтенные при разработке планов и возникшие после утверждения планов 30
Раздел 1. Тема 3. Вопрос 2. Методика определения величины резервов 4 Количественное выражение величины резерва - разность между возможным (прогнозным) уровнем изучаемого показателя и его фактической величиной на текущий момент времени Р V = Vв- Vф 4 Методика подсчета резервов зависит от : - характера резервов (интенсивные или экстенсивные); - способов их выявления (явные или скрытые); - способов определения их величины (формальный подход или неформальный) 4 Способы определения величины резервов: - способ прямого счета; - способ сравнения; - способы детерминированного факторного анализа; - корреляционный анализ; - маржинальный анализ. 31
Раздел 1. Тема 3. Вопрос 2. Методика определения величины резервов 4 способ прямого счета: - используется для подсчета резервов экстенсивного характера - определяется: дополнительное количество ресурсов или величина безусловных потерь ресурсов по вине предприятия (ДР) делится на фактическую норму их расхода на единицу продукции (УРф), или умножается на фактическую ресурсоотдачу (РОф) 4 способ сравнения: - используется для подсчета резервов интенсивного характера - определяется: выявленный резерв уменьшения затрат ресурсов на единицу продукции (Р УР) умножается на планируемый объем ее производства в натуральном выражении (VВПв) и делится на фактический расход ресурсов на единицу продукции (УРф), или умножается на фактический уровень ресурсоотдачи (РОф) 32
Раздел 1. Тема 3. Вопрос 2. Методика определения величины резервов 4 способы детерминированного факторного анализа: - используется для подсчета резервов экстенсивного и интенсивного характера - для подсчета резервов экстенсивного характера: выявленный резерв (или планируемое изменение) показателя экстенсивного характера умножается на фактическую величину показателя интенсивного характера - для подсчета резервов интенсивного характера: планируемая величина показателя экстенсивного характера умножается на выявленный резерв (или планируемое изменение) показателя интенсивного характера 4 корреляционный анализ: - коэффициент уравнения регрессии при соответствующих факторных показателях умножают на возможный прирост последних: Р Y=Р xi· bi, где, Р Y – резерв увеличения результативного показателя Р xi - резерв прироста факторного показателя bi - коэффициент регрессии уравнения связи 33
Раздел 1. Задача На основании нижеприведенных данных записать факторную модель объема выпуска и рассчитать влияние факторов на изменение ее величины всеми возможными способами. Показатель 1. Число станков, шт. 2. Продолжительность работы одного станка, в месяц, час. 3. Производительность одного станка в час, шт. 4. Изготовлено деталей за месяц, шт. План 50 Факт 48 375 364 16 300 000 18 314 496 34
Раздел 2. Анализ производства и реализации продукции. Тема 1. Анализ динамики и выполнения плана производства и реализации продукции. Анализ ритмичности работы организации. Анализ ассортимента, структуры, качества, конкурентоспособности продукции 35
Раздел 2. Анализ производства и реализации продукции. 4 Цель - определение путей увеличения объемов производства и реализации продукции, улучшение качества продукции, увеличение прибыли 4 Основные задачи анализа: - оценка степени выполнения плана и динамики производства и реализации продукции, ассортимента, структуры, качества, конкурентоспособности продукции, анализ ритмичности работы; - определение влияния факторов на изменение величины этих показателей; - выявление резервов увеличения выпуска и реализации продукции; - разработка мероприятий по освоению выявленных резервов 4 Показатели объема производства (ВП, ЧП), объема выпуска (ТП, ГП), объема реализации (ОП, РП) 4 Измерители : стоимостные, натуральные, условно-натуральные, трудовые 36
Раздел 2. Тема 1. Вопрос 1. Анализ динамики и выполнения плана производства и реализации продукции 4 Изучается динамика выпуска и реализации продукции (базисные и цепные темпы роста (прироста), среднегодовые темпы роста (прироста), проводиться сопоставление темпов роста (прироста)); 4 Выполняется оперативный анализ производства и отгрузки товаров; 4 Анализируется выполнение договорных обязательств по поставкам продукции; 4 Оценивается риск невостребованной продукции (причины возникновения, обеспеченность контрактами на поставку, динамика остатков ГП, доля ГП в общем объеме продаж, продолжительность нахождения ГП на стадии реализации в динамике) 37
Раздел 2. Тема 1. Вопрос 2. Анализ ассортимента продукции Ассортимент – перечень наименований изделий с указанием количества по каждому из них. Различают полный (всех видов и разновидностей), групповой (по родственным группам), внутригрупповой ассортимент. Количественное задание по выпуску продукции отдельных видов изделий, предусмотренных номенклатурой, является заданием по ассортименту. 4 Система формирования ассортимента: - определение текущих и перспективных потребностей покупателей; - оценка уровней конкурентоспособности выпускаемой или планируемой к выпуску продукции; - изучение жизненного цикла изделий, принятия своевременных мер по внедрению новых, более совершенных видов продукции, изъятие из производственной программы морально устаревших и экономически неэффективных изделий; - оценка экономической эффективности и степени риска изменений в ассортименте продукции 4 Показатели изменения ассортимента: - Коэффициент выполнения плана по ассортименту: Касс. = ВПi 1(но не более плана)/ВПо - Коэффициент обновления ассортимента: Кобн. асс. =ВПнов/ВП 1 4 38
Раздел 2. Тема 1. Вопрос 3. Анализ структуры продукции 4 Рассчитывается коэффициент структурной активности: 4 Рассчитывается коэффициент выполнения плана по структуре: Кструк. . = ВПi 1(план с уч. % выполнения плана, но не более факт) /ВП 0 4 Оценивается влияние изменения структуры выпущенной и реализованной продукции на объем выпуска в стоимостном выражении, материалоемкость, себестоимость продукции, прибыль, рентабельность и др. экономические показатели: ВП=Σ(VВП·Удi ·Цдi) - методом цепной подстановки: ΔВПстр=ВПусл. VВП- ВПусл. Удi= Σ(VВП 1·Удi 1 ·Цдi 0) - Σ(VВП 1·Удi 0 ·Цдi 0); - методом процентных разниц: ΔВПстр=(Iст-Iнат) ·ВП 0 39
Раздел 2. Тема 1. Вопрос 4. Анализ качества продукции Качество продукции - понятие, характеризующее параметрические, эксплутационные, потребительские, технологические, дизайнерские свойства изделия, уровень его стандартизации и унификации, надежность и долговечность. 4 Система показателей качества продукции. - Обобщающие показатели характеризуют качество всей произведённой продукции независимо от её вида и назначения - Индивидуальные (единичные) показатели качества продукции характеризуют одно из её свойств, например, полезность, надёжность, технологичность, эстетичность - Косвенные показатели — это штрафы за некачественную продукцию, объём и удельный вес забракованной продукции, потери от брака и др. 4 Задачи анализа качества продукции: - изучение динамики перечисленных показателей; - выполнение плана по их уровню; - причины их изменения и оценка выполнения плана по уровню качества продукции; - определение влияния качества на стоимостные показатели работы предприятия: выпуск товарной продукции, выручку от реализации продукции и прибыль 4 40
Раздел 2. Тема 1. Вопрос 5. Анализ качества продукции Сортность - тоже характеризует качество, но для определённых отраслей - доля продукции каждого сорта (кондиции) в общем объёме производства; - средний коэффициент сортности: Ксорт = (VВПi· Цi)/ VВПобщ· Ц первого сорта 4 Расчет влияния изменения качества продукции: - Коэффициент выполнения плана по качеству - Ксорт 1/ Ксорт 0; - Изменение объема выпуска продукции в стоимостном выражении: ВП = VВП 1 ´ Цср. cорт Цср. сорт = УДk´Цk 0, - Изменение объема реализации продукции в стоимост. сортном выражении: РП= VРП 1 ´ Цср. сорт - Изменение прибыли: П = VРП 1 ´( Цср. cорт – Сср. сорт) Сср. сорт = УДk´Сk 0 4 где Цср. сорт / Сср. сорт — изменение средней цены / себестоимости продукции вследствие изменения сортового состава Цk 0, / Сk 0 – плановые цены / плановая себестоимость на продукцию k-го сорта; УДk– изменение удельного веса продукции k-го сорта в VВП / VРП 41
Раздел 2. Тема 1. Вопрос 6. Анализ конкурентоспособности продукции 4 Конкурентоспособность продукции - характеристика продукции, которая отличает ее от товара-конкурента как по степени соответствия конкретной общественной потребности, так и по затратам на ее удовлетворение 4 Методика оценки конкурентоспособности: 1. Рассчитывается единичный показатель (gi): отражает процентное отношение уровня какого- либо технического или экономического параметра (Рi) к величине того же параметра продукта -конкурента (Робр. ), принимаемого за 100%: gi = Pi / Pобр. ´ 100% 2. Рассчитывается групповой показатель (G): объединяет единичные показатели (gi) по однородной группе параметров (технических, экономических, эстетических) с помощью весовых коэффициентов (аi), определенных экспертным путем: G = ai ´ gi 3. Рассчитывается интегральный показатель (I): представляет собой отношение группового показателя по техническим параметрам (GТ) к групповому показателю по экономическим параметрам (GЭ): I = GT / GЭ Если I < 1, то анализируемое изделие уступает образцу, а если I > 1, то оно превосходит изделие 42 образец или изделие конкурента по своим параметрам.
Раздел 2. Тема 1. Вопрос 6. Анализ конкурентоспособности продукции 43
Раздел 2. Тема 1. Вопрос 7. Анализ ритмичности работы организации 4 Ритмичность - равномерный выпуск продукции в соответствии с графиком в объеме и ассортименте, предусмотренным планом. 4 Показатели выполнения плана по ритмичности: Прямые показатели — коэффициент ритмичности; коэффициент вариации; удельный вес производства продукции за каждую i-й период (сутки, декаду, месяц, квартал к годовому объёму производства Косвенные показатели ритмичности – наличие доплат за сверхурочные работы; оплата простоев по вине хозяйствующего субъекта; уплата штрафов за недопоставку и несвоевременную отгрузку продукции и пр. - коэффициент ритмичности: КРИТМ = ВПi 1(но не более плана)/ВПо - коэффициент вариации 44
Раздел 2. Тема 2. Раздел 2. Анализ производства и реализации продукции. Тема 2. Анализ факторов и резервов увеличения выпуска и реализации продукции - Факторы увеличения выпуска и реализации продукции. - Источники резервов увеличения выпуска и реализации продукции. - Определение резервов увеличения выпуска и реализации продукции 45
Раздел 2. Тема 2. Раздел 2. Анализ производства и реализации продукции. Факторы увеличения выпуска и реализации продукции Структурно-логическая факторная модель выпуска и реализации продукции 46
Раздел 2. Тема 2. Раздел 2. Анализ производства и реализации продукции. Факторы увеличения выпуска и реализации продукции 1. Обеспеченность предприятия трудовыми ресурсами и эффективность их использования: ВП = ЧР · ГВп, РП = ЧР · ДРП/ВП · ГВп ЧР - среднесписочная численность работников (персонала); ГВп - среднегодовая выработка продукции на одного работника; ДРП/ВП — доля реализованной продукции в объеме выпущенной продукции. 2. Обеспеченность предприятия основными производственными фондами и эффективность их использования: ВП = ОПФ · ФО, РП = ОПФ · ДРП/ВП · ФО ОПФ – среднегодовая сумма основных производственных фондов предприятия; ФО — фондоотдача основных производственных фондов. 3. Обеспеченность производства сырьем и материалами и эффективность их использования: ВП = МЗ · МО, РП = МЗ · ДРП/ВП · МО МЗ – сумма потребленных материальных ресурсов для производства продукции; МО – материалоотдача (производство продукции на рубль материальных затрат). 47
Раздел 2. Тема 2. Раздел 2. Анализ производства и реализации продукции. Источники резервов увеличения выпуска и реализации продукции. Резервы роста объема реализации Резервы роста объема выпуска продукции За счет улучшения использования труд. ресурсов Резервы сокращения остатков нереализованной продукции За счет улучшения использования ОС За счет улучшения исп. сырья и материалов Доп. приобретение сырья и материалов Создание доп. рабочих мест Приобретение доп. машин и оборудования Сокращение потерь раб. времени Полное использование ФРВ Сокращение сверхномат. отходов Повышение производительности труда Повышение интенсивности исп. машин и оборудования Сокращение расходов сырья на ед. прод. 48
Раздел 2. Тема 2. Раздел 2. Анализ производства и реализации продукции. Определение резервов увеличения выпуска и реализации продукции: 4 за счет улучшения использования трудовых ресурсов: Р ВПКРМ= Р КРМ·ГВ 1; Р ВПФРВ= Р ФРВ·ЧВ 1 ; Р ВПЧВ= Р ЧВ·ФРВв 4 за счет улучшения использования основных средств: Р ВПКМ= Р КМ·ГВ 1; Р ВПт= Р Т·ЧВ 1 ; Р ВПЧВ= Р ЧВ·Тв 4 за счет улучшения использования сырья и материалов: Р ВПДМ= Σ(Р ДМj/НРji ·Цi 1); Р ВПОТХ= Σ (Р Отх j/НРji ·Цi 1); Р ВПНР= Σ (Р НРji ·VВПi 0)/ НРji · Цi 1 Резервы увеличения выпуска продукции должны быть сбалансированы по всем трем группам ресурсов 49
Раздел 3. Анализ использования трудовых ресурсов и фонда заработной платы. Тема 1. Анализ обеспеченности организации трудовыми ресурсами и эффективности их использования. 4 Обеспеченность организации трудовыми ресурсами, методика ее анализа 4 Анализ использования фонда рабочего времени 4 Анализ производительности труда 4 Анализ эффективности использования персонала 50
Раздел 3. Тема 1. Вопрос 1. Обеспеченность организации трудовыми ресурсами, методика ее анализа. 4 Основные задачи анализа использования персонала: - изучение обеспеченности организации и ее структурных подразделений персоналом по количественным и качественным параметрам; - оценка экстенсивности, интенсивности и эффективности использования персонала; - выявление резервов более полного и эффективного использования персонала. 4 Источники информации: - план по труду; - статистическая отчетность «Отчет по труду» ; - данные табельного учета и отдела кадров. 51
Схема анализа трудовых ресурсов и эффективности их использования 52
Раздел 3. Тема 1. Вопрос 1. Обеспеченность организации трудовыми ресурсами, методика ее анализа. Этапы анализа: 4 обеспеченность трудовыми ресурсами по категориям, профессиям, 4 4 4 уровню квалификации, возраста, стажа, образования и т. д. ; движение трудовых ресурсов (коэффициенты оборота по приему персонала, коэффициенты оборота по выбытию, коэффициент текучести кадров; коэффициент постоянства состава персонала); экстенсивность использования трудовых ресурсов ( количество отработанных дней и часов одним рабочим , степень использования ФРВ); интенсивность использования персонала ( система показателей производительности труда); эффективность использования трудовых ресурсов (показатель рентабельности персонала); расчет резервов 53
Раздел 3. Тема 1. Вопрос 1. Обеспеченность организации трудовыми ресурсами, методика ее анализа. Показатели движения трудовых ресурсов: 4 коэффициент оборота по приему персонала = 4 коэффициент оборота по выбытию = 4 коэффициент текучести кадров = 4 коэффициент постоянства состава персонала= 54
Раздел 3. Тема 1. Вопрос 1. Обеспеченность организации трудовыми ресурсами, методика ее анализа. Показатели экстенсивности использования трудовых ресурсов: 4 количество отработанных дней одним рабочим - целодневные потери рабочего времени; 4 количество отработанных часов одним рабочим - внутрисменные потери рабочего времени; 4 степень использования ФРВ: ФРВ=ЧР*Д*П, где ЧР - среднесписочная численность работников (персонала); Д - среднее количество отработанных дней одним работником за период времени; П - средняя продолжительность рабочего дня. 55
Раздел 3. Тема 2. Вопрос 1. Анализ производительности труда Показатели уровня интенсивности использования трудовых ресурсов: 4 обобщающие показатели: - среднегодовая выработка продукции одним рабочим - среднедневная выработка продукции одним рабочим - среднечасовая выработка продукции одним рабочим - среднегодовая выработка продукции на одного работника 4 частные показатели: - затраты времени на производство продукции определенного вида (трудоемкость) - выпуск продукции определенного вида в натуральном выражении за 1 чел*день или чел*час 4 вспомогательные показатели: - затраты времени на выполнение единицы определенного вида работ - объем выполненных работ за единицу времени 56
Раздел 3. Тема 2. Вопрос 1. Анализ производительности труда Структурно-логическая модель факторной системы производительности труда: Среднегодовая выработка на одного работника (ГВп) Уд. Вес рабочих в общей численности персонала (Уд раб-х. ) Среднегодовая выработка одного рабочего (ГВ) Кол-во отработанных дней одним рабочим за год (Д) Среднедневная выработка одного рабочего (ДВ) Средняя продолжительность рабочего дня, ч (П) Среднечасовая выработка одного рабочего (ЧВ) Техника, технология, организация производства Уровень автоматизации и механизации Уровень квалификации рабочих Трудовой стаж и возраст рабочих Мотивация труда и т. п. ЧВi = ( ФРВi /(100 - ФРВi )) • ЧВ 0, где ФРВi - процент относительного сокращения ФРВ за счет проведенного определенного мероприятия 57
Раздел 3. Тема 1. Вопрос 1. Обеспеченность организации трудовыми ресурсами, методика ее анализа. Эффективность использования трудовых ресурсов: Рентабельность персонала Структурно-логическая модель факторного анализа рентабельности персонала: Рентабельность персонала (Rп) Среднегодовая выработка продукции на одного работника (ГВп) Доля реализованной продукции в общем объеме ее выпуска (Дрп/вп) Рентабельность продаж (Rоб) 58
Раздел 3. Тема 2. Вопрос 2. Анализ использования фонда заработной платы Резервы увеличения выпуска продукции: 4 за счет создания дополнительных рабочих мест: Р ВПКРМ= Р КРМ·ГВбаз. 4 за счет сокращения потерь рабочего времени: Р ВПФРВ= Р ФРВ·ЧВбаз. 4 за счет роста среднечасовой выработки Р ВПЧВ= Р ЧВ·ФРВв ВП 1 + Р ВП 1 Р ЧВ= ЧВв - ЧВ 1 = ---------------- - ------ ФРВ 1 - Р ФРВ + ФРВв ФРВ 1 59
Раздел 3. Анализ использования трудовых ресурсов и фонда заработной платы. Тема 2. Анализ использования фонда заработной платы Этапы анализа: 4 Расчет абсолютного и относительного отклонения ФЗП относительное отклонение: ФЗП= ФЗП 1 - (ФЗПпер. 0 • IВП + ФЗПпост. . 0) 4 Анализ переменной части ФЗП (зависит от VВП, Удi, ТЕi, ОТi) 4 Анализ постоянной части ФЗП (зависит от ЧР, Д, П, ЧЗП) 4 Анализ средней заработной платы работников и рабочих (годовая заработная плата зависит от Д, П, ЧЗП) 4 Анализ соответствие темпов роста средней заработной платы и производительности труда 4 Факторный анализ производства продукции, выручки и прибыли на 1 рубль заработной платы 60
Раздел 3. Тема 2. Анализ использования фонда заработной платы Структурно-логическая модель анализа фонда заработной платы: Фонд заработной платы Среднесписочная численность персонала (ЧР) Среднегодовая заработная плата одного работника (ГЗП) Кол-во отработанных дней одним работником за год (Д) Среднедневная заработная плата одного работника(ДЗП) Средняя продолжительность рабочего дня, ч (П) Среднечасовая заработная плата одного работника (ЧЗП) 61
Раздел 3. Тема 2. Анализ использования фонда заработной платы 4 Факторный анализ производства продукции на 1 рубль заработной платы персонала: ВП/ФЗПП=(Удраб-х*Д*П*ЧВ)/ГЗПП 4 Факторный анализ выручки на 1 рубль заработной платы персонала: В/ФЗПП=(Удраб-х*Д*П*ДРП/ВП*ЧВ)/ГЗПП 4 Факторный анализ прибыли на 1 рубль заработной платы персонала: П/ФЗПП=(Удраб-х*Д*П*ДРП/ВП*ЧВ*RОБ)/ГЗПП 62
Раздел 4. Анализ использования основных средств Тема 1. Анализ обеспеченности организации основными средствами, интенсивности и эффективности их использования. Анализ использования производственной мощности и оборудования. - Анализ обеспеченности организации основными средствами производства - Анализ интенсивности и эффективности использования основных производственных фондов - Анализ использования производственной мощности организации - Анализ использования технологического оборудования. 63
Раздел 4. Анализ использования основных средств 4 Основные задачи анализа использования ОС: - определение обеспеченности организации и ее структурных подразделений ОС; - оценка экстенсивности, интенсивности и эффективности использования ОС; изучение степени использования производственной мощности; - выявление резервов повышения эффективности использования ОС. 4 Источники информации: - бизнес-план; - Ф. № 1, 5 (разд. «Основные средства» ), 11 «Отчет о наличии и движении ОС» ; - Ф. БМ (Баланс производственной мощности); - данные о переоценке основных средств; - инвентарные карточки учета ОС; - техническая документация и др. 64
Раздел 4. Анализ использования основных средств Этапы анализа: 4 изучение объема ОС, их динамики и структуры, возрастного состава, 4 4 4 морального износа; анализ движение движения и технического состояния ОС (коэффициент обновления ОС, коэффициент выбытия, коэффициент прироста ОС; коэффициент износа, коэффициент технической годности, срок обновления ОС); обеспеченность отдельными видами машин, оборудования, помещениями, уровень обеспеченности (фондовооруженность труда, техническая вооруженность труда); интенсивность и эффективность использования ОС (фондоотдача ОС, фондоемкость, фондорентабельность, относительная экономия/перерасход ОС); степень использования производственной мощности, оборудования; расчет резервов увеличения выпуска продукции, фондоотдачи, 65 фондорентабельности.
Раздел 4. Тема 1. Вопрос 1. Анализ обеспеченности организации основными средствами производства 4 Показатели движения, технического состояния, обеспеченности ОС: Кобн= Кв= Кпр= Кизноса= Тобн = Ктехн. годн = ФВобщ= ФВтехн. = 66
Раздел 4. Тема 1. Вопрос 2. Анализ интенсивности и эффективности использования основных производственных фондов 4 Показатели интенсивности использования ОС: ФО = Фоакт. = ФОм = ФЕ = ± ОПФ. = ОПФ 1 - ОПФ 0 ·Iвп - относительное изменение ОПФ 67
Раздел 4. Тема 1. Вопрос 2. Анализ интенсивности и эффективности использования основных производственных фондов 4 Структурно-логическая модель факторного анализа фондорентабельности и фондоотдачи ОС Фондорентабельность (Rопф) Фондоотдача ОПФ (ФО) Доля РП в общем объеме ее выпуска (Дрп/вп) Рентабельность продаж (Rоб) Доля активной части ОПФ (Удакт) Доля машин и оборудования в активной части ОПФ (Удм) Фондоотдача машин и оборудования (ФОм) Среднегодовая стоимость ед. оборудования (Км/(Км*Цм) Время работы машин и оборудования (Тм=Дм*Ксм*П) Выработка оборудования (выпуск продукции за 1 маш*час) Освоение нового оборудования Целодневные простои Модернизация оборудования Коэффициент сменности Степень износа оборудования Внутрисменные простои Технология производства, квалификация работников, мотивация труда и т. д. 68
Раздел 4. Тема 1. Вопрос 3. Анализ использования производственной мощности организации 4 Производственная мощность - максимально возможный выпуск продукции при достигнутом или намечаемом уровне техники, технологии и организации производства 4 Степень использования ПМ: КПМ=ВП/ПМсргод 4 Причины изменения ПМ: - строительство новых мощностей, реконструкция и расширение действующих; - внедрение инноваций; - изменение ассортимента с различным уровнем трудоемкости; - выбытие машин, оборудования, помещений 4 Показатели для определения степени использования пассивной части ОС: - производственная площадь (кв. м), - выпуск продукции на 1 кв. м производственной площади 69
Раздел 4. Тема 1. Вопрос 4. Анализ использования технологического оборудования 4 Степень привлечения оборудования (коэффициент использования наличного и установленного оборудования) 4 Степень экстенсивной нагрузки (коэффициенты использования календарного, режимного, планового фонда рабочего времени) - Кп. ф. в. = К 1/ К 0 4 Степень интенсивной загрузки - выпуск продукции за единицу времени в среднем на одну машину (машино-час) - Кинтенс. з. = ЧВм 1/ ЧВм 0 4 Степень интегральной нагрузки - степень выполнения плана по выпуску продукции в среднем одной единицей машин и оборудования: Кинтегр. н. = Кп. ф. в * Кинтенс. з 70
Раздел 4. Анализ использования основных средств Тема 2. Методика определения резервов увеличения выпуска продукции, фондоотдачи и фондорентабельности - Факторы резервов увеличения выпуска продукции за счет более эффективного использования основных средств - Определение резервов увеличения выпуска продукции, фондоотдачи и фондорентабельности. 71
Раздел 4. Тема 2. Раздел 4. Анализ использования основных средств Резервы увеличения выпуска продукции: 4 за счет ввода в действие нового оборудования: Р ВПК= Р К·ГВмбаз. = Р К·Дбаз · Ксм. баз · Пбаз · ЧВмбаз 4 за счет сокращения потерь рабочего времени: - целодневных простоев: Р ВПд= Кв · Р Д·ДВбаз. = Кв · Р Д· Ксмбаз · Пбаз · ЧВмбаз - повышения коэффициента сменности: Р ВПКсм= Кв · Дв · Р Ксм·ЧВмбаз= Кв · Дв · Р Ксм· Пбаз · ЧВмбаз - внутрисменных простоев: Р ВПд= СМв · Р П·ЧВмбаз. = Кв · Дв · Ксм. в· Р П·ЧВмбаз. за счет роста среднечасовой выработки оборудования: Р ВПЧВ= Тв · Р ЧВм = Кв · Дв · Ксм. в· Пв · Р ЧВм 4 Резервы роста фондоотдачи: ВП 1 + Р ВП ВП 1 Р ФО= ФОв - ФО 1 = ---------------- - ------ ОПФ 1 - Р ОПФ + ОПФв ОПФ 1 72
Раздел 5. Анализ использования материальных ресурсов 4 Основные задачи анализа использования МР: - определение уровня обеспеченности необходимыми МР по видам, сортам, маркам, качеству и срокам поставки; - обоснование оптимальной потребности в МР; - анализ эффективности использования МР; - выявление резервов более рационального использования МР. 4 Источники информации: - Ф. № 5 -з (о затратах на производство); - сведения аналитического учета о поступлении, расходе и остатках МР; - план МТС, данные отдела МТС; - заявки, контракты на поставку сырья и материалов; - формы статистической отчетности о наличии и использовании МР. 73
Раздел 5. Анализ использования материальных ресурсов Тема 1. Анализ обеспеченности организации материальными ресурсами - Обеспеченность организации сырьем и материалами (уровень обеспеченности МР, источники покрытия потребности в МР, нормативный размер запасов). - Методы управления запасами. Модель экономически обоснованного заказа. 74
Раздел 5. Тема 1 Раздел 5. Анализ использования материальных ресурсов Расчетный механизм модели экономически обоснованного заказа 4 сумма затрат по завозу товаров, включая расходы по транспортировке и приемке товаров: 4 сумма затрат по хранению на складе: 4 оптимальный средний размер партии поставки (модель EOQ): где: VПП - годовой объем производственной потребности в данном сырье или материале; РППср. - средний размер одной партии поставки; Ц ср. размещ. заказа - средняя стоимость размещения одного заказа; Схран. ед. товара - стоимость хранения единицы товара в анализируемом периоде 75
Раздел 5. Анализ использования материальных ресурсов Тема 2. Анализ эффективности использования материальных ресурсов - Система показателей использования материальных ресурсов - Структурно-логическая модель факторного анализа материалоемкости - Методика факторного анализа прибыли на рубль материальных затрат - Анализ показателей частной материалоемкости 76
Раздел 5. Тема 2. Вопрос 1. Система показателей использования материальных ресурсов 4 Обобщающие показатели: - материалоотдача - материалоемкость продукции - прибыль на рубль материальных затрат - коэффициент соотношения темпов роста объема производства и материальных затрат - удельный вес материальных затрат в себестоимости продукции - коэффициент материальных затрат 4 Частные показатели: - показатели эффективности использования отдельных видов материальных ресурсов - материалоемкость отдельных изделий - удельная материалоемкость 77
Раздел 5. Тема 2. Вопрос 2. Структурно-логическая модель факторного анализа материалоемкости Общая материалоемкость (МЕ) Прямые материальные затраты (МЗ) Стоимость выпущенной продукции (ВП) Объем выпуска продукции (VВПобщ) Структура продукции (Удi) Расход материалов на единицу продукции (Урi) Отпускные цены на продукцию (ЦПi) Цены на материальные ресурсы (ЦМI) Качество сырья и материалов Технология производства Рынки сырья Квалификация рабочих Инфляция Брак производства Рецептура сырья Отходы, потери и т. д. Транспортнозаготовительные расходы Расстояние перевозки Вид транспорта Тарифы на услуги транспорта 78
Раздел 5. Тема 2. Вопрос 3. Методика факторного анализа прибыли на рубль материальных затрат Эффективность использования материальных ресурсов: Прибыль на рубль МЗ Структурно-логическая модель факторного анализа прибыли на рубль МЗ: Прибыль на рубль МЗ Материалоотдача (МО) Доля реализованной продукции в общем объеме ее выпуска (Дрп/вп) Рентабельность продаж (Rоб) 79
Раздел 5. Тема 2. Вопрос 4. Анализ показателей частной материалоемкости 4 показатели эффективности использования отдельных видов материальных ресурсов - сырьеемкость, топливоемкость, энергоемкость и т. п. - показывает сколько МР определенного вида приходится на производство единицы продукции 4 материалоемкость отдельных видов продукции - зависит от расхода материалов на единицу продукции, стоимости используемых материалов, отпускных цен на единицу продукции 4 удельная материалоемкость исчисляется: - в стоимостном выражении - отношение всех потребленных материалов на единицу продукции к ее оптовой цене - в натуральном или условно-натуральном выражении - отношение количества или массы использованных МР на производство i-го вида продукции к объему ВП данного вида 80
Раздел 6. Анализ себестоимости продукции (работ и услуг) 4 Основные задачи анализа себестоимости: - изучение тенденций и причин изменения уровня себестоимости; - выявление резервов снижения себестоимости 4 Источники информации: - данные синтетического и аналитического учета затрат; - плановые и отчетные калькуляции себестоимости услуг; - формы статистической отчетности «Отчет о затратах на производство и реализацию продукции (работ, услуг) предприятия (организации)» 4 Объекты анализа себестоимости: - полная себестоимость услуг в целом и по элементам затрат; - уровень затрат на рубль произведенной продукции; - себестоимость отдельных видов услуг; - отдельные статьи затрат 81
Раздел 6. Анализ себестоимости продукции (работ и услуг) Тема 1. Анализ общей суммы затрат на производство продукции. Анализ затрат на рубль произведенной продукции. Анализ себестоимости отдельных видов продукции - Анализ общей суммы затрат в целом и по основным элементам: Зобщ= (VВПi • bi) +А = (VВПобщ • Удi • bi) +А - Структурно-логическая модель факторного анализа затрат на рубль произведенной продукции (работ, услуг): Зобщ (VВПi • bi) +А ЗЕ= ----------- ВП (VВПi • Цi) - Анализ себестоимости отдельных видов продукции: Аi Сi= ------ + bi VВПi 82
Раздел 6. Тема 1. Вопрос 1. Структурно-логическая модель факторного анализа общей суммы затрат на производство продукции (работ и услуг) Общая сумма затрат на производство продукции (работ, услуг) (Зобщ) Объем выпуска продукции (VВПобщ) Структура выпущенной продукции (Уд i) Переменные затрат ы на единицу продукции (bi) Общая сумма постоянных затрат (А) Ресурсоемкость продукции (РЕ) Цена на потребленные ресурсы (Цр) Количество потребленных ресурсов (услуг) (Кр) Цена на потребленные ресурсы (услуги) (Цр) 83
Раздел 6. Тема 1. Вопрос 2. Структурно-логическая модель факторного анализа затрат на рубль произведенной продукции Затраты на рубль произведенной продукции (ЗЕ) Объем выпуска продукции (VВПобщ) Уровень удельных переменных затрат (bi) Структура выпущенной продукции (Уд i) Сумма постоянных затрат (А) Цена на продукцию (Цi) Изменение цен в связи с инфляцией Изменение качества услуг Изменение ресурсоемкости услуг (РЕ) Изменение цен на потребленные ресурсы (Цр) Изменение кол-ва потребленных ресурсов (Кр) Изменение рынков сбыта услуг и т. д. 84
Раздел 6. Анализ себестоимости продукции (работ и услуг) Тема 2. Анализ прямых материальных затрат. Анализ прямой заработной платы. Анализ косвенных расходов - Анализ общей суммы прямых материальных затрат в целом. Структурно-логическая модель факторного анализа прямых материальных затрат - Анализ расхода сырья и материалов на единицу продукции - Структурно-логическая модель факторного анализа зарплаты на производство продукции - Анализ косвенных затрат по комплексным статьям. 85
Раздел 6. Тема 2. Вопрос 1. Структурно-логическая модель факторного анализа прямых материальных затрат Прямые материальные затраты на производство продукции (МЗ) Объем выпуска продукции (VВПобщ) Структура выпущенной продукции (Уд i) Расход сырья и материалов на единицу продукции (УР ji) Материальных затрат на единицу продукции (МЗ i) Средняя стоимость единицы сырья и материалов (ЦМ ji) 86
Раздел 6. Тема 2. Вопрос 3. Структурно-логическая факторная модель зарплаты на производство продукции Прямая заработная плата на производство продукции (ЗПобщ) Объем выпуска продукции (VВПобщ) Структура выпущенной продукции (Удi) Трудоемкость отдельных видов продукции (ТЕi) Заработная плата на единицу продукции (ЗПi) Оплата труда за 1 чел. -ч (ОТi) 87
Раздел 6. Анализ себестоимости продукции (работ и услуг) Тема 3. Методика определения резервов снижения себестоимости продукции Резервы снижения себестоимости: 1. Увеличение объема производства 2. Сокращение затрат на производство: 4 за счет снижения затрат по оплате труда: Р ЗП = VВПв • (ТЕ 1 - ТЕ 0) • ОТпл 4 за счет снижения материальных затрат: Р МЗ = VВПв • (УР 1 - УР 0) • Цпл 4 за счет сокращения расходов на содержание ОС: Р А = (Р ОСi • НАi) 4 Резерв снижения себестоимости единицы продукции: З 1 - Р З+Зд З 1 Р С= Св - С 1 = ----------- - ------ VВП 1 + Р ВП VВП 1 88
Раздел 7. Анализ финансовых результатов деятельности 4 Финансовые результаты - сумма полученной прибыли, уровень рентабельности 4 Основные задачи анализа финансовых результатов: - Контроль за формирование финансовых результатов - Определение влияния факторов на финансовые результаты - Выявление резервов увеличения прибыли и уровня рентабельности - Оценка работы по использованию возможностей увеличения прибыли и рентабельности 4 Источники информации: - бизнес-план - данные аналитического учета по счетам результатов; - «Отчет о прибылях и убытках» (форма № 2) 89
Раздел 7. Структурно-логическая модель формирования показателей прибыли Выручка (нетто) от реализации продукции, товаров, услуг Переменные расходы, приходящиеся на реализованную продукцию Маржинальная (валовая) прибыль Постоянные расходы отчетного периода Финансовый результат от реализации продукции (услуг) Сальдо прочих операционных доходов и расходов Финансовый результат от операционной деятельности Финансовый результат отчетного периода Общая сумма брутто-прибыли отчетного периода до выплаты процентов и налогов Прибыль отчетного периода до налогооблoжения Чистая прибыль Прибыль от инвестиционной и финансовой деятельности Чрезвычайные доходы и расходы Проценты к уплате за используемые заемные ресурсы Налог на прибыль и иные обязательные платежи Потребленная прибыль 90 Капитализированная прибыль
Раздел 7. Анализ финансовых результатов деятельности Раздел 7. Тема 1. Анализ состава, динамики и использования прибыли. Анализ прочих финансовых доходов и расходов. Анализ рентабельности организации - Общая оценка динамики и выполнения плана по прибыли - Факторный анализ прибыли от реализации продукции: Побщ. = ((VРПобщ. Удi (Цi - Сi)); Пi. = VРПi (Цi - Сi); - Анализ ценовой политики предприятия и уровня среднереализационных цен - Анализ прочих доходов и расходов - Показатели рентабельности и методы их расчета. Методы факторного анализа показателей рентабельности 91
Раздел 7. Тема 1. Вопрос 2. Структурно-логическая факторная модель прибыли от реализации продукции и услуг Прибыль от реализации продукции (услуг) (Побщ) Объем продаж (VРП) Структура продаж (Удi) Изменение переходящих запасов готовой продукции Цены реализации (Цi) Качество продукции Конъюнктура рынка Изменение остатков неоплаченной продукции Рынки сбыта Инфляция Объем выпуска продукции Себестоимость (Сi) Ресурсоемкость продукции Цены на ресурсы Сумма постоянных затрат Объем выпуска продукции Сроки реализации продукции 92
Раздел 7. Тема 1. Анализ ценовой политики предприятия и уровня среднереализационных цен 4 Ценовая политика - политика выбора и установления цен на уровне, обеспечивающем достижение таких краткосрочных и долгосрочных целей, как получение запланированной суммы прибыли, завоевание определенной доли рынка и т. п РПi 4 Среднереализационная цена. i-го изделия = ------- VРПi - За счет изменения качества продукции: (Цнов - Цпреж) • VРПнов Цкач. = -------------- VРПобщ1 - За счет изменения сорта, категории, рынков сбыта, сроков реализации: Цсор = ((Удi 1 - Удi 0) • Цi 0) - За счет инфляции: ( Цi • VРПi нов) Цинф. = ------------ VРПобщ1 93
Раздел 7. Тема 1. Показатели рентабельности и методы их расчета. Методы факторного анализа показателей рентабельности 4 Рентабельность продукции (затрат): Прп ((VРПобщ. Удi (Цi - Сi)) R з общ. . = ---------------------- Зрп (VРПобщ. Удi Сi) 4 Рентабельность продаж (оборота): Прп ((VРПобщ. Удi (Цi - Сi)) R об= ------------------- В (VРПобщ. Удi Цi) 4 Рентабельность совокупного капитала: БПрп + Ппр ((VРПобщ. Удi (Цi - Сi)) + Ппр R сов. кап= ------- = ----------------------- К В/Коб (VРПобщ. Удi Цi)/ Коб 94
Раздел 7. Тема 2. Методика определения резервов роста прибыли и рентабельности Резервы увеличения суммы прибыли Увеличение объема реализации продукции Повышение цен Снижение себестоимости продукции Повышение качества продукции Поиск более выгодных рынков сбыта Оптимизация сроков продаж 95
Раздел 7. Тема 2. Методика определения резервов роста прибыли и рентабельности 4 за счет увеличения объема реализации: Р ПVРП = (Р VРПi • Пi 1) 4 за счет снижения себестоимости: Р Пс = (Р Сi • (VРПi 1 + Р VРПi)) 4 за счет повышения качества продукции: Р Пс = (Удi • Цi 1) • (VРПi 1 + Р VРПi) 4 Резерв повышения уровня рентабельности: П 1 + Р П П 1 Р R = Rв - R 1 = ----------- - ----- (VРП iв • Сiв) З 1 96
Раздел 8. Маржинальный анализ: содержание, методика анализа Тема 1. Понятие и значение маржинального анализа. Методика маржинального анализа прибыли. Методика маржинального анализа показателей рентабельности 4 Методика маржинального анализа базируется на изучении соотношения между тремя группами экономических показателей: З - ВП(РП) - П 4 Преимущества маржинального анализа: - более точное определение влияния факторов на изменение суммы прибыли; - определение критических экономических показателей деятельности; - установление уровня безубыточности деятельности; - обоснование оптимальных вариантов управленческих решений, касающихся изменения производственной мощности, ассортимента продукции, ценовой политики, вариантов оборудования, технологии производства, приобретения комплектующих деталей и др. с целью минимизации затрат и увеличения прибыли. 97
Раздел 8. Тема 1. Маржа покрытия (маржинальный доход) 4 Маржа покрытия - разность между выручкой от реализации продукции (работ и услуг) и переменными затратами, приходящимися на реализованную продукцию 4 маржа покрытия на единицу продукции: МПедi = pi - bi 4 маржа покрытия на весь объем продаж i-го вида продукции: МПi = VРПi (pi - bi) 4 маржа покрытия в целом по предприятию: МПобщ = VРПi (pi - bi) = (VРПобщ Удi (pi - bi)) 4 маржинальная рентабельность в целом по предприятию: МПобщ (VРПобщ Удi (pi - bi)) МRобщ = ----------------------- В (VРПобщ. Удi pi) 98
Раздел 8. Тема 1. Факторный анализ прибыли и рентабельности продукции на основе маржинального анализа 4 факторный анализ прибыли: Побщ = ((VРПобщ Удi (pi - bi)) - А 4 факторный анализ рентабельности продукции (затрат): Прп ((VРПобщ Удi (pi - bi)) - А R з общ. . = ------------------------ Зрп (VРПобщ. Удi bi) + А 4 факторный анализ рентабельности продаж (оборота): Прп ((VРПобщ Удi (pi - bi)) - А R об= ---------------------- В (VРПобщ. Удi pi) 4 Рентабельность операционного капитала: Прп ((VРПобщ Удi (pi - bi)) - А R опер. кап= ----------------------- Копер (VРПобщ. Удi pi)/ Кобопер 99
Раздел 8. Маржинальный анализ: содержание, методика анализа Тема 2. Анализ безубыточного объема продаж и зоны безопасности организации - Безубыточность. Зона безубыточности - Аналитический и графический способы определения уровня безубыточности - Определение критической суммы постоянных затрат, переменных затрат на единицу продукции и критического уровня цены реализации - Варианты использования маржинального анализа принятии управленческих решений 100
Раздел 8. Тема 2. Графический способ определения уровня безубыточности 101
Раздел 8. Тема 2. Аналитический способ определения уровня безубыточности 4 Безубыточный объем продаж в стоимостном выражении: Вкрит (РПкрит) = А / Дмп 4 Безубыточный объем продаж в натуральном выражении (для одного вида продукции): VРПкрит = А / МПед = А / (p - b) 4 Объем продаж для получения требуемой суммы прибыли (П) (для одного вида продукции): VРП = (А+П) / МПед = (А+П) / (p - b) 4 Уровень безубыточности в натуральном выражении: ЗБ = (VРП -VРПкрит)/ VРП 4 Уровень безубыточности в стоимостном выражении: ЗБ = (В -Вкрит) / В 102
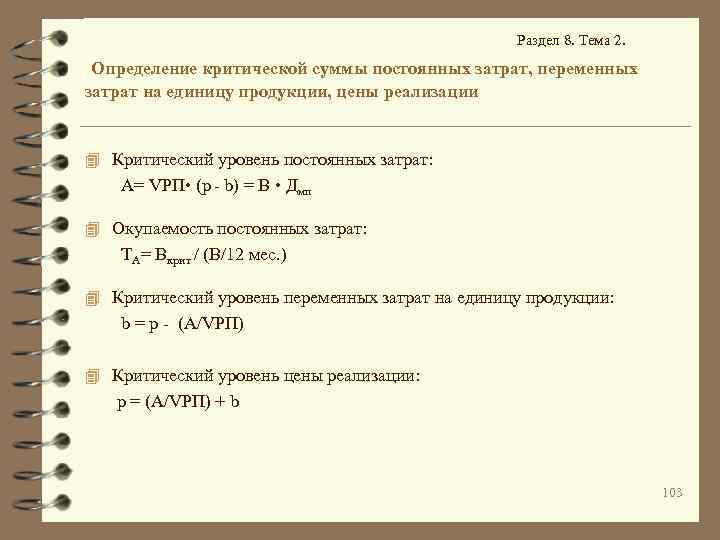
Раздел 8. Тема 2. Определение критической суммы постоянных затрат, переменных затрат на единицу продукции, цены реализации 4 Критический уровень постоянных затрат: А= VРП • (p - b) = В • Дмп 4 Окупаемость постоянных затрат: ТА= Вкрит / (В/12 мес. ) 4 Критический уровень переменных затрат на единицу продукции: b = p - (А/VРП) 4 Критический уровень цены реализации: p = (А/VРП) + b 103
Раздел 8. Тема 2. Варианты использования маржинального анализа принятии управленческих решений 4 О принятии проекта при ограниченном рынке сбыта - положительное решение, если VРПкрит востребован рынком: VРПкрит определяют путем сравнения вариантов без проекта (1) и с проектом(2): VРПкрит b 1 + А 1= VРПкрит b 2 + А 2 VРПкрит = (А 2 - А 1) / (b 1 - b 2 ) 4 О принятии решения об увеличении производственной мощности положительное решение, если при сравнении вариантов с увеличение и без увеличения мощности изменение П, VРПкрит, ЗБ принимает положительное значение 104
Раздел 8. Тема 2. Варианты использования маржинального анализа принятии управленческих решений 4 О принятии дополнительного заказа по цене ниже критического значения (н-р, при спаде производства) - положительное решение, если при сравнении вариантов с принятием и без принятия дополнительного заказа изменение С, П, VРПкрит, ЗБ принимает положительное значение: С= ((А+Адоп)/(VРПвозм+ VРПдоп))) + b П= VРПвозм • (pвозм - b) + VРПдоп • (pдоп - b) - (А+Адоп) VРПкрит = (А + Адоп) / (pср - b ) ЗБ = ((VРПвозм+ VРПдоп))- VРПкрит))/ (VРПвозм+ VРПдоп)) 4 О выборе между собственным производством и приобретением комплектующих деталей, зап. частей, услуг, созданием собственной базы и т. п. - Если потребность в деталях больше критической потребности выгодно собственное производство, при меньшей потребности более выгодно покупать: критическая потребность определяется путем приравнивания затрат при производстве собственными силами (З собст = b • Х +А) и затрат приобретении (З приобр = p • Х) 105
Раздел 8. Тема 2. Варианты использования маржинального анализа принятии управленческих решений 4 О принятии варианта использования машин и оборудования (н-р, при разработке резервов сокращения затрат) - решение при сравнении VРПвозм и VРПкрит: - VРПкрит определяется путем приравнивания затрат по двум сравниваемым вариантам (за неизвестное принимается VРПкрит) 4 О выборе варианта технологии производства - решение при сравнении VРПвозм и VРПкрит: VРПкрит определяется путем приравнивания прибыли по двум сравниваемым вариантам (за неизвестное принимается VРПкрит) 106
Раздел 8. Тема 2. Варианты использования маржинального анализа принятии управленческих решений 4 О принятии решения по оптимизации выпуска продукции положительное решение в пользу тех изделий, которые вносят больший вклад в общую маржу покрытия: Для решения сравнивают сумму прибыли при различных структурах производства и реализации продукции П = В • Дмп - А Дмп = (Удi • Дмпi )) = (Удi • ((pi - bi)/pi)) 4 При обосновании структуры производства с учетом ограниченности ресурсов таких как, VРП (границы спроса на продукцию), трудовые ресурсы ( общее количество или по профессиям), материальные ресурсы (недостаток материалов для изготовления продукции в необходимом количестве), недостаток ФРВ оборудования и т. п. ): Для принятия решения определяют маржинальную прибыль, которую дает каждое изделие на единицу недостающего ресурса. Предпочтение отдается производству тех видов продукции, которые обеспечивают более высокую МП на единицу недостающего ресурса. 107
Раздел 9. Анализ результатов инвестиционной деятельности Анализ объемов инвестиционной деятельности. Ретроспективная и прогнозная оценка эффективности инвестиционной деятельности - Понятие и роль инвестиций. Задачи анализа инвестиционной деятельности. Показатели объемов инвестиционной деятельности. Показатели ретроспективной оценки эффективности реальных инвестиций. Прогнозные показатели эффективности инвестиционной деятельности (чистый дисконтированный доход, индекс доходности, внутренняя норма доходности; простой и дисконтированный срок окупаемости). Анализ эффективности финансовых вложений. 108
Раздел 9. Анализ результатов инвестиционной деятельности 4 Инвестиции - представляют собой вложения капитала во всех его формах с целью: - обеспечения его роста в предстоящем периоде. При этом прирост капитала, полученный в результате инвестирования должен быть достаточным, чтобы компенсировать инвестору отказ от имеющихся средств на потребление в текущем периоде, вознаградить его за риск и возместить потери от инфляции в будущем периоде. - решения определенных социальных задач 109
Раздел 9. Анализ результатов инвестиционной деятельности 4 Задачи анализа: - оценка динамики и степени выполнения плана инвестиционной деятельности; - оценка эффективности инвестиционной деятельности; - разработка мероприятий по повышению эффективности инвестиционной деятельности 4 Источники информации: - данные аналитического учета по счетам, связанным с инвестиционной деятельностью; - бизнес-план; - проектно-сметная документация; - отчет о вводе в действие объектов основных средств и использовании инвестиций в основной капитал 110
Раздел 9. Анализ результатов инвестиционной деятельности Этапы ретроспективного анализа: 4 анализ выполнения объемов инвестиций за отчетный год и в динамике за исследуемый период времени (объемы валовых и чистых инвестиции, объем инвестиций на одного работника, коэффициент обновления ОС, анализ инвестиций в разрезе направлений вложений); В области реального инвестирования: 4 анализ выполнения плана инвестирования в разрезе объектов инвестиционной программы и изучение причин отклонений от плана; 4 анализ выполнения плана по вводу объектов строительства; 4 анализ незавершенного строительства; 4 анализ стоимости СМР (подрядным и хозяйственным способом); 4 анализ расходов на приобретение основных средств В области финансового инвестирования: 4 анализ объема и структуры инвестиций в финансовые инструменты; 4 анализ доходности финансовых вложений в целом и отдельных финансовых инструментов 111
Раздел 9. Анализ результатов инвестиционной деятельности Система показателей для ретроспективного анализа: В области реального инвестирования: 4 дополнительный выход продукции на рубль инвестиций: (ВП 1 - ВП 0 )/ И 4 снижение себестоимости продукции в расчете на рубль инвестиций: (VВП 1 • (С 1 - С 0 )) / И 4 снижение трудоемкости в расчете на рубль инвестиций: (VВП 1 • (ТЕ 1 - ТЕ 0 )) / И 4 увеличение прибыли в расчете на рубль инвестиций: (VВП 1 • (Пед. 1 - Пед. 0 )) / И В области финансового инвестирования: 4 средний уровень доходности финансовых вложений: зависит от структуры портфеля финансовых инвестиций и уровня доходности каждого вида финансовых вложений 112
Раздел 9. Анализ результатов инвестиционной деятельности Система показателей для прогнозного анализа: В области реального инвестирования: 4 чистый дисконтированный доход (ЧДД или NPV) 4 индекс доходности (ИД или PI) 4 внутренняя норма доходности (ВНД или IRR) 4 простой и дисконтированный срок окупаемости В области финансового инвестирования: 4 текущая стоимость финансового инструмента (для сравнения ее с рыночной стоимостью) 4 доходность финансовых инструментов 113
Раздел 10. Анализ финансового состояния организации 4 Финансовое состояние (ФС) организации характеризуется способностью субъекта хозяйствования финансировать свою деятельность и своевременно рассчитываться по своим обязательствам. 4 Виды финансового состояния: - устойчивое - неустойчивое - кризисное 4 Внешнее проявление финансового состояния - платежеспособность 4 Внутреннее проявление финансового состояния - финансовая устойчивость 114
Раздел 10. Анализ финансового состояния организации 4 Цель анализа: комплексное системное изучение финансового состояния хозяйствующего субъекта и факторов его формирования для оценки степени финансовых рисков и прогнозирования уровня доходности капитала 4 Задачи анализа: - своевременная и объективная диагностика ФС, установление проблем и изучение причин их образования; - поиск резервов улучшения ФС и разработка мероприятий по более эффективному использованию финансовых ресурсов и укреплению ФС; - прогнозирование возможных финансовых результатов и моделей финансового состояния 4 Источники информации: - формы отчетности (бухгалтерский баланс (ф. № 1); отчет о прибылях и убытках (ф. № 2); отчет об изменениях капитала (ф. № 3); отчет о движении денежных средств (ф. № 4) и др. ) - данные первичного и аналитического бухгалтерского учета, детализирующие отдельные статьи баланса 115
Раздел 10. Анализ финансового состояния организации Направления анализа финансового состояния: 4 Оценка имущественного положения и структуры капитала: - анализ источников формирования капитала - анализ размещения капитала 4 Оценка эффективности и интенсивности использования капитала: - анализ рентабельности (доходности капитала) - анализ оборачиваемости капитала 4 Оценка финансовой устойчивости и платежеспособности: - анализ финансовой устойчивости - анализ ликвидности и платежеспособности 4 Оценка кредитоспособности и риска банкротства 116
Раздел 10. Анализ финансового состояния организации Капитал - средства, которыми располагает субъект для осуществления своей деятельности с целью получения прибыли Оценка имущественного положения и структуры капитала: 4 анализ источников формирования капитала: - анализ формирования собственного капитала - анализ формирования заемного капитала - оценка стоимости капитала 4 анализ размещения капитала - анализ структуры активов - анализ состава, структуры и динамики основного капитала - анализ состава, структуры и динамики оборотных активов - анализ состояния производственных запасов - анализ состояния дебиторской задолженности - анализ остатков денежных средств 117
Раздел 10. Анализ финансового состояния организации Оценка эффективности и интенсивности использования капитала: 4 анализ рентабельности (доходности) и оборачиваемости капитала - рентабельность совокупного капитала - рентабельность капитала с позиции собственников и кредиторов - рентабельность собственного капитала - рентабельность операционного капитала - рентабельность оборотного капитала - коэффициент оборачиваемости совокупного капитала и его составных частей - продолжительность оборота в днях - эффект финансового рычага 118
Раздел 10. Анализ финансового состояния организации Оценка финансовой устойчивости и платежеспособности: 4 анализ финансовой устойчивости: - коэффициент финансовой автономии - коэффициент финансовой зависимости - коэффициент текущей задолженности - коэффициент долгосрочной финансовой независимости - коэффициент платежеспособности - коэффициент финансового левериджа - коэффициент маневренности - сумма чистых активов - оценка операционного левериджа - запас финансовой устойчивости (зона безопасности) - обеспеченность запасов устойчивыми источниками финансирования 119
Раздел 10. Анализ финансового состояния организации Оценка финансовой устойчивости и платежеспособности: 4 анализ ликвидности и платежеспособность субъекта - возможность своевременного погашения в полном объеме долговых обязательств ликвидность субъекта - способность субъекта выполнить свои краткосрочные обязательства - ликвидность баланса - степень покрытия обязательств активами, срок превращения которых в денежную форму соответствует сроку погашения обязательств - коэффициент абсолютной ликвидности - коэффициент срочной ликвидности - коэффициент текущей ликвидности - коэффициент восстановления платежеспособности - коэффициент утраты платежеспособности 120


