през по эконометрике тема 1-2.pptx
- Количество слайдов: 38
ЭКОНОМЕТРИКА Лектор Горбатенко Елена Николаевна 1
В результате изучения дисциплины студенты должны уметь: строить эконометрические модели и оценивать их параметры; проверять гипотезы о свойствах экономических показателей и формах их связи; использовать результаты экономического анализа для прогноза и принятия обоснованных решений знать: методы корреляционного и регрессионного анализа
Рекомендуемая литература Елисеева И. И. 3
Тема 1. Эконометрика и эконометрическое моделирование: основные понятия и определения 1. Понятие эконометрики. 2. Специфика экономических данных. 3. Виды переменных, используемых в эконометрических моделях. 4. Классификация эконометрических моделей. 5. Основные этапы построения эконометрических моделей. 6. Типы экономических данных, используемых в эконометрических исследованиях. 4
Эконометрика – это наука, которая дает количественное выражение взаимосвязей экономических явлений и процессов.
Эконометрика базируется на трех дисциплинах: - экономической теории - экономической статистике - математике 6
Отличия эконометрики от статистики Статистика изучает массовые явления любой природы Эконометрика изучает массовые явления в экономике
Отличие эконометрики от экономической теории: Экономическая теория дает качественное определение закономерностей в экономике. Эконометрика занимается количественным описанием взаимосвязей, существующих в экономике. 8
Пример эконометрической модели ln C = α 0 + α 1 ln Y + α 2 ln P С – потребление некоторого пищевого продукта на душу населения в некотором году, У – реальный доход на душу населения в этом году, Р – индекс цен на этот продукт, скорректированный на общий индекс стоимости жизни; Это уравнение называется уравнением поведения потребителя. 9
2. Специфика экономических данных Временные ряды качественно отличаются от простых статистических выборок. Эти особенности состоят в следующем: n n n последовательные по времени уровни временных рядов являются взаимозависимыми, особенно это относится к близко расположенным наблюдениям; в зависимости от момента наблюдения уровни во временных рядах обладают разной информативностью: информационная ценность наблюдений убывает по мере их удаления от текущего момента времени; с увеличением количества уровней временного ряда точность статистических характеристик не будет увеличиваться пропорционально числу наблюдений, а при появлении новых закономерностей развития она может даже уменьшаться.
3. Виды переменных в эконометрической модели 1. Эндогенные переменные Y (внутренние, объясняемые, результирующие, зависимые) Это переменные, значения которых определяются внутри модели в результате расчетов. 2. Экзогенные переменные X (внешние, объясняющие , факторные признаки, независимые) Это переменные, значения которых задаются вне модели, т. е. известны заранее. 3. Предопределенные переменные К ним относятся все экзогенные переменные и лаговые эндогенные переменные. Лаговые – т. е. измеренные в прошлые моменты времени. 11
4. Классификация эконометрических моделей По направлению и степени сложности связей между переменными выделяют три основных класса моделей: 1. модели временных рядов 2. регрессионные модели с одним уравнением 3. системы одновременных уравнений 12
Модели временных рядов – модели зависимости результативного признака от времени 13
Типы моделей временных рядов: Модели кривых роста (трендовые модели) Ø Сезонные модели Ø Адаптивные модели Ø Модели авторегрессии Ø (модели, в которых моделируемые значения являются линейной функцией от предыдущих значений) Пример: уt = a 0 + a 1 yt-1 + a 2 yt-2 + a 3 yt-3 14
Регрессионные модели с одним уравнением – модели, в которых результативный признак (у) является функцией факторных признаков (Х) 15
Примеры задач, решаемых с помощью регрессионных моделей n n Исследование зависимости заработной платы (Y) от возраста (X 1), уровня образования (X 2), пола (X 3), стажа работы (X 4) Прогноз и планирование выпускаемой продукции по факторам производства (производственная функция Кобба – Дугласа означает, что объем выпуска продукции (Y), является функцией количества капитала ( K ) и количества (L) труда) Прогноз объемов потребления продукции или услуг определенного вида (кривая Энгеля , где Y -удельная величина спроса, Х - среднедушевой доход). n
Системы одновременных уравнений эти модели описываются системой взаимосвязанных регрессионных уравнений Пример Модель спроса и предложения состоит из трех уравнений: Уравнение предложения St = a 0 Уравнение спроса Тождество равновесия + a 1 ·P t + a 2 ·P t -1 Dt = b 0 + b 1 · P t + b 2 · I t St =Dt где S t- предложение товара в момент времени t, Dt- спрос на товар в момент времени t, P t - цена товара в момент времени t, P t -1 - цена товара в предыдущий момент времени (t-1), It - доход потребителей в момент времени t.
5. Основные этапы построения эконометрических моделей n n n 1. Определение цели исследования, показателей и факторов. 2. Сбор и анализ информации. 3. Выбор общего вида модели. 4. Построение математической модели. 5. Исследование модели с использованием критериев точности и адекватности.
Данные о продаже квартир в Москве в районе станции метро «Крылатское» № у х1 х2 х3 х4 1 2 3 … 28 139 83 110 … 130 40 49 32 … 37, 5 8 5, 1 7, 2 … 7 0 1 0 … 1 7 20 10 … 15 У- цена квартиры, тыс. дол. Х 1 – общая площадь квартиры, м 2 Х 2 – площадь кухни, м 2 Х 3 – тип дома (1 - кирпичный, 0 - другой) Х 4 – расстояние от метро (минут пешком) Регрессионная модель стоимости квартиры У= 45, 8 + 1, 6 х1 + 7, 6 х2 - 4, 9 х3 – 3, 9 х4
6. Типы экономических данных 1. Временные данные – набор сведений характеризующих один и тот же объект, но за разные периоды времени. (Например, прибыль предприятия по месяцам, ежедневный курс валюты). 2. Пространственные данные – набор сведений по разным объектам, взятым за один и тот же период или момент времени. (Например, прибыль филиалов предприятий). 3. Перекрестные данные – набор сведений по группе объектов в отдельные моменты 20 времени
Тема 2. Корреляционный анализ 1. Характеристика взаимосвязей между переменными 2. Коэффициент парной корреляции 3. Множественный коэффициент корреляции 4. Частный коэффициент корреляции
Зависимости между признаками: 1) функциональные 2) корреляционные
Ковариация
3 вида коэффициентов корреляции: - парные - частные - множественные
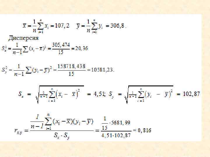
Коэффициент парной корреляции
Оценка значимости коэффициента корреляции t - критерий Стьюдента
Матрица парных коэффициентов корреляции (*)
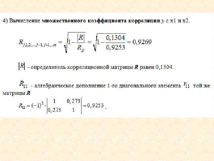
Множественный коэффициент корреляции
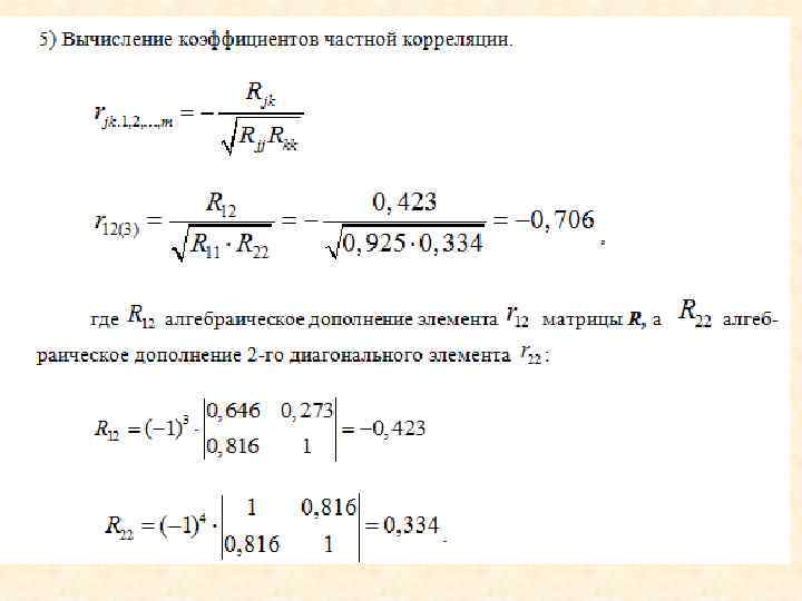
Частный коэффициент корреляции
през по эконометрике тема 1-2.pptx