53551517e1d77ee9d2edf63c13e47d51.ppt
- Количество слайдов: 165
Экология к. х. н. Шеховцова Наталья Сергеевна
Литература 1. 2. 3. 4. 5. Назаренко О. Б. Экология. Учебное пособие. ТПУ Панин В. Ф. , Сечин А. И. , Федосова В. Д. Экология для инженера. М. : ИД «Ноосфера» , 2000. – 284 с. Коробкин В. И. , Передельский Л. В. Экология. Ростов-на-Дону : Феникс, 2008. – 608 с. Акимова Т. А. , Кузьмин А. П. , Хаскин В. В. Экология. Природа – Человек – Техника. М. : Экономика, 2007. – 511 с. Николайкин Н. И. , Николайкина Н. Е. , Мелехова О. П. Экология. М. : Дрофа, 2008. – 622 с.
Тема 1. Проблемы взаимодействия общества и природы
Понятие и предмет экологии οικος (ойкос) – дом, жилище, родина и λόγος (логос) – наука, и в переводе означает «наука о доме» . n Экология – это наука о взаимоотношениях живых организмов и сообществ между собой и с окружающей средой обитания. n
Основные понятия и определения n n n Биоценоз ( «биос» – жизнь, «ценоз» – сообщество) - cовокупность живых организмов Биотоп ( «топос» – место) - неживые компоненты окружающей среды Экологическая система - это сочетание биоценоза (сообщества живых организмов) и биотопа (неживых компонентов среды обитания) Биогеоценоз- природные экосистемы, занимающие определенную территорию Биосфера - оболочка Земли, в которой развивается жизнь, состоит из экологических систем.
Глобальные биогеохимические циклы устойчивый круговорот вещества и энергии, поддерживается многими видами растений и животных; стабильное воспроизводство вида и его участие в круговороте обмен веществ и энергии по пищевым цепям; Рис. 1. Уровни организации материи по Т. Миллеру
Предмет экологии Прикладные задачи n n n Сохранение, воспроизводство и рациональное использование природных ресурсов Прогнозирование и оценка возможных отрицательных последствий деятельности человека для окружающей среды Улучшение качества окружающей среды
Структура экологии Экология Общая Экология экология человека Прикладная экология
Структура экологии 1. Общая экология - наука об общих закономерностях взаимоотношений организмов с окружающей средой: ü Экология особи (аутэкология); ü Популяционная экология (демэкология); ü Экология экосистем (синэкология); ü Учение о биосфере
Структура экологии 2. Экология человека – комплекс дисциплин, исследующих взаимодействие человека как индивида и личности с окружающей его средой как природной так и преобразованной самим человеком: ü Экология народонаселения ü Социальная экология
Структура экологии 3. Прикладная экология – большой комплекс дисциплин, связанный с различными отраслями человеческой деятельности и взаимоотношений между человеческим обществом и природой: ü Инженерная ü Сельскохозяйственная ü Промысловая
Структура экологии По конкретным объектам и средам исследования: экология растений, животных, микроорганизмов n В зависимости от среды, местообитания организмов: экология суши, моря, озера n
История развития экологии 1. Зарождение и становление экологии как науки (…– до 60 -х г. г. XIX века): Аристотель (384– 322 г. г. до н. э. ). В работе «История животных» рассматривал такие вопросы как приуроченность организмов к местам обитания, одиночная или стайная жизнь, различия в питании. Теофраст (372– 287 г. г. до н. э. ) – ученик Аристотеля, основоположник географии растений. В «Истории растений» отмечал зависимость растительного покрова от климата и почв. Карл Линней (1707– 1778 г. г. ) – шведский естествоиспытатель, сторонник креационистской концепции в биологии, согласно которой многообразие форм органического мира есть результат их сотворения. Жан Батист Ламарк (1744– 1829 г. г. ) – французский ученый, автор первого эволюционного учения. Считал, что важнейшей причиной приспособительных изменений организмов, эволюции растений и животных является влияние внешних условий среды.
2. Оформление экологии в самостоятельную отрасль знаний (60 -е г. г. XIX в. – 50 -е г. г. XX в. ) Чарльз Дарвин (1809– 1882 г. г. ) определил основные факторы эволюции органического мира. Ему принадлежат работы: «Происхождение видов путем естественного отбора, или сохранение благоприятствуемых пород в борьбе за жизнь» (1859 г. ) и «Происхождение человека» (1871 г. ). Василий Васильевич Докучаев, естествоиспытатель (1846– 1903 г. г. ) считается одним из основоположников экологии. В частности, он исследовал особенности почвообразования. Эрнст Геккель (1834– 1919 г. г. ). ввел термин экология. Владимир Иванович Вернадский (1863– 1945 г. г. ) создает фундаментальное учение о биосфере. Артур Тенсли (1871– 1955 г. г. ), английский ботаник, в 1935 г. выдвинул понятие об экосистеме. В. Н. Сукачев (1880– 1967 г. г. ), советский ботаник, географ, лесовод, в 1940 г. обосновал близкое к этому понятию представление о биогеоценозе.
3. Современный этап – превращение экологии в комплексную науку, включающую в себя науки об охране природной и окружающей человека среды (50 -е г. г. XX в. – до настоящего времени) Юджином Одумом (1986 г. ), американский ученый, были написан популярный учебники по экологии и основам общей экологии. Н. Н. Моисеев, русский ученый в области механики и прикладной математики. В начале 70 -х годов им впервые была выдвинута идея о единственно возможном пути развития человечества - коэволюции человека и биосферы, ставшая в настоящее время общепринятой. Разработанная вместе с учениками система моделей биосферы и климата позволила в 1983 г. сделать ставшие всемирно известными численные расчеты последствий полномасштабной ядерной войны, получившие название "ядерная зима". Н. Ф. Реймерс (1992), советский эколог, общую экологию представил, как вершину естествознания – мегаэкологию, вокруг которой концентрируются другие научные дисциплины, связанные с актуальными проблемами цивилизации и угрозой экологического кризиса.
Методы экологии n системный подход n натурные наблюдения n эксперимент n моделирование.
Методы экологии Системный подход. Любой объект экологии имеет системную природу. n Системный подход – это методологическое направление в науке, основная задача которого состоит в разработке методов исследования и конструирования сложно организованных объектов – систем разных типов и классов. n
Методы экологии Натурные наблюдения: ü Метеорологические наблюдения – измерение температуры, прозрачности, солености, химического состава воды и др. ü Мониторинг – непрерывное слежение за качеством среды (регистрация состава и количества вредных примесей в воздухе, воде, почве и др. ) ü Изучение жизни организмов и их сообществ в естественных условиях – подсчет особей, наблюдение за перемещениями животных, регистрация численности стад, состояния лесов, посевов и т. д.
Методы экологии Эксперимент: Исследование влияния факторов среды на жизнедеятельность организмов
Методы экологии Моделирование: ü Натурное моделирование – создание и исследование искусственных обществ и экосистем, наблюдение за взаимодействием организмов друг с другом и с окружающей средой. ü Математическое моделирование – создание математической модели экосистемы.
Системные законы экологии Б. Коммонера «Все связано со всем» ; §Принцип Ле Шателье «Все должно куда-то деваться» ; «Ничто не дается даром» ;
Системные законы экологии «Все связано со всем» ; Этот закон отражает наличие сложнейших связей между явлениями в экологических системах
Системные законы экологии Принцип Ле Шателье – Брауна при внешнем воздействии, выводящем систему из состояния устойчивого равновесия, это равновесие смещается в направлении, при котором эффект внешнего воздействия уменьшается.
Системные законы экологии «Все должно куда-то деваться» Это закон о хозяйственной деятельности человека, отходы от которой неизбежны, и потому необходимо думать как об уменьшении их количества, так и о последующем их использовании.
Системные законы экологии «Ничто не дается даром» Человек не может безвозмездно расходовать природные ресурсы, загрязнять окружающую среду . Все виды взаимодействия человека с природой должны оцениваться экономически.
Этапы взаимодействия человеческого общества и природы 1. Этап охотничества ― собирательства n Использование человеком огня вызывало пожары и, как следствие, разрушение растительных сообществ в различных районах земного шара и обеднение видового состава крупных позвоночных.
Этапы взаимодействия человеческого общества и природы 2 этап – этап аграрной цивилизации ~ 10 тыс. лет назад • Разрушение экосистем: уничтожение лесов, засоление почв и опустынивание • Вымирание крупных представителей фауны – конкурентов домашних животных.
Этапы взаимодействия человеческого общества и природы 3 этап – этап индустриальной цивилизации. n Наблюдается резкий рост населения n Уменьшается разнообразие естественной среды n Нарушается круговорот веществ n Потребление энергии резко возрастает, встает вопрос об исчерпаемости запасов угля, нефти и природного газа.
Современное состояние биосферы n Преобразуется облик планеты n Изменяется химический состав воздуха, воды, почвы n Снижаются темпы процесса самоочищения
Экологический кризис демографическая проблема (проблема, связанная с ростом населения); n истощение природных ресурсов; n проблемы энергетики; n загрязнение биосферы (кислотные дожди, разрушение озонового слоя, парниковый эффект и др. ); n проблемы здоровья человека. n
Выход из экологического кризиса n экологизация технологий; n экономизация производств; n административно-правовое воздействие; n экологическое просвещение; n международно-правовая защита.
1. Стадия взаимодействия между обществом и природой, на которой до предела обостряются противоречия между экономикой и экологией, а возможности саморегуляции в условиях антропогенного воздействия серьезно подорваны называется 1. переход в ноосферу 2. экологическая революция 3. экологический кризис 4. экологическое бедствие 2. Что такое экология? • Наука об отношениях живых организмов между собой • Наука о взаимоотношениях между живыми организмами и средой их обитания • Наука об отношениях людей между собой • Наука о взаимоотношениях общества с окружающей средой 3. Система инженерно-технических мероприятий, направленных на сохранение качества среды в условиях растущего промышленного производства: 1. Социальная экология 2. Инженерная экология 3. Инженерная графика 4. Геоэкология
Общая экология 2. 1 Организм и среда
Экологические факторы Среда обитания - характерные для растений и животных естественные условия жизни n Окружающая среда – часть среды, с элементами которой организм конкретно взаимодействует n Экологические факторы – это определенные условия и элементы среды, которые оказывают специфическое воздействие на живой организм. Экологические факторы определяют условия существования организмов. n
Экологические факторы Классификация n 1. Абиотические факторы – это совокупность факторов неживой природы, влияющих на жизнь и распространение живых организмов. n 2. Биотические факторы совокупность влияний жизнедеятельности одних организмов на жизнедеятельность других, а также на неживую компоненту среды обитания. n 3. Антропогенные факторы – факторы, порожденные деятельностью человека и воздействующие на окружающую природную среду: непосредственное воздействие человека на организмы или воздействие на организмы через изменение человеком их среды обитания
Абиотические факторы 1. Физические факторы – такие факторы, источником которых служит физическое состояние или явление (например, температура, давление, влажность, движение воздуха и др. ). n 1. Химические факторы – такие факторы, которые обусловлены химическим составом среды (соленость воды, содержание кислорода в воздухе и др. ). n
Важнейшие абиотические факторы 1. Климатические факторы v Температура v Свет, энергия солнца v Количество осадков n n 2. Факторы почвенного покрова (эдафические факторы)- самостоятельно
Абиотические факторы водной среды v. Плотность v. Теплоемкость v. Подвижность v. Температура v. Соленость v. Содержание растворенного кислорода vр. Н
Биотические факторы Формы биотических взаимоотношений: n 1. Внутривидовые взаимодействия характеризуют взаимоотношения между организмами на популяционном уровне. В основе их лежит внутривидовая конкуренция. n 2. Межвидовые взаимодействия характеризуют взаимоотношения между различными видами, которые могут быть благоприятными, неблагоприятными и нейтральными. n 3. Воздействие на неживую природу (микроклимат).
Биотические факторы Межвидовые взаимодействия (благоприятные (+), неблагоприятные(-) и нейтральные (0)): n 00 нейтрализм - оба вида независимы и не оказывают никакого действия друг на друга; в природе встречается редко; n +0 комменсализм - один вид извлекает пользу, а другой не имеет никакой выгоды, вреда тоже; n – 0 аменсализм - один вид испытывает от другого угнетение роста и размножения;
Биотические факторы n n n ++ симбиоз – взаимовыгодные отношения: Мутуализм - виды не могут существовать друг без друга; Протокооперация - совместное существование выгодно обоим видам, но не является обязательным условием выживания; – – конкуренция - каждый из видов оказывает на другой неблагоприятное воздействие; + – хищничество - хищный вид питается своей жертвой; + – паразитизм - паразит тормозит рост и развитие своего хозяина и может вызвать его гибель.
Закономерности действия экологических факторов n Закон минимума Либиха (1840 г. ): Жизненные возможности организма зависят от фактора, находящегося в минимуме (несмотря на то, что другие факторы могут присутствовать в избытке и не использоваться в полной мере)
Закономерности действия экологических факторов Уточнения з. Либиха n Эффект компенсации (взаимозаменяемости) факторов n Закон незаменимости фундаментальных факторов n Правило фазовых реакций «польза – вред»
Закономерности действия экологических факторов n n В. Шелфорд (1913 г. ), закон толерантности: жизнеспособность организма определяет как недостаток, так и избыток экологического фактора Толерантность - устойчивость организма к какомулибо фактору (способность организма выносить отклонения значений экологических факторов от оптимальных для себя) Диапазон между минимумом и максимумом фактора определяет величину толерантности к данному фактору Лимитирующие факторы – факторы, сдерживающие развитие организма из-за их недостатка или избытка по сравнению с потребностью (оптимальное содержание).
Закономерности действия экологических факторов n n Рис. 3. Схема действия экологического фактора на живые организмы: 1 – оптимум, зона нормальной жизнедеятельности, 2 – зона пониженной жизнедеятельности (угнетение), 3 – зона гибели
Экологическая ниша – это совокупность всех факторов и условий среды (физической пространство, способ питания, образ жизни, взаимоотношения с другими видами), в пределах которых может существовать вид в природе.
Экологическая ниша Каждый организм имеет специфическую экологическую нишу n Два вида не занимают одну и туже нишу n Пустующая экологическая ниша всегда будет заполнена n
Адаптация – это процесс приспособления организма к определенным условиям окружающей среды. Особи, не приспособленные к данным или изменяющимся условиям, вымирают. Основные типы адаптации: 1. поведенческая адаптация 2. физиологическая адаптация 3. морфологическая адаптация
Популяции Популяция – это совокупность особей одного вида, способная к самовоспроизведению, более или менее изолированная в пространстве и во времени от других аналогичных совокупностей одного и того же вида. n Количественные характеристики популяций: статические и динамические n
Популяции Статические показатели n Численность популяции – это общее количество особей на данной территории или в данном объеме. n Плотность популяции – число особей, приходящихся на единицу занимаемого пространства (кол-во чел/км 2) n Показатели структуры – возрастная, половая, размерная структуры
Возрастная структура популяции 1. Предрепродуктивная (молодые особи) 2. Репродуктивная (взрослые особи) 3. Пострепродуктивная (старые особи)
Возрастная структура популяции Быстрорастущая, развивающаяся популяция Стабильная популяция Деградирующая, сокращающаяся популяция
Популяции Динамические показатели n Рождаемость – это число особей ΔNn, родившихся в популяции за некоторый промежуток времени (Δt): Р = ΔNn/Δt n Удельная рождаемость – отношение рождаемости к исходной численности N b = Р/ N = ΔNn/NΔt
Популяции Динамические показатели n Смертность – это число особей ΔNm, погибших в популяции за некоторый промежуток времени Δt: С = ΔNm/Δt n Удельная смертность – отношение смертности к исходной численности: d = С/ N = ΔNm/NΔt
Популяции Динамические показатели n Скорость изменения численности популяции: ΔN/Δt, где ΔN – изменение численности популяции за время Δt. n n Удельная скорость изменения численности: n r = b – d b = d, то r = 0 стационарное состояние b > d, то r > 0 рост популяции b < d, то r < 0 снижение численности
Динамика популяций n Кривые выживания 1 2 3
Кривые роста численности популяции Экспоненциальный рост численности Экспоненциальная кривая роста численности Nt – численность популяции в момент времени t, N 0 – численность популяции в начальный момент времени t 0 е – основание натурального логарифма, r – показатель, характеризующий темп размножения особей в данной популяции
Кривые роста численности популяции N Крах популяции К время
Кривые роста численности популяции Логистический рост численности K- биологическая емкость среды Логистическая кривая роста численности
Популяции n Биологическая емкость среды - степень способности природного окружения обеспечивать нормальную жизнедеятельность (дыхание, питание, размножение, отдых и т. п. ) определенному числу организмов и их сообществ без заметного нарушения самого окружения.
Популяции Периодические и непериодические колебания численности популяций под влиянием абиотических и биотических факторов среды называются популяционными волнами Рис. Основные кривые изменения численности популяций различных видов
Экосистемы n Классификация Экосистема Биомы (наземные экосистемы) Водные экосистемы
Наземные экосистемы üЛесные: cеверные хвойные леса (тайга), листопадные леса умеренных широт, влажные тропические леса. üТравянистые: саванны, пампы, степи, прерии, тундры. üПустыни. Лимитирующие факторы суши: неодинаковые средние температуры и количество осадков
Водные экосистемы Морские: океаны, эстуарии(место, где пресные воды рек смешиваются с морской водой), прибрежные болота, коралловые рифы Пресноводные: озера, реки, ручьи. Лимитирующие факторы водных систем: соленость, количество растворенного кислорода, температура воды, глубина проникновения солнечных лучей.
Структура экосистемы Экосистема = биоценоз + биотоп n Схема биогеоценоза (экосистемы), по В. Н. Сукачеву
Трофическая структура экосиcтемы Пищевые (трофические) цепи – это последовательность организмов, в которой каждый из них съедает или разлагает другой. По пищевым цепям происходит передача веществ и энергии в экосистеме от звена к звену. Простейшая цепь питания состоит из трех основных звеньев: Продуценты Консументы Редуценты
Трофическая структура экосистемы n n Продуценты (зеленые растения) - 1 -й трофический уровень Растительноядные консументы – 2 -й уровень Плотоядные консументы (хищники) – 3 -й уровень. Четвертый уровень – плотоядные консументы, потребляющие других плотоядных и т. д.
Типы трофических цепей Пастбищная: Первый трофический уровень занимают зеленые растения, второй – пастбищные животные, а третий - хищники. Пример: Растительный материал (нектар) муха паук землеройка сова
Типы трофических цепей Детритная: Первый трофический уровень занимают детрит(мертвое органическое вещество), второй – детритофаги (консументы), а третий - хищники. Пример: Листовая подстилка леса дождевой червь черный дрозд ястребперепелятник
Экологические пирамиды Пирамида чисел (пирамида Элтона) Показывает численность организмов на каждом трофическом уровне. Количество особей, составляющих последовательный ряд звеньев от продуцентов к консументам, неуклонно уменьшается. ПР- продуценты РК – растительноядные консументы ПК – плотоядные консументы 1 (ПК) 10 (РК) 2000 (ПР) Цифры – число особей, шт.
Экологические пирамиды Пирамида биомасс Характеризует суммарную массу живого вещества на данном трофическом уровне, г/м 2, г/м 3 11(ПК) 132 (РК) 703 (ПР) Цифры – биомасса сухого вещества в г/м 2.
Экологические пирамиды Пирамида энергии Показывает величины потоков энергии через последовательные трофические уровни Является наиболее информативной из всех пирамид 88 (ПК) 1603 (РК) 14098 (ПР) Цифры – количество энергии Дж/(м 2×г).
Правило десяти процентов С одного трофического уровня экологической пирамиды на другой, более высокий ее уровень передается около 10 % энергии (1942 г. Р. Линдеман). Трофическая цепь: 90% 100% 10% 1% 0, 1% 0, 01% Водоросли – улитки - мелкие рыбы – лосось – медведь
Правило биологического усиления: Если полезное вещество при его излишке легко выводится из организма, то вредное не только плохо выводится но и накапливается в пищевой цепи
Содержание ДДТ в экосистеме (болото) Содержание ДДТ (пестицид, дихлордифенилтрихлорэтан) Вода Планктоноядные организмы Щука (хищная рыба) Рыба-игла (хищная рыба) Цапля (питается рыбой) Крачка (питается мелкими животными) Серебристая чайка (падальщик) Крохаль (птица, питается мелкой рыбой) Баклан (питается крупной рыбой) Концентрация 0, 00005 0, 04 0, 23 1, 33 2, 07 3, 57 3, 91 6, 00 22, 8 26, 4
Продуктивность экосистем n n Продуктивность - биомасса, производимая на единице площади в единицу времени. Единицы измерения -Ккал/(м 2×год), к. Дж/(м 2 × год). Валовая первичная продукция (Pg) – скорость накопления органического вещества продуцентами. Чистая первичная продукция (P 1 N)– скорость накопления органического вещества продуцентами, за вычетом энергии, пошедшей на дыхание. Вторичная продукция (P 2) – прирост массы консументов за единицу времени.
Гомеостаз способность экосистем (организмов, популяций) противостоять изменениям и сохранять равновесие. Система «хищник-жертва» Рост популяции хищника – + + положительная обратная связь – отрицательная обратная связь Рост популяции жертвы
Функционирование экосистем Сукцессия – последовательная смена биоценозов на одной и той же территории в направлении повышения устойчивости экосистемы. Виды сукцессии: n Первичная сукцессия – процесс развития и смены биоценозов на незаселенных ранее участках (голая скала-лишайники-мхи-травылес) n Вторичная сукцессия происходит на месте сформировавшегося биоценоза после его нарушения по какой-либо причине (пожар, вырубка леса, засуха)
Сукцессия
Малый круговорот веществ n Малый круговорот (биогеохимический) совершается в пределах биосферы, на уровне биоценоза. Сущность его – в образовании живого вещества из неорганических соединений в процессе фотосинтеза и в превращении органического вещества при разложении вновь в неорганические соединения.
Круговорот углерода Свет Фотосинтез, органическое вещество растений Органическое вещество животных Органическое Вещество почв (детрит) Захоронение ( «уход в геологию» ) Вулканическая деятельность CO 2 Океан H 2 CO 3 Известняки, коралловые рифы и др. Высвобождение CO 2 человеком
Влияние человека на круговорот углерода Техногенная деятельность человека нарушает естественный баланс круговорота углерода: n При сгорании органического топлива ежегодно в атмосферу выбрасывается около 6 млрд. т СО 2: n Производство электроэнергии на ТЭЦ n Выхлопные газы автомобилей n Уничтожение лесов n
Природные ресурсы и основы рационального природопользования
Природные ресурсы – это совокупность природных объектов и явлений, которые используются человеком для поддержания своего существования. Классификация природных ресурсов 1. По источникам происхождения: n биологические n минеральные n энергетические ресурсы
Природные ресурсы 2. По использованию в производстве: n земельный фонд n лесной фонд n водные ресурсы n гидроэнергетические ресурсы n ресурсы фауны n полезные ископаемые
3. По степени исчерпаемости Ресурсы Неисчерпаемые Солнечная энергия Энергия ветра Энергия морских приливов и волн Возобновимые Растения Животные Исчерпаемые Относительно Невозобновимые Чистый воздух Водные ресурсы в регионе Плодородие почв Лес (древесина) Полезные ископаемые (руда, топливо)
Природные ресурсы Состояние исчерпаемых возобновимых ресурсов. Состояние флоры и фауны Всего 1, 5 млн. видов растений и животных За 400 лет исчезли сотни видов птиц, растений, млекопитающих и др. В ближайшие 20 -30 лет под угрозой исчезновения будет находиться ~25% всех видов Земли (тысячи видов млекопитающих, птиц, пресмыкающихся, земноводных, рыб и т. д. ).
Природные ресурсы Основные причины утраты биологического разнообразия n Уничтожение или нарушение среды обитания n Промысловая охота n Интродукция чуждых видов n Прямое уничтожение с целью защиты сельскохозяйственной продукции n Случайное (непреднамеренное) уничтожение n Загрязнение окружающей среды
Меры по сохранению биоразнообразия 1. Защита особой среды обитания – создание национальных парков, заповедников и других охранных зон. 2. Защита отдельных видов – Красная книга (первая была издана в 1966) 3. Сохранение видов в виде генофонда в ботанических садах, исследовательских центрах 4. Принятие законов, направленных на сохранение биоразнообразия (ФЗ РФ «Об охране окружающей среды» от 10. 01. 2002 г. ) 5. Снижение уровня загрязнения окружающей среды.
Состояние исчерпаемых невозобновимых ресурсов Полезные ископаемые: 1. Ископаемое топливо; 2. Неметаллическое минеральное сырье. 3. Металлическое минеральное сырье; Содержание главных химических элементов в верхнем слое земной коры Элемент Содержание, Элемент % Содержание, % Кислород 45, 2 Магний 2, 8 Кремний 27, 2 Натрий 2, 3 Алюминий 8, 0 Калий 1, 7 Железо 5, 8 Титан 0, 9 Кальций 5, 1 Другие 1, 0
Запасы и добыча основных видов минерального сырья в мире и в России Сырье Выявленные ресурсы, млн. т. Добыча, в год, млн. т. Добыча на душу населения в год На сколько лет хвати при нынешнем уровне добычи Энергоносители (мир) Газ (млрд. м 3) 174 945 3 646 521 тыс. м 3 48 Нефть 202 996 3 720 531 кг 55 Каменный уголь 9 000 311 5 232 747 кг 573 Уран (тыс. тонн) 4 353 39 6 г. 112 Энергоносители (Россия) Выявленные ресурсы, млн. т. % от мировых запасов. Добыча, в год, млн. т. Газ (млрд. м 3) 47 544 27, 2 673 18, 5 71 Нефть 16 738 8, 2 491 13, 2 34 Каменный уголь 125 358 4, 2 208 4, 0 602 Уран (тыс. тонн) 495 11, 4 3, 4 8, 7 145 Сырье % от мировой добычи На сколько лет хвати при нынешнем уровне добычи
Пути решения проблемы ресурсов полезных ископаемых 1. Использование вод и шельфов Мирового океана способствует увеличению запасов полезных ископаемых Воды океана содержат много растворимых веществ: ¨ Na – 30, 62 %, Cl – 55, 07 %, Mg – 3, 68 %, S – 2, 73 %, Ca – 1, 18 %, K – 1, 1 % 1 км 3 морской воды содержит по 2000 кг Cu и Zn, 800 кг Sn, 280 кг Ag, 11 кг Au
Пути решения проблемы ресурсов полезных ископаемых 2. Охрана и рациональное использование недр Комплексное использование природных ресурсов. Добыча не только основных, но и сопутствующих полезных ископаемых, а также переработка отходов горного производства. При переработке теряется 15 % меди, 50 % цинка, 45 % свинца и 14 % благородных металлов.
Пути решения проблемы ресурсов полезных ископаемых 3. Использование вторичных ресурсов, создание малоотходных технологий n Сокращается потребность в первичном сырье n Уменьшается загрязнение вод и земель n Сокращаются энергетические затраты на переработку сырья
ИНЖЕНЕРНАЯ ЗАЩИТА ОКРУЖАЮЩЕЙ СРЕДЫ
Основные направления инженерной защиты: n Внедрение ресурсосберегающих и малоотходных технологий n Биотехнология n Утилизация отходов n Экологизация производства
Основные экологические нормативы Качество окружающей природной среды оценивается с помощью: 1. санитарно-гигиенические нормативы: ПДК, ПДУ; 2. производственно-хозяйственные: ПДВ, ПДС; 3. комплексные показатели качества окружающей природной среды: ПДН.
Основные экологические нормативы n Предельно допустимая концентрация (ПДК) количество загрязнителя в почве, воздушной или водной среде, которое при постоянном или временном воздействии на человека не влияет на его здоровье и не вызывает неблагоприятных последствий у его потомства.
Основные экологические нормативы ПДКм. р. – максимально разовая ПДК не должна вызывать рефлекторных реакций человека (насморк, ощущение запаха и т. д. ) в течение 30 мин. n ПДКс. с. – среднесуточная ПДК не должна допускать токсичного, канцерогенного, мутагенного воздействия косвенного вредного воздействия при неопределенно долгом (годы) вдыхании. n
Основные экологические нормативы Для вредных веществ безопасная концентрация в окружающей среде. (1) С ≤ ПДК – Сф, где С – фактическая концентрация вредного вещества; Сф – фоновая концентрация вредного вещества Если имеется несколько источников выбросов веществ, то: (2) где Cmax – наибольшая концентрация вредного вещества в воздухе населённого пункта от i-го источника; Сф – значение фоновой концентрации; N – число источников, через которые данное вещество поступает в воздух.
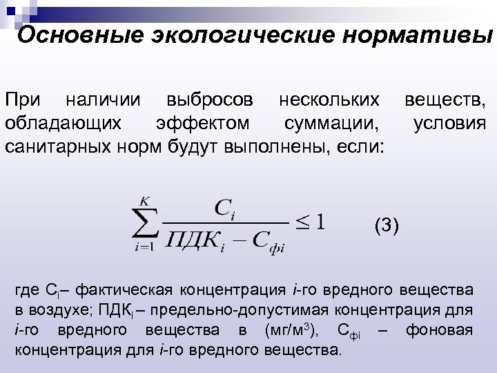
Основные экологические нормативы При наличии выбросов нескольких обладающих эффектом суммации, санитарных норм будут выполнены, если: веществ, условия (3) где Сi– фактическая концентрация i-го вредного вещества в воздухе; ПДКi – предельно-допустимая концентрация для i-го вредного вещества в (мг/м 3), Сфi – фоновая концентрация для i-го вредного вещества.
Основные экологические нормативы Предельно допустимый уровень (ПДУ) физического воздействия (радиационного воздействия, шума, вибрации, магнитных полей и др. ) – это уровень, который не представляет опасности для здоровья человека, состояния животных, растений, их генетического фонда.
Основные экологические нормативы n Предельно допустимый выброс (ПДВ) или сброс (ПДС) – это максимальное количество загрязняющих веществ, которое может быть выброшено данным конкретным предприятием в атмосферу или сброшено в водоем, не вызывая при этом превышения в них ПДК загрязняющих веществ и неблагоприятных экологических последствий.
Основные экологические нормативы Предельно допустимая нагрузка на природную среду (ПДН) – это максимально возможные антропогенные воздействия на природные ресурсы или комплексы, не приводящие к нарушению устойчивости экологических систем. Показатели устойчивости экосистем к антропогенным воздействиям: • запасы живого и мертвого органического вещества; • эффективность образования органического вещества; • видовое и структурное разнообразие.
Защита атмосферы
Экологические функции атмосферы 1. Терморегулирующие Предохраняет Землю от резких колебаний температуры, способствует перераспределению тепла у поверхности, участвует в формировании климата 2. Жизнеобеспечивающие Участвует в обмене и круговороте веществ в биосфере благодаря наличию жизненно важных веществ (О, С, N) 3. Защитные Защищает живые организмы от губительных УФ, рентгеновских и космических лучей
Источники загрязнения атмосферы Естественные источники Антропогенные источники Пыльные бури Вулканы Пожары Выветривание Разложение организмов Промышленные предприятия Транспорт Теплоэнергетика Отопление жилищ Сельское хозяйство За год в атмосферу Земли из антропогенных источников выбрасывается 200 млн. т. оксида углерода, более 20 млрд. т. диоксида углерода, 150 млн. т. диоксида серы, 53 млн. т. оксидов азота, свыше 250 млн. т. пыли, 120 млн. т. золы, более 50 млн. т. углеводородов.
Основные загрязнители 98 % от общего объема выбросов вредных веществ - диоксид серы SO 2, диоксид углерода CO 2, оксиды азота NOx, твердые частицы – аэрозоли. n 2 % - более 70 наименований вредных веществ: формальдегид, фенол, бензол, соединения свинца и других тяжелых металлов, аммиак, сероуглерод и др. n
Экологические последствия загрязнения атмосферы § § ухудшение здоровья выпадение кислотных дождей, смог возможное потепление климата (парниковый эффект) нарушение озонового слоя
Парниковый эффект – увеличение содержание парниковых газов в атмосфере и как следствие нагрев нижних слоев атмосферы и поверхности Земли Парниковые газы - пары воды, CO 2, CH 4, хлорфторуглероды и др.
Механизм парникового эффекта Парниковые газы атмосферы, и в первую очередь СО 2, пропускают внутрь большую часть солнечного коротковолнового излучения (λ = 0, 4– 1, 5 мкм), но препятствуют длинноволновому излучению с поверхности Земли (λ = 7, 8– 28 мкм).
Парниковый эффект Изменение содержания СО 2 в атмосфере и изменение средней глобальной температуры у поверхности Земли за 1850 -1995. Содержание СО 2 (ppmv) Изменение средней температуры (°C) Годы
Парниковый эффект Изменение содержания СО 2 в атмосфере за последние 5 лет.
Экологические последствия парникового эффекта § таяние льдов, § подъем уровня воды в океанах, § затопление обширных территорий суши, § исчезновение части животного и растительного мира Киотский протокол (Киото, Япония, 1987 г. ) – Протокол по установлению лимитов по сокращению выбросов CO 2 относительно базового 1990 г. для промышленно развитых государств-участников.
Кислотные дожди Чистая дождевая вода, р. Н = 5, 6 Кислотные осадки, р. Н = 2 -5 Основные реакции в атмосфере: Максимальная зарегистрированная кислотность в Западной Европе – р. Н = 2, 3.
Основные источники кислотных дождей SO 2 Естественные источники (40%) NOx Антропогенные источники (60%) вулканическая деятельность, деятельность микроорганизмов Антропогенные источники (63%) ТЭС, автотранспорт, промышленность Естественные источники (37%) почвенная эмиссия, грозовые разряды, горение биомассы
Нарушение озонового слоя Функция озонового слоя - защита от жесткого УФизлучения (растения теряют способность к фотосинтезу, у людей наблюдается увеличение заболевания раком кожи). «Озоновая дыра» - значительное пространство в озоновом слое атмосферы с заметно пониженным (до 50 %) содержанием озона. Первая «озоновая дыра» была обнаружена над Антарктидой в начале 80 -ых г. г. ХХ века.
Озоновый слой Образование озона в атмосфере: Поглощение озоном жесткого (λ < 320 нм) УФ излучения: Механизм предложен английским геофизиком С. Чепменом
Разрушение озонового слоя Реакции с фреонами (хлорфторуглероды): Реакции с другими веществами, X = (NO, Cl, I, Br, OH):
Средства защиты атмосферы 1. Уменьшение загрязнений от промышленных предприятий: § Очистка технологических и вентиляционных выбросов § Очистка от газообразных примесей 2. Уменьшение загрязнения от теплогенерирующих установок 3. Уменьшение загрязнения от автотранспорта 4. Использование зеленых насаждений, 5. Устройство санитарно-защитных зон, архитектурно-планировочные решения и др.
Очистка технологических и вентиляционных выбросов Сухие пылеуловители (циклоны) Предназначены для крупной пыли. Принцип работы – оседание частиц под действием центробежной силы. Виды: одиночные, групповые 1 – корпус 2 – входной патрубок 3 – труба 4 – пылевой бункер
Очистка технологических и вентиляционных выбросов Мокрые пылеуловители (скрубберы) Предназначены для мелкодисперсной пыли до 2 мкм. Принцип работы – осаждение частиц пыли на поверхность капель под воздействием сил инерции и броуновского движения 1 – входной патрубок 2 – зеркало жидкости 3 – форсунки
Очистка технологических и вентиляционных выбросов Фильтры Предназначены для мелкодисперсной пыли до 0, 05 мкм на поверхности пористых фильтрующих перегородок Виды: тканевые (ткань, войлок, губчатая резина) и зернистые
Очистка технологических и вентиляционных выбросов Электрофильтры Предназначены для взвешенных частиц пыли до 0, 01 мкм, масляного тумана. Принцип работы основан на ионизации и осаждении частиц в электрическом поле. 1 – загрязненный поток 2 – осадительный электрод 3 – коронирующий электрод 4 – очищенный поток 5 – взвесь
Очистка от газообразных примесей Каталитический метод основан на превращении токсичных компонентов промышленных выбросов в вещества безвредные или менее вредные для окружающей среды путем введения в систему катализаторов. Катализаторы: оксиды железа, хрома, меди, цинка, кобальта, платины, ванадия, активный уголь и т. д. Примеры: Каталитическое дожигание СО до СО 2; Восстановление NОx до N 2 Окисление H 2 S до S и H 2 O
Очистка от газообразных примесей Абсорбционный метод основан на поглощении вредных газообразных примесей жидким поглотителем (абсорбентом). В качестве абсорбента, например, используют воду для улавливания таких газов как NH 3, HF, HCl. Адсорбционный метод позволяет извлекать вредные компоненты из промышленных выбросов с помощью адсорбентов – твердых тел с ультрамикроскопической структурой (активированный уголь, силикагели, Al 2 O 3 и др. )
Уменьшение загрязнения от теплогенерирующих установок 1. Сжигание угля с известняком: 2. Пропускание диоксида серы через гашеную известь: 3. Применение мазута с малым содержанием серы или газа;
Санитарно-защитная зона (СЗЗ) – это полоса, отделяющая источники промышленного загрязнения от жилых или общественных зданий для защиты населения от влияния вредных факторов производства. Архитектурно-планировочные решения – правильное взаимное размещение источников выбросов и населенных мест с учетом направления ветров, сооружение автомобильных дорог в обход населенных пунктов и др.
Защита гидросферы
Водные ресурсы Форма нахождения Мировой океан Подземные воды Ледники Озера Почвенная влага Пары атмосферы Речные воды Объем 103 км 3 1370000 64000 280 80 14 1, 2 Процент 94 4, 3 1, 7 0, 02 0, 01 0, 0001
Потребители пресной воды. Сельскохозяйственное, промышленное и бытовое водоснабжение расходует более 4000 км 3 воды в год (4, 5% пресной воды, сконцентрированной в озерах, водохранилищах и реках. ) За один день тратится около 10 миллиард тонн воды, что сопоставимо с годовой добычей всех видов полезных ископаемых. 60% пресной воды приходится на Азию, около 15% — на Северную Америку, в пределах 13% — на Европу, оставшиеся 12% распределяются примерно поровну между Южной Америкой и Африкой.
Показатели качества воды Физические показатели (органолиптические): 1. Цветность 2. Мутность 3. Запахи и привкусы Химические показатели: 1. Ионный состав – общее солесодержание природных вод определяется в большинстве случаев катионами Na+, K+, Ca 2+, Mg 2+ и анионами HCO 3–, SO 42–, Cl–, 2. Содержание Fe 2+ и Mn 2+ 3. Жесткость 4. Кислотность и щелочность, р. Н среды – вода хозяйственнопитьевого назначения имеет р. Н = 6, 5 – 8, 5, 5. Содержание растворенных газов СО 2, Н 2 S и др.
Показатели качества воды Санитарно-биологические показатели: 1. Коли-индекс – число бактерий Е. Coli в 1 л воды (≤ 3) 2. Коли-титр – наименьший объем воды (в мл), содержащий 1 кишечную палочку (≥ 300 мл) 3. Микробное число – общее число аэробных бактерий (≤ 50 в 1 см 3 воды).
Источники загрязнения гидросферы 1. Атмосферные воды. 2. Городские сточные воды. 3. Промышленные сточные воды. 4. Сельскохозяйственные стоки. Загрязнители сточных вод: 1. Химические загрязнители: наиболее распространенными загрязнителями являются нефть и нефтепродукты, СПАВ, пестициды, тяжелые металлы, диоксины, фенолы. 2. Биологические загрязнители: микроорганизмы – вирусы, бактерии; растения – водоросли; дрожжи, плесневые грибки; 3. Физические загрязнители: радиоактивные элементы, взвешенные твердые частицы, шлам, песок, ил, тепло и др.
Экологические последствия загрязнения гидросферы 1. Эвтрофикация - обогащение рек, озер и морей биогенами (соединения азота и фосфора), сопровождающееся резким увеличением количества растительности (фитопланктон и водоросли) в водоемах. В результате остальные растения вытесняются фитопланктоном, рыбы и другие обитатели водоемов задыхаются и гибнут. В результате сильно ухудшает санитарно-гигиенические качества воды, вплоть до ее полной непригодности для купания и питьевого водоснабжения. 2. При непосредственном контакте человека с бактериально загрязненной водой, а также при проживании или нахождении близ водоема различные паразиты могут проникнуть в кожу и вызвать тяжелые заболевания, такие как холера, брюшной тиф, дизентерия и др.
Классификация методов очистки сточных вод 1. Механическая очистка используется для удаления из сточных вод взвешенных веществ (песок, глинистые частицы, волокна и т. д. 2. Физико-химические методы очистки применяются для удаления из сточных вод растворимых примесей, а в ряде случаев – для удаления взвешенных веществ. 3. Биологические методы очистки используются для удаления растворенных и коллоидных органических и некоторых неорганических соединений (H 2 S, NH 3, нитриты и др. )
Общий вид последовательности этапов очистки стоков Предочистка: 1. Очистка от грубодисперсных веществ (процеживание, отстаивание, фильтрование, флотация) 2. Очистка от коллоидно-дисперсных примесей (коагуляция) 4. Регулирование кислотности (нейтрализация) 5. Очистка от тонкодисперсных примесей (фильтрование)
Общий вид последовательности этапов очистки стоков Очистка от истинно растворенных примесей в виде отдельных ионов, молекул или комплексов молекул (физико-химическая и биологическая очистка): 1. Очистка стоков от молекулярных примесей (адсорбция, экстракция). 2. Очистка от вредных веществ, находящихся в стоках в ионном состоянии (нейтрализация, ионообменная очистка, дистилляция, окисление и др. ) 3. Очистка от органических соединений (биологическая очистка)
Механическая очистка Процеживание реализуют в решетках и волокноуловителях. Применяют для удаления из сточных вод крупных и волокнистых включений (сточные воды целлюлозно-бумажной и текстильной промышленности). Ширина зазоров составляет 10 -15 -20 мм; Отстаивание основано на свободном оседании примесей с плотностью ρ > ρ воды или всплытии примесей с ρ < ρ воды. Процесс реализуется в песколовках, отстойниках, жироуловителях. Очистка сточных вод в поле действия центробежных сил осуществляется в гидроциклонах и центрифугах. Механизм действия аналогичен механизму действия газоочистных циклонов. Фильтрование используют для очистки сточных вод от тонкодисперсных примесей с малой их концентрацией
Физико-химические методы очистки Флотация - обволакивание частиц примесей (маслопродуктов, мелкодисперсных взвесей) мелкими пузырьками воздуха, подаваемого в сточную воду, и поднятии их на поверхность, где образуется слой пены. В случае электрофлотации пузырьки газа образуются в результате электролиза воды при пропускании электрического тока (водород, кислород).
Физико-химические методы очистки Коагуляция - это физико-химический процесс укрупнения мельчайших коллоидных и дисперсных частиц под действием сил молекулярного притяжения. В качестве коагулянтов применяют: сульфат алюминия (Al 2(SO 4)3 ), хлорид железа (Fe. Cl 3), сульфат железа Fe 2(SO 4)3 , хлорид магния Mg. Cl 2 и др. Используется для удаления коллоидных частиц.
Физико-химические методы очистки Нейтрализация – разновидность реагентного метода, предназначена для снижения концентрации свободных Н+ или ОН– ионов до установленных значений, соответствующих р. Н = 6, 5– 8, 5. Способы нейтрализации: а) взаимная нейтрализация кислых и щелочных стоков; б) нейтрализация реагентами (нейтрализация кислых сточных вод осуществляется добавлением растворимых щелочей Na. OH, Ca(OH)2, Mg(OH)2, а щелочных – добавлением кислот):
Физико-химические методы очистки Окисление используется для обезвреживания стоков, содержащих токсичные соединения (цианиды, комплексные цианиды меди и цинка) или соединения, которые нецелесообразно извлекать из сточных вод или очищать другими методами. Окислители: Хлор (Cl 2), гипохлорит кальция и натрия (Ca(OCl)2), хлорноватистая кислота, озон, кислород воздуха и технический кислород, пероксид водорода, оксиды марганца, перманганат и бихромат калия и др.
Физико-химические методы очистки Окисление активным хлором – хлорирование (р. Н ≥ 9… 10): Реакции с хлорноватистой кислотой, гипохлоритами: Озонирование:
Физико-химические методы очистки Экстракция основана на перераспределении примесей сточных вод в смеси двух взаимонерастворимых жидкостей (сточной воды и органической жидкости). Используется для выделения фенолов, жирных кислот, цветных металлов – меди, никеля, цинка, кадмия и др.
Физико-химические методы очистки Ионообменная очистка заключается в пропускании сточной воды через ионообменные смолы, которые содержат подвижные и способные к обмену ионы – катионы (чаще Н+) или анионы (чаще ОН–). При прохождении сточной воды через смолы подвижные ионы смолы заменяются на ионы токсичных примесей соответствующего знака. Используется для удаления примесей, находящихся в ионном виде. Реакция ионного обмена с катионитом может быть записана в виде: Здесь R обозначает комплекс катионитной матрицы, R 1 – новый комплекс, образовавшийся в результате объединения двух комплексов R двухвалентным ионом кальция.
Физико-химические методы очистки Электродиализ – вариант ионного обмена. Применяется в основном для обессоливания воды. Но в нём слой ионообменной смолы заменён специальными ионообменными мембранами, а движущая сила – внешнее электрическое поле. Упрощенная принципиальная схема электродиализатора
Физико-химические методы очистки Сорбция – процесс поглощения вещества (сорбата) из очищаемой среды твёрдым телом или жидкостью (сорбентом). Поглощение вещества массой жидкого сорбента – абсорбция, поверхностным слоем твёрдого сорбента – адсорбция. При очистке сточных вод в качестве сорбентов применяют искусственные и природные пористые материалы: золу, коксовую пыль, торф, силикагели, алюмогели, активные глины, активированные угли. 1 - адсорбер 2 - трубопровод со сточной водой 3 - трубопровод с адсорбентом 4 - мешалка 5 - трубопровод с удаляемым адсорбентом 6 - отстойник 7 - трубопровод с частицами адсорбента 8 - трубопровод с очищенной водой Схема сорбционной установки
Биологические методы очистки Биологическая очистка сточных вод основана на способности микроорганизмов использовать растворенные и коллоидные органические и некоторые неорганические соединения (H 2 S, NH 3, нитриты и др. ) в качестве источника питания в процессах своей жизнедеятельности. При этом органические соединения окисляются до воды и углекислого газа. Биологическую очистку ведут в специальных искусственных сооружениях – аэротенках, биофильтрах. Аэротенки – это открытые резервуары, через которые медленно протекают сточные воды, смешанные с активным илом. Биофильтр – сооружение, заполненное загрузочным материалом (шлак, щебень, керамзит, гравий и т. п. ), на поверхности которого развивается биологическая пленка из микроорганизмов.
Защита почвы
Размер и структура мирового земельного фонда 13, 1 млр. га % 11 26 32 3 28 Обрабатываемые земли (пашня, сады, плантации) Луга и пастбища Леса и кустарники Земли населенных пунктов, промышленности, транспорта Малопродуктивные и непродуктивные земли (болота, пустыни, ледники)
Основные виды антропогенного воздействия на почвы 1. Эрозия (ветровая и водная); 2. Загрязнение почв; 3. Вторичное засоление и заболачивание; 4. Опустынивание; 5. Отчуждение земель для промышленного и коммунального строительства
Антропогенное воздействие на почву Эрозия почвы - разрушение и снос верхних наиболее плодородных горизонтов и подстилающих пород ветром или потоками воды (34 и 31 % поверхности суши, соответственно, подвержено этим видам эрозии).
Антропогенное воздействие на почву Загрязнение почв Основные загрязнители почвы 1. Пестициды (ядохимикаты); 2. Минеральные удобрения; 3. Отходы и отбросы производства; 4. Газодымовые выбросы загрязняющих веществ в атмосферу; 5. Нефть и нефтепродукты.
Антропогенное воздействие на почву Вторичное засоление (усиление природного засоления) развивается при неумеренном поливе орошаемых земель в засушливых районах. Вторичному засолению подвержено 30 % площади орошаемых земель в мире, 18 % – в России. Засоление почв приводит к изменению видового состава, к снижению урожайности сельскохозяйственных культур.
Антропогенное воздействие на почву Опустынивание – это процесс необратимого изменения почвы и растительности и снижения биологической продуктивности, который в экстремальных случаях может привести к полному разрушению биосферного потенциала и превращению территории в пустыню.
Защита почв от деградаций 1. Защита почв от водной и ветровой эрозии; 2. Мелиоративные мероприятия для борьбы с засолением и заболачиванием: Осушительная мелиорация (для борьбы с заболачиванием) – перехват и сброс атмосферных склоновых вод, спрямление русла реки для защиты от затопления, строительство дамб, водозаборных сооружений Регулируется подача воды (для борьбы с засолением), применяется полив дождеванием, используется прикорневое и капельное орошение, проводятся дренажные работы.
Защита почв от деградаций 3. Рекультивация нарушенного почвенного покроваэто комплекс работ, проводимых с целью восстановления нарушенных территорий (при открытой разработке месторождений полезных ископаемых, в процессе строительства и др. ) и приведения земельных участков в безопасное состояние. 4. Защита почв от загрязнения – использование экологических методов защиты растений. 5. Предотвращение необоснованного изъятия земель из сельхозоборота (для строительства).
Утилизация твердых отходов
Классификация твердых отходов по токсичности Индекс токсичности: 2 Класс токсичности, опасности I 2… 16 II 16. 1… 30 III 30 IV Степень токсичности Чрезвычайно опасные Высокоопасные Умеренно опасные Малоопасные
Полигоны для хранения твёрдых отходов Схематический разрез полигона для твердых отходов 1 – лесозащитные полосы 2 - промежуточный изолирующий слой 3 – отходы 4 – укрывающий наружный слой 5 – естественное или искусственное водоупорное основание
Переработка и утилизация твёрдых отходов 1. Компостирование - естественное биологическое разложение органического вещества в присутствии воздуха. 2. Рециклизация - вторичная переработка отходов. § макулатуру измельчают в бумажную массу, из которой изготовляют различную бумажную продукцию; § стекло дробят, плавят и делают из него новую тару или дробят и используют вместо гравия или песка при производстве бетона и асфальта; § пластмассу переплавляют и изготовляют из неё «синтетическую древесину; § металлы плавят и перерабатывают в различные детали; § пищевые отходы и садовый мусор компостируют с получением органического удобрения; § текстиль измельчают и используют для придания прочности макулатурной бумажной продукции; § старые покрышки переплавляют с изготовлением новых резиновых изделий.
Переработка осадка сточных вод Анаэробное сбраживание – процесс разложения органического вещества под действием микроорганизмов без доступа кислорода


