Эффективные формы балок.ppt
- Количество слайдов: 44
Эффективные формы балок Курс «МЕТАЛЛИЧЕСКИЕ КОНСТРУКЦИИ »
Балки с гибкой стенкой • • К балкам с гибкой стенкой относятся балки с гибкостью стенки , несущая способность которых определяется с учетом работы в закритической стадии работы стенки. Статическая нагрузка. Сталь марки до С 440. Курс «МЕТАЛЛИЧЕСКИЕ КОНСТРУКЦИИ »
Балки с гибкой стенкой Курс «МЕТАЛЛИЧЕСКИЕ КОНСТРУКЦИИ »
Балки с гибкой стенкой Курс «МЕТАЛЛИЧЕСКИЕ КОНСТРУКЦИИ »
Балки с гибкой стенкой Курс «МЕТАЛЛИЧЕСКИЕ КОНСТРУКЦИИ »
Балки с гибкой стенкой Курс «МЕТАЛЛИЧЕСКИЕ КОНСТРУКЦИИ »
Балки с гибкой стенкой Курс «МЕТАЛЛИЧЕСКИЕ КОНСТРУКЦИИ »
Балки с перфорированной стенкой Курс «МЕТАЛЛИЧЕСКИЕ КОНСТРУКЦИИ »
Балки с перфорированной стенкой Курс «МЕТАЛЛИЧЕСКИЕ КОНСТРУКЦИИ »
Балки с перфорированной стенкой Курс «МЕТАЛЛИЧЕСКИЕ КОНСТРУКЦИИ »
Бистальные балки • Пластические деформации допускаются в стенках и поясах с ограничением величины интенсивности пластических деформаций в стенке • Пластические деформации допускаются только в стенке Курс «МЕТАЛЛИЧЕСКИЕ КОНСТРУКЦИИ »
Бистальные балки • • Интенсивность пластических деформаций принимают в зависимости от группы балок. Балки, работающие на статические нагрузки • Балки, воспринимающие подвижные и вибрационные нагрузки Курс «МЕТАЛЛИЧЕСКИЕ КОНСТРУКЦИИ »
Бистальные балки • Определение высоты балки (hopt, hmin) выполняют как для обычной балки с Ry 1. • Определение требуемой площади полки • Проверка прочности балки Курс «МЕТАЛЛИЧЕСКИЕ КОНСТРУКЦИИ »
Бистальные балки • Местная устойчивость верхней полки • Местная устойчивость стенки балки с поперечными ребрами жесткости Курс «МЕТАЛЛИЧЕСКИЕ КОНСТРУКЦИИ »
БАЛКИ С ГОФРИРОВАННОЙ СТЕНКОЙ • • Толщина гофрированных стенок 2… 8 мм. Гибкость стенок 300 -600. Курс «МЕТАЛЛИЧЕСКИЕ КОНСТРУКЦИИ »
БАЛКИ С ГОФРИРОВАННОЙ СТЕНКОЙ • Проверка несущей способности балок с гофрированной стенкой • Условие устойчивости треугольного гофра Курс «МЕТАЛЛИЧЕСКИЕ КОНСТРУКЦИИ »
Основная идея разработок Патент РФ № 40758. Конструкция из гнутых оцинкованных профилей. И. И. Крылов, А. Н. Кретинин. - 19. 05. 2004 г. Курс «МЕТАЛЛИЧЕСКИЕ КОНСТРУКЦИИ » 1
Поисковые экспериментальные исследования Одностенчатая балка Курс «МЕТАЛЛИЧЕСКИЕ КОНСТРУКЦИИ » 2
Поисковые экспериментальные исследования Экспериментальная установка Курс «МЕТАЛЛИЧЕСКИЕ КОНСТРУКЦИИ » 3
Поисковые экспериментальные исследования Результаты испытания одностенчатой балки, собранной с помощью самонарезающих винтов Результаты испытания одностенчатой балки с болтами в опорных зонах 4
Поисковые экспериментальные исследования Результаты испытания двустенчатой балки 5
Поисковые экспериментальные исследования Патент РФ № 55394. Раскосная балочная система из гнутых оцинкованных профилей И. И. Крылов, А. Н. Кретинин. - 23. 08. 2006 г. Результаты испытания двустенчатой балки, усиленной опорными раскосами 6
Численные исследования 7
Численные исследования 8
9 Численные исследования балочных систем Нормальные напряжения в балке, усиленной раскосами (разрез)
10 Численные исследования Модель балки с вырезами в гофрах стенки
Численные исследования Модель балки со сдвигом гофров 11
Экспериментальное исследование соединений • • Типы соединений: на болтах: - без предварительного натяжения М 8, М 10, М 12; - с предварительным натяжением М 8, М 10, М 12 класса прочности 8. 8; на самонарезающих винтах диаметрами 5, 5 и 6, 3 мм. Толщины листов – 0, 7; 0, 8; 1, 5 и 2 мм Модели соединений Динамометрический прибор 12
Результаты испытания соединений на самонарезающих винтах N п/п Толщина, мм Лист 1 Лист 2 Диаметр самонарезающего винта, мм 1 0, 7 1, 5 5, 5 2 0, 7 1, 5 6, 3 3 0, 8 1, 5 5, 5 4 0, 8 1, 5 6, 3 5 0, 7 2 5, 5 6 0, 7 2 6, 3 7 0, 8 2 5, 5 8 0, 8 2 6, 3 9 1, 5 6, 3 10 1, 5 2 6, 3 11 2 1, 5 6, 3 12 2 2 6, 3 Деформации, мм Несущая способность, кгс 0, 25 13 Отклонение кгс % 149, 2 55, 2 37 0, 5 200, 4 61, 8 30, 8 0, 25 164, 8 77, 5 47 0, 5 236, 8 71, 9 30, 4 0, 25 139 47, 6 34, 2 0, 5 193, 8 55, 7 28, 7 0, 25 216, 4 81, 1 37, 5 0, 5 278 71 25, 5 0, 25 230 73, 5 32 0, 5 299 64, 2 21, 5 0, 25 199, 4 18, 7 9, 4 0, 5 290, 6 27, 1 9, 3 0, 25 194, 4 59, 8 30, 8 0, 5 299, 6 16, 7 5, 6 0, 25 194 68, 5 35, 3 0, 5 268 59, 6 22, 2 0, 25 255, 6 48, 3 18, 9 0, 5 315, 6 78, 4 24, 8 0, 25 413, 2 77, 7 18, 8 0, 5 491 72, 6 14, 8 0, 25 389 69, 2 17, 8 0, 5 474, 8 64, 2 13, 5 0, 25 549, 6 108, 8 19, 8 0, 5 645, 2 122, 6 19
14 Анализ результатов испытаний соединений Графики работы соединений листов толщиной 1, 5 мм: 1 – самонарезающим винтом d=6, 3 мм; 2 – болтом М 8 без предварительного натяжения; 3, 4, 5 – соответственно болтами М 8, М 10, М 12 класса прочности 8. 8 с предварительным натяжением.
Изготовление экспериментальной балки пролетом 9 м 15
Испытание балки пролетом 9 м 16
Испытание балки пролетом 9 м 17
Предельное состояние экспериментальной балки пролетом 9 м 18
График работы балки 19
Рекомендации по расчету и конструированию Варианты конструктивного решения покрытия n Беспрогонная компоновка n Прогонная компоновка 20
Рекомендации по расчету и конструированию Распределение нормальных напряжений 21
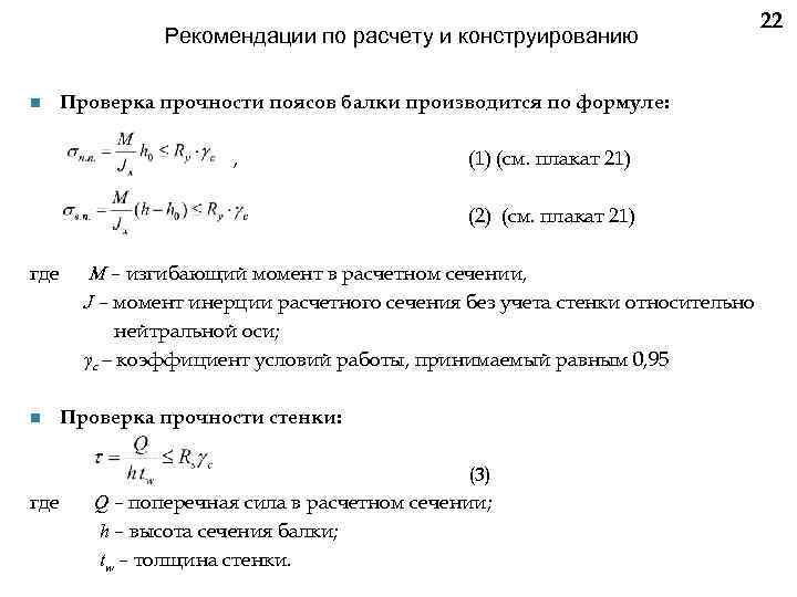
Рекомендации по расчету и конструированию n Проверка прочности поясов балки производится по формуле: , (1) (см. плакат 21) (2) (см. плакат 21) где n где M – изгибающий момент в расчетном сечении, J – момент инерции расчетного сечения без учета стенки относительно нейтральной оси; γc – коэффициент условий работы, принимаемый равным 0, 95 Проверка прочности стенки: (3) Q – поперечная сила в расчетном сечении; h – высота сечения балки; tw – толщина стенки. 22
• 23 Критические касательные напряжения в стенке: , (4) где (5) где , hef – высота стенки между поясами; а - размер полки проф. листа, прикрепленной к поясу. - отношение hef к a; с - коэффициент, учитывающий особенности закрепления полки профнастила по высоте сечения;
24 Рекомендации по расчету и конструированию n Проверка местной устойчивости сжатого пояса Длина волны выпучивания составляет ~ 0, 7 высоты стенки профиля пояса. Степень упругого защемления стенки сжатого пояса С-образного или двутаврового сечения учитывается коэффициентом ν: , (6) где bn и δn – ширина и толщина пояса С-образного или двутаврового сечения; с – коэффициент, принимаемый равным: при непрерывном опирании на сжатый пояс жесткого настила с = ∞, в прочих случаях с = 0, 8. Критические напряжения в стенке пояса определяется по формуле: , где k 0 – коэффициент, принимаемый в зависимости от ν. (7)
Рекомендации по расчету и конструированию n Оценка общих деформаций балки Прогиб балки определяется с учетом изгибных и сдвиговых деформаций при условии равномерного распределения касательных напряжений: , (8) где Mp, Qp, M 1, Q 1 – изгибающие моменты и поперечные силы соответственно от единичного усилия, действующего в направлении прогиба, и от нагрузки; Jn – момент инерции сечения без учета стенки; Aw – площадь стенки; G – модуль упругости второго рода (модуль сдвига); k – коэффициент, учитывающий нелинейную область работы. При проектировании предлагается определять прогиб по формуле: (9) где f. M – прогиб, определяемый по формуле: ; - коэффициент, зависящий от вида нагрузки и расчетной схемы; μ – коэффициент, учитывающий влияние поперечной силы на прогиб, и принимаемый равным 1, 2. 25
Опытное внедрение конструкций Балки покрытия склада в г. Новосибирске 26
Опытное внедрение конструкций Балки покрытия склада в г. Новосибирске 27
Оценка технико-экономических показателей и область применения 28 Технология изготовления балок Вариант 1. Последовательное сверление отверстий и установка болтов Вариант 2. С предварительной подготовкой элементов конструкций Разметка и сверление +: высокая точность изготовления; низкая трудоемкость; - : дополнительные технологические затраты. Сборка Область применения: • производственные и складские здания; • здания сельскохозяйственного назначения; • здания спортивного назначения; • здания торгового назначения; • гаражи и здания тех. обслуживания транспорта; • надстройки (мансарды) существующих жилых домов; • одно- двухэтажные жилые и нежилые здания. +: минимальная потребность в дополнительном оборудовании; - : низкая производительность при больших объемах работ; Сравнение стоимости конструкций в % 100 90 80 70 60 50 40 30 20 10 0 19 10 21 6 13 -20 Стоимость материалов Стоимость изготовления Стоимость перевозки 50 64 Стоимость монтажа 2 1 – фермы1 из прокатных профилей; 2 – оцинкованные балки
Эффективные формы балок.ppt