490cd7548a69342ad3f8bd6904587b50.ppt
- Количество слайдов: 16
ЭФФЕКТИВНОСТЬ И ОПТИМИЗАЦИЯ СИСТЕМ СВЯЗИ Презентация лекции по курсу «Общая теория связи» © Д. т. н. , проф. Васюков В. Н. , vasyukov@corp. nstu. ru Новосибирский государственный технический университет, Новосибирск, пр. К. Маркса, 20 Факультет Радиотехники и электроники Кафедра теоретических основ радиотехники
Основные показатели эффективности 1. скорость передачи информации 2. верность 3. стоимость системы 4. эксплуатационные расходы 5. максимальное время задержки получения сообщений 6. полоса частот, занимаемая системой радиосвязи 7. допустимый уровень электромагнитных излучений вне этой полосы (внеполосное излучение) 8. скрытность связи 9. степень защищенности (время, необходимое для «взлома» шифрограммы) 10. массогабаритные характеристики и др. 2
Оптимизация системы Показатели эффективности образуют вектор Множество векторов нельзя упорядочить естественным образом. «Векторная оптимизация» - (само)обман Е. С. Вентцель заметила: «По критерию эффективность/стоимость можно подешевле проиграть войну» . Вентцель Елена Сергеевна (1907— 2002) — российский математик, педагог, автор учебников. Писатель (литературный псевдоним И. Грекова) 3
Оптимизация системы Показатели эффективности образуют вектор Формулирование задачи выбора оптимального решения всегда предполагает задание скалярного показателя, такого, что искомому оптимальному решению соответствует его максимум (или минимум); этот скалярный показатель называется целевой функцией. в качестве скалярного показателя качества можно принять линейную комбинацию компонент, но возникает вопрос о выборе коэффициентов 4
Оптимизация системы Более оправдан следующий подход: Более оправдан следующий подход 1. максимизируется одна компонента вектора (например, скорость передачи информации) 2. на остальные компоненты накладываются ограничения в форме неравенств, (например, средняя вероятность ошибки приеме двоичного символа не более 0, 001; задержка не более 0, 1 с; потребляемая мощность не более 0, 5 Вт и т. п. ). 5
Операторное описание системы связи - преобразование сообщения в модулированный сигнал - преобразование модулированного сигнала в наблюдаемое колебание - преобразование наблюдаемого колебания в оценку сообщения Вся система тогда описывается уравнением Критерий должен соответствовать назначению системы, быть достаточно простым и зависеть от величин, которыми можно управлять в процессе проектирования 6
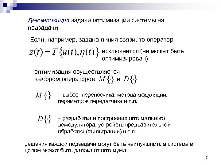
Декомпозиция задачи оптимизации системы на подзадачи: Если, например, задана линия связи, то оператор исключается (не может быть оптимизирован) оптимизация осуществляется выбором операторов и выбор переносчика, метода модуляции, параметров передатчика и т. п. разработка и построение оптимального демодулятора, устройств предварительной обработки (фильтрации) и т. п. решения каждой подзадачи могут быть наилучшими, а система в целом может быть далека от оптимума 7
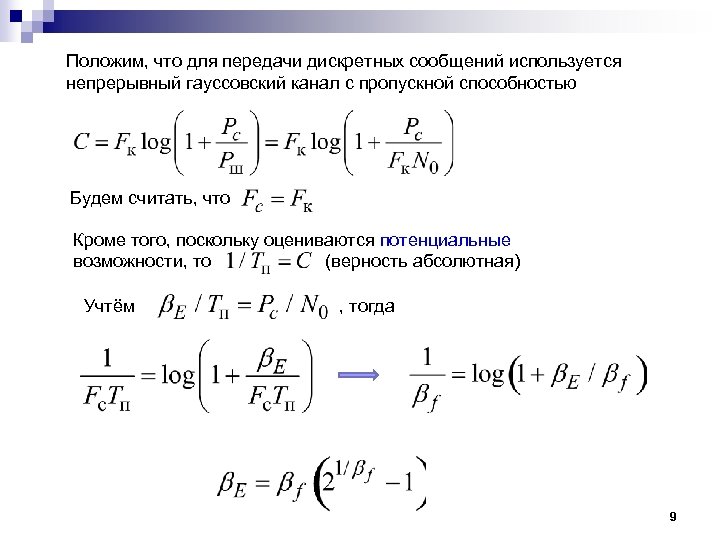
Предельные возможности систем передачи дискретных сообщений На первом этапе проектирования системы необходимо определить принципиальную возможность передавать информацию с заданной скоростью и заданной верностью При этом из всех возможных помех принимается во внимание только внутренний шум приемника и считается, что кодер и декодер могут быть сколь угодно сложными Тогда, согласно теореме Шеннона, если производительность источника меньше пропускной способности канала, возможна передача со сколь угодно высокой верностью. пропускная способность дискретного канала определяется затратами энергии и полосы частот, которые удобно выражать в относительных (удельных) величинах удельный расход энергии на один символ удельный расход полосы 8
Положим, что для передачи дискретных сообщений используется непрерывный гауссовский канал с пропускной способностью Будем считать, что Кроме того, поскольку оцениваются потенциальные возможности, то (верность абсолютная) Учтём , тогда 9
Диаграмма обмена При предел или -1. 6 д. Б 10
Предельные возможности систем передачи непрерывных сообщений Считаем, что вероятность ошибки равна нулю, тогда при ИКМ точность воспроизведения сообщения определяется только скоростью следования двоичных символов (больше разрядность кода – выше точность). Влияние помех в канале выражается в снижении скорости, и следовательно, точности. В качестве критерия точности можно принять, например, средний квадрат разности между принятым и переданным сообщениями Минимальная скорость следования двоичных символов, при которой можно представить сообщение с заданной точностью, равна эпсилон-энтропии источника 11
Эпсилон-энтропия Энтропия непрерывных сообщений равна бесконечности. Это означает, что для точной передачи непрерывного сообщения необходимо передать бесконечное количество информации. На практике абсолютно точная передача не требуется, т. к. любой получатель сообщений обладает ограниченной разрешающей способностью: достаточно воспроизвести сообщение с конечной точностью, характеризуемой некоторым малым числом Средний квадрат разности между принятым и переданным сообщениями Сообщения эквивалентны (неразличимы), если средний квадрат не больше где минимум (максимум) выбирается по всем возможным условным распределениям 12
Эпсилон-энтропия Второе слагаемое обусловлено ошибкой При заданной дисперсии дифференциальная энтропия максимальна для гауссова распределения и равна Поэтому эпсилон-энтропия источника Х находится как Если источник гауссов, то где - его дисперсия, т. е. мощность сигнала 13
Предельные возможности систем передачи непрерывных сообщений Считаем, что отсчеты следуют с интервалом Информационное содержание каждого отсчета Введем в качестве меры точности воспроизведения сообщения относительный средний квадрат (отношение шум/сигнал) Скорость производства информации Считаем, что она равна пропускной способности канала 14
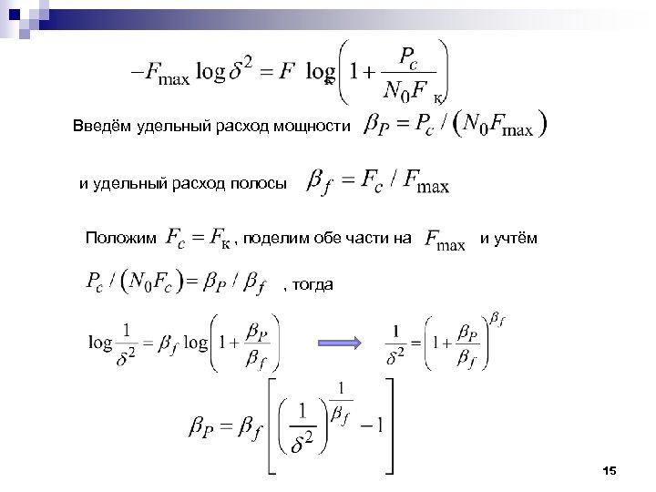
Введём удельный расход мощности и удельный расход полосы Положим , поделим обе части на и учтём , тогда 15
Диаграмма обмена для 16


